本研究为解析黄腐酚(XN)和丁酸梭菌上清(CBs)抗艰难梭菌(CDI)的分子机制,先构建 DSS 诱导的 Caco-2 细胞炎症模型,验证 XN 对结肠炎叠加 CDI 的保护作用,再通过体外实验检测 XN 和 CBs 对艰难梭菌定植、生长及产毒的抑制效果;随后利用 TMT 标记的翻译后修饰蛋白质组学技术,分析二者对艰难梭菌蛋白质组及赖氨酸乙酰化的调控特征,结合生物信息学筛选核心通路和靶点,聚焦糖酵解关键酶果糖 - 1,6 - 二磷酸醛缩酶(FBA);最后通过定点突变和酶活实验验证 FBA K280 乙酰化的功能,结果证实 XN 和 CBs 均通过调控艰难梭菌赖氨酸乙酰化水平,干扰糖酵解代谢通路,抑制 FBA 催化活性,进而降低艰难梭菌毒力,为 CDI 治疗提供了靶向翻译后修饰的新型策略。


研究设计

首先构建 DSS 诱导的 Caco-2 肠上皮细胞炎症模型,评估黄腐酚对结肠炎叠加艰难梭菌感染的保护作用及对炎症通路的调控;再通过体外实验检测黄腐酚和丁酸梭菌上清对艰难梭菌定植、生长、产毒的影响;随后利用蛋白质组学和 TMT 标记的赖氨酸乙酰化修饰组学技术,分析二者对艰难梭菌蛋白质组和乙酰化修饰谱的改变,结合生物信息学筛选核心调控通路和靶点;最后聚焦糖酵解关键酶 FBA,通过质粒构建、蛋白纯化、定点突变和酶活实验,验证其乙酰化位点(K280)的功能,阐明二者抗艰难梭菌的共同分子机制。

研究结果

黄腐酚可显著缓解艰难梭菌对 DSS 诱导的 Caco-2 细胞的损伤,提高细胞活力并抑制 NF-κB 等炎症通路激活;体外实验中黄腐酚和丁酸梭菌上清均能减少艰难梭菌的肠道定植、抑制其生长并下调毒素基因 tcdA、tcdB、tcdR 的表达;蛋白质组学显示二者均显著重塑艰难梭菌蛋白质组,黄腐酚主要影响氨基酸合成、碳代谢等通路,丁酸梭菌上清则靶向核糖体生物发生和同源重组通路;乙酰化修饰组学发现二者均广泛调控艰难梭菌赖氨酸乙酰化水平,且共同靶向糖酵解通路,鉴定出 FBA 的 K280 为关键乙酰化位点,该位点的定点突变会显著降低 FBA 的催化活性;二者通过相反方式调控糖酵解酶丰度,但均通过乙酰化干扰糖酵解代谢,最终降低艰难梭菌毒力。

Fig1:验证艰难梭菌会加重 DSS 诱导的 Caco-2 细胞损伤,而黄腐酚可改善该损伤、抑制炎症通路激活;通过蛋白质组学证实 DSS 和艰难梭菌会显著改变 Caco-2 细胞蛋白质组,黄腐酚可逆转艰难梭菌引发的宿主蛋白表达异常,揭示其对宿主肠上皮的保护机制。

Fig2:证实黄腐酚能抑制艰难梭菌对 Caco-2 细胞的定植、增殖及毒素基因表达;蛋白质组学发现黄腐酚重塑艰难梭菌蛋白质组,影响碳代谢、氨基酸合成等通路,下调鞭毛组装相关蛋白,从蛋白质水平阐释黄腐酚对艰难梭菌毒力的抑制机制。

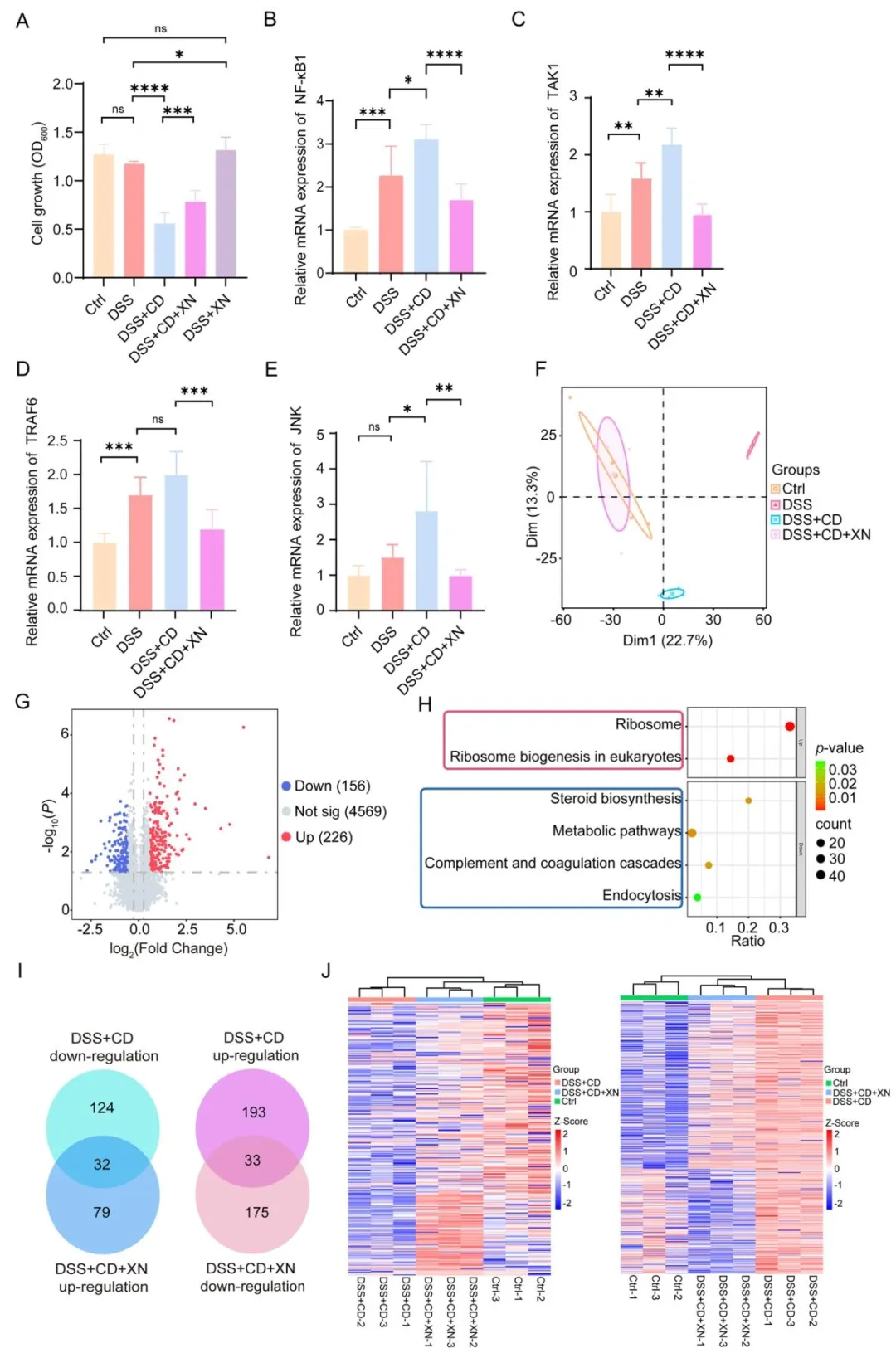
Fig3:证明丁酸梭菌上清与黄腐酚具有相似的抗艰难梭菌效果,可抑制其定植、生长和产毒;蛋白质组学显示其主要下调艰难梭菌核糖体相关蛋白、上调同源重组修复蛋白,且与黄腐酚共同调控鞭毛组装通路,提示二者存在共同的抗菌靶点。

Fig4:通过乙酰化修饰组学解析黄腐酚对艰难梭菌赖氨酸乙酰化的调控特征,发现其广泛改变乙酰化位点,且乙酰化修饰主要富集于碳代谢、糖酵解等通路;证实黄腐酚可使糖酵解酶发生高乙酰化,揭示其通过乙酰化调控糖酵解的分子特征。

Fig5:解析丁酸梭菌上清对艰难梭菌乙酰化修饰谱的影响,发现其主要调控核糖体蛋白的乙酰化,且显著下调糖酵解相关酶的丰度和乙酰化水平;进一步证实丁酸梭菌上清通过乙酰化靶向艰难梭菌糖酵解和核糖体合成通路。

Fig6:筛选出黄腐酚和丁酸梭菌上清共同调控的糖酵解通路乙酰化蛋白,鉴定出 FBA 的 K280 为关键保守乙酰化位点;通过定点突变和酶活实验,证实 FBA K280 乙酰化对其催化活性至关重要,为二者抗艰难梭菌的核心靶点。

研究结论

本研究证实黄腐酚和丁酸梭菌上清对结肠炎合并 CDI 具有显著治疗效果,二者均通过多机制抑制艰难梭菌毒力,黄腐酚主要抑制其鞭毛合成和氧化磷酸化,丁酸梭菌上清则通过抑制糖酵解引发代谢紊乱,而赖氨酸乙酰化是二者发挥作用的共同分子基础,二者通过调控糖酵解关键酶 FBA 的 K280 乙酰化,干扰糖酵解代谢,进而通过碳代谢物阻遏效应抑制毒素产生,为 CDI 治疗提供了靶向翻译后修饰的新方向;同时指出天然多酚和产丁酸盐益生菌在抗 CDI 中具有协同潜力,后续可围绕修饰 - 结构 - 功能开展多化合物筛选,并对比不同产丁酸盐菌的调控机制。本研究的局限性在于采用的 DSS 诱导 Caco-2 模型是简化体系,与体内复杂的肠道微环境存在差异,且未明确黄腐酚和丁酸梭菌上清的直接分子靶点,后续需通过动物模型验证其体内疗效,并利用靶标组学技术鉴定直接作用靶点,为其临床转化提供更充分的实验依据。
本文中使用的图片来源于Pubmed,因客观原因未能与权利人取得联系。本平台出于学术交流目的引用,无意侵犯原作者权益。如权利人认为不妥,请及时联系公众号后台,我们将立即删除或协商解决。
医学国自然,省自然,博士课题设计,医学实验外包,医学SCI,实验方案设计,免费的线上博导一对一沟通,确认实力后再谈合作,科研合作可以加微信:SCI971SCI

国家杰青一对一答疑视频
医学省自然申请答疑,立项的关键条件是哪一些?从哪些方向可以杀出重围
科研信息合集
国自然中标信息
国自然思路分享
骨科领域研究分享
医学课题申报通知
心血管领域科研分享
高分文献解析
神经领域科研分享
麻醉领域科研分享
肾脏领域科研分享
