当前位置:首页>南京>南京大学谢然《JACS》:一种用于时空可控、蛋白质选择性及体内聚糖编辑的光激活糖酶平台

南京大学谢然《JACS》:一种用于时空可控、蛋白质选择性及体内聚糖编辑的光激活糖酶平台

  • 2026-03-30 00:33:21
南京大学谢然《JACS》:一种用于时空可控、蛋白质选择性及体内聚糖编辑的光激活糖酶平台
JACS》:一种用于时空可控、蛋白质选择性及体内聚糖编辑的光激活糖酶平台
今日分享
大家好,今天给大家分享的是JACS上的文章“A Photoactivatable Glycoenzyme Platform for Spatiotemporally Controlled, Protein-Selective, and In Vivo Glycan Editing”。
核心速览

本文开发的GLOBE(Glycoenzyme Light-mediated Optical control for Biosurface Editing)平台,通过在糖酶活性中心或附近位点特异性引入光笼非天然氨基酸(如邻硝基苄基酪氨酸ONBY),实现了糖酶活性的光控激活,从而能在时空分辨率下对细胞表面聚糖进行精准编辑。该平台具有时空精准性,可通过365 nm紫外光或上转换纳米颗粒(UCNPs)介导的980 nm近红外光激活,实现微米级空间分辨率和分钟级时间分辨率的聚糖编辑;同时具备蛋白质选择性,结合MUC1靶向适配体能够实现特定蛋白质(如MUC1)表面聚糖的选择性氧化,有效避免脱靶反应。此外,该平台还支持多酶级联与体内应用,不仅可扩展至唾液酸酶等多种糖酶,构建正交光响应级联反应(如唾液酸去除后增强半乳糖氧化),还能通过UCNPs克服紫外光组织穿透限制,成功在小鼠肿瘤模型中实现体内聚糖编辑。

研究背景

研究问题细胞表面聚糖通过动态且空间复杂的结构参与细胞通讯、免疫 surveillance 等关键生物学过程,但其时空精准调控(如特定细胞、微域或时间窗口的聚糖编辑)仍面临挑战。

研究难点:现有方法(如配体靶向糖酶、金属离子抑制)依赖组成型活性酶,难以实现亚细胞水平的时空控制;遗传密码扩展(GCE)与光笼非天然氨基酸(UAAs)虽为光控蛋白活性提供工具,但此前未实现细胞表面蛋白质选择性聚糖编辑,且紫外光组织穿透能力有限。

文献综述:(1)糖酶编辑现状:化学酶法、抗体-糖酶偶联等策略实现了蛋白质选择性聚糖编辑,但缺乏时空控制;(2)光控蛋白技术:光笼UAAs通过GCE可实现蛋白质活性的光控激活,但此前仅用于胞内酶(如O-GlcNAc转移酶),未扩展至细胞表面糖酶;(3)局限性:现有光控策略依赖紫外光,难以应用于深层组织;且糖酶活性调控需平衡光笼效率与酶活恢复,位点选择难度大。

图文速览
图1. 基于光激活酶的时空分辨糖基化修饰示意图。光笼非天然氨基酸(UAA)被位点特异性整合至目标糖酶中。酶活性通过邻近位点和原位笼策略被掩蔽,随后在去除光不稳定性保护基团的光照下恢复。该图由https://BioRender.com创建。
图2. 光笼化GAO的构建与验证。(A) GAO的活性位点(PDB: 1GOG)。(B) 西部印迹(抗His)分析显示选定GAO近端突变体在大肠杆菌中表达情况,实验组添加或不添加 ONBY 。凝胶电泳以野生型GAO作为参照。(C) 纯化GAO-Y405ONBY(GAOM)的LC−MS分析。预期值:69743 Da,实测值:69740 Da(GAOM ,-M)。(D) 不同光照条件下GAO与 GAOM 的Amplex Red检测27。误差线代表三次重复实验的标准偏差。(E) GAOM 处理的A549细胞共聚焦荧光显微镜图像。细胞经0.02 mg/mL灭活 GAOM 处理,照射不同时间(0−5分钟),继续孵育20分钟,随后进行 FTZ 染色。比例尺:25 μm 。(F) 不同照射时间(1−5分钟)后 GAOM 的LC−MS分析。(G) 一步法标记 GAOM 处理的A549细胞共聚焦荧光显微镜图像。细胞经0.02 mg/mL灭活 GAOM 处理,照射不同时间(0−5分钟),继续孵育20分钟,随后进行肼-AF488染色。比例尺:25 μm 。(H) GAOM 及其活性位点的代表性分子动力学结构。Cu2+离子以紫色球体表示,关键残基以棍状图示,与 β -D-半乳糖的氢键用金色虚线标出。关键相互作用的平均距离已标注,具体数值见图S18。
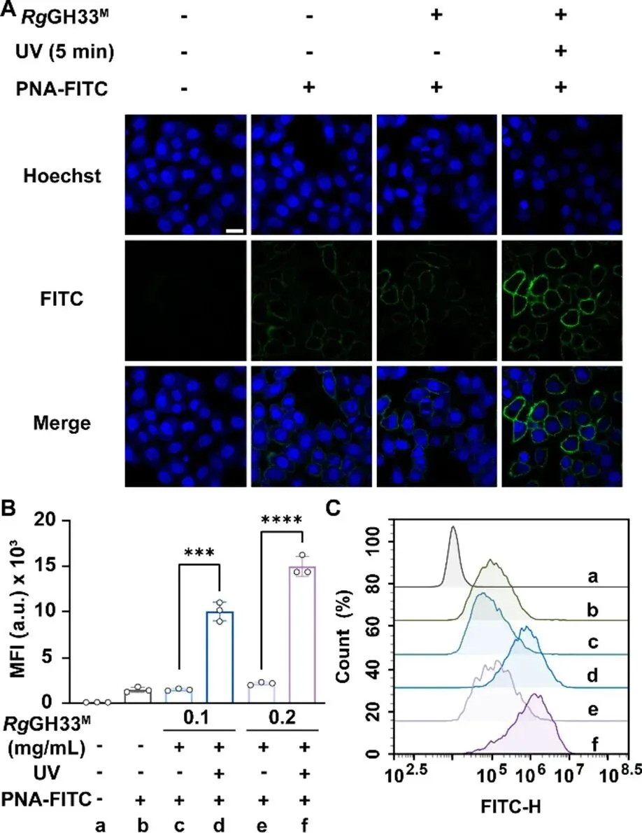
经RgGH33-Y436ONBY(RgGH33M)处理的MCF-7细胞共聚焦荧光显微镜图像。细胞用0.1 mg/mL RgGH33M处理,冰上照射5分钟(有或无UV照射),继续孵育20分钟,随后进行PNA- FITC 染色。比例尺:25 μm 。(B)MCF-7细胞聚糖编辑的流式细胞术分析。误差线代表三次生物学重复实验的标准偏差。采用双尾t检验进行统计分析。***P < 0.001。****P < 0.0001。(C)图3B流式细胞术分析的代表性直方图。a-f组别标注与图3B实验条件一致。
图4. 使用 GAOM -apt验证MUC1选择性聚糖修饰。(A) GAOM -apt制备示意图。(B) GAOM -Tz/Apt-TCO偶联反应的SDS-PAGE分析。将 GAOM -Tz与Apt-TCO混合并孵育不同时间及摩尔比,随后选取混合比为1:5(GAOM -Tz与Apt-TCO)的样品。(C) 不同光照条件下GAO、 GAOM -G与 GAOM -apt的Amplex Red检测结果。误差线表示三次重复实验的标准偏差。(D) GAOM -apt处理的共培养MCF-7与HepG2细胞共聚焦荧光显微镜图像。高MUC1表达的MCF-7细胞(DiD染色,红色信号)与细胞表面靶向MUC1标记(绿色信号)相关联。细胞核通过Hoechst 33342染色(蓝色信号)显示。比例尺:10 μm 。
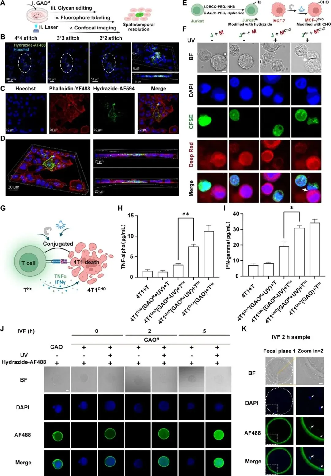
图5. (A) 光触发单细胞时空聚糖编辑示意图。(B) 共聚焦荧光显微镜图像显示选定区域A549细胞的标记情况。细胞经 GAOM 孵育后,按实验流程对目标区域(ROI)内的细胞进行照射。孵育10分钟后,用肼基-AF488与细胞反应,并通过Dragonfly显微镜(LeicaDMI8)观察。使用Fusion软件(Oxford Instruments)以0.25 μm 轴向步长采集Z轴堆栈图像,采集范围为焦平面±25 μm 的对称区域,总成像深度达50 μm 。图中插图显示对应的二维共聚焦图像。(C) 选定单细胞按图5B处理流程,用肼基-AF594反应后,以鬼笔环肽-YF488进行染色。(D) 图5C的三维共聚焦成像。细胞核用Hoechst 33342染色(蓝色信号)。图像通过Imaris 10.2.0软件分析。(E) GAOM 介导的光触发细胞间耦合示意图。(F) 共聚焦荧光显微镜图像显示Jurkat细胞与MCF-7细胞间的光依赖性耦合。Jurkat细胞预先用Cell Trace CFSE(C34554)染色,随后通过两步偶联程序进行肼修饰。MCF-7细胞预先用Cell Tracker Deep Red(C34565)染色。肼修饰或未修饰的Jurkat细胞重悬后加入MCF-7细胞,随后在光照或黑暗条件下与 GAOM 共孵育。共孵育后,通过共聚焦激光扫描显微镜(Leica SP8)观察细胞间相互作用。比例尺:5 μm 。(G) 光触发T细胞-4T1细胞耦合增强细胞毒性和细胞因子分泌的示意图。(H) 和 (I) 不同条件下经4T1细胞处理后T细胞的细胞因子分泌情况。共孵育后通过 ELISA 检测上清液中的细胞因子水平。误差线代表三次生物学重复实验的标准偏差。统计分析采用双尾t检验。**P < 0.01。*P < 0.05。(J) 体外受精(IVF)模型中卵母细胞的光触发聚糖标记。卵母细胞在授精后0、2和5小时用 GAOM 光激活,随后进行肼-AF488标记。固定后,样本经LeicaSP8 CLSM 成像,并分析每个卵母细胞的最大横截面。比例尺:25 μm 。(K)体外受精(IVF)后2小时的高分辨率成像。比例尺:7.5 μm 。
图6. 光触发细胞表面聚糖重塑级联反应。(A) 实验流程示意图。(B) A549细胞首先用0.1 mg/mL RgGH33M处理,在冰上照射或不照射紫外光5分钟,孵育20分钟并洗涤。随后用0.02 mg/mL GAOM 处理,冰上照射或不照射紫外光5分钟,孵育20分钟,并用肼基-AF488染色以显示末端Gal/GalNAc。比例尺:25 μm 。细胞核用Hoechst 33342染色(蓝色信号)。

图7。(A)实验流程示意图。(B)体内糖编辑后皮下肿瘤组织切片的共聚焦荧光显微镜图像。 BALB /c小鼠经瘤内注射 GAOM 和 UCNP 后,接受980nm激光照射。肿瘤组织经解剖后冷冻切片,依次与生物素-酰肼和链霉亲和素-AF647孵育。细胞核通过Hoechst33342染色显示(蓝色信号)。比例尺:10 μm。

总体结论

GLOBE平台通过光笼UAA的位点特异性引入,为细胞表面聚糖的时空精准编辑提供了模块化框架:

技术突破:实现了糖酶的光控激活(如GAO、唾液酸酶RgGH33),结合适配体靶向可实现蛋白质选择性编辑,并通过UCNPs辅助实现体内深层组织应用 。

应用价值:可用于研究聚糖动态(如受精过程中卵母细胞表面聚糖重塑)、调控细胞-细胞相互作用(如T细胞-肿瘤细胞结合),并为疾病治疗(如光控前药释放)提供新思路 。

局限性与展望:光笼位点选择依赖结构设计,紫外光穿透限制仍需改进;未来可通过AI辅助位点预测、长波长光笼开发及纳米载体递送,进一步拓展其在基础研究与临床中的应用 。

淬光成器

欢迎投稿/进科研交流群,添加好友时请备注:姓名-单位-研究方向:加VX:Winter_9798或点击下方公众号发送关键词:“进群”,扫二维码即可进群。

(关注点赞,好运不断!点个在看,你最好看)

点击发光材料及应用小助手,可以让基于公众号的知识库AI智能体

为您实时答疑

原文DOI: https://doi.org/10.1021/jacs.5c21919

END
扫码关注
光启万物照亮未来

最新文章

随机文章

基本 文件 流程 错误 SQL 调试
  1. 请求信息 : 2026-03-30 02:51:27 HTTP/2.0 GET : https://b.460.net.cn/a/507549.html
  2. 运行时间 : 0.209234s [ 吞吐率:4.78req/s ] 内存消耗:4,504.91kb 文件加载:140
  3. 缓存信息 : 0 reads,0 writes
  4. 会话信息 : SESSION_ID=ef3d0dac8321e9aa1abb24308f137377
  1. /yingpanguazai/ssd/ssd1/www/b.460.net.cn/public/index.php ( 0.79 KB )
  2. /yingpanguazai/ssd/ssd1/www/b.460.net.cn/vendor/autoload.php ( 0.17 KB )
  3. /yingpanguazai/ssd/ssd1/www/b.460.net.cn/vendor/composer/autoload_real.php ( 2.49 KB )
  4. /yingpanguazai/ssd/ssd1/www/b.460.net.cn/vendor/composer/platform_check.php ( 0.90 KB )
  5. /yingpanguazai/ssd/ssd1/www/b.460.net.cn/vendor/composer/ClassLoader.php ( 14.03 KB )
  6. /yingpanguazai/ssd/ssd1/www/b.460.net.cn/vendor/composer/autoload_static.php ( 4.90 KB )
  7. /yingpanguazai/ssd/ssd1/www/b.460.net.cn/vendor/topthink/think-helper/src/helper.php ( 8.34 KB )
  8. /yingpanguazai/ssd/ssd1/www/b.460.net.cn/vendor/topthink/think-validate/src/helper.php ( 2.19 KB )
  9. /yingpanguazai/ssd/ssd1/www/b.460.net.cn/vendor/topthink/think-orm/src/helper.php ( 1.47 KB )
  10. /yingpanguazai/ssd/ssd1/www/b.460.net.cn/vendor/topthink/think-orm/stubs/load_stubs.php ( 0.16 KB )
  11. /yingpanguazai/ssd/ssd1/www/b.460.net.cn/vendor/topthink/framework/src/think/Exception.php ( 1.69 KB )
  12. /yingpanguazai/ssd/ssd1/www/b.460.net.cn/vendor/topthink/think-container/src/Facade.php ( 2.71 KB )
  13. /yingpanguazai/ssd/ssd1/www/b.460.net.cn/vendor/symfony/deprecation-contracts/function.php ( 0.99 KB )
  14. /yingpanguazai/ssd/ssd1/www/b.460.net.cn/vendor/symfony/polyfill-mbstring/bootstrap.php ( 8.26 KB )
  15. /yingpanguazai/ssd/ssd1/www/b.460.net.cn/vendor/symfony/polyfill-mbstring/bootstrap80.php ( 9.78 KB )
  16. /yingpanguazai/ssd/ssd1/www/b.460.net.cn/vendor/symfony/var-dumper/Resources/functions/dump.php ( 1.49 KB )
  17. /yingpanguazai/ssd/ssd1/www/b.460.net.cn/vendor/topthink/think-dumper/src/helper.php ( 0.18 KB )
  18. /yingpanguazai/ssd/ssd1/www/b.460.net.cn/vendor/symfony/var-dumper/VarDumper.php ( 4.30 KB )
  19. /yingpanguazai/ssd/ssd1/www/b.460.net.cn/vendor/topthink/framework/src/think/App.php ( 15.30 KB )
  20. /yingpanguazai/ssd/ssd1/www/b.460.net.cn/vendor/topthink/think-container/src/Container.php ( 15.76 KB )
  21. /yingpanguazai/ssd/ssd1/www/b.460.net.cn/vendor/psr/container/src/ContainerInterface.php ( 1.02 KB )
  22. /yingpanguazai/ssd/ssd1/www/b.460.net.cn/app/provider.php ( 0.19 KB )
  23. /yingpanguazai/ssd/ssd1/www/b.460.net.cn/vendor/topthink/framework/src/think/Http.php ( 6.04 KB )
  24. /yingpanguazai/ssd/ssd1/www/b.460.net.cn/vendor/topthink/think-helper/src/helper/Str.php ( 7.29 KB )
  25. /yingpanguazai/ssd/ssd1/www/b.460.net.cn/vendor/topthink/framework/src/think/Env.php ( 4.68 KB )
  26. /yingpanguazai/ssd/ssd1/www/b.460.net.cn/app/common.php ( 0.03 KB )
  27. /yingpanguazai/ssd/ssd1/www/b.460.net.cn/vendor/topthink/framework/src/helper.php ( 18.78 KB )
  28. /yingpanguazai/ssd/ssd1/www/b.460.net.cn/vendor/topthink/framework/src/think/Config.php ( 5.54 KB )
  29. /yingpanguazai/ssd/ssd1/www/b.460.net.cn/config/app.php ( 0.95 KB )
  30. /yingpanguazai/ssd/ssd1/www/b.460.net.cn/config/cache.php ( 0.78 KB )
  31. /yingpanguazai/ssd/ssd1/www/b.460.net.cn/config/console.php ( 0.23 KB )
  32. /yingpanguazai/ssd/ssd1/www/b.460.net.cn/config/cookie.php ( 0.56 KB )
  33. /yingpanguazai/ssd/ssd1/www/b.460.net.cn/config/database.php ( 2.47 KB )
  34. /yingpanguazai/ssd/ssd1/www/b.460.net.cn/vendor/topthink/framework/src/think/facade/Env.php ( 1.67 KB )
  35. /yingpanguazai/ssd/ssd1/www/b.460.net.cn/config/filesystem.php ( 0.61 KB )
  36. /yingpanguazai/ssd/ssd1/www/b.460.net.cn/config/lang.php ( 0.91 KB )
  37. /yingpanguazai/ssd/ssd1/www/b.460.net.cn/config/log.php ( 1.35 KB )
  38. /yingpanguazai/ssd/ssd1/www/b.460.net.cn/config/middleware.php ( 0.19 KB )
  39. /yingpanguazai/ssd/ssd1/www/b.460.net.cn/config/route.php ( 1.89 KB )
  40. /yingpanguazai/ssd/ssd1/www/b.460.net.cn/config/session.php ( 0.57 KB )
  41. /yingpanguazai/ssd/ssd1/www/b.460.net.cn/config/trace.php ( 0.34 KB )
  42. /yingpanguazai/ssd/ssd1/www/b.460.net.cn/config/view.php ( 0.82 KB )
  43. /yingpanguazai/ssd/ssd1/www/b.460.net.cn/app/event.php ( 0.25 KB )
  44. /yingpanguazai/ssd/ssd1/www/b.460.net.cn/vendor/topthink/framework/src/think/Event.php ( 7.67 KB )
  45. /yingpanguazai/ssd/ssd1/www/b.460.net.cn/app/service.php ( 0.13 KB )
  46. /yingpanguazai/ssd/ssd1/www/b.460.net.cn/app/AppService.php ( 0.26 KB )
  47. /yingpanguazai/ssd/ssd1/www/b.460.net.cn/vendor/topthink/framework/src/think/Service.php ( 1.64 KB )
  48. /yingpanguazai/ssd/ssd1/www/b.460.net.cn/vendor/topthink/framework/src/think/Lang.php ( 7.35 KB )
  49. /yingpanguazai/ssd/ssd1/www/b.460.net.cn/vendor/topthink/framework/src/lang/zh-cn.php ( 13.70 KB )
  50. /yingpanguazai/ssd/ssd1/www/b.460.net.cn/vendor/topthink/framework/src/think/initializer/Error.php ( 3.31 KB )
  51. /yingpanguazai/ssd/ssd1/www/b.460.net.cn/vendor/topthink/framework/src/think/initializer/RegisterService.php ( 1.33 KB )
  52. /yingpanguazai/ssd/ssd1/www/b.460.net.cn/vendor/services.php ( 0.14 KB )
  53. /yingpanguazai/ssd/ssd1/www/b.460.net.cn/vendor/topthink/framework/src/think/service/PaginatorService.php ( 1.52 KB )
  54. /yingpanguazai/ssd/ssd1/www/b.460.net.cn/vendor/topthink/framework/src/think/service/ValidateService.php ( 0.99 KB )
  55. /yingpanguazai/ssd/ssd1/www/b.460.net.cn/vendor/topthink/framework/src/think/service/ModelService.php ( 2.04 KB )
  56. /yingpanguazai/ssd/ssd1/www/b.460.net.cn/vendor/topthink/think-trace/src/Service.php ( 0.77 KB )
  57. /yingpanguazai/ssd/ssd1/www/b.460.net.cn/vendor/topthink/framework/src/think/Middleware.php ( 6.72 KB )
  58. /yingpanguazai/ssd/ssd1/www/b.460.net.cn/vendor/topthink/framework/src/think/initializer/BootService.php ( 0.77 KB )
  59. /yingpanguazai/ssd/ssd1/www/b.460.net.cn/vendor/topthink/think-orm/src/Paginator.php ( 11.86 KB )
  60. /yingpanguazai/ssd/ssd1/www/b.460.net.cn/vendor/topthink/think-validate/src/Validate.php ( 63.20 KB )
  61. /yingpanguazai/ssd/ssd1/www/b.460.net.cn/vendor/topthink/think-orm/src/Model.php ( 23.55 KB )
  62. /yingpanguazai/ssd/ssd1/www/b.460.net.cn/vendor/topthink/think-orm/src/model/concern/Attribute.php ( 21.05 KB )
  63. /yingpanguazai/ssd/ssd1/www/b.460.net.cn/vendor/topthink/think-orm/src/model/concern/AutoWriteData.php ( 4.21 KB )
  64. /yingpanguazai/ssd/ssd1/www/b.460.net.cn/vendor/topthink/think-orm/src/model/concern/Conversion.php ( 6.44 KB )
  65. /yingpanguazai/ssd/ssd1/www/b.460.net.cn/vendor/topthink/think-orm/src/model/concern/DbConnect.php ( 5.16 KB )
  66. /yingpanguazai/ssd/ssd1/www/b.460.net.cn/vendor/topthink/think-orm/src/model/concern/ModelEvent.php ( 2.33 KB )
  67. /yingpanguazai/ssd/ssd1/www/b.460.net.cn/vendor/topthink/think-orm/src/model/concern/RelationShip.php ( 28.29 KB )
  68. /yingpanguazai/ssd/ssd1/www/b.460.net.cn/vendor/topthink/think-helper/src/contract/Arrayable.php ( 0.09 KB )
  69. /yingpanguazai/ssd/ssd1/www/b.460.net.cn/vendor/topthink/think-helper/src/contract/Jsonable.php ( 0.13 KB )
  70. /yingpanguazai/ssd/ssd1/www/b.460.net.cn/vendor/topthink/think-orm/src/model/contract/Modelable.php ( 0.09 KB )
  71. /yingpanguazai/ssd/ssd1/www/b.460.net.cn/vendor/topthink/framework/src/think/Db.php ( 2.88 KB )
  72. /yingpanguazai/ssd/ssd1/www/b.460.net.cn/vendor/topthink/think-orm/src/DbManager.php ( 8.52 KB )
  73. /yingpanguazai/ssd/ssd1/www/b.460.net.cn/vendor/topthink/framework/src/think/Log.php ( 6.28 KB )
  74. /yingpanguazai/ssd/ssd1/www/b.460.net.cn/vendor/topthink/framework/src/think/Manager.php ( 3.92 KB )
  75. /yingpanguazai/ssd/ssd1/www/b.460.net.cn/vendor/psr/log/src/LoggerTrait.php ( 2.69 KB )
  76. /yingpanguazai/ssd/ssd1/www/b.460.net.cn/vendor/psr/log/src/LoggerInterface.php ( 2.71 KB )
  77. /yingpanguazai/ssd/ssd1/www/b.460.net.cn/vendor/topthink/framework/src/think/Cache.php ( 4.92 KB )
  78. /yingpanguazai/ssd/ssd1/www/b.460.net.cn/vendor/psr/simple-cache/src/CacheInterface.php ( 4.71 KB )
  79. /yingpanguazai/ssd/ssd1/www/b.460.net.cn/vendor/topthink/think-helper/src/helper/Arr.php ( 16.63 KB )
  80. /yingpanguazai/ssd/ssd1/www/b.460.net.cn/vendor/topthink/framework/src/think/cache/driver/File.php ( 7.84 KB )
  81. /yingpanguazai/ssd/ssd1/www/b.460.net.cn/vendor/topthink/framework/src/think/cache/Driver.php ( 9.03 KB )
  82. /yingpanguazai/ssd/ssd1/www/b.460.net.cn/vendor/topthink/framework/src/think/contract/CacheHandlerInterface.php ( 1.99 KB )
  83. /yingpanguazai/ssd/ssd1/www/b.460.net.cn/app/Request.php ( 0.09 KB )
  84. /yingpanguazai/ssd/ssd1/www/b.460.net.cn/vendor/topthink/framework/src/think/Request.php ( 55.78 KB )
  85. /yingpanguazai/ssd/ssd1/www/b.460.net.cn/app/middleware.php ( 0.25 KB )
  86. /yingpanguazai/ssd/ssd1/www/b.460.net.cn/vendor/topthink/framework/src/think/Pipeline.php ( 2.61 KB )
  87. /yingpanguazai/ssd/ssd1/www/b.460.net.cn/vendor/topthink/think-trace/src/TraceDebug.php ( 3.40 KB )
  88. /yingpanguazai/ssd/ssd1/www/b.460.net.cn/vendor/topthink/framework/src/think/middleware/SessionInit.php ( 1.94 KB )
  89. /yingpanguazai/ssd/ssd1/www/b.460.net.cn/vendor/topthink/framework/src/think/Session.php ( 1.80 KB )
  90. /yingpanguazai/ssd/ssd1/www/b.460.net.cn/vendor/topthink/framework/src/think/session/driver/File.php ( 6.27 KB )
  91. /yingpanguazai/ssd/ssd1/www/b.460.net.cn/vendor/topthink/framework/src/think/contract/SessionHandlerInterface.php ( 0.87 KB )
  92. /yingpanguazai/ssd/ssd1/www/b.460.net.cn/vendor/topthink/framework/src/think/session/Store.php ( 7.12 KB )
  93. /yingpanguazai/ssd/ssd1/www/b.460.net.cn/vendor/topthink/framework/src/think/Route.php ( 23.73 KB )
  94. /yingpanguazai/ssd/ssd1/www/b.460.net.cn/vendor/topthink/framework/src/think/route/RuleName.php ( 5.75 KB )
  95. /yingpanguazai/ssd/ssd1/www/b.460.net.cn/vendor/topthink/framework/src/think/route/Domain.php ( 2.53 KB )
  96. /yingpanguazai/ssd/ssd1/www/b.460.net.cn/vendor/topthink/framework/src/think/route/RuleGroup.php ( 22.43 KB )
  97. /yingpanguazai/ssd/ssd1/www/b.460.net.cn/vendor/topthink/framework/src/think/route/Rule.php ( 26.95 KB )
  98. /yingpanguazai/ssd/ssd1/www/b.460.net.cn/vendor/topthink/framework/src/think/route/RuleItem.php ( 9.78 KB )
  99. /yingpanguazai/ssd/ssd1/www/b.460.net.cn/route/app.php ( 1.72 KB )
  100. /yingpanguazai/ssd/ssd1/www/b.460.net.cn/vendor/topthink/framework/src/think/facade/Route.php ( 4.70 KB )
  101. /yingpanguazai/ssd/ssd1/www/b.460.net.cn/vendor/topthink/framework/src/think/route/dispatch/Controller.php ( 4.74 KB )
  102. /yingpanguazai/ssd/ssd1/www/b.460.net.cn/vendor/topthink/framework/src/think/route/Dispatch.php ( 10.44 KB )
  103. /yingpanguazai/ssd/ssd1/www/b.460.net.cn/app/controller/Index.php ( 4.81 KB )
  104. /yingpanguazai/ssd/ssd1/www/b.460.net.cn/app/BaseController.php ( 2.05 KB )
  105. /yingpanguazai/ssd/ssd1/www/b.460.net.cn/vendor/topthink/think-orm/src/facade/Db.php ( 0.93 KB )
  106. /yingpanguazai/ssd/ssd1/www/b.460.net.cn/vendor/topthink/think-orm/src/db/connector/Mysql.php ( 5.44 KB )
  107. /yingpanguazai/ssd/ssd1/www/b.460.net.cn/vendor/topthink/think-orm/src/db/PDOConnection.php ( 52.47 KB )
  108. /yingpanguazai/ssd/ssd1/www/b.460.net.cn/vendor/topthink/think-orm/src/db/Connection.php ( 8.39 KB )
  109. /yingpanguazai/ssd/ssd1/www/b.460.net.cn/vendor/topthink/think-orm/src/db/ConnectionInterface.php ( 4.57 KB )
  110. /yingpanguazai/ssd/ssd1/www/b.460.net.cn/vendor/topthink/think-orm/src/db/builder/Mysql.php ( 16.58 KB )
  111. /yingpanguazai/ssd/ssd1/www/b.460.net.cn/vendor/topthink/think-orm/src/db/Builder.php ( 24.06 KB )
  112. /yingpanguazai/ssd/ssd1/www/b.460.net.cn/vendor/topthink/think-orm/src/db/BaseBuilder.php ( 27.50 KB )
  113. /yingpanguazai/ssd/ssd1/www/b.460.net.cn/vendor/topthink/think-orm/src/db/Query.php ( 15.71 KB )
  114. /yingpanguazai/ssd/ssd1/www/b.460.net.cn/vendor/topthink/think-orm/src/db/BaseQuery.php ( 45.13 KB )
  115. /yingpanguazai/ssd/ssd1/www/b.460.net.cn/vendor/topthink/think-orm/src/db/concern/TimeFieldQuery.php ( 7.43 KB )
  116. /yingpanguazai/ssd/ssd1/www/b.460.net.cn/vendor/topthink/think-orm/src/db/concern/AggregateQuery.php ( 3.26 KB )
  117. /yingpanguazai/ssd/ssd1/www/b.460.net.cn/vendor/topthink/think-orm/src/db/concern/ModelRelationQuery.php ( 20.07 KB )
  118. /yingpanguazai/ssd/ssd1/www/b.460.net.cn/vendor/topthink/think-orm/src/db/concern/ParamsBind.php ( 3.66 KB )
  119. /yingpanguazai/ssd/ssd1/www/b.460.net.cn/vendor/topthink/think-orm/src/db/concern/ResultOperation.php ( 7.01 KB )
  120. /yingpanguazai/ssd/ssd1/www/b.460.net.cn/vendor/topthink/think-orm/src/db/concern/WhereQuery.php ( 19.37 KB )
  121. /yingpanguazai/ssd/ssd1/www/b.460.net.cn/vendor/topthink/think-orm/src/db/concern/JoinAndViewQuery.php ( 7.11 KB )
  122. /yingpanguazai/ssd/ssd1/www/b.460.net.cn/vendor/topthink/think-orm/src/db/concern/TableFieldInfo.php ( 2.63 KB )
  123. /yingpanguazai/ssd/ssd1/www/b.460.net.cn/vendor/topthink/think-orm/src/db/concern/Transaction.php ( 2.77 KB )
  124. /yingpanguazai/ssd/ssd1/www/b.460.net.cn/vendor/topthink/framework/src/think/log/driver/File.php ( 5.96 KB )
  125. /yingpanguazai/ssd/ssd1/www/b.460.net.cn/vendor/topthink/framework/src/think/contract/LogHandlerInterface.php ( 0.86 KB )
  126. /yingpanguazai/ssd/ssd1/www/b.460.net.cn/vendor/topthink/framework/src/think/log/Channel.php ( 3.89 KB )
  127. /yingpanguazai/ssd/ssd1/www/b.460.net.cn/vendor/topthink/framework/src/think/event/LogRecord.php ( 1.02 KB )
  128. /yingpanguazai/ssd/ssd1/www/b.460.net.cn/vendor/topthink/think-helper/src/Collection.php ( 16.47 KB )
  129. /yingpanguazai/ssd/ssd1/www/b.460.net.cn/vendor/topthink/framework/src/think/facade/View.php ( 1.70 KB )
  130. /yingpanguazai/ssd/ssd1/www/b.460.net.cn/vendor/topthink/framework/src/think/View.php ( 4.39 KB )
  131. /yingpanguazai/ssd/ssd1/www/b.460.net.cn/vendor/topthink/framework/src/think/Response.php ( 8.81 KB )
  132. /yingpanguazai/ssd/ssd1/www/b.460.net.cn/vendor/topthink/framework/src/think/response/View.php ( 3.29 KB )
  133. /yingpanguazai/ssd/ssd1/www/b.460.net.cn/vendor/topthink/framework/src/think/Cookie.php ( 6.06 KB )
  134. /yingpanguazai/ssd/ssd1/www/b.460.net.cn/vendor/topthink/think-view/src/Think.php ( 8.38 KB )
  135. /yingpanguazai/ssd/ssd1/www/b.460.net.cn/vendor/topthink/framework/src/think/contract/TemplateHandlerInterface.php ( 1.60 KB )
  136. /yingpanguazai/ssd/ssd1/www/b.460.net.cn/vendor/topthink/think-template/src/Template.php ( 46.61 KB )
  137. /yingpanguazai/ssd/ssd1/www/b.460.net.cn/vendor/topthink/think-template/src/template/driver/File.php ( 2.41 KB )
  138. /yingpanguazai/ssd/ssd1/www/b.460.net.cn/vendor/topthink/think-template/src/template/contract/DriverInterface.php ( 0.86 KB )
  139. /yingpanguazai/ssd/ssd1/www/b.460.net.cn/runtime/temp/b35eef690f41e64ad9e1c098cfc7d3bc.php ( 11.98 KB )
  140. /yingpanguazai/ssd/ssd1/www/b.460.net.cn/vendor/topthink/think-trace/src/Html.php ( 4.42 KB )
  1. CONNECT:[ UseTime:0.001025s ] mysql:host=127.0.0.1;port=3306;dbname=b460;charset=utf8mb4
  2. SHOW FULL COLUMNS FROM `fenlei` [ RunTime:0.001757s ]
  3. SELECT * FROM `fenlei` WHERE `fid` = 0 [ RunTime:0.000748s ]
  4. SELECT * FROM `fenlei` WHERE `fid` = 63 [ RunTime:0.000673s ]
  5. SHOW FULL COLUMNS FROM `set` [ RunTime:0.001831s ]
  6. SELECT * FROM `set` [ RunTime:0.002915s ]
  7. SHOW FULL COLUMNS FROM `article` [ RunTime:0.001696s ]
  8. SELECT * FROM `article` WHERE `id` = 507549 LIMIT 1 [ RunTime:0.005802s ]
  9. UPDATE `article` SET `lasttime` = 1774810287 WHERE `id` = 507549 [ RunTime:0.013483s ]
  10. SELECT * FROM `fenlei` WHERE `id` = 65 LIMIT 1 [ RunTime:0.000588s ]
  11. SELECT * FROM `article` WHERE `id` < 507549 ORDER BY `id` DESC LIMIT 1 [ RunTime:0.001877s ]
  12. SELECT * FROM `article` WHERE `id` > 507549 ORDER BY `id` ASC LIMIT 1 [ RunTime:0.001035s ]
  13. SELECT * FROM `article` WHERE `id` < 507549 ORDER BY `id` DESC LIMIT 10 [ RunTime:0.005359s ]
  14. SELECT * FROM `article` WHERE `id` < 507549 ORDER BY `id` DESC LIMIT 10,10 [ RunTime:0.003834s ]
  15. SELECT * FROM `article` WHERE `id` < 507549 ORDER BY `id` DESC LIMIT 20,10 [ RunTime:0.003735s ]
0.213100s