


❓为何肾活检糖尿病肾病存在遗传易感性缺失,GYS1 成核心致病靶点?
❗南京大学医学院附属金陵医院团队在《Genome Medicine》发表研究,通过 TWAS 分析、动物实验等解析其遗传调控机制,明确 GYS1 - 肾小球系膜细胞功能异常核心轴作用,为 DN 精准靶向治疗提供新依据。
💡研究发现顺式遗传调控的基因表达异常是主因,GYS1 高表达升高 DN 风险且与肾功能指标相关,其风险位点会放大发病风险,Gys1-ASO 可逆转糖尿病小鼠肾损伤。
⬇关注生信方法论,解锁高分干货⬇
🚩点击上方名片,关注生信方法论,每日拆解高分生信佳作,解锁实操技巧与分析思路,助你高效发高分刊!





糖尿病肾病(DN)存在明显遗传影响,但 GWAS 研究难以明确具体致病基因,遗传力缺失问题突出;且既往研究多基于临床表型诊断的糖尿病肾病,易引入选择偏倚,肾活检证实的 DN 患者的遗传调控机制仍未被阐明,亟需挖掘其核心致病基因与分子机制,为精准治疗提供靶点。


针对肾活检证实的糖尿病肾病,利用全转录组关联分析挖掘新的致病基因,解析其遗传调控机制,明确核心因果基因与作用通路,解决遗传力缺失问题,为该病的精准诊疗提供潜在治疗靶点。


构建研究队列:纳入 2279 例肾活检证实的 DN 患者、3762 例无并发症的 2 型糖尿病对照,另选取 99 例 DN 患者的肾活检组织分离肾小球 / 肾小管间质做 RNA 测序,分别作为 GWAS 队列和 TWAS 参考队列;
开展 TWAS 分析:用 GEMMA 等软件分析 4703 个顺式遗传基因的表达,通过逻辑回归计算 P 值,结合 ENCODE、GEO 公共数据注释基因 / 变异功能,对共表达基因做通路富集分析;
建立基因优先级筛选策略:从基因差异表达验证、临床 / 病理指标关联、功能变异挖掘四个维度,筛选核心因果基因;
开展功能实验:体外通过 CRISPR-dCas9-VP64 验证 GYS1 风险位点的调控作用,体内利用 Gys1-ASO 干预 db/db 糖尿病小鼠,检测其肾功能、肾组织病理变化,明确 GYS1 的致病作用。

跨组学整合应用:整合基因组、转录组数据🌟
优化虚拟器官建模算法,提升虚拟敲除预测准确性🔎




生信分析没头绪?选题创新卡了壳?如果你也想用 NHANES 数据库发表高分文章即刻“添加好友”高效对接,带你解锁定制化方案,科研难题一键破!



基于 GWAS 与转录组数据,在肾活检 DN 人群中鉴定出 17 个显著关联基因,明确GYS1为最核心因果基因,其表达受遗传位点调控。

图1研究设计流程图及DN的TWAS曼哈顿图

表1 通过TWAS荟萃分析识别的与DN相关的基因


GYS1 高表达与患者eGFR 下降、24 小时蛋白尿升高显著相关;风险位点 rs116573491/rs111518556 可上调 GYS1 表达,放大发病风险,且致病机制具有肾脏区域特异性(肾小球为主)。

图2TWAS结果的基因优先排序

表2 TWAS显著位点最佳SNP


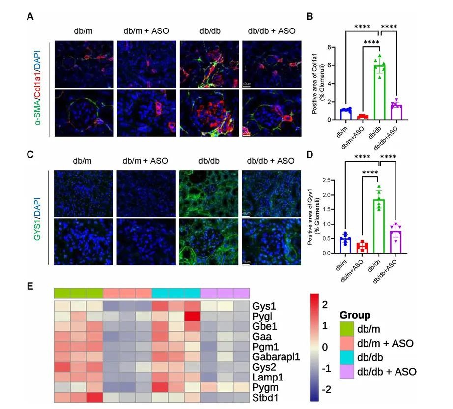
体外实验证实 GYS1 参与糖原合成 - 自噬通路;在肾小球系膜细胞中高表达,促进细胞外基质沉积,介导肾组织损伤

图3 关于GYS1的遗传变异功能探索

图4GYS1表达谱


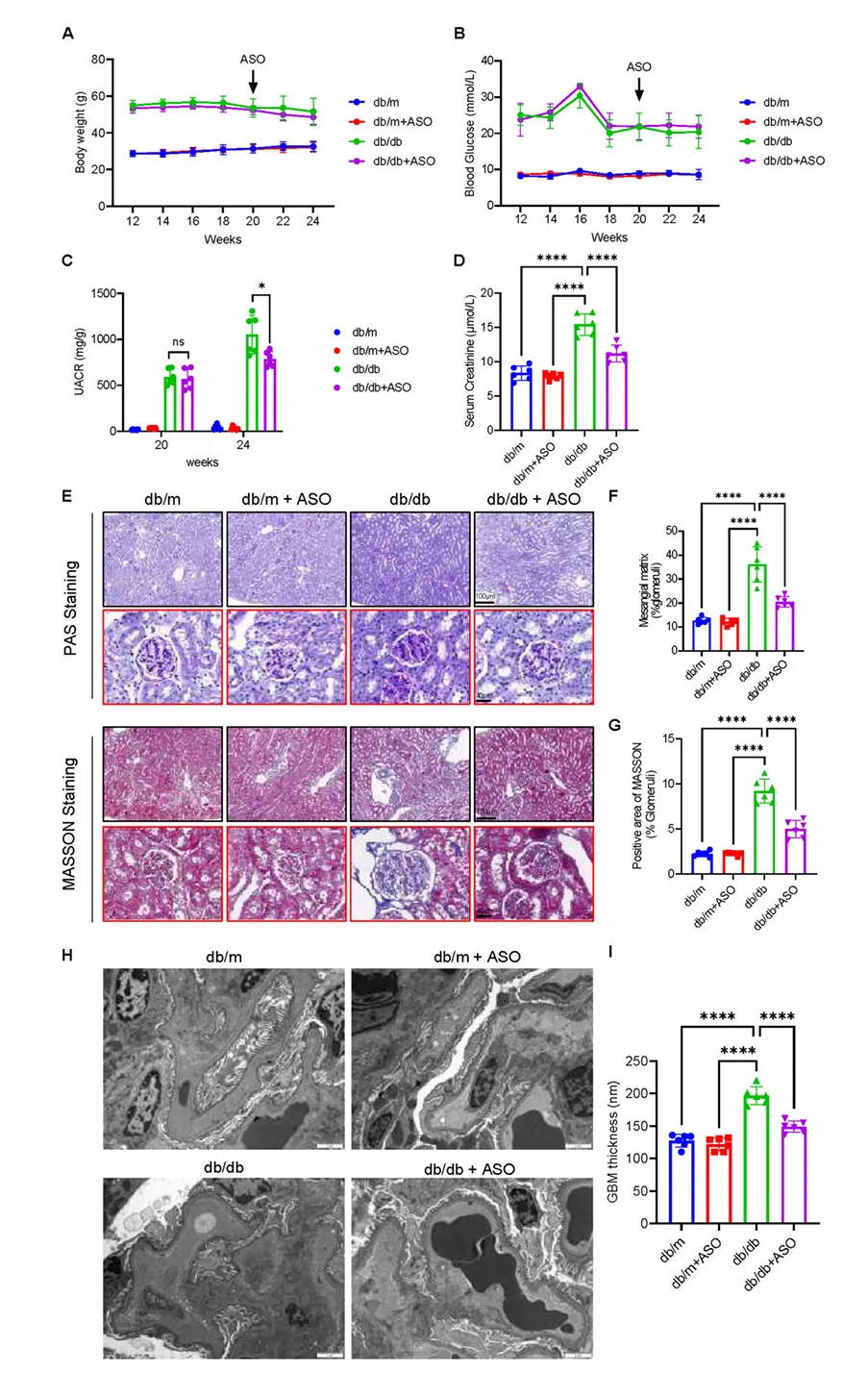
Gys1-ASO干预 db/db 糖尿病小鼠,可显著降低血糖、改善肾功能,逆转 PAS/Masson 染色及电镜下的肾小球病理改变,验证 GYS1 作为治疗靶点的有效性

图5Gys1-ASO在db/db小鼠中的治疗效果

图6 Gys1-ASO降低了Gys1 mRNA和蛋白表达在db/db小鼠中

本研究首次对肾活检证实的糖尿病肾病开展 TWAS 分析,鉴定出 17 个易感基因,新发现 GYS1、FOXJ2 并确定 GYS1 为核心因果基因;该基因在肾小球系膜细胞高表达,其表达与患者肾功能、蛋白尿等指标密切相关,rs116573491 等风险位点可上调其表达并增加患病风险,体外实验验证了位点调控作用,体内 Gys1-ASO 干预能显著改善糖尿病小鼠肾功能、逆转肾组织病理损伤。研究明确了 GYS1 的致病作用与调控通路,为糖尿病肾病精准靶向治疗提供了关键分子靶点和实验依据。
深耕GWAS数据库,想利用数据库高效发文?关注私【生信方法论】,顶刊思路不在难复刻,解锁专属科研解决方案!

生信方法论
GBD|CHANES|CHARLS
生信分析|机器学习
数据库联合|个性化分析
评论区留下你的生信研究方向,「生信方法论」每日精选顶刊文献、精准解读前沿思路。关注我们,持续获取生信科研硬知识。


IF15.70!实力攻坚!集美大学牵头多校联合,靠GEAS+UKB研发高效补值算法,成果登顶《Nature》1 区顶刊!