Biomaterials
《Biomaterials》(IF=12.9)近日,南京工业大学卢晓梅教授、新加坡国立大学唐玉富教授团队联合西北工业大学黄维院士团队在其上发表了题为“Conjugated polymer intrachain donor-acceptor reconfiguration-tailored off-on NIR-II photoacoustic probes with ultralow background for high-fidelity imaging of immunotherapy-associated macrophage reprogramming”的研究成果。该研究创新性地提出“共轭聚合物链内给体-受体重构”策略,通过设计一氧化氮(NO)响应的半导体聚合物 BDP 并自组装为 BDPNP 纳米探针,实现了超低背景的“关-开” NIR-II 光声成像,用于免疫治疗中 M2-to-M1 巨噬细胞重编程的高保真监测。本研究首次通过链内给体-受体重构设计,解决了传统“关-开”探针背景干扰的难题,结合 NIR-II 光声成像的高灵敏度和深组织穿透性,为癌症免疫治疗反应的实时、无创评估提供了强大工具,展现出重要的临床转化前景。


文章重点

现有“关-开”探针的背景信号过高,导致生物标志物触发信号与探针本底信号难以区分,易造成假阳性诊断。传统“关-开”探针通常依赖多组分设计,在肿瘤富集后即便未经生物标志物激活,其“关”态信号也会因大量蓄积而被放大,产生显著的背景噪声。此外,多组分体系在血液循环中存在响应元件泄漏的风险,进一步损害成像可靠性。一氧化氮 NO 作为 M2-to-M1 巨噬细胞重编程的关键生物标志物,其实时、原位检测对评估免疫治疗响应至关重要。因此,如何通过创新的分子设计构建超低背景、高特异性、单组分的“关-开” NIR-II 光声探针,实现肿瘤免疫微环境中巨噬细胞重编程的高保真可视化,对于指导个性化免疫治疗、提高临床响应率具有重要的科学意义。

图1. BDPNP 探针的分子设计及作用机制示意图
本研究提出了一种基于共轭聚合物链内给体-受体重构的超低背景 NIR-II 光声探针设计策略。通过设计含有邻苯二胺单元的半导体聚合物 BDP,并将其自组装为 BDPNP 纳米探针,利用巨噬细胞 M2-to-M1 重编程过程中产生的 NO 作为特异性激活开关。在 NO 作用下,聚合物链内的邻苯二胺基团转化为吸电子能力更强的苯并三唑衍生物,引发链内给体-受体重新配置,驱动吸收光谱从短波长区域大幅红移至 NIR-II 窗口,实现从“关”到“开”的显著转变。该单组分设计避免了传统多组分探针中响应元件泄漏的问题,即使在肿瘤内大量蓄积而未激活时也呈现与 PBS 无异的超低背景信号。在 4T1 荷瘤小鼠模型中,该探针在 R848 诱导的免疫治疗后显示出 21.4 倍的信号增强,能够清晰区分生物标志物触发信号与探针本底噪声,实现了对肿瘤免疫微环境中巨噬细胞重编程的高保真、实时、无创 NIR-II 光声成像,为癌症免疫治疗反应的精准评估提供了全新工具。

图2. BDPNP 纳米探针对 NO 的光学响应性能表征
本研究评估了 BDPNP 纳米探针在体外对 NO 的光学响应性能。实验结果表明,随着 NO 浓度的增加,BDPNP 在 1064 nm 处的吸收强度呈浓度依赖性增强;反应动力学测试显示 BDPNP 在 10 分钟内即可快速响应 NO。特异性实验表明,仅 NO 能显著增强 BDPNP 在 1064 nm 处的吸收,且该响应在生理温度范围(25-45°C)内保持稳定。进一步的光声成像验证显示,BDPNP 在 1064 nm 激光激发下,其光声信号随 NO 浓度升高而增强,且未加 NO 时信号与纯 PBS 无显著差异,同时仅 NO 处理组产生强烈光声信号,其他干扰物质组无明显变化。该实验证实了 BDPNP 具有超低背景、高灵敏度、高选择性以及快速响应的 NIR-II 光声成像性能,为后续细胞和活体水平的巨噬细胞重编程成像奠定了坚实基础。

图3. BDPNP 探针在 4T1 小鼠模型内光声成像
本研究系统评估了利用 BDPNP 探针在 4T1 荷瘤小鼠模型中实时监测 R848 诱导的巨噬细胞重编程的体内光声成像。将荷瘤小鼠分为四组进行 NIR-II 光声成像,在注射后不同时间点采集肿瘤部位的光声信号。实验结果:仅 BDPNP 组的肿瘤光声信号与生理盐水组几乎无差异,呈现超低背景;而 R848 + BDPNP 组的肿瘤光声信号随时间逐渐增强,在 48 小时达到峰值,信号强度显著提高了 21.4 倍;M5049 + R848 + BDPNP 组的光声信号则被明显抑制,证实了信号增强依赖于 NO 的产生。该结果表明 BDPNP 能够在活体内实现超低背景、高保真地实时监测免疫治疗相关的巨噬细胞重编程动态。

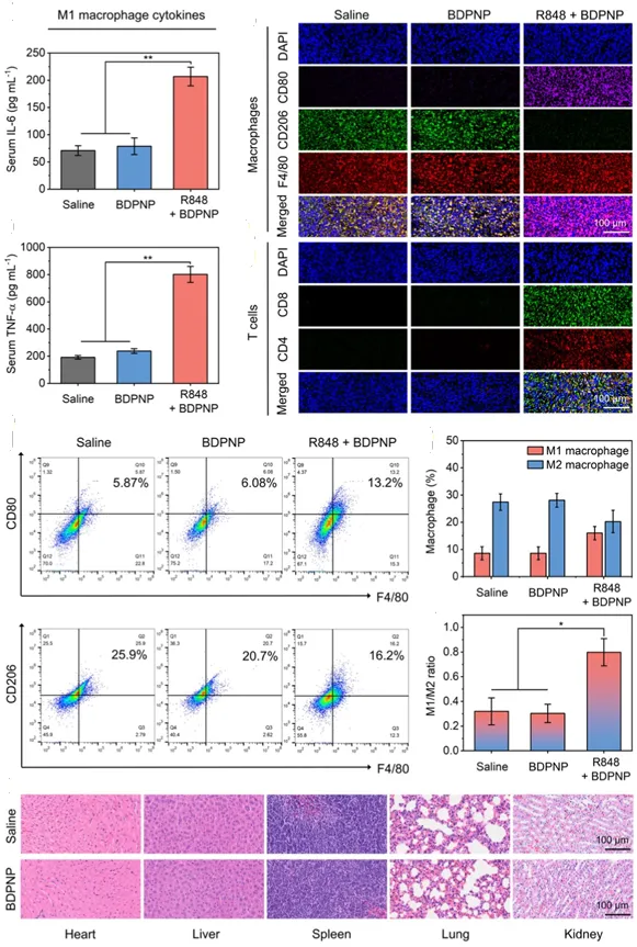
图4. BDPNP 探针在荷瘤小鼠模型中的体内治疗机制研究
通过 ELISA、免疫荧光染色、流式细胞术和组织学分析,系统验证了体内光声成像结果与巨噬细胞重编程及免疫激活的相关性。可以看到 R848 + BDPNP 组小鼠血清中 IL-6 和 TNF-α 水平显著高于生理盐水和仅 BDPNP 组;免疫荧光显示该组中 F4/80 + CD80 +共染的 M1 巨噬细胞明显增多,而 F4/80 + CD206 +共染的 M2 巨噬细胞减少,同时 CD4+ 和 CD8+ T 细胞浸润显著增强;流式定量分析进一步证实,R848 + BDPNP 组 M2 巨噬细胞比例从 25.9% 降至 16.2%,M1 比例从 5.9% 升至 13.2%,M1/M2 比值从 0.32 升至 0.80,而 M5049 预处理组则逆转了这些变化;H&E 染色显示各组主要器官均无明显病理损伤。这些结果直接证明了 R848 成功诱导了 M2-to-M1 巨噬细胞重编程及适应性免疫激活,且与 BDPNP 增强的 NIR-II 光声信号高度一致,同时验证了 BDPNP 良好的生物安全性。本研究通过开发首例超低背景的“关-开”型 NIR-II 光声探针,成功解决了传统探针因肿瘤蓄积产生高背景信号而难以区分生物标志物触发信号的难题,为癌症免疫治疗中巨噬细胞重编程的高保真、实时、无创成像提供了创新工具。
文章中光声成像部分的实验数据用的是 TomoWave 自主研发的 LOIS-3D 小动物全身 3D 光声成像系统。

论文信息:
Conjugated polymer intrachain donor-acceptor reconfiguration-tailored off-on NIR-II photoacoustic probes with ultralow background for high-fidelity imaging of immunotherapy-associated macrophage reprogramming
原文链接:
https://doi.org/10.1016/j.biomaterials.2026.124126
特姆威隆重推出光声成像测试服务,点击下方图片查看详细信息呦!
特姆威光声成像产品线

特姆威简介

特姆威联系方式
特姆威(苏州)医学影像有限公司

END

扫码关注
发现更多精彩
精彩回顾
点击跳转
文献发表 | 南京工业大学董晓臣、邵进军团队联合南洋理工大学陈鹏《AFM》:电荷转移复合物实现光热/铁死亡协同肿瘤治疗与光声成像监测
文献发表 | 山西医科大学张瑞平、郑子良团队《Chem. Eng. J》:可控缓释双模ROS/离子纳米电池实现骨转移瘤的光声成像监测与高效协同治疗
文献发表 | 华东理工大学钱旭红教授、朱维平教授:溶酶体靶向近红外光声成像纳米染料实现化学动力学/光热协同治疗与监测
文献发表 | 浙江省人民医院徐加杰、蔡宇与青岛大学矫爱红团队:大黄素纳米平台协同温和光热疗法/细胞焦亡,实现头颈部鳞状细胞癌精准治疗
文献发表 | 东南大学杨芳教授、许斌教授团队《Mater Today Bio》:分子工程化纳米系统实现前列腺癌骨转移多模态成像引导的精准光热治疗
文献发表 | 山东第二医科大学韩阳阳教授、苏州大学段广新教授、文玲教授:光声成像引导的激光控释纳米共递送系统实现卵巢癌协同治疗监测
客户文献发表 | 山西医科大学张瑞平教授、郑子良教授《CEJ》:尺寸驱动一体化智能纳米诊疗平台实现光声成像指导的精准肿瘤放疗
客户文献发表 | 山西医科大学张瑞平教授、郑子良教授《AFM》:光声成像指导无光依赖仿生靶向纳米发生器实现精准类风湿关节炎治疗
客户文献发表 | 东华大学李静超教授《Theranostics》:肿瘤微环境触发半导体聚合物实现自编程光声多模态成像诊疗一体化
客户文献发表 | 南京工业大学董晓臣教授、邵进军教授《AFM》:增强分子平面性与刚性,实现高效NIR-II光声成像引导的协同治疗
客户文献发表 | 浙江大学郑强教授、贵州大学谢兰教授《Adv Funct Mater》:半导体聚合物实现高效光声成像引导光热治疗
客户文献发表 | 南京邮电大学沈清明教授《Chem. Eng. J.》:配体场工程调控有机镍配合物实现光声成像引导的高效光热治疗
客户文献发表 | 青岛科技大学周现锋教授、卢迎习教授:生物正交点击化学编程纳米光敏剂实现精准肿瘤光治疗与成像
客户文献发表 | 南京邮电大学吴鲁艳教授《Anal. Chem.》:比率光声成像探针实现自预测纳米酶催化活性与肿瘤协同治疗
客户文献发表 | 浙江省人民医院蔡宇、侯春杰、牟晓洲教授:仿生铂基纳米平台实现光声成像引导的多模态胶质母细胞瘤协同治疗
客户文献发表 | 临沂大学时鹏飞、张创立和张书圣教授:外泌体伪装的NIR-II纳米聚集体用于胶质母细胞瘤的光声成像和高效光热治疗
客户文献发表 | 青岛科技大学 周现锋教授、卢迎习教授《Small》:自组装H₂S光敏剂实现可激活光声成像与气体协同光热治疗
客户文献发表 | 青岛科技大学周现锋教授《Mater Today Bio》:动态蛋白冠替换策略实现光声成像引导的乳腺癌协同诊疗
客户文献发表 | 上海大学王兆喜教授、上海龙华医院王武医生《Angew》:超亲水Fe₂Mn纳米簇实现高效NIR光声成像及光热治疗
客户文献发表 | 南京邮电大学范曲立教授《Small》:平面电子供体诱导的D-A-D型AIE分子实现高效NIR-II光声成像
客户文献发表 | 浙江省人民医院蔡宇教授《Adv. Sci.》:用于NIR-II光声成像引导下三阴性乳腺癌精准光热治疗的纳米平台
客户文献发表 | 中山大学附属三院帅心涛教授《Adv. Sci.》:用于PA/FL/MRI引导下子宫内膜异位症精准光疗的分子探针
客户文献发表 | 南京邮电大学范曲立教授《Angew》:“双钥匙”激活的NIR-II光声探针构建与肿瘤精准诊疗
客户文献发表 | 中山大学附属第三医院郑海清教授《Biomaterials》:工程化T细胞穿越BBB并激活小胶质细胞治疗AD症
客户文献发表 | 上海健康医学院田启威教授《Chem. Eng. J.》:利用自组装体调控肿瘤氧化还原和免疫稳态的抗癌机制
客户发表文献统计 | TomoWave 助力全球科研突破,顶刊成果见证硬核实力!
三维PACT新突破:乳腺三维光声成像快准稳,解决临床筛查难题!
客户文献发表 | 上海师范大学周治国教授:用于血栓的光声成像和光热治疗一体化的靶向诊疗剂 S-PPc@ZnDPA
客户文献发表 | 中科院深圳先进技术研究院龚萍教授《Biomaterials》: 糖酵解重编程以增强PAI引导的光动力/光热疗法
客户文献发表 | 浙江省人民医院蔡宇教授《Adv. Sci.》:1060 nm光声导航平面化BDF染料实现肿瘤精准光热消融
客户文献发表 | 郑州大学张红岭教授《Chem. Eng. J.》:针对生化和生物力学免疫检查点的双重阻断以增强肿瘤免疫治疗
客户文献发表 | 郑大一附院李岱峰教授《Biomaterials》:利用J聚集体实现NIR-II PAI引导的光热治疗和细菌清除
客户文献发表 | 韩国高丽大学Kim教授《PNAS》:荧光和光声引导的双激发“808,1064 nm”策略突破光热治疗的致命弱点
客户文献发表 | 东华大学易涛教授、魏鹏教授《CBMI》:基于MB母核的荧光淬灭光声造影剂用于小鼠耳部皮炎成像
客户文献发表 | 浙江省人民医院 童向民 教授:通过诱导肿瘤细胞衰老增强MPTT治疗弥漫性大B细胞淋巴瘤
客户文献发表 | 南京林业大学刘志鹏教授《Angew》:通过催化自由基阳离子形成对体内移动 Cu(II) 的动态光声成像
客户文献发表 | 山东大学徐化君教授:用于肿瘤靶向 NIR-II 荧光/光声成像和光热/NO联合治疗的可生物降解自组装纳米粒子
客户文献发表 | 南京邮电大学沈清明《Adv. Funct. Mater.》:基于“AND”逻辑门策略的miRNA精准成像
文献发表 | 武汉大学肖玉玲教授《Small》:用于肿瘤光声成像和光热治疗的金纳米粒子
文献发表 | 南京工业大学董晓臣教授《Angew》:树枝状 BDF 染料实现 NIR-II 三维光声成像介导的高效肿瘤光热治疗
文献发表 | 广西大学林伟英团队《Nat. Commun.》:具有AIE和ACQ性质的多模态发光材料用于分步成像引导肿瘤治疗
文献发表 | 南京大学郭子建院士《Chem. Biomed. Imaging》:用于肿瘤中Cu(II)比率成像的自固定光声探针
文献发表 | 南昌大学王红明教授:从X-聚集到J-聚集:通过调控分子间相互作用实现1064 nm激发的精准光诊疗
文献发表 | 沈阳化工大学任保轶教授:一种基于螺环结构的近红外二区光敏剂:高效ROS生成与热转换性能用于成像引导的肿瘤诊疗
文献发表 | 中科院宁波慈溪医工所吴爱国研究员《ACS Nano》:镱掺杂普鲁士蓝用于肿瘤代谢干扰治疗
文献发表 | 华东理工大学杨有军教授《Nature Communications》:短波红外纳米带光声成像引领体内骨骼成像
文献发表 | 南京林业大学刘志鹏教授《Org. Lett.》:用于多通道光声成像的近红外吸收剂BODIPY-氧杂蒽杂化物
文献发表 | 曲阜师范大学渠凤丽教授《Talanta》:利用胃酸稳定的荧光-光声双模态探针对药物性急性胃炎进行高保真成像
文献发表 | 南京工业大学董晓臣教授:多酶活性ZIF衍生物通过光声成像监测的高温增强铁死亡化疗联合治疗
文献发表 | 浙江省人民医院杨向红教授《Chem. Eng. J.》:NIR-II 光声成像引导 NO 释放修复急性肾损伤
文献发表 | 浙江大学医学院附属第一医院刘念研究员:通过唾液酸化工程促进肿瘤中药物蓄积从而提高光声成像和光疗能力
文献发表 | 南京工业大学董晓臣教授《Chin. Chem. Lett.》:光声成像引导下的协同光热和光动力治疗
文献发表 | 上海师范大学安璐教授《Chem. Eng. J.》:一种钙离子递送纳米药物用于结肠癌的光声诊断和双重促进钙超载治疗
文献发表 | 青岛科技大学周现峰教授《Adv. Funct. Mater.》:正交电荷转移机制改进小分子染料,实现高效诊疗一体化
文献发表 | 华东理工大学杨有军教授《Adv. Mater.》:白蛋白包封的深NIR三芳基甲烷染料用于高对比度体内成像和光热治疗
文献发表 | 南京邮电大学范曲立教授《Angew》:基于膜锚定NIR-II小分子设计的光放大质膜破裂以改善癌症光免疫治疗
文献发表 | 川北医学院刘军教授:一种具有协同光动力和光热特性的NIR-II自降解 I/II 型光敏剂可用于抗菌和抗癌治疗
文献发表 | 陆军军医大学郝玉徽教授《Small》:新型纳米酶 CWP 助力放射与免疫疗法联手突破乳腺癌治疗
文献发表 | 浙江大学医学院附属第一医院刘念研究员:通过供体工程优化克酮酸菁染料,实现近红外二区高效光热转换
文献发表 | 南京工业大学董晓臣教授《AHM》:J-聚集体促进的NIR-II发射用于荧光/光声成像引导光疗
文献发表 | 浙江省人民医院蔡宇教授:NIR-Ⅱ Cro-Jul分子联合Fe(III)-槲皮素复合物用于口咽癌的有效温和光热治疗
文献发表 | 南京邮电大学范曲立教授《Adv. Sci.》:新型纳米平台融合光热疗法和化疗及活性氮协同治疗有效攻克肿瘤耐药性
文献发表 | 郑大一附院李岱峰主治医师:阳离子共轭聚合物偶联非共轭段用于双增强NIR-II荧光/光声引导的低温光热气体治疗
文献发表 | 澳门大学赵琦教授《Adv. Sci.》:抗体共轭的金属配位 NIR-II 纳米佐剂通过重编程肿瘤代谢增强免疫治疗
文献发表 | 南京邮电大学范曲立教授团队:动脉粥样硬化治疗的活性氧响应性 siRNA 纳米粒子诊疗一体化平台
文献发表 | 广西大学曾林涛教授和中南大学蓝敏焕教授:用于细菌性肺炎内源性 CO 成像的新型近红外荧光/比率光声双模探针
文献发表 | 中科院宁波材料所吴爱国研究员团队:氧缺陷氯氧铋纳米片通过超声空化增强的声动力和 NIR II 光诱导的乳腺癌治疗
文献发表 | 苏州纳米技术与纳米仿生研究所裴仁军研究员《Nano Today》:DNA 引导的纳米粒子实现精准光疗与基因调控
文献发表 | 陆军军医大学罗圣霖教授等《Chem. Eng. J.》:一种GSH消耗型放射增敏剂用于加强铁中毒介导的放射免疫治疗
文献发表 | 广西大学林伟英教授:新型近红外二区荧光/比率光声探针,用于小鼠肝脏中钯离子的双模态精准成像
文献发表 | 南京邮电大学范曲立教授、尹超教授:NIR-II 光声/荧光成像引导具有联合诱导焦亡和凋亡的线粒体靶向光敏剂光疗
文献发表 | 沈阳药科大学罗聪教授《Advanced Science》:光声成像应用于肿瘤缺氧干预,增强肿瘤的治疗
文献发表 | 浙江省人民医院牟晓洲教授、蔡宇研究员:具有NIR-II光声效应的纳米系统用于癌细胞自噬抑制和钙过载增强光热治疗
文献发表 | 上海师范大学杨红教授、上海大学王兆喜教授:Fe(IV) 分子配合物在肿瘤、肾纤维化和脑血管光声成像中的应用
文献发表 | 上海健康医学院黄钢教授、田启威教授《AFM》:光声成像引导的光热治疗调节钙离子内流以增强免疫原性细胞死亡
文献发表 | 南京林业大学刘志鹏教授、南京大学郭子建院士《JACS》: 小分子光声探针用于活体小鼠脑部一氧化氮高分辨率成像
文献发表 | 广西大学林伟英教授 --- 用于高对比度光声成像的一系列可激活NIR-II染料
文献发表 | 南京林业大学刘志鹏教授、南京大学郭子建院士《Angew》NIR-II光声探针用于活体肿瘤NO高空间分辨定量成像
文献发表 | 南京林业大学刘志鹏教授、南京大学郭子建院士《Angew》小分子比例型光声探针用于活体小鼠脑部Cu2+高时空分辨成像
文献发表 |《ACS Nano》一种可用于协同触发内质网应激和线粒体功能障碍,从而治疗癌症的无药大分子
文献发表 | 《J. Nanobiotechnol.》具有NIR-II吸收的金纳米核壳材料,用于多模态成像引导光热治疗
文献发表 | 《Bioactive Materials》用于癌症多模态成像和双重免疫治疗的仿生锰基治疗纳米平台
文献发表 | 《ADVANCED SCIENCE》钽-锆共掺杂的有机金属框架用于转移性骨肉瘤的放射性-放射动力学-免疫疗法
文献发表 | 《Angew》一种不受结构变化干扰的用于检测中性粒细胞弹性蛋白酶的生物相容性探针在荧光/光声成像中的应用
文献发表 | 《Advanced Materials》缺陷工程化纳米酶用于靶向NIR-II光热免疫治疗
文献发表 | 《Angew》 通过供体/侧链工程提高分子平面性,以增强NIR-II荧光成像和1064 nm下的NIR-II光热治疗
文献发表 | 《Adv. Funct. Mater.》带隙可控和脂质嵌入的共轭两性小分子纳米粒子,在NIR-II 激发的光热治疗
文献发表 | NIR-II激发的光疗平台协同光热/化疗/化学动力学治疗乳腺癌骨转移
文献发表 |《Sens. Actuators B Chem》一种可激活的光声探针用于检测炎症中的硫化氢含量的升高
文献发表 |《Fundamental Research》具有肿瘤微环境响应的 NIR-II 光声成像光热治疗纳米反应器
文献发表 |《ADVANCED SCIENCE》聚吡咯纳米酶作为肿瘤微环境的调节剂用于重编程巨噬细胞和增强其免疫治疗的效果
文献发表 | 《J Mater Chem B》具有NIR-II吸电子转移结构效应的络合物应用于半胱氨酸消耗介导的铁死亡和光热治疗
文献发表 |《Analytical Chemistry》CO激活的光声荧光双模态探针在小鼠急性炎症病理的诊断和疗效评价中的应用
文献发表 |《《Chem. Eng. J.》NIR-II光声荧光双模态成像纳米平台指导原位骨肉瘤的NIR-II光热治疗
文献发表 |《Advanced Materials》具有消耗谷胱甘肽能力的有机金属纳米佐剂用于NIR-II区的光热免疫治疗
应用分享| Sens Actuators B Chem: 一种可激活水溶性光声探针用于小鼠肿瘤模型中内源性半胱氨酸的实时成像
应用分享|Anal Chem:小鼠炎症模型中内源性一氧化碳原位成像的可激活光声探针
应用分享|Biomaterials:癌细胞膜包载的铱配合物功能化二氧化钛纳米粒子用于级联靶向的NIR-II 光热和声动力协同治疗