
前言
本研究以腹主动脉瘤(AAA)的慢性炎症与巨噬细胞极化失衡为核心切入点,先分离鉴定间充质干细胞外泌体(MSC-Exo),再构建血管紧张素 II 与氯化钙诱导的两种小鼠 AAA 模型,经尾静脉注射 MSC-Exo 观察其对 AAA 的干预效果,同时建立巨噬细胞清除模型与体外 LPS 诱导的炎症巨噬细胞模型,明确巨噬细胞在其中的核心作用;通过 4D 非标记蛋白质组学筛选关键分子,结合干扰、免疫共沉淀与通路检测,逐层解析分子机制。结果显示,MSC-Exo 可显著降低 AAA 发生率与腹主动脉最大直径,减轻血管弹性纤维降解,其通过下调 CD74,抑制 PKM2 表达,进而激活 TSC2-mTOR-AKT 通路,推动巨噬细胞向抗炎 M2 型极化,最终发挥抗 AAA 作用,为 AAA 的无细胞治疗提供新靶点与新策略。
研究要点解析
研究方法
先分离并通过电镜、纳米颗粒跟踪分析、蛋白印迹鉴定 MSC-Exo,再构建 AngII 与 CaCl₂诱导的两种 AAA 小鼠模型,尾静脉给予 MSC-Exo 评估体内治疗效果,同时构建巨噬细胞清除模型验证巨噬细胞的必要性,体外培养 LPS 诱导的炎症巨噬细胞,检测 MSC-Exo 对巨噬细胞极化与炎症因子的影响,利用蛋白质组学筛选差异蛋白,锁定 CD74 后通过干扰、荧光、免疫共沉淀等实验,明确 CD74 通过结合 PKM2 调控 TSC2-mTOR-AKT 通路介导巨噬细胞极化的具体机制。
研究结果
成功分离鉴定出符合标准的 MSC-Exo;MSC-Exo 可在小鼠体内持续存在至少 7 天,尾静脉注射能显著降低两种 AAA 模型的动脉瘤发生率、减小腹主动脉最大直径、减轻血管弹性纤维降解;清除巨噬细胞会完全抵消 MSC-Exo 的保护作用;体外实验证实 MSC-Exo 可被巨噬细胞摄取,抑制 LPS 诱导的 M1 型极化,促进 M2 型极化并调节炎症因子释放;蛋白质组学筛选发现 CD74 是关键效应分子,MSC-Exo 可下调 CD74 表达;CD74 可与 PKM2 直接结合,抑制 CD74 或 PKM2 均能激活 TSC2-mTOR-AKT 通路,模拟 MSC-Exo 的极化调控效应。
研究结论
本研究首次证实 MSC-Exo 可通过 CD74-PKM2-TSC2/mTOR/AKT 轴调控巨噬细胞向 M2 型极化,从而缓解 AngII 与 CaCl₂诱导的小鼠 AAA,明确 CD74 是 MSC-Exo 发挥免疫调节作用的关键靶点,揭示了代谢相关分子与信号通路在 AAA 炎症调控中的重要作用,为临床提供无细胞治疗新方向;但研究存在局限性,仅在细胞水平操纵 CD74 验证功能,未开展细胞特异性敲除等更精准的体内实验,且仅使用雄性小鼠,缺乏雌性小鼠数据,结论的性别普适性不足,未来需完善 CD74 在巨噬细胞中的具体功能研究并开展临床转化验证。
图文结果解读

Fig.1:验证从 MSC 中分离提取的囊泡具备典型外泌体形态、粒径分布与特异性标志物,确认样本为 MSC-Exo。

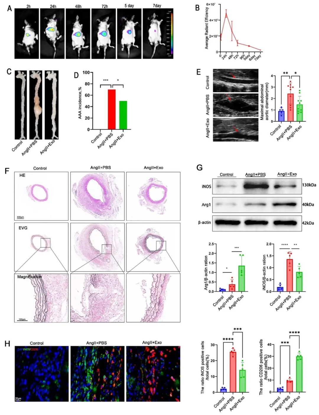
Fig.2:证实 MSC-Exo 可在 AngII 诱导的 AAA 小鼠体内富集,显著降低 AAA 发生率、减小主动脉直径、减轻血管损伤,并推动巨噬细胞向 M2 型极化。

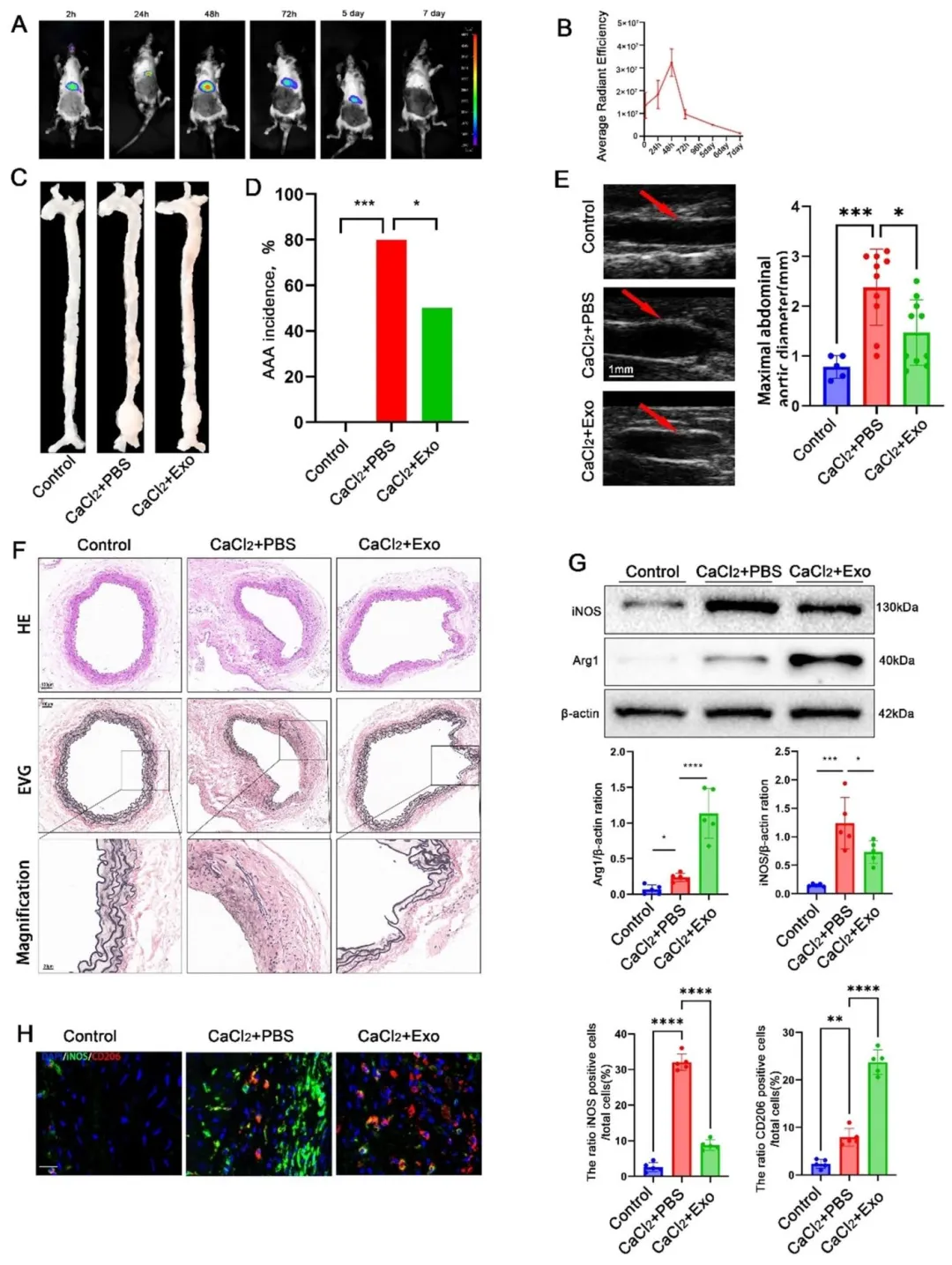
Fig.3:在 CaCl₂诱导的 AAA 模型中重复验证 MSC-Exo 的保护作用与促 M2 极化效果,证明结论不依赖造模方式。

Fig.4:证明巨噬细胞是 MSC-Exo 发挥抗 AAA 作用的必需细胞,清除巨噬细胞后治疗效果消失。

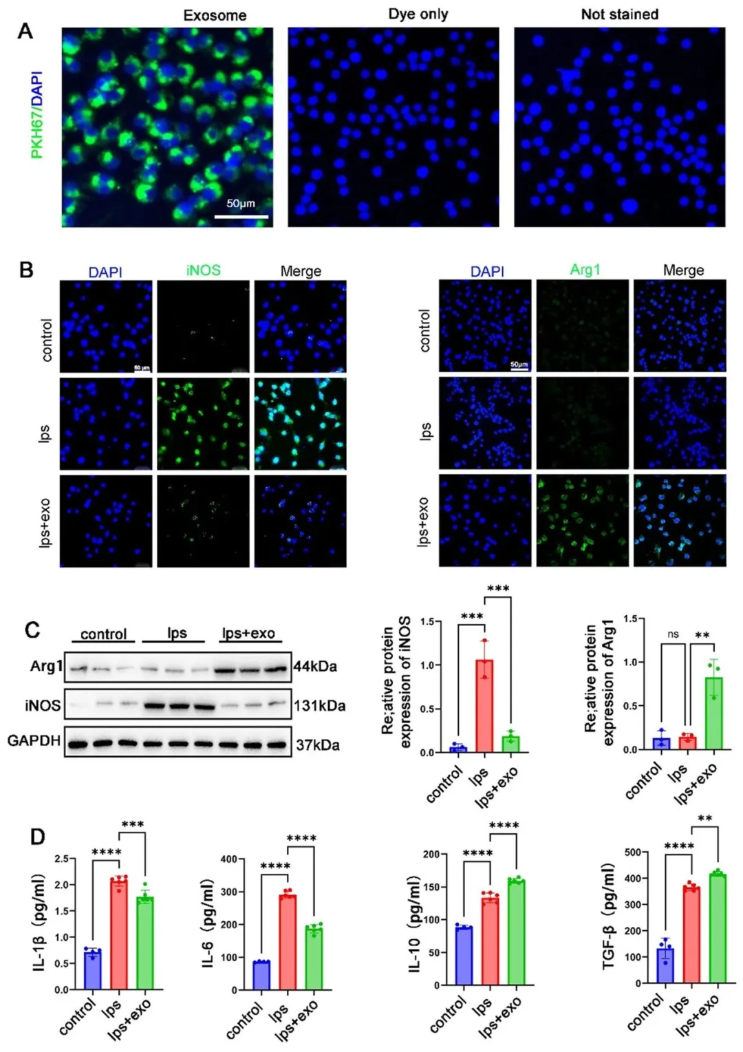
Fig.5:体外证实 MSC-Exo 可被巨噬细胞摄取,在炎症环境下抑制 M1、促进 M2 极化并调节炎症因子分泌。

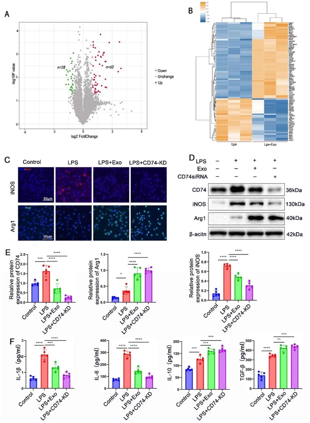
Fig.6:通过蛋白质组学锁定 CD74 为关键分子,干扰 CD74 可模拟 MSC-Exo 对巨噬细胞极化的调控作用。

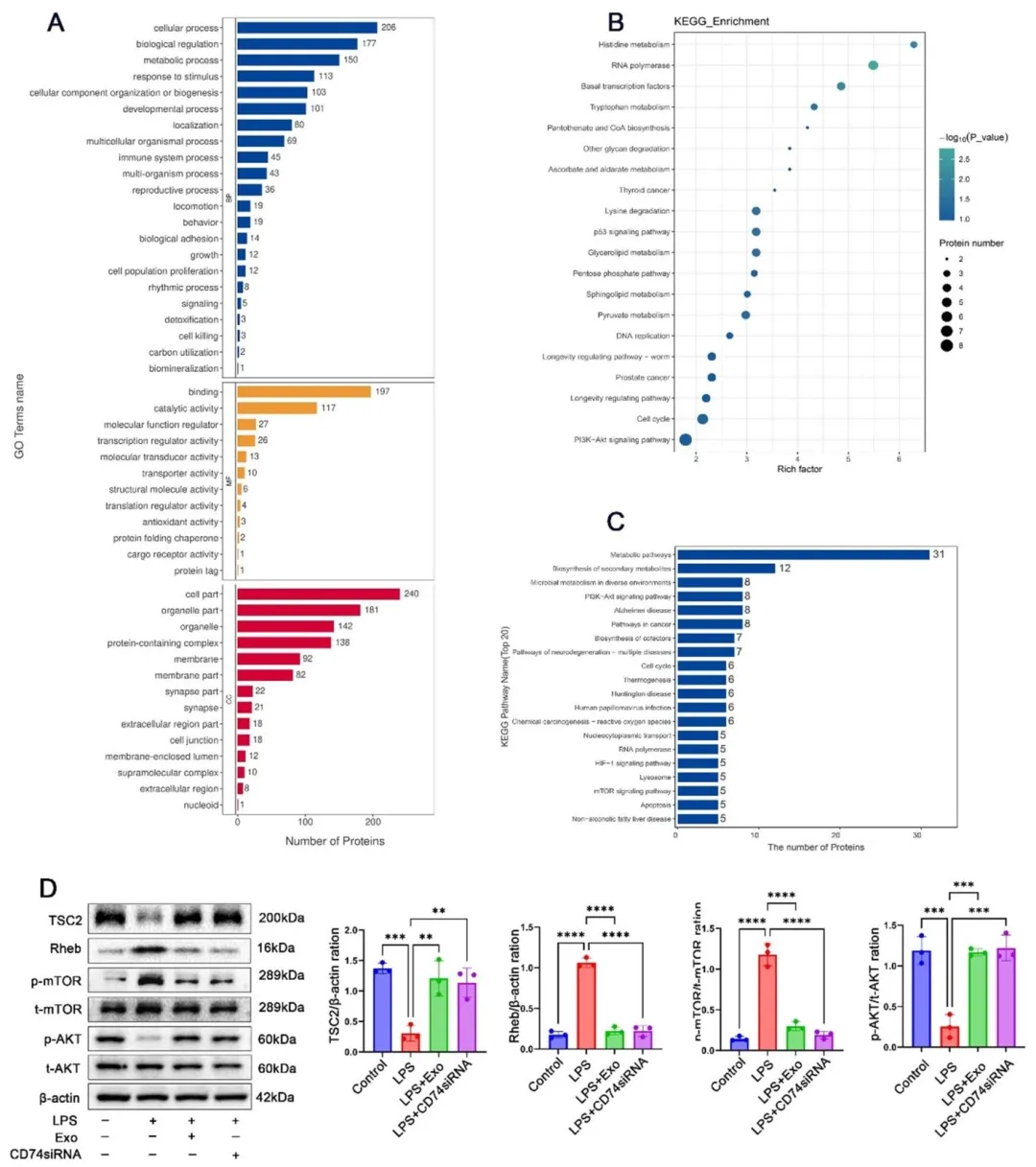
Fig.7:明确 CD74 通过调控 TSC2-mTOR-AKT 信号通路介导巨噬细胞极化改变。

Fig.8:证实 CD74 与 PKM2 直接结合,通过下调 PKM2 激活 TSC2-mTOR-AKT 通路,完成完整分子机制验证。
参考文献:Xu J, Zhao J, Chen H, Tan X, Zhang W, Xia Z, Yao D, Lei Y, Xu B, Wei Z, Hu J. Mesenchymal stromal cell-derived exosomes protect against abdominal aortic aneurysm formation through CD74 modulation of macrophage polarization in mice. Stem Cell Res Ther. 2024 Aug 4;15(1):242. doi: 10.1186/s13287-024-03808-y. PMID: 39098899; PMCID: PMC11299418.
本文中使用的图片来Pubmed,因客观原因未能与权利人取得联系。本平台出于学术交流目的引用,无意侵犯原作者权益。如权利人认为不妥,请及时联系公众号后台,我们将立即删除或协商解决。
医学国自然,省自然,博士课题设计,医学实验外包,医学SCI,实验方案设计,免费的线上博导一对一沟通,确认实力后再谈合作,科研合作可以加微信:SCI971SCI

生物信息学课题设计及指导实录,目前生信是否还适用于课题及文章?看专家给你解答
临床型博士如何准备国青标书?没有预实验怎么办?专家一对一解答规划
科研信息合集
整形外科方向最新研究分享
国自然课题设计思路
各大学校及医院国自然立项信息
骨科科研最新分享
泌尿外科科研最新分享
消化领域科研最新分享
