
【论文链接】
https://doi.org/10.1038/s41467-026-71312-3
【作者单位】
南京大学
【论文摘要】
基于水凝胶电解质的二次电池在可穿戴电子领域具有广阔前景,但仍面临机械韧性有限和温度适用范围窄等挑战。本文报道了一种通过双纳米相分离、水合共晶溶剂化与氢键网络协同作用构建的稳健深共晶水凝胶电解质。其中,交织的纳米相分离架构整合了亲水聚乙烯醇相和疏水聚丙烯腈相,实现了高断裂强度(4.1 MPa)和高韧性(13.66 MJ m⁻³)。同时,深共晶化学调控Zn²⁺溶剂化结构,并利用聚丙烯腈的氰基配位通道,在20°C下获得高Zn²⁺离子电导率(28.2 mS cm⁻¹)和迁移数(0.65)。此外,亲水相、氨基甲酸酯及Zn(ClO₄)₂的多供体位点诱导的丰富氢键固定了活性H₂O,确保了宽温度耐久性。这种三方协同效应引导Zn沿(002)晶面平面沉积并抑制枝晶生长,使Zn||I₂电池具有超薄厚度(42 μm,比纸更薄)和高柔韧性。组装的Zn||I₂电池展现出高比能量(108.99 Wh kg⁻¹)和优异的循环稳定性(在-40至80°C下超过36,000次循环)。这项工作通过分子设计、相调控与工艺工程的融合,为开发兼具高能量密度和严苛环境耐受性的先进柔性电池建立了可行的方法论框架。
【实验方法】
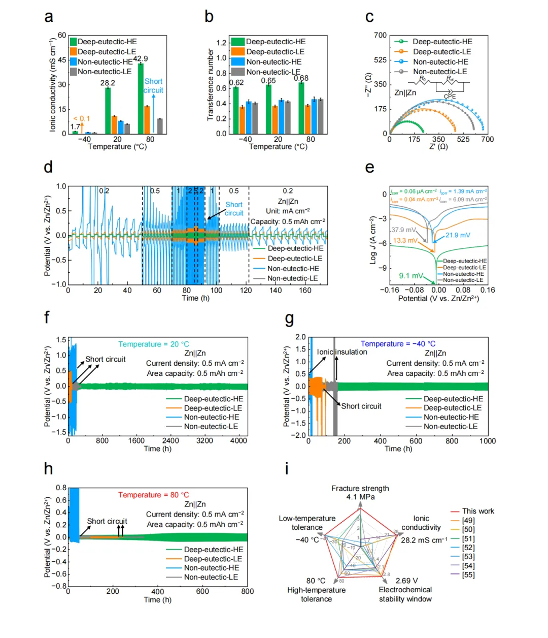
深共晶液态电解质(deep-eutectic-LE)和非共晶液态电解质(non-eutectic-LE)的制备:深共晶-LE样品通过将Zn(ClO₄)₂、去离子水和UR按1:8:4.5的摩尔比混合,在75°C下搅拌30分钟制得。非共晶-LE样品通过将Zn(ClO₄)₂和去离子水按1:8的摩尔比混合,在20°C下搅拌30分钟制得。
深共晶水凝胶电解质(deep-eutectic-HE)和非共晶水凝胶电解质(non-eutectic-HE)的制备:将一定量的PVA粉末溶于DMSO中,在95°C下剧烈搅拌约30分钟,得到均匀的5 wt.% PVA溶液。随后,在冰水浴条件下向PVA溶液中加入AN(3 M)、MBA(3 mM)和APS(2 mM)。然后将上述溶液转移至定制模具中,在隔绝空气的条件下于70°C共聚反应2小时,得到原始有机凝胶。最后,将有机凝胶分别浸入深共晶-LE或非共晶-LE中48小时,完成DMSO与深共晶-LE或非共晶-LE之间的溶剂交换,即可制得深共晶-HE或非共晶-HE样品。
正极的制备:将氨基化碳纳米管(108 mg)、活性炭(12 mg)、科琴黑(6 mg)和Triton X-100表面活性剂(1 mL)溶于去离子水中。然后使用超声波细胞破碎仪在冰水浴中对上述溶液进行超声分散处理200分钟,得到均匀的混合溶液。接下来,将上述溶液通过水系微孔滤膜进行真空抽滤。之后,用丙酮溶解并洗涤滤膜,将所得厚度为20–200 μm的碳纳米管薄膜置于80°C真空干燥箱中干燥24小时。将所得自支撑碳纳米管薄膜冲切成直径为10 mm的圆形电极片。随后,将碳纳米管薄膜电极浸入0.1 M I₂的乙醇溶液中24小时,使I₂充分吸附到碳纳米管薄膜电极中(I₂/CNTs)。最后,将I₂/CNTs电极转移至真空干燥箱中,在80°C下干燥24小时,得到I₂/CNTs正极。I₂活性物质的负载量根据碳纳米管薄膜的厚度进行调控:约为0.5–1.5 mg cm⁻²(除非另有说明)、4.0–5.0 mg cm⁻²(用于高I₂负载量测试)或18–22 mg cm⁻²(用于组装软包电池)。所有I₂/CNTs正极均直接使用,无需任何辊压、表面清洁或惰性环境储存处理。
V₂O₅正极采用刮涂法制备:将140 mg V₂O₅、40 mg科琴黑和20 mg PVDF(质量比为7:2:1)用玛瑙研钵均匀研磨,与NMP混合后搅拌24小时形成均匀浆料。将浆料用不锈钢刮刀涂覆在不锈钢箔(厚度10 μm)上,在60°C真空干燥箱中干燥24小时。干燥后,用压力为10 MPa的辊压机对V₂O₅正极进行辊压。活性材料负载量为19–22 mg cm⁻²。所有V₂O₅正极均直接使用,无需任何表面清洁或惰性环境储存处理。
【图文摘取】
【主要结论】
本文报道了一种稳健深共晶水凝胶电解质的设计,该电解质同时实现了良好的机械稳定性、高Zn²⁺电导率和宽温度耐受性。
(1)纳米相分离、水合共晶溶剂化与氢键网络的协同效应赋予深共晶-HE优异的力学性能(4.1 MPa断裂强度和13.66 MJ m⁻³韧性),并确保其在-40至80°C范围内的稳定运行。它有效调控Zn²⁺传输路径,促进锌的均匀沉积并抑制枝晶形成。所得材料展现出强机械韧性、高离子电导率以及对多变温度条件的广泛耐受性。
(2)全面的电化学和形貌分析证实了这些机制,揭示了Zn||I₂全电池在-40、20和80°C下增强的循环耐久性(36,000次循环)以及改善的倍率性能。深共晶-HE的超薄厚度使其具有108.99 Wh kg⁻¹的高比能量和236.62 Wh L⁻¹的体积能量密度,同时在严苛条件下保持良好的柔韧性和机械耐久性。
通过分子设计、相调控与工艺工程的协同整合,本工作开发了一种实用的方法论框架,以推进面向可穿戴电子领域、兼具高能量密度和严苛环境耐受性的柔性电池发展。
