
刚刚,南京两所高中传来新动态
近日,江北两所高中传来建设新动态,分别是江浦高级中学扩建、浦厂高中新建,相关规划及招标信息已陆续公示,具体详情如下。
江浦高级中学扩建
江北的四星级普高——江浦高级中学,将进行扩建。这次扩建的总建筑面积大概1.19万平方米,主要会新建宿舍楼、食堂,还有学生活动室这些设施。
目前,这所位于江北新区江浦街道的学校,改扩建工程项目的规划设计方案,已进入批前公示阶段。

项目具体在浦口区江浦街道,东边是象山东路,西边挨着象山路,南边靠孝祥路,北边就是狮山路。

项目总用地面积131214.38平方米,用地性质为A33c高中用地(100%),0.32≤容积率≤1.5,12≤建筑高度≤24米,建筑密度≤30%, 绿地率≥35%。


项目效果图
根据公示的信息来看,这次扩建拟新建的总建筑面积约1.19万平方米,其中地上约1.08万平方米,主要用来做宿舍楼和食堂;地下约0.11万平方米,主要是学生活动室和设备用房,计划总工期410日历天。
从公示的效果图能看出来,改扩建后的校园还挺有特点,宿舍楼和食堂之间有天桥连着,学生来回走会特别方便。

再看看之前公布的招标方案,这个项目会建一栋六层的现代化学生宿舍楼、一栋三层的食堂,还有一层地下室,实际总建筑面积是11950.72平方米。除此之外,还会同步打造室外景观绿化、配套道路,顺便改造一下校园里现有的其他建筑和设施,整个工程计划工期是15个月。工程总投资概算审定额有10149.79万元,其中工程费用8435.35万元,工程建设其他费用1231.11万元,预备费用483.33万元。

江浦高级中学早在2000年就从文昌路搬到了现在的校区,一晃已经20多年了,现有的设施早就跟不上学生们学习生活的需求,所以这次改扩建也确实很有必要。

这所学校坐落在长江边、老山脚下,曾经是浦口区唯一的四星级高中,始建于1939年,前身是“教育部战区巡回教学团江浦补习学社”,这么多年也历经了不少变迁。
它还是江苏省首批办好的95所重点中学之一,1994年通过了省教育厅的复查验收,正式成为省重点中学;2000年异地新建后,改名叫“江苏省江浦高级中学”,2005年被评为省四星级普通高中,2022年也顺利通过了四星级高中的复审。
2000年江浦高中搬到象山路校区后,江浦人都亲切地叫它“新江中”,原来的文昌路校区就成了江浦高级中学文昌校区,也就是大家口中的“老江中”。如今,“老江中”也搬到了浦口高新区海桥路的现代化新校区,原文昌路校区则交给了浦口中专的综合高中使用。
浦厂高中新建(十四中新校区)
江北新区还有一所高中也有新动静——浦厂高中新建工程项目,已发布方案设计和初步设计的招标公告。这个项目总投资大概11.5亿元,是特大型工程,工期要求是500日历天。

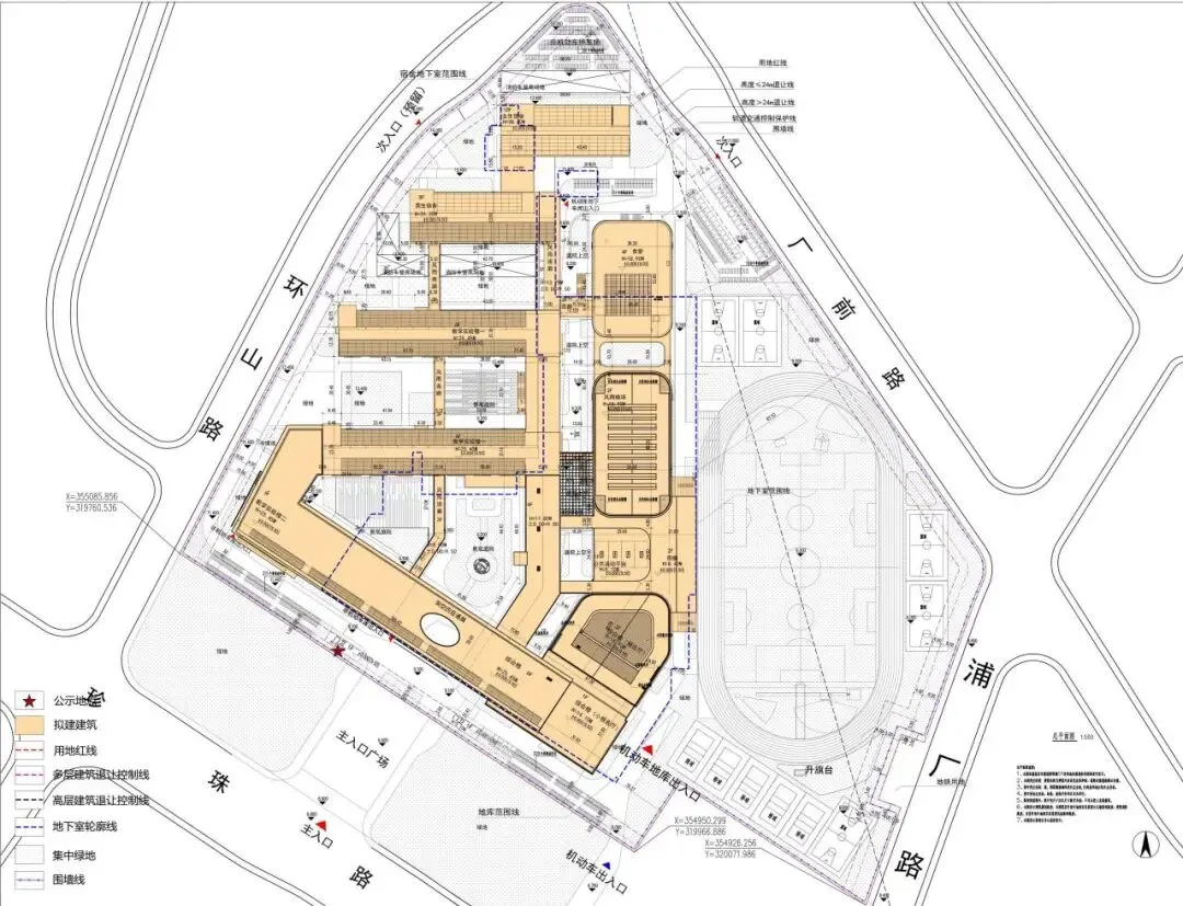
最近,江北新区管委会网站公示了《南京市江北新区浦厂高中新建工程规划设计方案》,项目的效果图也一起放出来了。其实一年前,江北新区管委会网站就公示过这所学校的设计方案,对比两个方案不难发现,主要的改动就集中在学校大门的设计上。

新方案里透露,浦厂高中的江北新校区在江北新区顶山街道,具体位置是环山路(规划)以东、珍珠路以北、浦厂路以西、厂前路(规划)以南,建成后会是一所16轨48班的学校。

项目拟新建的总建筑面积约12.76万平方米,其中地上约10.58万平方米,地下约2.18万平方米;规划用地性质是中小学用地,用地面积大概8.283公顷,容积率不超过1.5,建筑高度不超过40米。



一年前,江北新区管委会网站就曾公示浦厂高级中学规划设计方案。对比之前方案,新方案基本没有太大改动,仅学校大门发生更改。(上图为新方案大门设计效果图,下图为原方案设计效果图,两相对比变动还是很大)




从两个方案的效果图对比来看,两个方案都非常有特色,大门气势恢宏。
从之前的学校招标公告能看到,这个项目的施工总承包范围还挺广,包括综合楼、教学实验楼、宿舍楼、食堂、风雨操场、门卫室还有地下室等多个建筑单体,总投资还是约11.5亿元,工期要求500日历天。

单位工程及招标范围概览:南京市江北新区浦厂高中新建工程项目施工总承包范围,涵盖了综合楼、教学实验楼、宿舍楼、食堂、风雨操场、门卫以及地下室等多个建筑单体。
在建设单位这一栏,显示的是南京新居建设集团有限公司和南京市第十四中学。
值得一提的是,从建设单位的信息能看出来,这个项目是由南京新居建设集团有限公司和南京市第十四中学一起负责的,所以浦厂高中,其实就是十四中的新校区。

2022年暑期,南京市第十四中学整体搬迁入驻位于沿江街道民兵路的新校区,原校址给了江北新城高级中学。学校的整体搬迁,为江北新区又一座四星级高中的诞生奠定了坚实的基础。
2022年暑假,南京市第十四中学整体搬到了沿江街道民兵路的新校区,原来的校址交给了江北新城高级中学使用。而现在,十四中所在的天华东路校址只是临时过渡用的,等浦厂高中新校区建成后,学校将整体搬迁至该新校区。

免责申明:本文相关文字、图片均是对本项目做示表现,仅供参考,部分文字与图片来源于网络,文字和图片之间无必然联系,仅供读者参考,本文如无意中侵犯了某方知识产权,告知即删。
本文所呈现的直线距离数据均来源于高德地图。终标准详见政府相关部门批准文件、图则,经政府批准的详细规则以销售现场公示为准。本平台不对学区及入学条件作出任何承诺,学校划分及入学条件以政府相关部门最终批准方案为准。
加入楼市交流群,更实用的买房建议,帮你买好房买对房。欢迎长按图片,加小编微信,拉你进买房交流群。
如果你想了解楼盘信息,请添加小编微信,18752007362,备注“买房咨询”推荐置业顾问了解更多开盘信息。
我们的抖音平台开通啦,欢迎关注!

视频号:南京楼市观察平台
戳这里,了解板块楼盘信息
在售| / 待售| / 售罄| 仅供参考,具体以开发商及房管局备案为准。
【建邺区】
河西中|海玥万物|朗诗高力璟华府|颐和源璟|丹若园|紫辉广场|越秀和樾府|颐和天晟府|中建合玺东方|金陵月华|碧瑶花园三期|丹荔云府|招商金陵序|南湖明悦府|瑞玺||中堃G67|
中堃G72地块||香港嘉华嘉璟峰|融创滨江ONE|河西金茂府|青奥村|深业南湾上府|星叶云墅|建发金鼎湾和禧|颐和云台源筑|金基朗樾府|华润置地鱼嘴润府|建发珺和府|颐和铂湾|华侨城欢乐滨江|首创河西南G18商业|河西地铁河西南G23地块商业|葛洲坝中国府|万科翡翠滨江|深业龙湾上府|枫璟雅园|葛洲坝中宁府|建发缦云|金基涵樾府|天琴华樟|颐和铂樾府|源尚丹若府|伟星长江之歌|2016G97|万科翡翠滨江二批次交付|融域|中海江南玖序|凤起潮鸣|
江心洲|中南璞境|招商江心印|仁恒江湾世纪|荣盛江天领筑|仁恒江湾时代|水沐和瑞园|星叶栖悦湾|仁恒江湾世纪|江尚紫薇|中海江湾境|中堃G50|贤坤花园二期贤坤花园二期|
【秦淮区】
钟山峰景|玖樾印象|金基望樾府|金基璞悦和园|招商云萃府|云锦四季|翡丽铂湾|保利锦云台|正荣南宸紫阙|金地汇文府|金地大成雅境|华润金陵中心|华润润淮府|云尚紫薇|金基璟樾府|凤栖潮鸣|金基璞悦隽园|南京云上|中冶锦绣珑湾|越城天地|城东G63地块|星叶翰锦院|金陵中环|云澜尚府|保利琥珀云台|三金睿境|观弘雅苑|华润润鸿府|保利文华|金基新睿樾府|金基瞻月府|伟星誉璟府|华著兰庭|文璟和颂|秦淮金茂府|博雅和著苑|2023G41地块|御道嘉庭|金宸熙苑|门东VILLA|丹锦园|宸嘉发展G07|象屿天誉东方|奥体建设G56|北谷G45地块|
【江北新区】
隧道口|中铁建花语天境|晴樾府|晴翠府|龙湖天璞|金基山川江樾|保利江汇|保利扬子萃云台|江和花园|奥体瑞香园|启迪水沐滨江|中交锦方|保利江韵瑧悦|锦绣江序|江海和鸣|锦绣金陵|玖印府|通宇G02/03|通宇G02|金陵江月|2023中建G07|
青奥板块|越江时代|颐和铂岸江璟|保利阅云台|中海观江樾|2023G08地块|
研创园|仁恒星皓雅园|
中央政务区板块|天宸江樾|大华锦绣江来|天宸云筑|花语熙岸府|金基映樾|金茂千江凌云府|通宇林景紫园|通宇林景澜园|润悦府|2023G16|2024G11|万科映象星潮|2023保利G17地块|2023保利 G14|七里江澜府|
中央商务区|栖樾府|通宇G07|富园玖誉府|2021G09地块|
五桥口|龙湖天曜|中交锦度|雅居乐汇港城|佳源玖棠府|锦绣樾江府|江山大境|龙湖三千庭|中建翰林雅境|龙湖央颂|龙湖天曜二期|西华龙樾|兰溪樾府|2023G18地块|央璟颂|
城南中心|天悦风华|金陵星图|天悦锦麟|星河时代|中垠瑧悦府|仁恒城市星瀚|海信慧园|2024G21|江浦G88|
老山|中建熙元府|龙湖山与城|仁恒大吉凤凰山居|金隅紫京叠院|九月森林|银城汤泉G56地块|金沙一品|国信自然天成|尚峰尚水|2024G23|
桥林|时代艺境|龙湖天玺|国贸璟原|能建城发江境|2022G56|2024G89|
高新区|花样年花好园|金地时代芳华|厦门建发2020G25|万科谷翠星岚|
大桥板块|荣锦瑞府|滨江雅园|万江共和新城|2024万科G13地块|上城十号院|
【鼓楼区】
|葛洲坝长江悦府|葛洲坝鼓悦澜园|宁工新寓|正荣江望润府|恒盛金陵湾|世茂璀璨滨江|天江姜家园项目|南大置业鼓楼G80地块|龙湖春江紫宸|金科凤樾府|金基皓樾府|葛洲坝五矿长江华府|中冶锦绣和轩|苏宁檀悦|2010G33|金陵村72|中冶锦绣公馆|首开桃园金茂府|2023G51|2023G52|博悦府|2024G16|沁百合|龙湖G96|金基珑樾府|龙湖春江紫宸|金基晨樾府|雁江澜|翰文府|
【栖霞区】
仙林湖|新城云樾观山|半山云邸|中海观文澜|招商水沐雍荣府|星叶羊山湖花园|星叶瑜璟湾|星叶枫情水岸||仙林湖G38|星叶半山玥府|泷悦雅颂|安居G36|兰亭和颂|高科紫星堂|高科G106|绿城G19|经东和旭院|电建华曦府|
欢乐谷|华侨城翡翠天域|中交保利翠语江岚|山和九著府|蓝光雍锦逸境府|山语隽府|路劲山语境府|招商山语熙府|上坤云栖风华璟园山语熙府|枫情玥府|华侨城|
城东|中海钟山印|复地御钟山||颐和缦山|颐和芳庭|中南世纪雅苑|
城北|瑜憬尚府|金浦御龙湾|迈上品院|大地伊丽雅特湾|万象天地四季|富园栖望府|
燕子矶|宝能滨江府|华发四季雅筑|颐和四季府|星叶燕尚玥府|保利燕璟和颂|高科江悦堂|保利国贸璟上|象屿G43|北城央璟颂|
兴智新城|苏宁世茂璀璨云著|江悦润府|紫樾府|弘阳栖尧美著|栖霞鲁能公馆|融信青澜|恒大云玺华庭|龙湖滨江翡翠上城|都会紫京|紫尧星院|金地都会峯范|新生圩宝龙广场|花语伴山|
龙潭新城|荣盛花语馨城|创源龙樾|正荣悦东府|中骏东原璟阅|滨江孔雀城|
【玄武区】
|招商局臻境|复地明日之城|玄武宝龙城|金陵玖园|紫金悦峯|星河国际|龙湖紫金原著|钟山高尔夫|玄武映|紫金和旭府|钟秀嘉园|G21|金基山和月|绿城云庐|紫金观云|中堃G05地块|仙鹤门2023G78地块|
【江宁区】
南京南站|香港嘉华嘉宏峰|万科星耀都荟|万科G46|禧樾府|悦著九章|映秦淮|
紫东核心区|蓝光睿创新筑|中南熙悦|新保弘领东苑|星叶枫庭|紫麒府|时光璟宸|高科紫麟景院|璟悦名邸|深业青珑上府|仁恒城市星徽|高科紫星荣院|钟山盛世|仁恒2021G92|
方山大学城|中海观山樾|中海方山印|五矿澜悦溪山|远洋万和方山望|山和宸园|伟星万科四季光年|樾山林语|联发翡翠方山|凤溪苑|中海和山|湖熟G92|城建G33|
百家湖|阳光城檀境|龙湖春江郦城|百家臻园|仁恒龙湾|朗诗玲珑新亭|璀璨璟园|铂萃云湾|中建源上九里|江宁金茂府|金茂樾满云川|万流江宁|翠屏山G50地块|
九龙湖|九龙熙岸|弘阳悦禧苑|金隅紫京云筑|颐和南园|江宁金茂府|
上秦淮|芳原|秦尚栖庭|紫京四季|帝景天誉|2024G76地块|绿洲云台璟园|
汇通路|铭著风华|万科紫辰光年|牡丹大观天下|星屿熹|中南G83地块|万佳沉香府|
东山|上海建工海玥华府|万科都荟启境|朗诗玲珑郡|江宁金茂悦|中南上悦花苑|玖峰兰庭|万科金域国际|七里湖山|中天云来|嘉和华府|聚景园|金宁风华|东山樾府|2023G49|中天金宁风华|中天金宁文华|
上坊|金茂G43|
滨江|联发云启|新城云漾滨江|鲁能滨江硅谷|大华锦绣前程|玖熙和院|2021G138|金陵建工G74/G75|成章G59|
禄口|美的建发润锦园|德信星宸|中骏融信雍景台|云溪璟园|如意郡|山语春风雅居|云湖悦府|珠江四季悦城|蓝湖郡|红豆香江华庭|栖云府|红豆香江华府|盐城绿洲G17|绿洲云湖十里院|城建横溪G04|
【雨花区】
小行板块|仁恒城市星光雅苑|万科朗拾|越秀天和|屿樾府|金陵印|屿樾府二期|
雨核|华润云上润府|金基嘉玥|万科朗拾雨核|建发璞云府|观云润府|欣悦云邸|
软件谷|华发美的云筑|龙湖宸阅府|荷雨瑧悦花园|凤起云台|伟星时代悦峰|联发雨花新澍|
虹悦城板块|淮风晓月|
岱山|万科雨悦光年|首开南岸潮鸣|电建洺悦华府|都会澜岸|金基雅玥|绿城云栖玫瑰园|
板桥|中冶锦绣和鸣|宝能翡丽河滨|宋都柏悦府|凤汇壹品居|星叶欢乐城|锦绣云麓|石林云城|东原G38地块|东原印未来|
【溧水区】德信G09地块|香港置地紫玥|万科都荟沐语|金地峯范|颐和翡翠府|紫熙府|花语湖畔|玖宸府|天玺明庭|创维文悦府|凤鸣朝阳|熹樾|港龙天利棠玥府|观岚久筑|时光天境|万科未来城|
【高淳区】|仁恒海和院|万科溪望城|双富嘉园|印宸府|高淳新政|雅园|睦水相邻|
六合|金基暄玥|景业龙光玖云府|建发和著|建发和章|卓越蔚蓝时光|宿州万成G05地块|云玥美著|大唐铭望府|宇业G142|宇业G143|冠城大通|玖荣府|润和府|保利观棠和府|南门望府|郦湖美墅|芷溪雅苑|绿城合锦观澜|G96|2024G06地块|
