当前位置:首页>南京>结肠癌关键机制突破:南京医科大学等发现TRIM21介导PRMT1降解,抑制肿瘤恶性进展(基础+临床+蛋白稳态机制)

结肠癌关键机制突破:南京医科大学等发现TRIM21介导PRMT1降解,抑制肿瘤恶性进展(基础+临床+蛋白稳态机制)

  • 2026-03-30 11:08:19
结肠癌关键机制突破:南京医科大学等发现TRIM21介导PRMT1降解,抑制肿瘤恶性进展(基础+临床+蛋白稳态机制)

🔍 研究简介

    结直肠癌(CRC)是全球第三大常见恶性肿瘤,其发生发展机制复杂。尽管靶向治疗和免疫检查点抑制剂等新药不断涌现,但患者预后改善有限,死亡率仍高居不下。南京医科大学、徐州医科大学等团队联合研究揭示了一个关键的肿瘤抑制机制:E3泛素连接酶TRIM21通过其SPRY结构域结合并促进致癌蛋白PRMT1发生K48连接的多泛素化降解,从而抑制结直肠癌细胞的增殖、迁移和转移。这一轴线为结直肠癌的诊断和靶向治疗提供了新的生物标志物和干预思路。

🌈 总览机制示意图

    TRIM21作为E3泛素连接酶,识别并泛素化修饰PRMT1,通过蛋白酶体途径促使其降解;PRMT1水平下降进而抑制了细胞周期进程和上皮-间质转化(EMT),最终遏制结直肠癌的恶性进展。

TRIM21介导的PRMT1 K48连接泛素化降低了PRMT1的表达,从而抑制了CRC细胞的增殖、肿瘤发生、迁移和转移。

🧩 01 TRIM21在结肠癌中低表达并预测不良生存

研究团队首先通过临床蛋白质组学数据库(CPTAC)和包含427对样本的组织芯片免疫组化分析发现,与正常结肠组织相比,结直肠癌组织中TRIM21蛋白表达水平显著降低。进一步的临床相关性分析表明,TRIM21的低表达与更大的肿瘤直径、更差的分化程度、淋巴结转移、远处转移及更晚的TNM分期显著相关。

    小结:TRIM21是结直肠癌中的低表达基因,其低水平与更差的临床病理特征和不良预后密切相关。

TRIM21在CRC中表达降低并与患者不良生存相关。
A: CPTAC数据库显示TRIM21在结肠癌组织中表达降低。B-D: IHC显示TRIM21在CRC组织中的表达低于癌旁组织。E-F: TRIM21低表达患者的总生存期(OS)和疾病特异性生存期(DSS)更短。

🧬 02 TRIM21抑制结肠癌细胞增殖与迁移(体外证据)

在HCT-116和LoVo细胞系中,敲低TRIM21能显著促进细胞增殖(CCK-8和克隆形成实验)、迁移和侵袭(Transwell实验),并加速伤口愈合。而过表达TRIM21则产生相反的抑制效果。机制上,TRIM21通过下调细胞周期正调控因子Cyclin D1和Cyclin E2,同时上调周期抑制蛋白p21,来阻滞细胞周期。此外,TRIM21还能抑制EMT进程,表现为上调E-cadherin,下调N-cadherin和Snail。

    小结:TRIM21在体外能有效抑制结直肠癌细胞的增殖、迁移和侵袭能力。

TRIM21抑制CRC细胞体外增殖与迁移。
A-D(上图): TRIM21敲低促进而过表达抑制细胞增殖。E-F(上图): TRIM21调控Cyclin D1、Cyclin E2和p21蛋白水平。A-D(下图): TRIM21敲低促进而过表达抑制细胞迁移和侵袭。E-F(下图): TRIM21调控EMT标志物表达。

⚙️ 03 TRIM21通过K48泛素化降解PRMT1,降低其蛋白稳定性

为了探究TRIM21发挥抑癌作用的机制,研究通过质谱分析发现PRMT1是其潜在靶点。Co-IP实验证实了内源性TRIM21与PRMT1的直接结合。进一步研究发现,TRIM21能负调控PRMT1的蛋白水平,但不影响其mRNA水平。CHX追踪实验表明TRIM21过表达会缩短PRMT1的蛋白半衰期。机制上,TRIM21作为E3连接酶,介导PRMT1发生K48连接的多泛素化修饰,并通过蛋白酶体途径促使其降解,而SPRY结构域是TRIM21与PRMT1结合所必需的。

    小结:TRIM21作为E3泛素连接酶,通过K48多泛素化-蛋白酶体途径特异性降解致癌蛋白PRMT1。

TRIM21降低PRMT1蛋白稳定性并介导其K48泛素化降解。
A-B(上图): Co-IP证实TRIM21与PRMT1互作。C-D(上图): TRIM21负调控PRMT1蛋白水平。E-F(上图): TRIM21不影响PRMT1 mRNA水平。G(上图): TRIM21缩短PRMT1半衰期。A(下图): TRIM21增强PRMT1泛素化水平。B(下图): 蛋白酶体抑制剂MG132逆转TRIM21对PRMT1的下调。E(下图): TRIM21主要介导PRMT1的K48连接泛素化。

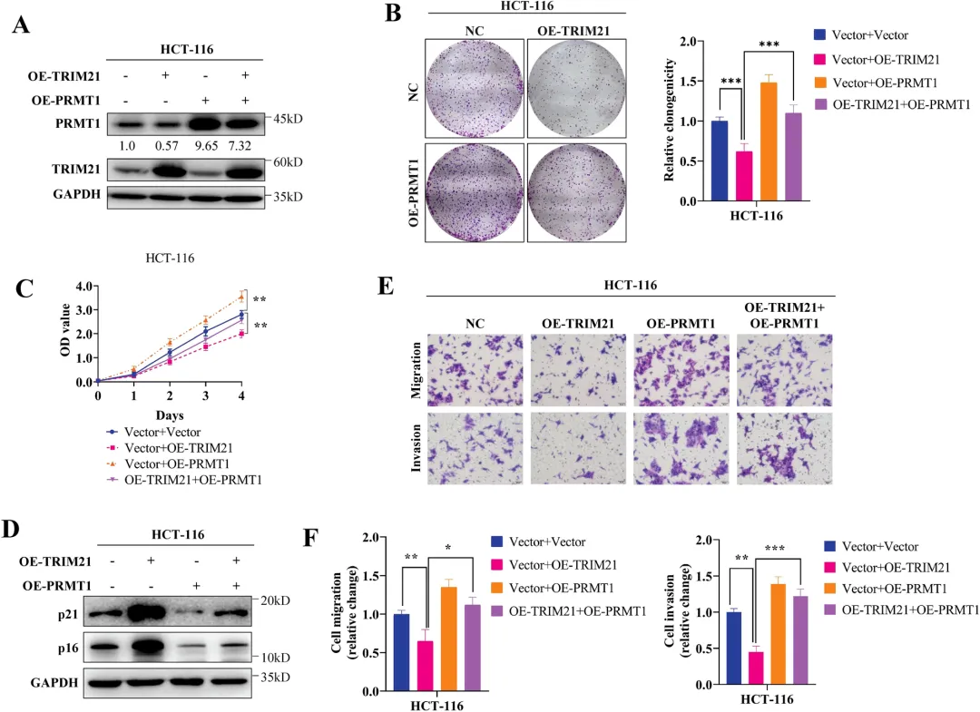
🔁 04 PRMT1是TRIM21发挥抑癌功能的关键下游

拯救实验证实了TRIM21的功能依赖于PRMT1。在过表达TRIM21的细胞中,同时过表达PRMT1能够逆转TRIM21对细胞增殖、迁移和侵袭的抑制作用。同样,TRIM21对细胞周期抑制蛋白p16和p21的上调作用也能被PRMT1过表达所削弱。

    小结:TRIM21通过靶向降解PRMT1,进而调控下游细胞周期和EMT相关蛋白,从而抑制肿瘤进展。

PRMT1是TRIM21介导的CRC进展所必需的。
B-C: PRMT1过表达逆转了TRIM21对细胞增殖的抑制。D: PRMT1过表达削弱了TRIM21对p16和p21的上调。E-F: PRMT1过表达逆转了TRIM21对细胞迁移和侵袭的抑制。

🐭 05 TRIM21以PRMT1依赖的方式抑制体内肿瘤生长与转移

    体内实验进一步验证了上述机制。在裸鼠皮下成瘤模型中,过表达TRIM21显著减小了肿瘤的体积和重量,而过表达PRMT1则促进肿瘤生长;在TRIM21过表达的基础上恢复PRMT1表达,能抵消TRIM21的抑瘤效果。肺转移模型显示,TRIM21过表达显著减少了肺转移结节数量,而PRMT1过表达则增加转移;同样,PRMT1能逆转TRIM21的抑制转移作用。肿瘤组织IHC显示TRIM21过表达组Ki-67阳性细胞减少。

    小结:动物模型证实,TRIM21通过靶向PRMT1,在体内有效抑制结直肠癌的生长和转移。

TRIM21以PRMT1依赖性方式影响CRC体内进展。
A-B: TRIM21过表达抑制而PRMT1过表达促进皮下瘤生长,PRMT1可逆转TRIM21的抑瘤作用。C: 各组肿瘤中TRIM21、PRMT1和Ki-67的IHC染色。D-E: TRIM21过表达减少而PRMT1过表达增加肺转移,PRMT1逆转TRIM21的抑制转移作用。

🎓 06 科研启示

✅ 对SCI发表的五点启示:

1️⃣ 聚焦E3泛素连接酶与关键致癌蛋白的调控是肿瘤机制研究的经典范式
    TRIM21(E3)→ PRMT1(底物)→ 功能表型,这条清晰的“酶-底物-表型”轴线逻辑严谨,易于构建完整故事,是发表高分文章的可靠路径。

2️⃣ 深入解析泛素化链类型与降解通路能极大提升机制深度
    本研究不仅证明了TRIM21介导PRMT1泛素化,更进一步明确了是K48连接类型并通过蛋白酶体降解,这种机制细节是区分普通与优质研究的关键。

3️⃣ 临床相关性分析与体内外功能验证的结合是证据链的黄金标准
    从临床样本差异表达、预后关联,到体外细胞功能、分子机制,再到体内动物模型,形成完整证据闭环,显著增强研究的说服力和转化潜力。

4️⃣ “拯救实验”是证明上下游关系最有力的工具
    在过表达TRIM21的基础上再过表达PRMT1,能有效逆转表型,直接证明了PRMT1是TRIM21的关键下游效应分子,使机制链条更加坚实。

5️⃣ 结直肠癌作为高发病率癌种,其新颖调控机制的探索具有持续的科学价值
    本研究首次揭示了TRIM21-PRMT1轴在CRC中的作用,为这一重要癌种提供了新的生物标志物和潜在治疗靶点,研究价值明确。

✅ 对国自然申报的两点启示:

6️⃣ “E3泛素连接酶调控致癌蛋白稳定性”是极具潜力的国自然课题方向
    该方向兼具新颖性和重要性,涉及蛋白翻译后修饰调控,技术体系成熟(Co-IP、泛素化实验、CHX追踪等),易于设计出逻辑清晰的Aim1、Aim2、Aim3。

7️⃣ 建议引入多组学筛选或更广泛的互作蛋白鉴定以拓展研究广度
    在现有基础上,可利用质谱或蛋白芯片等技术筛选TRIM21的其他潜在底物,或PRMT1的下游效应网络,构建更广泛的调控网络,有助于提升课题的创新性和系统性,满足国自然对探索性的要求。

📖 参考文献
Cell Death and Disease. TRIM21-mediated PRMT1 degradation attenuates colorectal cancer malignant progression. 2025

------------------------------------

👉 近期随着2026年国自然申请截止时间临近,邓博士会集中分享相关信息,请扫码关注,助你精准提升,高效申报!

👇本研究院主要提供以下咨询:

✨ SCI 文章写作·润色与机制图✨ 访问学者/海外硕士·博士·博士后一站式服务(极高成功率)✨ 国自然/省自然等科研基金标书辅导✨ 机器分析/多组学解读/图文可视化

如你有科研、文章、标书、访学方面的需求,随时来找我。

最新文章

随机文章

基本 文件 流程 错误 SQL 调试
  1. 请求信息 : 2026-04-07 22:27:03 HTTP/2.0 GET : https://b.460.net.cn/a/479854.html
  2. 运行时间 : 0.335860s [ 吞吐率:2.98req/s ] 内存消耗:4,395.28kb 文件加载:140
  3. 缓存信息 : 0 reads,0 writes
  4. 会话信息 : SESSION_ID=7017287f0a72265cbb105f4bef8ee0c6
  1. /yingpanguazai/ssd/ssd1/www/b.460.net.cn/public/index.php ( 0.79 KB )
  2. /yingpanguazai/ssd/ssd1/www/b.460.net.cn/vendor/autoload.php ( 0.17 KB )
  3. /yingpanguazai/ssd/ssd1/www/b.460.net.cn/vendor/composer/autoload_real.php ( 2.49 KB )
  4. /yingpanguazai/ssd/ssd1/www/b.460.net.cn/vendor/composer/platform_check.php ( 0.90 KB )
  5. /yingpanguazai/ssd/ssd1/www/b.460.net.cn/vendor/composer/ClassLoader.php ( 14.03 KB )
  6. /yingpanguazai/ssd/ssd1/www/b.460.net.cn/vendor/composer/autoload_static.php ( 4.90 KB )
  7. /yingpanguazai/ssd/ssd1/www/b.460.net.cn/vendor/topthink/think-helper/src/helper.php ( 8.34 KB )
  8. /yingpanguazai/ssd/ssd1/www/b.460.net.cn/vendor/topthink/think-validate/src/helper.php ( 2.19 KB )
  9. /yingpanguazai/ssd/ssd1/www/b.460.net.cn/vendor/topthink/think-orm/src/helper.php ( 1.47 KB )
  10. /yingpanguazai/ssd/ssd1/www/b.460.net.cn/vendor/topthink/think-orm/stubs/load_stubs.php ( 0.16 KB )
  11. /yingpanguazai/ssd/ssd1/www/b.460.net.cn/vendor/topthink/framework/src/think/Exception.php ( 1.69 KB )
  12. /yingpanguazai/ssd/ssd1/www/b.460.net.cn/vendor/topthink/think-container/src/Facade.php ( 2.71 KB )
  13. /yingpanguazai/ssd/ssd1/www/b.460.net.cn/vendor/symfony/deprecation-contracts/function.php ( 0.99 KB )
  14. /yingpanguazai/ssd/ssd1/www/b.460.net.cn/vendor/symfony/polyfill-mbstring/bootstrap.php ( 8.26 KB )
  15. /yingpanguazai/ssd/ssd1/www/b.460.net.cn/vendor/symfony/polyfill-mbstring/bootstrap80.php ( 9.78 KB )
  16. /yingpanguazai/ssd/ssd1/www/b.460.net.cn/vendor/symfony/var-dumper/Resources/functions/dump.php ( 1.49 KB )
  17. /yingpanguazai/ssd/ssd1/www/b.460.net.cn/vendor/topthink/think-dumper/src/helper.php ( 0.18 KB )
  18. /yingpanguazai/ssd/ssd1/www/b.460.net.cn/vendor/symfony/var-dumper/VarDumper.php ( 4.30 KB )
  19. /yingpanguazai/ssd/ssd1/www/b.460.net.cn/vendor/topthink/framework/src/think/App.php ( 15.30 KB )
  20. /yingpanguazai/ssd/ssd1/www/b.460.net.cn/vendor/topthink/think-container/src/Container.php ( 15.76 KB )
  21. /yingpanguazai/ssd/ssd1/www/b.460.net.cn/vendor/psr/container/src/ContainerInterface.php ( 1.02 KB )
  22. /yingpanguazai/ssd/ssd1/www/b.460.net.cn/app/provider.php ( 0.19 KB )
  23. /yingpanguazai/ssd/ssd1/www/b.460.net.cn/vendor/topthink/framework/src/think/Http.php ( 6.04 KB )
  24. /yingpanguazai/ssd/ssd1/www/b.460.net.cn/vendor/topthink/think-helper/src/helper/Str.php ( 7.29 KB )
  25. /yingpanguazai/ssd/ssd1/www/b.460.net.cn/vendor/topthink/framework/src/think/Env.php ( 4.68 KB )
  26. /yingpanguazai/ssd/ssd1/www/b.460.net.cn/app/common.php ( 0.03 KB )
  27. /yingpanguazai/ssd/ssd1/www/b.460.net.cn/vendor/topthink/framework/src/helper.php ( 18.78 KB )
  28. /yingpanguazai/ssd/ssd1/www/b.460.net.cn/vendor/topthink/framework/src/think/Config.php ( 5.54 KB )
  29. /yingpanguazai/ssd/ssd1/www/b.460.net.cn/config/app.php ( 0.95 KB )
  30. /yingpanguazai/ssd/ssd1/www/b.460.net.cn/config/cache.php ( 0.78 KB )
  31. /yingpanguazai/ssd/ssd1/www/b.460.net.cn/config/console.php ( 0.23 KB )
  32. /yingpanguazai/ssd/ssd1/www/b.460.net.cn/config/cookie.php ( 0.56 KB )
  33. /yingpanguazai/ssd/ssd1/www/b.460.net.cn/config/database.php ( 2.47 KB )
  34. /yingpanguazai/ssd/ssd1/www/b.460.net.cn/vendor/topthink/framework/src/think/facade/Env.php ( 1.67 KB )
  35. /yingpanguazai/ssd/ssd1/www/b.460.net.cn/config/filesystem.php ( 0.61 KB )
  36. /yingpanguazai/ssd/ssd1/www/b.460.net.cn/config/lang.php ( 0.91 KB )
  37. /yingpanguazai/ssd/ssd1/www/b.460.net.cn/config/log.php ( 1.35 KB )
  38. /yingpanguazai/ssd/ssd1/www/b.460.net.cn/config/middleware.php ( 0.19 KB )
  39. /yingpanguazai/ssd/ssd1/www/b.460.net.cn/config/route.php ( 1.89 KB )
  40. /yingpanguazai/ssd/ssd1/www/b.460.net.cn/config/session.php ( 0.57 KB )
  41. /yingpanguazai/ssd/ssd1/www/b.460.net.cn/config/trace.php ( 0.34 KB )
  42. /yingpanguazai/ssd/ssd1/www/b.460.net.cn/config/view.php ( 0.82 KB )
  43. /yingpanguazai/ssd/ssd1/www/b.460.net.cn/app/event.php ( 0.25 KB )
  44. /yingpanguazai/ssd/ssd1/www/b.460.net.cn/vendor/topthink/framework/src/think/Event.php ( 7.67 KB )
  45. /yingpanguazai/ssd/ssd1/www/b.460.net.cn/app/service.php ( 0.13 KB )
  46. /yingpanguazai/ssd/ssd1/www/b.460.net.cn/app/AppService.php ( 0.26 KB )
  47. /yingpanguazai/ssd/ssd1/www/b.460.net.cn/vendor/topthink/framework/src/think/Service.php ( 1.64 KB )
  48. /yingpanguazai/ssd/ssd1/www/b.460.net.cn/vendor/topthink/framework/src/think/Lang.php ( 7.35 KB )
  49. /yingpanguazai/ssd/ssd1/www/b.460.net.cn/vendor/topthink/framework/src/lang/zh-cn.php ( 13.70 KB )
  50. /yingpanguazai/ssd/ssd1/www/b.460.net.cn/vendor/topthink/framework/src/think/initializer/Error.php ( 3.31 KB )
  51. /yingpanguazai/ssd/ssd1/www/b.460.net.cn/vendor/topthink/framework/src/think/initializer/RegisterService.php ( 1.33 KB )
  52. /yingpanguazai/ssd/ssd1/www/b.460.net.cn/vendor/services.php ( 0.14 KB )
  53. /yingpanguazai/ssd/ssd1/www/b.460.net.cn/vendor/topthink/framework/src/think/service/PaginatorService.php ( 1.52 KB )
  54. /yingpanguazai/ssd/ssd1/www/b.460.net.cn/vendor/topthink/framework/src/think/service/ValidateService.php ( 0.99 KB )
  55. /yingpanguazai/ssd/ssd1/www/b.460.net.cn/vendor/topthink/framework/src/think/service/ModelService.php ( 2.04 KB )
  56. /yingpanguazai/ssd/ssd1/www/b.460.net.cn/vendor/topthink/think-trace/src/Service.php ( 0.77 KB )
  57. /yingpanguazai/ssd/ssd1/www/b.460.net.cn/vendor/topthink/framework/src/think/Middleware.php ( 6.72 KB )
  58. /yingpanguazai/ssd/ssd1/www/b.460.net.cn/vendor/topthink/framework/src/think/initializer/BootService.php ( 0.77 KB )
  59. /yingpanguazai/ssd/ssd1/www/b.460.net.cn/vendor/topthink/think-orm/src/Paginator.php ( 11.86 KB )
  60. /yingpanguazai/ssd/ssd1/www/b.460.net.cn/vendor/topthink/think-validate/src/Validate.php ( 63.20 KB )
  61. /yingpanguazai/ssd/ssd1/www/b.460.net.cn/vendor/topthink/think-orm/src/Model.php ( 23.55 KB )
  62. /yingpanguazai/ssd/ssd1/www/b.460.net.cn/vendor/topthink/think-orm/src/model/concern/Attribute.php ( 21.05 KB )
  63. /yingpanguazai/ssd/ssd1/www/b.460.net.cn/vendor/topthink/think-orm/src/model/concern/AutoWriteData.php ( 4.21 KB )
  64. /yingpanguazai/ssd/ssd1/www/b.460.net.cn/vendor/topthink/think-orm/src/model/concern/Conversion.php ( 6.44 KB )
  65. /yingpanguazai/ssd/ssd1/www/b.460.net.cn/vendor/topthink/think-orm/src/model/concern/DbConnect.php ( 5.16 KB )
  66. /yingpanguazai/ssd/ssd1/www/b.460.net.cn/vendor/topthink/think-orm/src/model/concern/ModelEvent.php ( 2.33 KB )
  67. /yingpanguazai/ssd/ssd1/www/b.460.net.cn/vendor/topthink/think-orm/src/model/concern/RelationShip.php ( 28.29 KB )
  68. /yingpanguazai/ssd/ssd1/www/b.460.net.cn/vendor/topthink/think-helper/src/contract/Arrayable.php ( 0.09 KB )
  69. /yingpanguazai/ssd/ssd1/www/b.460.net.cn/vendor/topthink/think-helper/src/contract/Jsonable.php ( 0.13 KB )
  70. /yingpanguazai/ssd/ssd1/www/b.460.net.cn/vendor/topthink/think-orm/src/model/contract/Modelable.php ( 0.09 KB )
  71. /yingpanguazai/ssd/ssd1/www/b.460.net.cn/vendor/topthink/framework/src/think/Db.php ( 2.88 KB )
  72. /yingpanguazai/ssd/ssd1/www/b.460.net.cn/vendor/topthink/think-orm/src/DbManager.php ( 8.52 KB )
  73. /yingpanguazai/ssd/ssd1/www/b.460.net.cn/vendor/topthink/framework/src/think/Log.php ( 6.28 KB )
  74. /yingpanguazai/ssd/ssd1/www/b.460.net.cn/vendor/topthink/framework/src/think/Manager.php ( 3.92 KB )
  75. /yingpanguazai/ssd/ssd1/www/b.460.net.cn/vendor/psr/log/src/LoggerTrait.php ( 2.69 KB )
  76. /yingpanguazai/ssd/ssd1/www/b.460.net.cn/vendor/psr/log/src/LoggerInterface.php ( 2.71 KB )
  77. /yingpanguazai/ssd/ssd1/www/b.460.net.cn/vendor/topthink/framework/src/think/Cache.php ( 4.92 KB )
  78. /yingpanguazai/ssd/ssd1/www/b.460.net.cn/vendor/psr/simple-cache/src/CacheInterface.php ( 4.71 KB )
  79. /yingpanguazai/ssd/ssd1/www/b.460.net.cn/vendor/topthink/think-helper/src/helper/Arr.php ( 16.63 KB )
  80. /yingpanguazai/ssd/ssd1/www/b.460.net.cn/vendor/topthink/framework/src/think/cache/driver/File.php ( 7.84 KB )
  81. /yingpanguazai/ssd/ssd1/www/b.460.net.cn/vendor/topthink/framework/src/think/cache/Driver.php ( 9.03 KB )
  82. /yingpanguazai/ssd/ssd1/www/b.460.net.cn/vendor/topthink/framework/src/think/contract/CacheHandlerInterface.php ( 1.99 KB )
  83. /yingpanguazai/ssd/ssd1/www/b.460.net.cn/app/Request.php ( 0.09 KB )
  84. /yingpanguazai/ssd/ssd1/www/b.460.net.cn/vendor/topthink/framework/src/think/Request.php ( 55.78 KB )
  85. /yingpanguazai/ssd/ssd1/www/b.460.net.cn/app/middleware.php ( 0.25 KB )
  86. /yingpanguazai/ssd/ssd1/www/b.460.net.cn/vendor/topthink/framework/src/think/Pipeline.php ( 2.61 KB )
  87. /yingpanguazai/ssd/ssd1/www/b.460.net.cn/vendor/topthink/think-trace/src/TraceDebug.php ( 3.40 KB )
  88. /yingpanguazai/ssd/ssd1/www/b.460.net.cn/vendor/topthink/framework/src/think/middleware/SessionInit.php ( 1.94 KB )
  89. /yingpanguazai/ssd/ssd1/www/b.460.net.cn/vendor/topthink/framework/src/think/Session.php ( 1.80 KB )
  90. /yingpanguazai/ssd/ssd1/www/b.460.net.cn/vendor/topthink/framework/src/think/session/driver/File.php ( 6.27 KB )
  91. /yingpanguazai/ssd/ssd1/www/b.460.net.cn/vendor/topthink/framework/src/think/contract/SessionHandlerInterface.php ( 0.87 KB )
  92. /yingpanguazai/ssd/ssd1/www/b.460.net.cn/vendor/topthink/framework/src/think/session/Store.php ( 7.12 KB )
  93. /yingpanguazai/ssd/ssd1/www/b.460.net.cn/vendor/topthink/framework/src/think/Route.php ( 23.73 KB )
  94. /yingpanguazai/ssd/ssd1/www/b.460.net.cn/vendor/topthink/framework/src/think/route/RuleName.php ( 5.75 KB )
  95. /yingpanguazai/ssd/ssd1/www/b.460.net.cn/vendor/topthink/framework/src/think/route/Domain.php ( 2.53 KB )
  96. /yingpanguazai/ssd/ssd1/www/b.460.net.cn/vendor/topthink/framework/src/think/route/RuleGroup.php ( 22.43 KB )
  97. /yingpanguazai/ssd/ssd1/www/b.460.net.cn/vendor/topthink/framework/src/think/route/Rule.php ( 26.95 KB )
  98. /yingpanguazai/ssd/ssd1/www/b.460.net.cn/vendor/topthink/framework/src/think/route/RuleItem.php ( 9.78 KB )
  99. /yingpanguazai/ssd/ssd1/www/b.460.net.cn/route/app.php ( 1.72 KB )
  100. /yingpanguazai/ssd/ssd1/www/b.460.net.cn/vendor/topthink/framework/src/think/facade/Route.php ( 4.70 KB )
  101. /yingpanguazai/ssd/ssd1/www/b.460.net.cn/vendor/topthink/framework/src/think/route/dispatch/Controller.php ( 4.74 KB )
  102. /yingpanguazai/ssd/ssd1/www/b.460.net.cn/vendor/topthink/framework/src/think/route/Dispatch.php ( 10.44 KB )
  103. /yingpanguazai/ssd/ssd1/www/b.460.net.cn/app/controller/Index.php ( 4.81 KB )
  104. /yingpanguazai/ssd/ssd1/www/b.460.net.cn/app/BaseController.php ( 2.05 KB )
  105. /yingpanguazai/ssd/ssd1/www/b.460.net.cn/vendor/topthink/think-orm/src/facade/Db.php ( 0.93 KB )
  106. /yingpanguazai/ssd/ssd1/www/b.460.net.cn/vendor/topthink/think-orm/src/db/connector/Mysql.php ( 5.44 KB )
  107. /yingpanguazai/ssd/ssd1/www/b.460.net.cn/vendor/topthink/think-orm/src/db/PDOConnection.php ( 52.47 KB )
  108. /yingpanguazai/ssd/ssd1/www/b.460.net.cn/vendor/topthink/think-orm/src/db/Connection.php ( 8.39 KB )
  109. /yingpanguazai/ssd/ssd1/www/b.460.net.cn/vendor/topthink/think-orm/src/db/ConnectionInterface.php ( 4.57 KB )
  110. /yingpanguazai/ssd/ssd1/www/b.460.net.cn/vendor/topthink/think-orm/src/db/builder/Mysql.php ( 16.58 KB )
  111. /yingpanguazai/ssd/ssd1/www/b.460.net.cn/vendor/topthink/think-orm/src/db/Builder.php ( 24.06 KB )
  112. /yingpanguazai/ssd/ssd1/www/b.460.net.cn/vendor/topthink/think-orm/src/db/BaseBuilder.php ( 27.50 KB )
  113. /yingpanguazai/ssd/ssd1/www/b.460.net.cn/vendor/topthink/think-orm/src/db/Query.php ( 15.71 KB )
  114. /yingpanguazai/ssd/ssd1/www/b.460.net.cn/vendor/topthink/think-orm/src/db/BaseQuery.php ( 45.13 KB )
  115. /yingpanguazai/ssd/ssd1/www/b.460.net.cn/vendor/topthink/think-orm/src/db/concern/TimeFieldQuery.php ( 7.43 KB )
  116. /yingpanguazai/ssd/ssd1/www/b.460.net.cn/vendor/topthink/think-orm/src/db/concern/AggregateQuery.php ( 3.26 KB )
  117. /yingpanguazai/ssd/ssd1/www/b.460.net.cn/vendor/topthink/think-orm/src/db/concern/ModelRelationQuery.php ( 20.07 KB )
  118. /yingpanguazai/ssd/ssd1/www/b.460.net.cn/vendor/topthink/think-orm/src/db/concern/ParamsBind.php ( 3.66 KB )
  119. /yingpanguazai/ssd/ssd1/www/b.460.net.cn/vendor/topthink/think-orm/src/db/concern/ResultOperation.php ( 7.01 KB )
  120. /yingpanguazai/ssd/ssd1/www/b.460.net.cn/vendor/topthink/think-orm/src/db/concern/WhereQuery.php ( 19.37 KB )
  121. /yingpanguazai/ssd/ssd1/www/b.460.net.cn/vendor/topthink/think-orm/src/db/concern/JoinAndViewQuery.php ( 7.11 KB )
  122. /yingpanguazai/ssd/ssd1/www/b.460.net.cn/vendor/topthink/think-orm/src/db/concern/TableFieldInfo.php ( 2.63 KB )
  123. /yingpanguazai/ssd/ssd1/www/b.460.net.cn/vendor/topthink/think-orm/src/db/concern/Transaction.php ( 2.77 KB )
  124. /yingpanguazai/ssd/ssd1/www/b.460.net.cn/vendor/topthink/framework/src/think/log/driver/File.php ( 5.96 KB )
  125. /yingpanguazai/ssd/ssd1/www/b.460.net.cn/vendor/topthink/framework/src/think/contract/LogHandlerInterface.php ( 0.86 KB )
  126. /yingpanguazai/ssd/ssd1/www/b.460.net.cn/vendor/topthink/framework/src/think/log/Channel.php ( 3.89 KB )
  127. /yingpanguazai/ssd/ssd1/www/b.460.net.cn/vendor/topthink/framework/src/think/event/LogRecord.php ( 1.02 KB )
  128. /yingpanguazai/ssd/ssd1/www/b.460.net.cn/vendor/topthink/think-helper/src/Collection.php ( 16.47 KB )
  129. /yingpanguazai/ssd/ssd1/www/b.460.net.cn/vendor/topthink/framework/src/think/facade/View.php ( 1.70 KB )
  130. /yingpanguazai/ssd/ssd1/www/b.460.net.cn/vendor/topthink/framework/src/think/View.php ( 4.39 KB )
  131. /yingpanguazai/ssd/ssd1/www/b.460.net.cn/vendor/topthink/framework/src/think/Response.php ( 8.81 KB )
  132. /yingpanguazai/ssd/ssd1/www/b.460.net.cn/vendor/topthink/framework/src/think/response/View.php ( 3.29 KB )
  133. /yingpanguazai/ssd/ssd1/www/b.460.net.cn/vendor/topthink/framework/src/think/Cookie.php ( 6.06 KB )
  134. /yingpanguazai/ssd/ssd1/www/b.460.net.cn/vendor/topthink/think-view/src/Think.php ( 8.38 KB )
  135. /yingpanguazai/ssd/ssd1/www/b.460.net.cn/vendor/topthink/framework/src/think/contract/TemplateHandlerInterface.php ( 1.60 KB )
  136. /yingpanguazai/ssd/ssd1/www/b.460.net.cn/vendor/topthink/think-template/src/Template.php ( 46.61 KB )
  137. /yingpanguazai/ssd/ssd1/www/b.460.net.cn/vendor/topthink/think-template/src/template/driver/File.php ( 2.41 KB )
  138. /yingpanguazai/ssd/ssd1/www/b.460.net.cn/vendor/topthink/think-template/src/template/contract/DriverInterface.php ( 0.86 KB )
  139. /yingpanguazai/ssd/ssd1/www/b.460.net.cn/runtime/temp/b35eef690f41e64ad9e1c098cfc7d3bc.php ( 11.98 KB )
  140. /yingpanguazai/ssd/ssd1/www/b.460.net.cn/vendor/topthink/think-trace/src/Html.php ( 4.42 KB )
  1. CONNECT:[ UseTime:0.000895s ] mysql:host=127.0.0.1;port=3306;dbname=b460;charset=utf8mb4
  2. SHOW FULL COLUMNS FROM `fenlei` [ RunTime:0.001145s ]
  3. SELECT * FROM `fenlei` WHERE `fid` = 0 [ RunTime:0.008235s ]
  4. SELECT * FROM `fenlei` WHERE `fid` = 63 [ RunTime:0.000594s ]
  5. SHOW FULL COLUMNS FROM `set` [ RunTime:0.001417s ]
  6. SELECT * FROM `set` [ RunTime:0.022422s ]
  7. SHOW FULL COLUMNS FROM `article` [ RunTime:0.001511s ]
  8. SELECT * FROM `article` WHERE `id` = 479854 LIMIT 1 [ RunTime:0.008480s ]
  9. UPDATE `article` SET `lasttime` = 1775572023 WHERE `id` = 479854 [ RunTime:0.032473s ]
  10. SELECT * FROM `fenlei` WHERE `id` = 65 LIMIT 1 [ RunTime:0.007603s ]
  11. SELECT * FROM `article` WHERE `id` < 479854 ORDER BY `id` DESC LIMIT 1 [ RunTime:0.017478s ]
  12. SELECT * FROM `article` WHERE `id` > 479854 ORDER BY `id` ASC LIMIT 1 [ RunTime:0.005593s ]
  13. SELECT * FROM `article` WHERE `id` < 479854 ORDER BY `id` DESC LIMIT 10 [ RunTime:0.006762s ]
  14. SELECT * FROM `article` WHERE `id` < 479854 ORDER BY `id` DESC LIMIT 10,10 [ RunTime:0.035000s ]
  15. SELECT * FROM `article` WHERE `id` < 479854 ORDER BY `id` DESC LIMIT 20,10 [ RunTime:0.021863s ]
0.341899s