在线做题·视频讲解·试卷分析
关注公众号回复【1】
领取江苏中考真题&获取名校真题库

数学卷考霸评分 8.9/10
数学卷
本试卷构建了‘数与代数-图形与几何-统计与概率-综合实践’四位一体的考查体系,选择题侧重概念理解与简单计算,解答题突出逻辑推理与问题解决。得分点集中在基础运算、简单几何性质、概率计算等题;难点在于二次函数参数分析、黄金分割点计算、相似三角形综合证明、动态几何问题探究及统计图表分析,需要学生具备较强的空间想象、逻辑推理与综合分析能力。试卷整体体现了数学学科的基础性与综合性,难度梯度合理,区分度良好。

<点击图片查看全卷>
数学答案
<点击图片查看完整答案>
语文卷考霸评分 8.9/10
语文卷
本试卷构建了‘积累与运用-古诗文阅读-现代文阅读-名著阅读-写作表达’五位一体的考查体系,基础题注重字词句基本功与文化常识,阅读题突出文本细读与情感体验,名著题强调人物成长与经典启迪,作文题关注生活感悟与创意表达。得分点集中在基础积累、简单文本理解与古诗文默写;难点在于自强人物事迹的深层解读、湿地保护的综合分析、名著人物成长轨迹的辩证理解及《奔跑,不只是为了……》半命题作文的情感表达,需要学生具备较强的文本解读、逻辑推理与综合表达能力。试卷整体体现了学以致用的导向,难度梯度合理,区分度良好。
<点击图片查看全卷>
语文答案
<点击图片查看完整答案>
化学卷考霸评分 8.7/10
化学卷
本试卷构建了‘物质变化-实验探究-微观结构-化学计算-工业流程’五位一体的考查体系,选择题侧重概念理解与现象判断,解答题突出实验分析与综合应用。得分点集中在基础概念判断、简单计算和现象描述;难点在于工业制氧方案选择、固体酒精成分探究、溶解度曲线分析及废液回收工艺流程,需要学生具备较强的实验设计、图表分析与综合应用能力。试卷整体体现了化学学科的基础性与综合性,难度梯度合理,区分度良好
<点击图片查看全卷>
化学答案
<点击图片查看完整答案>
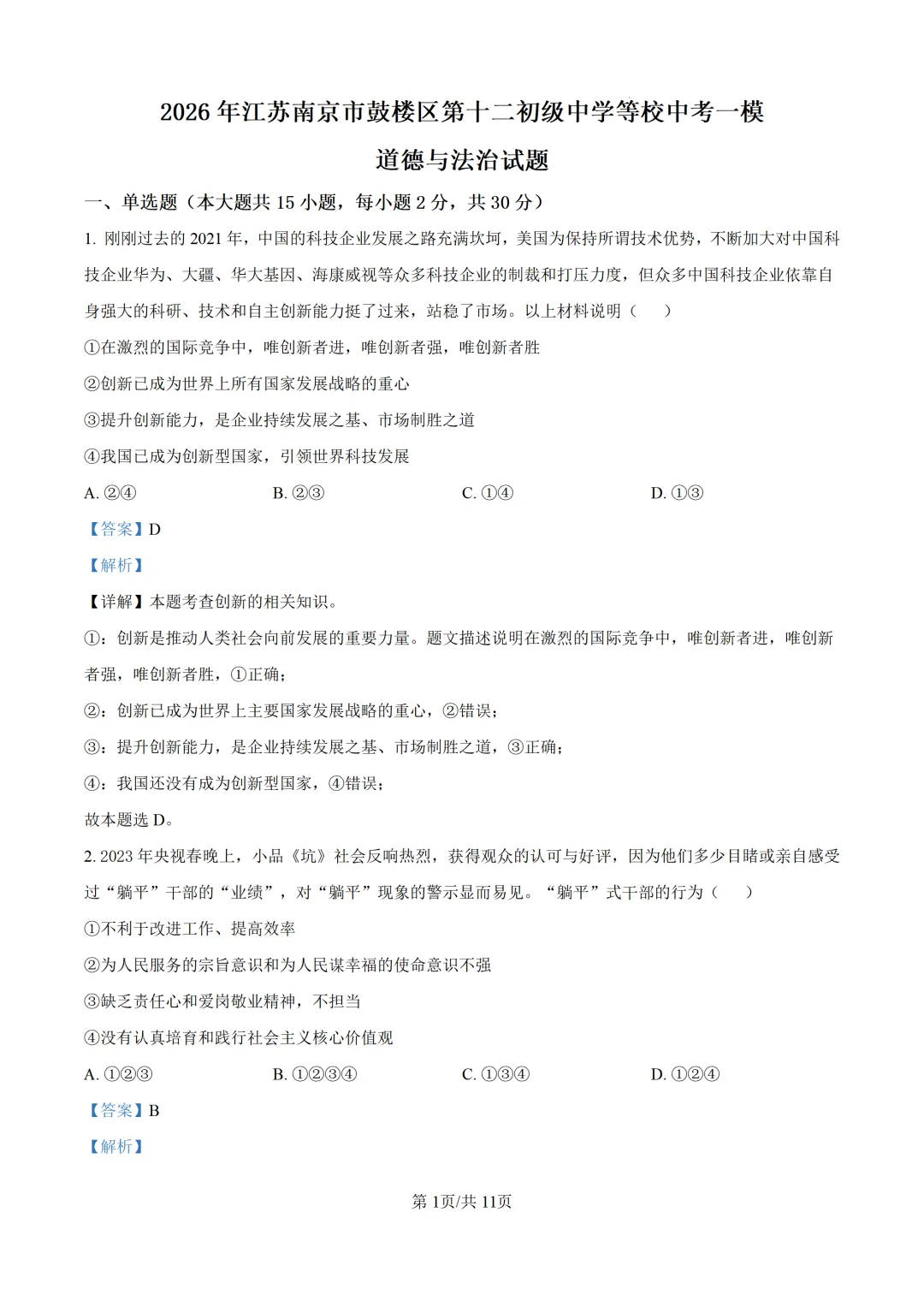
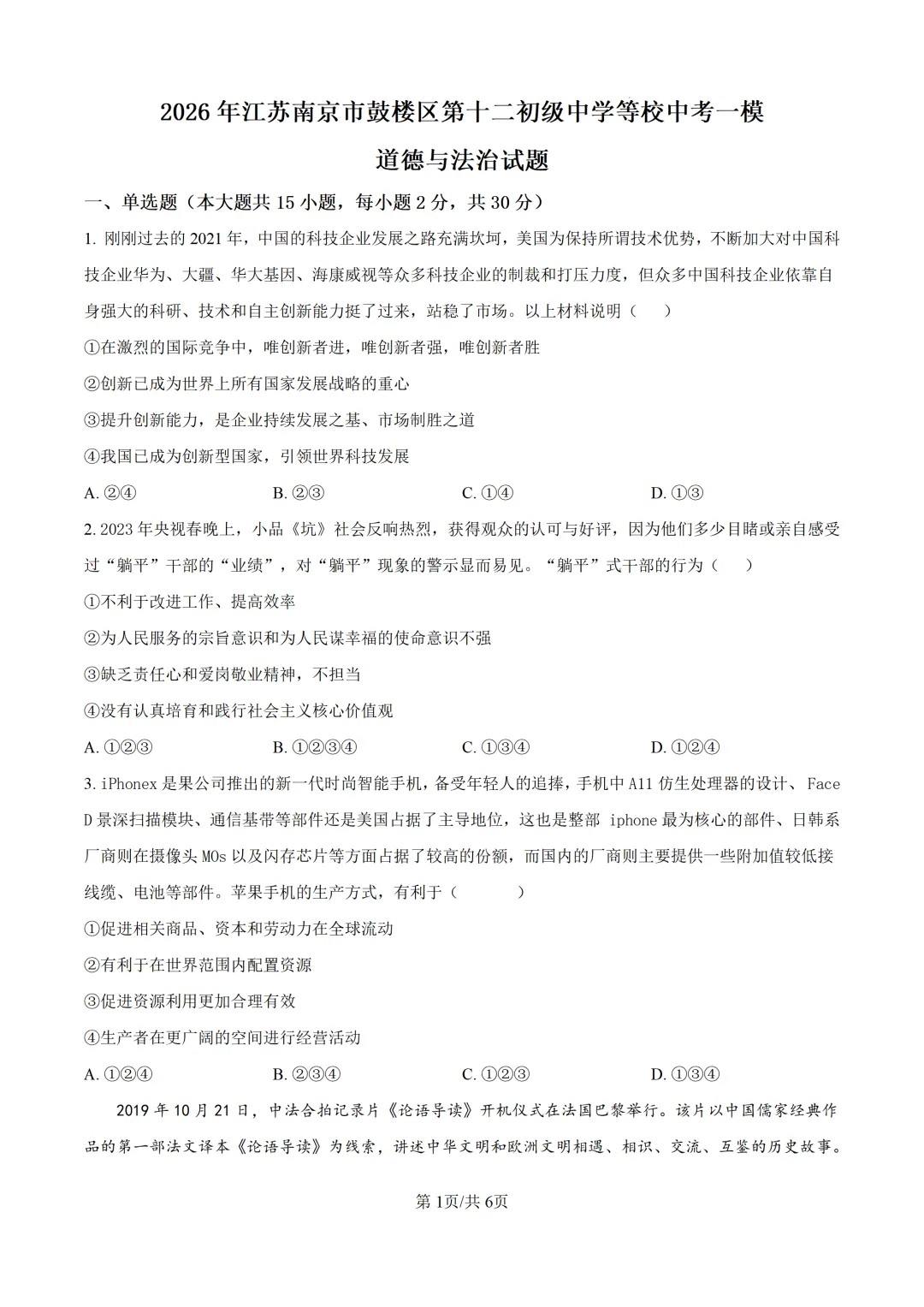
道法卷考霸评分 8.6/10
道法卷
本试卷构建了‘个人品德-社会责任-国家认同-国际视野’四位一体的考查体系,选择题侧重基础概念与价值判断,非选择题突出情境分析与综合应用。得分点集中在基础概念判断,如创新重要性、责任意识、民主本质、文化态度、对外开放等;难点在于对科技企业创新路径的深层理解、‘躺平’干部现象的辩证分析、中欧文明交流态度的价值判断及中轴线申遗保护举措的综合解读,需要学生具备较强的逻辑推理、价值判断与综合表达能力。试卷整体体现了学以致用的导向,难度梯度合理,区分度良好。
<点击图片查看全卷>
道法答案
<点击图片查看完整答案>
无广告·自助查阅·全平台自助刷题学习
争做江苏最好·最全·最强的升学配套