当前位置:首页>南京>医学界沸腾!南京中医药大学全球首发|乌梅纳米囊泡携miR159精准“拆弹”,溃疡性结肠炎迎来“食疗级”新武器!

医学界沸腾!南京中医药大学全球首发|乌梅纳米囊泡携miR159精准“拆弹”,溃疡性结肠炎迎来“食疗级”新武器!

  • 2026-03-18 20:05:46
医学界沸腾!南京中医药大学全球首发|乌梅纳米囊泡携miR159精准“拆弹”,溃疡性结肠炎迎来“食疗级”新武器!
溃疡性结肠炎(ulcerative colitis, UC)作为炎症性肠病(IBD)的重要亚型,正以逐年攀升的发病率成为全球消化科门诊的“常客”。其典型表现——反复血便、腹痛、体重下降——不仅困扰患者,也令临床医生头痛:现有5-氨基水杨酸、糖皮质激素、免疫抑制剂乃至生物制剂虽可缓解症状,却伴随感染、骨髓抑制、肝损伤等棘手副作用,且约三成患者最终仍需切除肠段。更棘手的是,UC发病机制尚未完全厘清,主流观点认为肠道免疫失衡、巨噬细胞过度活化及NLRP3炎症小体“失控”是核心环节。NLRP3炎症小体被危险信号激活后,催化caspase-1自剪切,促成熟IL-1β与IL-18大量释放,引发级联炎症,推动肠黏膜损伤乃至癌变。因此,寻找一条“精准、低毒、可口服”的新干预路径,成为中西医共同关注的焦点。  
近年来,可食用植物来源的胞外囊泡样颗粒(EVLPs)因其天然纳米尺寸、低免疫原性、可穿越胃肠屏障等特性,被视作“来自厨房的天然药物”。其中,乌梅(Prunus mume, PM)自古入药,《本草纲目》载其“下气、止痢、安心”,现代研究亦证实其抗氧化、调节胃肠动力之效,但具体物质基础与作用机制始终模糊。南京中医药大学团队首次从青梅中分离出EVLPs,证实其口服即可显著缓解实验性结肠炎,并阐明“miR159-NEK7-NLRP3”这一全新干预轴,为中医药现代化与纳米医学交叉提供了范本。  
图1 论文首图
PM-EVLPs的表征与稳定性
研究团队借鉴“果汁—差速离心—蔗糖梯度超离”经典方案,从浙江上虞产乌梅中获得直径约124 nm、杯状双层膜结构、ζ电位−27 mV的均一颗粒。纳米跟踪分析显示其粒径分布窄,在模拟胃液、肠液中孵育4 h后仍维持原尺寸,提示可安全通过胃肠极端环境;冷冻电镜下可见典型“茶托”形态,与哺乳动物外泌体高度相似。进一步组分鉴定发现,PM-EVLPs内富集94条植物miRNA,长度20 nt左右,占比最高为miR159、miR396、miR166等;蛋白组学提示其携带的蛋白质多参与“单细胞代谢”“嘌呤核苷酸代谢”;脂质组学则显示二酰甘油、溶血磷脂胆碱及N-花生四烯酸甘氨酸占主导。值得注意的是,PM-EVLPs膜表面缺乏动物外泌体常见CD63、CD81标志,却拥有植物特有的磷脂酸与固醇,为其“跨界”进入哺乳动物细胞提供结构基础。 

图2 PM-EVLPs的表征与稳定性

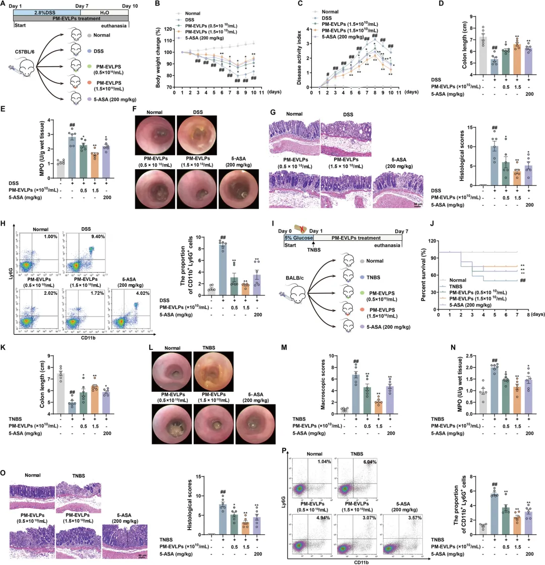
口服PM-EVLPs显著缓解小鼠结肠炎
实验采用两种经典模型:C57BL/6雌鼠2.8% DSS自由饮用7 d,以及BALB/c雄鼠2 mg TNBS/40%乙醇灌肠。造模当日即给予PM-EVLPs(0.5或1.5×10¹⁰颗粒/mL,每日灌胃)或阳性对照5-ASA(200 mg/kg)。结果显示,DSS组第8天体重下降约20%,DAI评分高达11,结肠缩短、MPO活性升高、内镜下弥漫性溃疡;而PM-EVLPs高剂量组体重仅下降5%,DAI降至4,结肠长度与MPO均恢复至接近正常,镜下仅见轻度上皮缺损。TNBS模型中,PM-EVLPs更将死亡率由50%拉低至20%,宏观评分、组织学损伤及中性粒细胞浸润显著减轻安全性评价显示,连续10 d高剂量PM-EVLPs对肝肾功能、主要脏器组织学及外周免疫细胞比例无可见影响,提示其“食疗级”安全边界。  

图3 口服PM-EVLPs显著缓解小鼠结肠炎

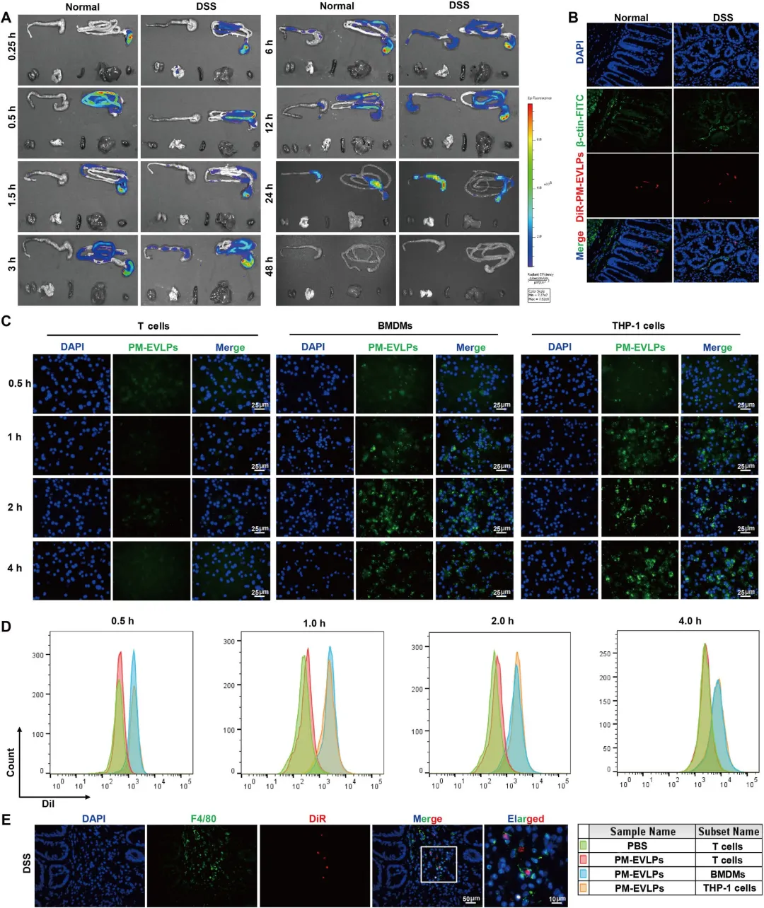
口服PM-EVLPs可靶向结肠巨噬细胞
“口服后能否抵达病灶”是植物EVLPs走向临床的最大疑问。作者用近红外染料DiR标记PM-EVLPs,经口给予健康及DSS结肠炎小鼠,IVIS活体成像显示:健康鼠信号主要聚集于胃与小肠,而结肠炎鼠信号在结肠持续增强,24 h达峰,48 h基本清除;分层切片证实荧光富集于黏膜固有层。进一步分离结肠固有层单细胞,流式结果显示F4/80⁺巨噬细胞中DiR阳性率高达68%,而上皮细胞与T细胞不足10%。体外实验将DiO标记PM-EVLPs与骨髓来源巨噬细胞(BMDMs)、THP-1巨噬细胞及纯化T细胞共孵育,4 h后巨噬细胞荧光强度分别为T细胞的7.3倍与5.1倍,提示巨噬细胞摄取依赖膜融合或胞饮,而非被动吸附。

图4 口服PM-EVLPs可靶向结肠巨噬细胞

巨噬细胞是PM-EVLPs缓解结肠炎的关键细胞
为验证“巨噬细胞依赖性”,作者采用氯膦酸二钠脂质体(Clod-Lip)清除巨噬细胞。结果显示,Clod-Lip耗竭90%结肠巨噬细胞后,PM-EVLPs对DSS及TNBS结肠炎的保护效应几乎消失:DAI、结肠长度、MPO、组织学评分均回到模型水平,生存率亦不再改善;而对照空脂质体组PM-EVLPs依然有效。该结果在两种模型、雌雄小鼠中均可重复,排除了性别或种属差异,直接锁定巨噬细胞为PM-EVLPs的“唯一功能靶点”。  

图6 巨噬细胞是PM-EVLPs缓解结肠炎的关键细胞

PM-EVLPs选择性抑制结肠巨噬细胞中NLRP3炎症小体的激活 
既然锁定巨噬细胞,下一步聚焦其“犯罪工具”——NLRP3炎症小体。Western blot显示,DSS模型结肠巨噬细胞中cleaved caspase-1 p20、成熟IL-1β与IL-18显著升高,而PM-EVLPs使其回归基线;上皮细胞中同一通路却未见明显抑制,提示细胞选择性。体外实验以LPS+ATP/尼日利亚菌素/单钠尿酸盐(MSU)三种经典方案激活BMDMs与THP-1,PM-EVLPs(1×10⁷、3×10⁷颗粒/mL)剂量依赖地降低caspase-1自剪切及上清IL-1β、IL-18,却不影响细胞活力、增殖或凋亡。更令人振奋的是,AIM2、NLRP1、NLRC4炎症小体激活模型中,PM-EVLPs均“按兵不动”,凸显其对NLRP3的“专一性”。  

图7 PM-EVLPs选择性抑制结肠巨噬细胞中NLRP3炎症小体的激活

PM-EVLPs阻断NEK7-NLRP3相互作用,干扰NLRP3炎症小体组装
机制层面,PM-EVLPs既不抑制LPS诱导的NF-κB磷酸化,也不干预NLRP3蛋白的转录或降解,提示其作用于“第二信号”。已知NEK7为NLRP3寡聚化与ASC招募的“桥梁”,作者通过免疫共沉淀、邻近连接(PLA)及双分子荧光互补(BiFC)三重技术证实:LPS+ATP显著增强NEK7-NLRP3结合,而PM-EVLPs使结合信号下降约70%;ASC寡聚化及NLRP3-ASC-pro-caspase-1复合物形成亦被同步阻断。CETSA与SIP实验进一步排除PM-EVLPs直接“抱走”NLRP3蛋白的可能,确认其通过“拆桥”而非“拆楼”策略终止炎症小体组装。  

图8 PM-EVLPs阻断NEK7-NLRP3相互作用,干扰NLRP3炎症小体组装

PM-EVLPs中的miR159被鉴定为抑制NLRP3炎症小体活性的关键成分
植物EVLPs携带的脂质、蛋白、RNA三大组分,谁是“真英雄”?作者分别用蛋白酶K、氯仿/甲醇抽提及DNase/RNase处理PM-EVLPs,仅RNase处理彻底取消其抑制活性,提示RNA为功能核心。深度测序锁定6条高丰度miRNA,化学合成模拟物逐一验证,仅miR159(40 nM)可重现PM-EVLPs对IL-1β、IL-18的抑制且其剂量依赖地阻断caspase-1自剪切、ASC寡聚化及NEK7-NLRP3相互作用,而对NF-κB、MAPK磷酸化无影响。反义抑制实验进一步证实,miR159 inhibitor可逆转PM-EVLPs的保护效应,形成“loss-of-function”闭环

图9 PM-EVLPs中的miR159被鉴定为抑制NLRP3炎症小体活性的关键成分

miR159是PM-EVLPs缓解结肠炎的关键成分
最终,作者将miR159 agomir(400、800 pmol)口服给予DSS及TNBS小鼠,结果与PM-EVLPs几乎“神同步”:体重下降受限、DAI减半、结肠长度恢复、MPO降低、内镜下黏膜愈合、中性粒细胞浸润减少;TNBS模型死亡率亦由50%降至20%。组织水平证实,miR159 agomir显著抑制结肠巨噬细胞中caspase-1激活及IL-1β分泌,而对上皮细胞无显著影响。至此,一条“口服miR159→靶向巨噬细胞→阻断NEK7-NLRP3→抑制NLRP3炎症小体→缓解结肠炎”的完整分子轴被清晰勾勒。  

图10  miR159是PM-EVLPs缓解结肠炎的关键成分

结语与展望
该研究首次把“乌梅-胞外囊泡-miR159”这一传统药食同源物质推向现代纳米医学前沿其亮点在于:①口服即可精准富集于炎症结肠,突破生物制剂需静脉给药的壁垒;②选择性作用于巨噬细胞,避免广谱免疫抑制带来的感染风险;③以miRNA干预蛋白-蛋白相互作用,为“核酸药物”提供天然载体;④源自食用青梅,安全性高,易于产业化。对中医临床而言,该成果不仅验证了“梅能止痢”的古训,更以现代语言揭示“微观辨证”的新思路——“辨炎症小体之失衡,调miRNA之太过不及”。
参考文献:
Lv Q, Yang H, Xie Y, Huang X, Yan Z, Lv Y, Cui Y, Hu L, Qiao H. Prunus mume derived extracellular vesicle-like particles alleviate experimental colitis via disrupting NEK7-NLRP3 interaction and inflammasome activation. J Nanobiotechnology. 2025 Jul 21;23(1):532. doi: 10.1186/s12951-025-03567-9. PMID: 40685348; PMCID: PMC12278495.
作者|梅斯医学
编辑 | 逅思
来源 | 梅斯循证中医药
本文仅用于学术分享,转载请注明出处。若有侵权,请联系微信:bioonSir 删除或修改!

点击下方阅读原文,前往生物谷官网查询更多生物相关资讯~

最新文章

随机文章

基本 文件 流程 错误 SQL 调试
  1. 请求信息 : 2026-04-12 15:41:07 HTTP/2.0 GET : https://b.460.net.cn/a/501249.html
  2. 运行时间 : 0.189882s [ 吞吐率:5.27req/s ] 内存消耗:4,526.04kb 文件加载:140
  3. 缓存信息 : 0 reads,0 writes
  4. 会话信息 : SESSION_ID=c1af96f1e3998ce23ab02910007f172d
  1. /yingpanguazai/ssd/ssd1/www/b.460.net.cn/public/index.php ( 0.79 KB )
  2. /yingpanguazai/ssd/ssd1/www/b.460.net.cn/vendor/autoload.php ( 0.17 KB )
  3. /yingpanguazai/ssd/ssd1/www/b.460.net.cn/vendor/composer/autoload_real.php ( 2.49 KB )
  4. /yingpanguazai/ssd/ssd1/www/b.460.net.cn/vendor/composer/platform_check.php ( 0.90 KB )
  5. /yingpanguazai/ssd/ssd1/www/b.460.net.cn/vendor/composer/ClassLoader.php ( 14.03 KB )
  6. /yingpanguazai/ssd/ssd1/www/b.460.net.cn/vendor/composer/autoload_static.php ( 4.90 KB )
  7. /yingpanguazai/ssd/ssd1/www/b.460.net.cn/vendor/topthink/think-helper/src/helper.php ( 8.34 KB )
  8. /yingpanguazai/ssd/ssd1/www/b.460.net.cn/vendor/topthink/think-validate/src/helper.php ( 2.19 KB )
  9. /yingpanguazai/ssd/ssd1/www/b.460.net.cn/vendor/topthink/think-orm/src/helper.php ( 1.47 KB )
  10. /yingpanguazai/ssd/ssd1/www/b.460.net.cn/vendor/topthink/think-orm/stubs/load_stubs.php ( 0.16 KB )
  11. /yingpanguazai/ssd/ssd1/www/b.460.net.cn/vendor/topthink/framework/src/think/Exception.php ( 1.69 KB )
  12. /yingpanguazai/ssd/ssd1/www/b.460.net.cn/vendor/topthink/think-container/src/Facade.php ( 2.71 KB )
  13. /yingpanguazai/ssd/ssd1/www/b.460.net.cn/vendor/symfony/deprecation-contracts/function.php ( 0.99 KB )
  14. /yingpanguazai/ssd/ssd1/www/b.460.net.cn/vendor/symfony/polyfill-mbstring/bootstrap.php ( 8.26 KB )
  15. /yingpanguazai/ssd/ssd1/www/b.460.net.cn/vendor/symfony/polyfill-mbstring/bootstrap80.php ( 9.78 KB )
  16. /yingpanguazai/ssd/ssd1/www/b.460.net.cn/vendor/symfony/var-dumper/Resources/functions/dump.php ( 1.49 KB )
  17. /yingpanguazai/ssd/ssd1/www/b.460.net.cn/vendor/topthink/think-dumper/src/helper.php ( 0.18 KB )
  18. /yingpanguazai/ssd/ssd1/www/b.460.net.cn/vendor/symfony/var-dumper/VarDumper.php ( 4.30 KB )
  19. /yingpanguazai/ssd/ssd1/www/b.460.net.cn/vendor/topthink/framework/src/think/App.php ( 15.30 KB )
  20. /yingpanguazai/ssd/ssd1/www/b.460.net.cn/vendor/topthink/think-container/src/Container.php ( 15.76 KB )
  21. /yingpanguazai/ssd/ssd1/www/b.460.net.cn/vendor/psr/container/src/ContainerInterface.php ( 1.02 KB )
  22. /yingpanguazai/ssd/ssd1/www/b.460.net.cn/app/provider.php ( 0.19 KB )
  23. /yingpanguazai/ssd/ssd1/www/b.460.net.cn/vendor/topthink/framework/src/think/Http.php ( 6.04 KB )
  24. /yingpanguazai/ssd/ssd1/www/b.460.net.cn/vendor/topthink/think-helper/src/helper/Str.php ( 7.29 KB )
  25. /yingpanguazai/ssd/ssd1/www/b.460.net.cn/vendor/topthink/framework/src/think/Env.php ( 4.68 KB )
  26. /yingpanguazai/ssd/ssd1/www/b.460.net.cn/app/common.php ( 0.03 KB )
  27. /yingpanguazai/ssd/ssd1/www/b.460.net.cn/vendor/topthink/framework/src/helper.php ( 18.78 KB )
  28. /yingpanguazai/ssd/ssd1/www/b.460.net.cn/vendor/topthink/framework/src/think/Config.php ( 5.54 KB )
  29. /yingpanguazai/ssd/ssd1/www/b.460.net.cn/config/app.php ( 0.95 KB )
  30. /yingpanguazai/ssd/ssd1/www/b.460.net.cn/config/cache.php ( 0.78 KB )
  31. /yingpanguazai/ssd/ssd1/www/b.460.net.cn/config/console.php ( 0.23 KB )
  32. /yingpanguazai/ssd/ssd1/www/b.460.net.cn/config/cookie.php ( 0.56 KB )
  33. /yingpanguazai/ssd/ssd1/www/b.460.net.cn/config/database.php ( 2.47 KB )
  34. /yingpanguazai/ssd/ssd1/www/b.460.net.cn/vendor/topthink/framework/src/think/facade/Env.php ( 1.67 KB )
  35. /yingpanguazai/ssd/ssd1/www/b.460.net.cn/config/filesystem.php ( 0.61 KB )
  36. /yingpanguazai/ssd/ssd1/www/b.460.net.cn/config/lang.php ( 0.91 KB )
  37. /yingpanguazai/ssd/ssd1/www/b.460.net.cn/config/log.php ( 1.35 KB )
  38. /yingpanguazai/ssd/ssd1/www/b.460.net.cn/config/middleware.php ( 0.19 KB )
  39. /yingpanguazai/ssd/ssd1/www/b.460.net.cn/config/route.php ( 1.89 KB )
  40. /yingpanguazai/ssd/ssd1/www/b.460.net.cn/config/session.php ( 0.57 KB )
  41. /yingpanguazai/ssd/ssd1/www/b.460.net.cn/config/trace.php ( 0.34 KB )
  42. /yingpanguazai/ssd/ssd1/www/b.460.net.cn/config/view.php ( 0.82 KB )
  43. /yingpanguazai/ssd/ssd1/www/b.460.net.cn/app/event.php ( 0.25 KB )
  44. /yingpanguazai/ssd/ssd1/www/b.460.net.cn/vendor/topthink/framework/src/think/Event.php ( 7.67 KB )
  45. /yingpanguazai/ssd/ssd1/www/b.460.net.cn/app/service.php ( 0.13 KB )
  46. /yingpanguazai/ssd/ssd1/www/b.460.net.cn/app/AppService.php ( 0.26 KB )
  47. /yingpanguazai/ssd/ssd1/www/b.460.net.cn/vendor/topthink/framework/src/think/Service.php ( 1.64 KB )
  48. /yingpanguazai/ssd/ssd1/www/b.460.net.cn/vendor/topthink/framework/src/think/Lang.php ( 7.35 KB )
  49. /yingpanguazai/ssd/ssd1/www/b.460.net.cn/vendor/topthink/framework/src/lang/zh-cn.php ( 13.70 KB )
  50. /yingpanguazai/ssd/ssd1/www/b.460.net.cn/vendor/topthink/framework/src/think/initializer/Error.php ( 3.31 KB )
  51. /yingpanguazai/ssd/ssd1/www/b.460.net.cn/vendor/topthink/framework/src/think/initializer/RegisterService.php ( 1.33 KB )
  52. /yingpanguazai/ssd/ssd1/www/b.460.net.cn/vendor/services.php ( 0.14 KB )
  53. /yingpanguazai/ssd/ssd1/www/b.460.net.cn/vendor/topthink/framework/src/think/service/PaginatorService.php ( 1.52 KB )
  54. /yingpanguazai/ssd/ssd1/www/b.460.net.cn/vendor/topthink/framework/src/think/service/ValidateService.php ( 0.99 KB )
  55. /yingpanguazai/ssd/ssd1/www/b.460.net.cn/vendor/topthink/framework/src/think/service/ModelService.php ( 2.04 KB )
  56. /yingpanguazai/ssd/ssd1/www/b.460.net.cn/vendor/topthink/think-trace/src/Service.php ( 0.77 KB )
  57. /yingpanguazai/ssd/ssd1/www/b.460.net.cn/vendor/topthink/framework/src/think/Middleware.php ( 6.72 KB )
  58. /yingpanguazai/ssd/ssd1/www/b.460.net.cn/vendor/topthink/framework/src/think/initializer/BootService.php ( 0.77 KB )
  59. /yingpanguazai/ssd/ssd1/www/b.460.net.cn/vendor/topthink/think-orm/src/Paginator.php ( 11.86 KB )
  60. /yingpanguazai/ssd/ssd1/www/b.460.net.cn/vendor/topthink/think-validate/src/Validate.php ( 63.20 KB )
  61. /yingpanguazai/ssd/ssd1/www/b.460.net.cn/vendor/topthink/think-orm/src/Model.php ( 23.55 KB )
  62. /yingpanguazai/ssd/ssd1/www/b.460.net.cn/vendor/topthink/think-orm/src/model/concern/Attribute.php ( 21.05 KB )
  63. /yingpanguazai/ssd/ssd1/www/b.460.net.cn/vendor/topthink/think-orm/src/model/concern/AutoWriteData.php ( 4.21 KB )
  64. /yingpanguazai/ssd/ssd1/www/b.460.net.cn/vendor/topthink/think-orm/src/model/concern/Conversion.php ( 6.44 KB )
  65. /yingpanguazai/ssd/ssd1/www/b.460.net.cn/vendor/topthink/think-orm/src/model/concern/DbConnect.php ( 5.16 KB )
  66. /yingpanguazai/ssd/ssd1/www/b.460.net.cn/vendor/topthink/think-orm/src/model/concern/ModelEvent.php ( 2.33 KB )
  67. /yingpanguazai/ssd/ssd1/www/b.460.net.cn/vendor/topthink/think-orm/src/model/concern/RelationShip.php ( 28.29 KB )
  68. /yingpanguazai/ssd/ssd1/www/b.460.net.cn/vendor/topthink/think-helper/src/contract/Arrayable.php ( 0.09 KB )
  69. /yingpanguazai/ssd/ssd1/www/b.460.net.cn/vendor/topthink/think-helper/src/contract/Jsonable.php ( 0.13 KB )
  70. /yingpanguazai/ssd/ssd1/www/b.460.net.cn/vendor/topthink/think-orm/src/model/contract/Modelable.php ( 0.09 KB )
  71. /yingpanguazai/ssd/ssd1/www/b.460.net.cn/vendor/topthink/framework/src/think/Db.php ( 2.88 KB )
  72. /yingpanguazai/ssd/ssd1/www/b.460.net.cn/vendor/topthink/think-orm/src/DbManager.php ( 8.52 KB )
  73. /yingpanguazai/ssd/ssd1/www/b.460.net.cn/vendor/topthink/framework/src/think/Log.php ( 6.28 KB )
  74. /yingpanguazai/ssd/ssd1/www/b.460.net.cn/vendor/topthink/framework/src/think/Manager.php ( 3.92 KB )
  75. /yingpanguazai/ssd/ssd1/www/b.460.net.cn/vendor/psr/log/src/LoggerTrait.php ( 2.69 KB )
  76. /yingpanguazai/ssd/ssd1/www/b.460.net.cn/vendor/psr/log/src/LoggerInterface.php ( 2.71 KB )
  77. /yingpanguazai/ssd/ssd1/www/b.460.net.cn/vendor/topthink/framework/src/think/Cache.php ( 4.92 KB )
  78. /yingpanguazai/ssd/ssd1/www/b.460.net.cn/vendor/psr/simple-cache/src/CacheInterface.php ( 4.71 KB )
  79. /yingpanguazai/ssd/ssd1/www/b.460.net.cn/vendor/topthink/think-helper/src/helper/Arr.php ( 16.63 KB )
  80. /yingpanguazai/ssd/ssd1/www/b.460.net.cn/vendor/topthink/framework/src/think/cache/driver/File.php ( 7.84 KB )
  81. /yingpanguazai/ssd/ssd1/www/b.460.net.cn/vendor/topthink/framework/src/think/cache/Driver.php ( 9.03 KB )
  82. /yingpanguazai/ssd/ssd1/www/b.460.net.cn/vendor/topthink/framework/src/think/contract/CacheHandlerInterface.php ( 1.99 KB )
  83. /yingpanguazai/ssd/ssd1/www/b.460.net.cn/app/Request.php ( 0.09 KB )
  84. /yingpanguazai/ssd/ssd1/www/b.460.net.cn/vendor/topthink/framework/src/think/Request.php ( 55.78 KB )
  85. /yingpanguazai/ssd/ssd1/www/b.460.net.cn/app/middleware.php ( 0.25 KB )
  86. /yingpanguazai/ssd/ssd1/www/b.460.net.cn/vendor/topthink/framework/src/think/Pipeline.php ( 2.61 KB )
  87. /yingpanguazai/ssd/ssd1/www/b.460.net.cn/vendor/topthink/think-trace/src/TraceDebug.php ( 3.40 KB )
  88. /yingpanguazai/ssd/ssd1/www/b.460.net.cn/vendor/topthink/framework/src/think/middleware/SessionInit.php ( 1.94 KB )
  89. /yingpanguazai/ssd/ssd1/www/b.460.net.cn/vendor/topthink/framework/src/think/Session.php ( 1.80 KB )
  90. /yingpanguazai/ssd/ssd1/www/b.460.net.cn/vendor/topthink/framework/src/think/session/driver/File.php ( 6.27 KB )
  91. /yingpanguazai/ssd/ssd1/www/b.460.net.cn/vendor/topthink/framework/src/think/contract/SessionHandlerInterface.php ( 0.87 KB )
  92. /yingpanguazai/ssd/ssd1/www/b.460.net.cn/vendor/topthink/framework/src/think/session/Store.php ( 7.12 KB )
  93. /yingpanguazai/ssd/ssd1/www/b.460.net.cn/vendor/topthink/framework/src/think/Route.php ( 23.73 KB )
  94. /yingpanguazai/ssd/ssd1/www/b.460.net.cn/vendor/topthink/framework/src/think/route/RuleName.php ( 5.75 KB )
  95. /yingpanguazai/ssd/ssd1/www/b.460.net.cn/vendor/topthink/framework/src/think/route/Domain.php ( 2.53 KB )
  96. /yingpanguazai/ssd/ssd1/www/b.460.net.cn/vendor/topthink/framework/src/think/route/RuleGroup.php ( 22.43 KB )
  97. /yingpanguazai/ssd/ssd1/www/b.460.net.cn/vendor/topthink/framework/src/think/route/Rule.php ( 26.95 KB )
  98. /yingpanguazai/ssd/ssd1/www/b.460.net.cn/vendor/topthink/framework/src/think/route/RuleItem.php ( 9.78 KB )
  99. /yingpanguazai/ssd/ssd1/www/b.460.net.cn/route/app.php ( 1.72 KB )
  100. /yingpanguazai/ssd/ssd1/www/b.460.net.cn/vendor/topthink/framework/src/think/facade/Route.php ( 4.70 KB )
  101. /yingpanguazai/ssd/ssd1/www/b.460.net.cn/vendor/topthink/framework/src/think/route/dispatch/Controller.php ( 4.74 KB )
  102. /yingpanguazai/ssd/ssd1/www/b.460.net.cn/vendor/topthink/framework/src/think/route/Dispatch.php ( 10.44 KB )
  103. /yingpanguazai/ssd/ssd1/www/b.460.net.cn/app/controller/Index.php ( 4.81 KB )
  104. /yingpanguazai/ssd/ssd1/www/b.460.net.cn/app/BaseController.php ( 2.05 KB )
  105. /yingpanguazai/ssd/ssd1/www/b.460.net.cn/vendor/topthink/think-orm/src/facade/Db.php ( 0.93 KB )
  106. /yingpanguazai/ssd/ssd1/www/b.460.net.cn/vendor/topthink/think-orm/src/db/connector/Mysql.php ( 5.44 KB )
  107. /yingpanguazai/ssd/ssd1/www/b.460.net.cn/vendor/topthink/think-orm/src/db/PDOConnection.php ( 52.47 KB )
  108. /yingpanguazai/ssd/ssd1/www/b.460.net.cn/vendor/topthink/think-orm/src/db/Connection.php ( 8.39 KB )
  109. /yingpanguazai/ssd/ssd1/www/b.460.net.cn/vendor/topthink/think-orm/src/db/ConnectionInterface.php ( 4.57 KB )
  110. /yingpanguazai/ssd/ssd1/www/b.460.net.cn/vendor/topthink/think-orm/src/db/builder/Mysql.php ( 16.58 KB )
  111. /yingpanguazai/ssd/ssd1/www/b.460.net.cn/vendor/topthink/think-orm/src/db/Builder.php ( 24.06 KB )
  112. /yingpanguazai/ssd/ssd1/www/b.460.net.cn/vendor/topthink/think-orm/src/db/BaseBuilder.php ( 27.50 KB )
  113. /yingpanguazai/ssd/ssd1/www/b.460.net.cn/vendor/topthink/think-orm/src/db/Query.php ( 15.71 KB )
  114. /yingpanguazai/ssd/ssd1/www/b.460.net.cn/vendor/topthink/think-orm/src/db/BaseQuery.php ( 45.13 KB )
  115. /yingpanguazai/ssd/ssd1/www/b.460.net.cn/vendor/topthink/think-orm/src/db/concern/TimeFieldQuery.php ( 7.43 KB )
  116. /yingpanguazai/ssd/ssd1/www/b.460.net.cn/vendor/topthink/think-orm/src/db/concern/AggregateQuery.php ( 3.26 KB )
  117. /yingpanguazai/ssd/ssd1/www/b.460.net.cn/vendor/topthink/think-orm/src/db/concern/ModelRelationQuery.php ( 20.07 KB )
  118. /yingpanguazai/ssd/ssd1/www/b.460.net.cn/vendor/topthink/think-orm/src/db/concern/ParamsBind.php ( 3.66 KB )
  119. /yingpanguazai/ssd/ssd1/www/b.460.net.cn/vendor/topthink/think-orm/src/db/concern/ResultOperation.php ( 7.01 KB )
  120. /yingpanguazai/ssd/ssd1/www/b.460.net.cn/vendor/topthink/think-orm/src/db/concern/WhereQuery.php ( 19.37 KB )
  121. /yingpanguazai/ssd/ssd1/www/b.460.net.cn/vendor/topthink/think-orm/src/db/concern/JoinAndViewQuery.php ( 7.11 KB )
  122. /yingpanguazai/ssd/ssd1/www/b.460.net.cn/vendor/topthink/think-orm/src/db/concern/TableFieldInfo.php ( 2.63 KB )
  123. /yingpanguazai/ssd/ssd1/www/b.460.net.cn/vendor/topthink/think-orm/src/db/concern/Transaction.php ( 2.77 KB )
  124. /yingpanguazai/ssd/ssd1/www/b.460.net.cn/vendor/topthink/framework/src/think/log/driver/File.php ( 5.96 KB )
  125. /yingpanguazai/ssd/ssd1/www/b.460.net.cn/vendor/topthink/framework/src/think/contract/LogHandlerInterface.php ( 0.86 KB )
  126. /yingpanguazai/ssd/ssd1/www/b.460.net.cn/vendor/topthink/framework/src/think/log/Channel.php ( 3.89 KB )
  127. /yingpanguazai/ssd/ssd1/www/b.460.net.cn/vendor/topthink/framework/src/think/event/LogRecord.php ( 1.02 KB )
  128. /yingpanguazai/ssd/ssd1/www/b.460.net.cn/vendor/topthink/think-helper/src/Collection.php ( 16.47 KB )
  129. /yingpanguazai/ssd/ssd1/www/b.460.net.cn/vendor/topthink/framework/src/think/facade/View.php ( 1.70 KB )
  130. /yingpanguazai/ssd/ssd1/www/b.460.net.cn/vendor/topthink/framework/src/think/View.php ( 4.39 KB )
  131. /yingpanguazai/ssd/ssd1/www/b.460.net.cn/vendor/topthink/framework/src/think/Response.php ( 8.81 KB )
  132. /yingpanguazai/ssd/ssd1/www/b.460.net.cn/vendor/topthink/framework/src/think/response/View.php ( 3.29 KB )
  133. /yingpanguazai/ssd/ssd1/www/b.460.net.cn/vendor/topthink/framework/src/think/Cookie.php ( 6.06 KB )
  134. /yingpanguazai/ssd/ssd1/www/b.460.net.cn/vendor/topthink/think-view/src/Think.php ( 8.38 KB )
  135. /yingpanguazai/ssd/ssd1/www/b.460.net.cn/vendor/topthink/framework/src/think/contract/TemplateHandlerInterface.php ( 1.60 KB )
  136. /yingpanguazai/ssd/ssd1/www/b.460.net.cn/vendor/topthink/think-template/src/Template.php ( 46.61 KB )
  137. /yingpanguazai/ssd/ssd1/www/b.460.net.cn/vendor/topthink/think-template/src/template/driver/File.php ( 2.41 KB )
  138. /yingpanguazai/ssd/ssd1/www/b.460.net.cn/vendor/topthink/think-template/src/template/contract/DriverInterface.php ( 0.86 KB )
  139. /yingpanguazai/ssd/ssd1/www/b.460.net.cn/runtime/temp/b35eef690f41e64ad9e1c098cfc7d3bc.php ( 11.98 KB )
  140. /yingpanguazai/ssd/ssd1/www/b.460.net.cn/vendor/topthink/think-trace/src/Html.php ( 4.42 KB )
  1. CONNECT:[ UseTime:0.000870s ] mysql:host=127.0.0.1;port=3306;dbname=b460;charset=utf8mb4
  2. SHOW FULL COLUMNS FROM `fenlei` [ RunTime:0.001816s ]
  3. SELECT * FROM `fenlei` WHERE `fid` = 0 [ RunTime:0.000717s ]
  4. SELECT * FROM `fenlei` WHERE `fid` = 63 [ RunTime:0.000758s ]
  5. SHOW FULL COLUMNS FROM `set` [ RunTime:0.001703s ]
  6. SELECT * FROM `set` [ RunTime:0.000563s ]
  7. SHOW FULL COLUMNS FROM `article` [ RunTime:0.001909s ]
  8. SELECT * FROM `article` WHERE `id` = 501249 LIMIT 1 [ RunTime:0.001033s ]
  9. UPDATE `article` SET `lasttime` = 1775979668 WHERE `id` = 501249 [ RunTime:0.002418s ]
  10. SELECT * FROM `fenlei` WHERE `id` = 65 LIMIT 1 [ RunTime:0.000723s ]
  11. SELECT * FROM `article` WHERE `id` < 501249 ORDER BY `id` DESC LIMIT 1 [ RunTime:0.001066s ]
  12. SELECT * FROM `article` WHERE `id` > 501249 ORDER BY `id` ASC LIMIT 1 [ RunTime:0.004078s ]
  13. SELECT * FROM `article` WHERE `id` < 501249 ORDER BY `id` DESC LIMIT 10 [ RunTime:0.002096s ]
  14. SELECT * FROM `article` WHERE `id` < 501249 ORDER BY `id` DESC LIMIT 10,10 [ RunTime:0.004267s ]
  15. SELECT * FROM `article` WHERE `id` < 501249 ORDER BY `id` DESC LIMIT 20,10 [ RunTime:0.006671s ]
0.193924s