


引言
大脑里藏着一位“社交调音师”,它的名字叫IL-17A。
南京大学朱景宁团队于《Molecular Psychiatry》发文,揭示小胶质细胞源IL-17A是调控Purkinje细胞兴奋性的关键:
○ 自闭症模型Fmr1-KO小鼠小脑中,IL-17A异常升高;
○ 它不由外周免疫细胞分泌,而由小脑局部小胶质细胞专门产生;
○ 它精准作用于Purkinje细胞IL-17RA受体,经NF-κB通路调节抑制性突触,校准神经元放电。
💡这一发现揭示了免疫分子的神经发育“隐形之手”📌,并为自闭症治疗提供新策略——激活小胶质细胞IL-17A或直接补充之,有望成为“免疫+神经”双靶点干预新利器❗
课题无从下手?数据分析复杂?关注筑梦科研,我将为你提供选题灵感与数据分析,助力您高效产出、抢占首发
文章核心架构速览
文章核心要点已为大家整理好,点击图片一键获取!

文献解读

标题:小脑小胶质细胞衍生的IL-17A减轻自闭症相关的行为和突触缺陷
发表期刊:Molecular Psychiatry
发表时间:2026年1月
影响因子: IF10.1
我真的可以一键发sci吗?


当然可以!我们筑梦科研有专业的数据分析团队,从选题到分析,再到论文润色返修,一条龙服务!


那我需要准备什么?


准备接收文章被顶刊录用的好消息!不管是公共数据库/单细胞/转录组/机器学习/预后模型/文献计量学/虚拟敲除等,我们都可以提供服务!
我该怎么联系你?


扫描下方二维码!筑梦科研期待为您服务!

筑梦科研
一键助力发SCI
研究背景
自闭症谱系障碍的核心症状包括社交障碍和重复刻板行为。小脑,特别是浦肯野细胞,在自闭症发病中起关键作用。白细胞介素-17A作为一种促炎因子,近年被发现参与神经免疫调控,但脑内固有细胞来源的IL-17A在小脑中的功能及其在单基因自闭症模型(如Fmr1-KO小鼠)中的作用尚不明确。
研究思路
1.动物模型:使用Fmr1-KO小鼠(脆性X综合征模型)和野生型小鼠。
2.分子技术:转录组测序、实时定量聚合酶链反应、Western blot、免疫荧光染色、电化学发光免疫分析。
3.电生理:全细胞膜片钳记录PC的自发动作电位频率、sIPSC和sEPSC。
4.病毒与药物干预:慢病毒/腺相关病毒介导的shRNA敲低IL-17RA、立体定位注射IL-17A或IL-17RA抗体、腹腔注射poly(I:C)/脂多糖、PLX3397耗竭小胶质细胞。
5.行为学:三箱社交实验、大理石埋藏实验。
6.数据分析:差异表达基因筛选、京都基因与基因组百科全书通路富集、流式细胞术。
研究结果
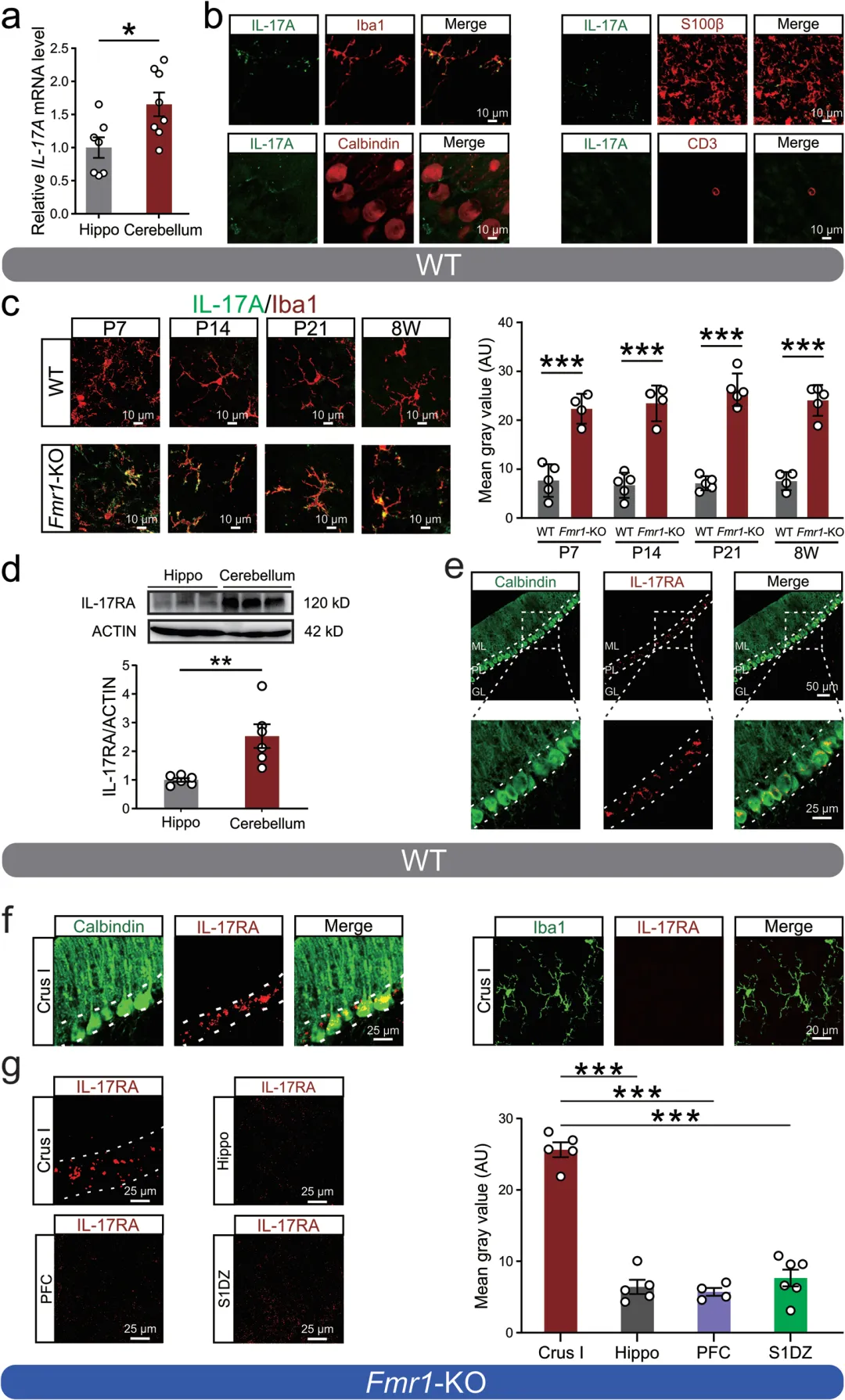
01
IL-17A在Fmr1-KO小鼠小脑中的表达升高
Fmr1-KO小鼠小脑PC自发动作电位频率降低,sIPSC幅值升高(图1a-e)。转录组测序显示IL-17信号通路激活,IL-17A及其受体IL-17RA表达显著上调(图1f-k)。

图1 Fmr1基因敲除小鼠小脑中异常的多巴胺能神经元(PC)活性及IL-17A信号传导
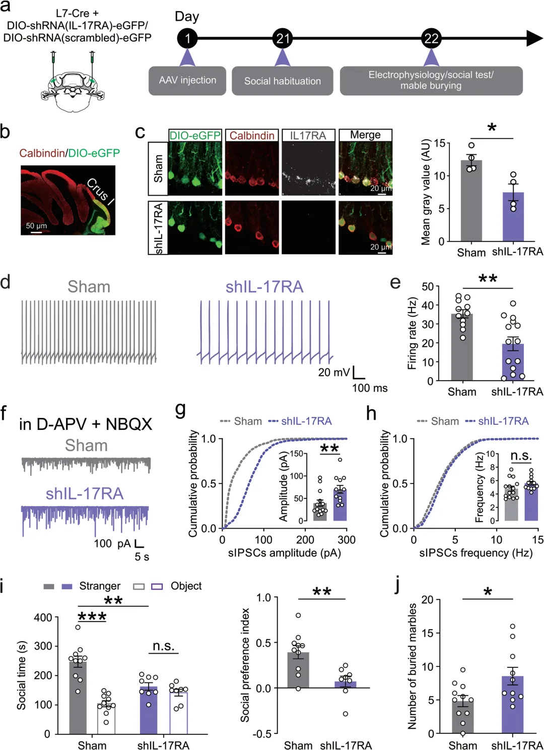
02
小脑IL-17A仅由小胶质细胞产生,通过激活PC增强社交能力
IL-17A仅表达于小胶质细胞,IL-17RA仅表达于PC(图2a-g)。IL-17A可增加WT小鼠 PC自发动作电位频率、降低sIPSC幅值(图3a-e),并提高社交偏好(图3i-k)。

图3 小脑IL-17A信号通路通过增强野生型小鼠(WT mice)的前脑皮层(PC)兴奋性改善社会行为
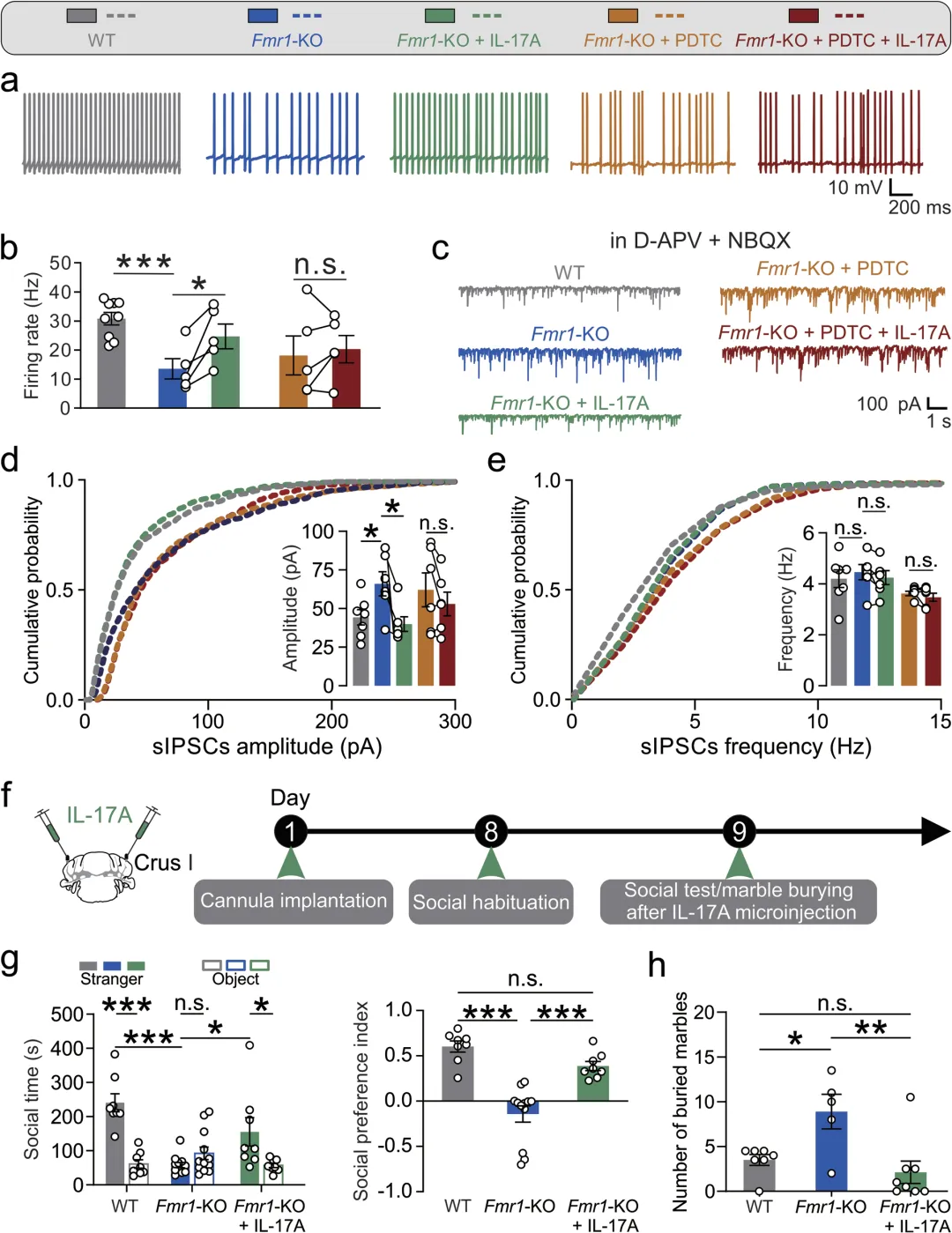
03
IL-17A挽救Fmr1-KO小鼠PC的低兴奋性并改善自闭症样行为
IL-17A可恢复Fmr1-KO小鼠 PC低兴奋性、降低sIPSC幅值(图5a-e),该效应依赖NF-κB通路。行为上,IL-17A显著改善社交障碍和减少重复刻板行为(图5f-h)。

图4 PC中IL-17RA的敲除导致神经元低兴奋性及ASD样行为

图5 IL-17A可改善Fmr1基因敲除小鼠的小脑浦肯野细胞兴奋性及自闭症样行为
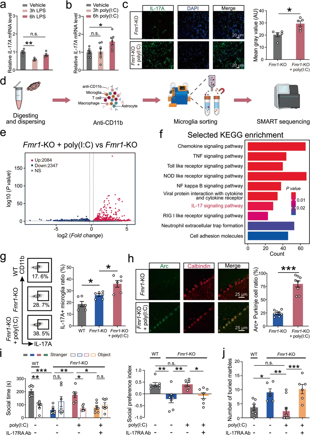
04
Poly(I:C)处理增强小脑小胶质细胞来源的IL-17A并改善Fmr1-KO小鼠的自闭症样表型
腹腔注射poly(I:C)(而非LPS)可特异性升高Fmr1-KO小鼠小胶质细胞来源的IL-17A(图6a-c),激活小胶质细胞中IL-17通路(图6e-f)。poly(I:C)显著改善Fmr1-KO小鼠社交和重复行为(图6i-j),该效应可被IL-17RA抗体或小胶质细胞耗竭阻断(图6i-j)。

图6 聚(I:C)通过增强小脑小胶质细胞释放IL-17A改善Fmr1基因敲除小鼠的自闭症样行为
文章小结
本研究揭示小脑小胶质细胞来源的白细胞介素-17A通过IL-17RA-NF-κB通路调节浦肯野细胞兴奋性,进而调控社交行为。在Fmr1-KO小鼠中,IL-17A表达代偿性升高,外源性给予IL-17A或poly(I:C)可增强该信号,挽救PC功能及自闭症样行为。该研究揭示小脑神经免疫调控社交行为的新机制,为自闭症治疗提供潜在靶点。
文章思路清晰易复刻,如果有想进行同款数据分析的同学,欢迎联系筑梦科研!
往期精彩推荐
1.
IF33.3!天津医科大学校长拿下《Cancer Discovery》!首次构建cfDNA多维度模型,实现早期胰腺癌筛查重大突破!
2.
3.


长按扫码
获取1v1数据分析方案
您的点赞是支撑我创作的动力,点个赞再走吧~

点赞
收藏
分享