

动脉粥样硬化是心血管疾病的主要病理基础,其发生发展与氧化应激和过度炎症反应密切相关。然而,现有的抗氧化和抗炎疗法在临床转化中面临诸多瓶颈。近日,南京大学顾宁院士、东南大学盛静逸教授团队一项发表于国际知名期刊《Signal Transduction and Targeted Therapy》的最新研究:研究团队开发了一种受自然界多酶复合体启发的级联纳米反应器,该平台能精准靶向动脉粥样硬化斑块,高效清除活性氧并调节炎症微环境,在动物模型中展现出卓越的治疗潜力,为这一慢性炎症性疾病的精准诊疗带来了新希望。

用于靶向动脉粥样硬化治疗的中性粒细胞膜包裹限域级联纳米酶 (USPB@SeDMSN@NM)
核心创新:仿生设计实现“1+1>2”的协同效应

纳米反应器的表征
该研究团队设计了一种名为USPB@SeDMSN@NM的纳米反应器。其核心创新在于仿生构建了一个“空间限域”的级联催化系统:
载体: 采用具有大孔径(约25纳米)的树枝状介孔二氧化硅纳米颗粒(DMSN)作为骨架,其高比表面积和孔道结构为负载催化活性中心提供了理想场所。
催化核心: 将具有超氧化物歧化酶(SOD)和过氧化氢酶(CAT)活性的超小普鲁士蓝纳米颗粒(USPB),与具有谷胱甘肽过氧化物酶(GPx)活性的硒(Se)共同装载于DMSN的孔道中。这种设计模拟了天然多酶复合体(MECs)中多种酶紧密协作的方式,在纳米尺度的受限空间内,实现了对超氧阴离子、过氧化氢、羟基自由基等多种活性氧(ROS)的高效、顺序清除,显著提升了整体催化效率。
靶向外壳: 在纳米反应器表面包裹了一层从中性粒细胞提取的细胞膜(NM)。中性粒细胞在炎症部位具有天然趋向性。该仿生涂层赋予纳米颗粒“主动靶向”能力,使其能够借助膜上的粘附分子识别并富集于动脉粥样硬化斑块处的活化的内皮细胞和巨噬细胞。
多功能治疗机制:抗氧化、抗炎、抗衰老“三管齐下”

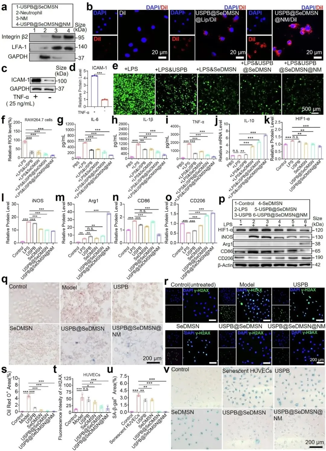
USPB@SeDMSN@NM 的细胞摄取效率、ROS清除能力、巨噬细胞极化、抗炎及抗衰老活性的体外探索
体外和体内实验系统验证了该纳米平台的多重治疗功能:
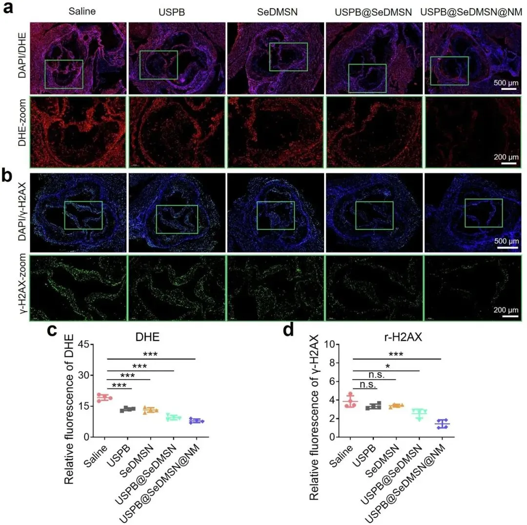
高效清除ROS,缓解氧化应激:该纳米反应器集成的SOD/CAT/GPx多酶活性,能有效清除炎症微环境中过量的ROS,从源头上减轻氧化损伤。
重编程巨噬细胞,逆转炎症: 通过清除ROS和可能的膜信号传导,该纳米平台能显著促进巨噬细胞从促炎的M1表型向抗炎的M2表型极化,并降低IL-6、IL-1β、TNF-α等关键促炎因子水平。
抑制泡沫细胞形成: 通过降低氧化应激和炎症,该治疗能有效减少巨噬细胞对氧化型低密度脂蛋白(oxLDL)的摄取,从而抑制动脉粥样硬化关键特征——泡沫细胞的形成。
保护DNA,延缓细胞衰老: 该平台能保护内皮细胞免受ROS诱导的DNA损伤,下调衰老相关基因p53和p21的表达,并减少衰老相关β-半乳糖苷酶阳性细胞,显示出显著的抗衰老效应。
体内验证:精准靶向与显著疗效

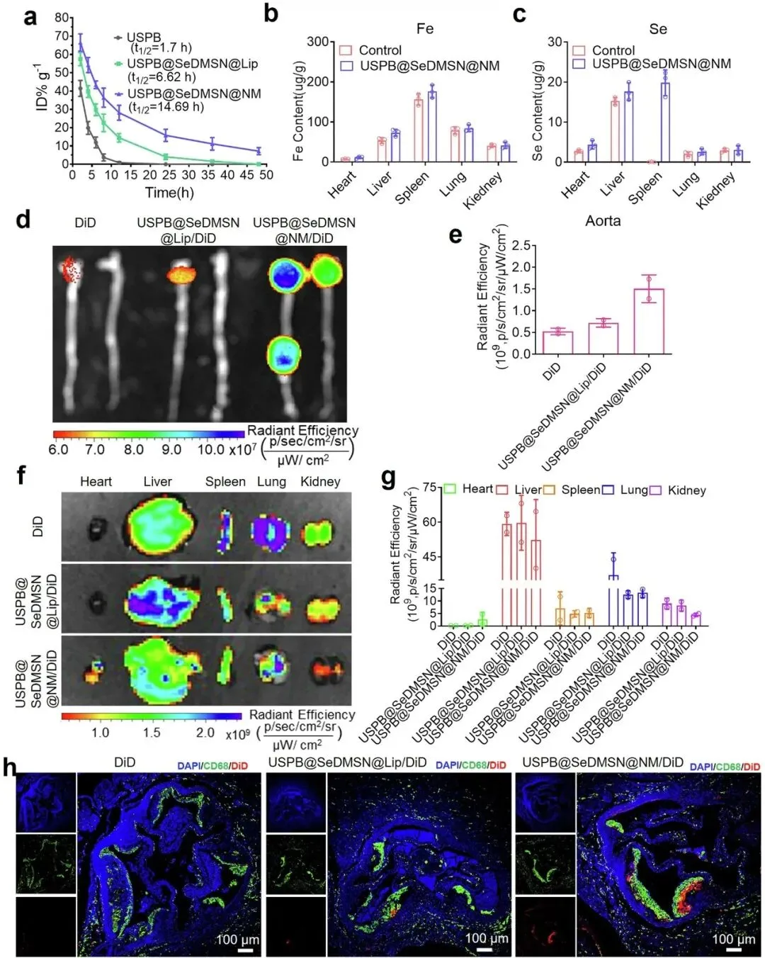
多功能纳米平台在 APOE−/− 小鼠体内静脉注射后的药代动力学、生物分布及斑块靶向功效
在载脂蛋白E基因敲除(ApoE-/-)动脉粥样硬化模型小鼠中,该纳米平台显示出良好的转化潜力:
长循环与靶向蓄积: 中性粒细胞膜涂层赋予了其“隐身”功能,使其血液循环半衰期延长至14.69小时,远超未包裹的纳米颗粒。体内成像显示,USPB@SeDMSN@NM能主动靶向并在主动脉斑块部位特异性蓄积。
有效抑制斑块进展: 治疗后,小鼠主动脉的斑块总面积显著减少。组织学分析进一步显示,治疗组的斑块内坏死核心减小,巨噬细胞浸润减少,胶原含量增加,且与斑块不稳定性相关的基质金属蛋白酶-9表达下调,表明斑块趋于稳定。
良好的生物安全性: 降解实验表明,其二氧化硅骨架可在体内缓慢生物降解。血液学、血生化及主要器官病理学检查未发现明显毒性,显示出良好的生物相容性。

静脉给药的 USPB@SeDMSN@NM 在动脉粥样硬化小鼠中的治疗效果

USPB@SeDMSN@NM 通过清除ROS和延缓细胞衰老来改善斑块形成
研究意义与未来展望
该研究成功构建了一种仿生、多功能集成的新型纳米治疗平台。它通过模拟天然酶系统的空间组织和级联催化原理,结合细胞膜的主动靶向能力,实现了对动脉粥样硬化复杂病理环节(氧化应激、炎症、细胞衰老)的协同干预。不仅为动脉粥样硬化的靶向治疗提供了一种强有力的新策略,也为设计用于其他炎症性疾病的高效纳米酶平台提供了创新思路,展现了转化医学与精准诊疗领域的广阔前景。
原文链接:
https://www.nature.com/articles/s41392-026-02598-4
【关于投稿】
转化医学网(360zhyx.com)是转化医学核心门户,旨在推动基础研究、临床诊疗和产业的发展,核心内容涵盖组学、检验、免疫、肿瘤、心血管、糖尿病等。如您有最新的研究内容发表,欢迎联系我们进行免费报道(公众号菜单栏-在线客服联系),我们的理念:内容创造价值,转化铸就未来!
转化医学网(360zhyx.com)发布的文章旨在介绍前沿医学研究进展,不能作为治疗方案使用;如需获得健康指导,请至正规医院就诊。
责任声明:本稿件如有错误之处,敬请联系转化医学网客服进行修改事宜!
微信号:zhuanhuayixue
★ 2月份热门内容 ★
01 | |
02 | Cell重磅发布!电子科技大学医学院郑慧团队揭示代谢物丙酮酸为干扰素信号的天然抑制因子,为理解高血糖削弱抗病毒免疫提供新机制 |
03 | |
04 |
05 | |
06 | Cell重磅研究!西湖大学张兵/周挺团队揭示神经调控免疫新机制,首次系统阐明“精神压力—神经活动—免疫监视波动”完整因果链条 |