当前位置:首页>南京>Science子刊 | 南京大学刘志红/蒋松:老药新用!降糖药阿卡波糖或成糖尿病肾病治疗新选择

Science子刊 | 南京大学刘志红/蒋松:老药新用!降糖药阿卡波糖或成糖尿病肾病治疗新选择

  • 2026-04-10 04:26:01
Science子刊 | 南京大学刘志红/蒋松:老药新用!降糖药阿卡波糖或成糖尿病肾病治疗新选择

点击蓝字 ↑ 关注PharmaView

近日,南京大学医学院附属金陵医院(东部战区总医院)/国家肾脏疾病临床医学研究中心刘志红院士/蒋松教授团队Science Translational Medicine上发表了一篇题为"阿卡波糖通过激活USP46改善糖尿病肾病足细胞损伤和肾小球病变 Acarbose ameliorates podocyte injury and glomerular lesions in diabetic nephropathy through USP46 activation"的研究论文,该研究揭示了去泛素化酶USP46在糖尿病肾病足细胞损伤中的关键保护作用,并首次发现临床常用降糖药阿卡波糖(Acarbose)可作为USP46的特异性激动剂,通过激活USP46-TDP-43信号通路显著改善足细胞损伤和肾小球病变,为糖尿病肾病的治疗提供了不依赖于血糖控制的新策略。

Introduction

糖尿病肾病是全球慢性肾脏病的主要病因,其发病率随糖尿病患病率上升而不断攀升;该病的进展与肾小球滤过屏障结构和功能的改变相关,其中位于肾小球基底膜外表面的足细胞与肾小球内皮细胞协同作用以维持白蛋白的滞留。泛素-蛋白酶体系统和自噬/溶酶体系统是维持足细胞稳态的两大主要系统,已有研究表明足细胞中泛素C末端水解酶L1、26S蛋白酶体调节亚基Rpt3以及卵巢肿瘤去泛素化酶5-转化生长因子β激活激酶1信号轴等泛素-蛋白酶体系统蛋白的异常与蛋白尿和足细胞损伤相关,但糖尿病肾病中具体哪些泛素-蛋白酶体系统蛋白导致足细胞损伤仍 largely unidentified。泛素特异性蛋白酶46是一种通过去除泛素标记来稳定底物的去泛素化酶,已被报道通过稳定Cdt2/DTL促进高危人乳头瘤病毒感染个体的细胞增殖、与USP12共同去泛素化组蛋白H2A和H2B以调控非洲爪蟾发育、去除p65的K48连接泛素以促进巨噬细胞中NLRP3转录、以及去泛素化稳定LRP6以促进Wnt/β-catenin信号传导,但其在糖尿病肾病足细胞损伤发病机制中的作用尚未被探索。本研究旨在阐明USP46在维持足细胞稳态和介导糖尿病肾病足细胞损伤中的作用,并评估阿卡波糖通过激活肾小球USP46治疗糖尿病肾病的治疗潜力。

Results

①糖尿病条件下足细胞中USP46表达下调

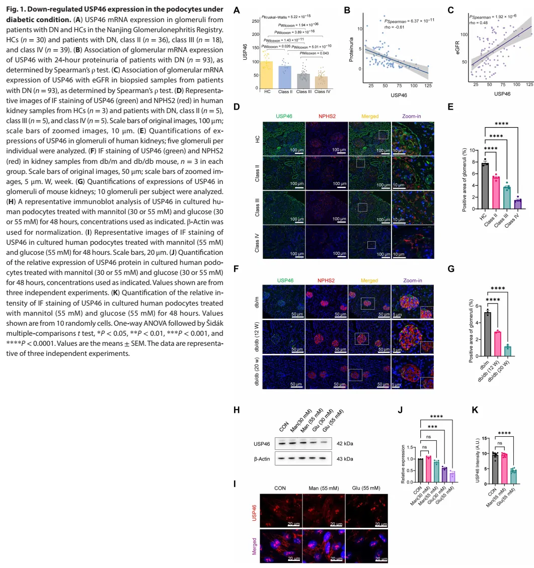
研究团队此前利用Affymetrix微阵列平台对41例糖尿病肾病患者和20例健康对照的分离肾小球进行了全基因组基因表达谱分析,通过构建基因共表达模块鉴定出与蛋白尿相关性最强的枢纽基因,其中USP46是唯一鉴定的去泛素化酶,其肾小球表达与24小时蛋白尿呈高度显著负相关、与估算肾小球滤过率呈正相关。在另一独立队列的30例健康对照和93例糖尿病肾病患者中,RNA测序重新评估显示糖尿病肾病患者肾小球USP46 mRNA表达降低,在II期糖尿病肾病中轻微下调,在III期和IV期更为明显;USP46 mRNA表达与24小时蛋白尿呈负相关、与估算肾小球滤过率呈正相关。Nephroseq数据库分析也显示两个独立队列的糖尿病肾病患者肾小球USP46 mRNA表达降低。免疫荧光双染显示糖尿病肾病患者肾小球足细胞中USP46蛋白较健康对照减少,db/db小鼠足细胞中USP46表达随时间推移逐渐降低,高葡萄糖处理的人足细胞也导致USP46表达减少。研究还发现局灶节段性肾小球硬化和膜性肾病患者肾小球USP46同样下调,提示USP46下调并非糖尿病肾病特有而是足细胞损伤的共同特征,但在糖尿病肾病中最为显著。单细胞RNA测序数据证实USP46 mRNA在正常足细胞中特异性表达,在糖尿病肾病患者中略有降低,与慢性肾脏病背景相比,糖尿病肾病和高血压相关慢性肾脏病患者足细胞中USP46的平均表达值和表达比例均明显降低。综上,USP46表达下调参与了足细胞损伤的发病机制,尤其在糖尿病肾病中。

②足细胞特异性Usp46缺失导致糖尿病肾病白蛋白尿和肾小球病变加重

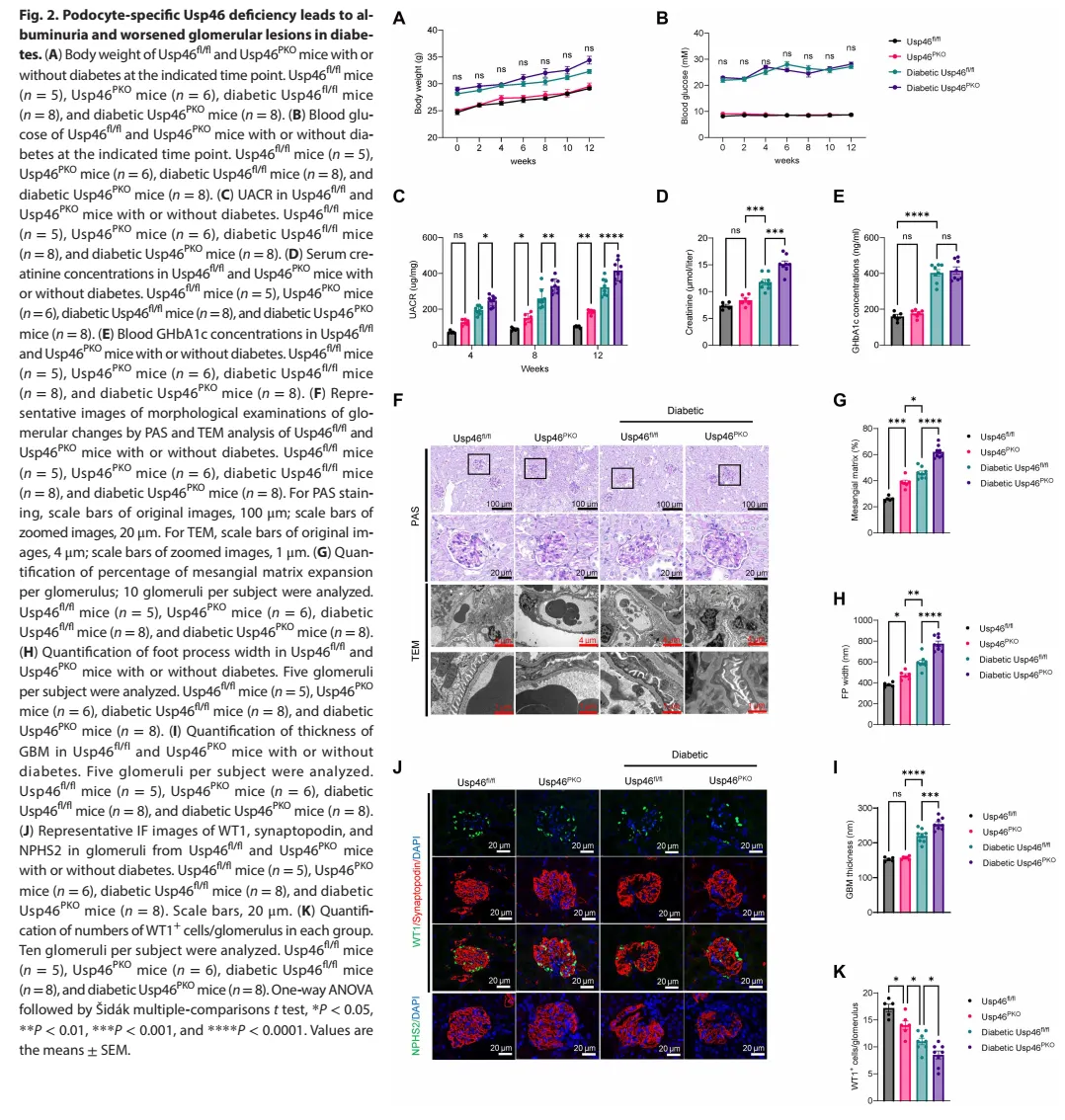
为探究USP46在糖尿病肾病足细胞损伤中的体内功能,研究通过将Usp46fl/fl小鼠与Nphs2-Cre转基因小鼠杂交构建了足细胞特异性Usp46敲除小鼠,经基因分型、分离肾小球Western blot分析和足细胞免疫荧光染色证实了敲除成功。Usp46fl/fl和Usp46PKO小鼠均表现正常生长,随后通过链脲佐菌素和高脂饮食诱导糖尿病肾病模型。与Usp46fl/fl小鼠相比,Usp46PKO小鼠出现自发性白蛋白尿,表现为尿白蛋白/肌酐比值升高;糖尿病Usp46PKO小鼠较糖尿病Usp46fl/fl小鼠白蛋白尿和肾损伤更为严重,尿白蛋白/肌酐比值和血肌酐浓度更高。两组糖尿病小鼠血糖化血红蛋白浓度均升高但组间无差异。肾脏组织PAS染色显示Usp46PKO小鼠系膜基质扩张增加,尤其在糖尿病Usp46PKO小鼠中更为明显;透射电镜显示Usp46PKO小鼠出现轻度足细胞足突消失,敲除Usp46在糖尿病条件下加重了肾小球基底膜增厚和足细胞足突消失;免疫荧光染色显示糖尿病Usp46PKO小鼠较糖尿病Usp46fl/fl小鼠Wilms肿瘤1、突触足蛋白和NPHS2表达降低。因此,足细胞特异性缺失Usp46导致自发性白蛋白尿和足细胞损伤,最终加速糖尿病肾病的进展,表明USP46对维持足细胞稳态至关重要。

USP46缺失导致泛素积累和TDP-43聚集

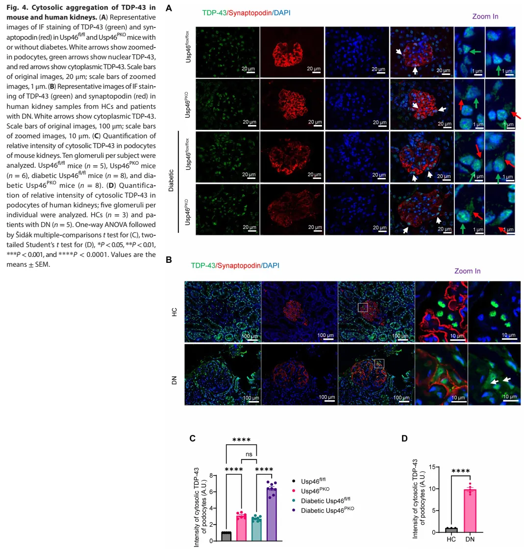
为探究USP46缺失导致足细胞损伤的潜在机制,研究使用经验证的siRNA抑制培养人足细胞内源性USP46表达,该siRNA成功抑制USP46表达且不影响其密切相关同源物USP12的丰度;USP46敲低导致足细胞分子标志物α-辅肌动蛋白-4、CD2相关蛋白和Wilms肿瘤1减少,提示USP46缺失与体外足细胞损伤相关。抑制去泛素化酶会导致泛素-蛋白酶体系统功能障碍和泛素化蛋白过量,总蛋白裂解物分析显示USP46敲低足细胞较对照 scramble siRNA处理足细胞泛素化蛋白堆积,免疫荧光染色进一步证实USP46敲低足细胞中泛素积累,透射电镜图像显示USP46敲低足细胞核周存在细胞内聚集体。足细胞中蛋白聚集体的内容物研究较少,除Braun等报道的Fabry肾病足细胞中α-突触核蛋白积累外;研究团队此前对糖尿病小鼠肾脏进行了整合蛋白质组学和泛素组学分析,鉴定出TDP-43的泛素化和聚集。本研究进一步探究了TDP-43聚集——一种肌萎缩侧索硬化症和相关神经退行性疾病的病理标志——在USP46敲低足细胞中的存在,结果通过免疫荧光染色和细胞质与核组分分离的Western blot分析观察到TDP-43从细胞核向细胞质转位并聚集;免疫荧光染色显示Usp46PKO小鼠足细胞中存在TDP-43细胞质转位,在糖尿病Usp46fl/fl和Usp46PKO小鼠以及糖尿病肾病患者肾组织中同样明显。研究检测了五种自噬受体蛋白NBR1、TAX1BP1、OPTN、p62和NDP52的表达丰度,发现USP46敲低足细胞中TAX1BP1增加,免疫荧光结果进一步显示USP46敲低足细胞中TAX1BP1积累和溶酶体相关膜蛋白1扩张,可能参与TDP-43聚集体的清除;相反,USP46过表达抑制了葡萄糖诱导的TDP-43细胞质转位和聚集,恢复了Wilms肿瘤1表达,并逆转了足细胞中TAX1BP1的上调。综上,USP46缺失导致足细胞中泛素积累、TDP-43细胞质转位和聚集。

基于结构的虚拟筛选鉴定阿卡波糖为USP46激动剂

鉴于USP46在足细胞损伤中的关键作用且目前尚无可用激动剂,研究开展了基于结构的虚拟筛选以鉴定USP46潜在激动剂。已有研究发现WDR20和WDR48可独立及协同地与USP46相互作用并激活其活性,虚拟筛选聚焦于参与WDR20-USP46(T347/V275/E279/D293)和WDR48-USP46(E186)相互作用和激活的残基,对包含19,296个化合物的生物活性化合物库进行筛选,鉴定出靶向WDR20-USP46界面(表S6)和WDR48-USP46界面(表S7)的前200个评分化合物。阿卡波糖在靶向WDR20-USP46界面中排名首位,在靶向WDR48-USP46界面中也有排名,提示阿卡波糖可模拟WDR20和WDR48的独立及协同效应。表面等离子体共振分析显示阿卡波糖与USP46具有强亲和力,平衡解离常数为4.58 nM。在足细胞中,阿卡波糖处理以时间和剂量依赖性方式上调USP46表达,但不影响USP12表达。后续研究评估了阿卡波糖对足细胞损伤和TDP-43聚集的影响:在人足细胞中,10 μM阿卡波糖给药阻止了葡萄糖刺激后Wilms肿瘤1的下调并减少了TAX1BP1的诱导,阿卡波糖还在生理条件下诱导Wilms肿瘤1上调;葡萄糖处理的足细胞中观察到TDP-43细胞质转位和聚集,但阿卡波糖可消除这一现象;氧化低密度脂蛋白处理的足细胞中也观察到类似结果。这些发现提示阿卡波糖可作为USP46的激动剂。

⑤阿卡波糖皮下注射抑制糖尿病肾病小鼠足细胞损伤并减少白蛋白尿和肾小球病变

为评估阿卡波糖的治疗潜力,研究进行了体内实验。阿卡波糖作为小肠上皮细胞α-葡萄糖苷酶的竞争性抑制剂,可减少碳水化合物消化并调节餐后血糖浓度,常用于治疗2型糖尿病,但口服给药仅2%被吸收。为探索阿卡波糖独立于降糖活性的肾脏保护作用,研究以50 mg/kg/天灌胃和10、20 mg/kg/天皮下注射两种方式给db/db小鼠施用阿卡波糖。12周治疗后,高效液相色谱法定量检测肾组织阿卡波糖浓度显示,口服给药肾浓度极低,而低剂量皮下注射肾浓度高于口服给药。干预期间,皮下注射和口服阿卡波糖均不影响db/db小鼠体重。预期之中,口服阿卡波糖降低血糖和糖化血红蛋白浓度,而皮下注射对这些参数无影响。口服阿卡波糖降低尿白蛋白/肌酐比值和血肌酐浓度,皮下注射阿卡波糖则表现出更显著的治疗效果,呈剂量依赖性降低尿白蛋白/肌酐比值和血肌酐浓度。组织学分析、透射电镜检查和免疫荧光染色显示,皮下注射阿卡波糖减轻肾小球系膜扩张、足细胞足突消失和足细胞丢失。此外,分离肾小球Western blot分析和免疫荧光染色显示,db/db小鼠USP46表达下调,阿卡波糖逐渐恢复其表达,并呈剂量依赖性恢复Wilms肿瘤1表达。为进一步证实阿卡波糖的治疗效果通过其与USP46的相互作用介导,研究对非糖尿病和糖尿病Usp46fl/fl及Usp46PKO小鼠皮下注射阿卡波糖(20 mg/kg),结果显示阿卡波糖有效降低糖尿病Usp46fl/fl小鼠尿白蛋白/肌酐比值和血肌酐浓度、改善肾小球系膜基质扩张、防止足细胞丢失,但这些治疗效果在Usp46PKO和糖尿病Usp46PKO小鼠中被消除。综上,阿卡波糖靶向USP46具有抑制足细胞损伤、恢复足细胞数量、减少白蛋白尿和减轻糖尿病肾病肾小球病变的潜力。

Discussion

约50%的糖尿病患者发展为糖尿病肾病,导致肾功能恶化、死亡率升高和生活质量下降;白蛋白尿是其特征性表现,标志着足细胞损伤,但确切机制尚不清楚。泛素-蛋白酶体系统被认为在维持足细胞功能中发挥作用,但具体哪些蛋白在糖尿病肾病中起作用仍不明确。本研究鉴定并证实USP46作为泛素-蛋白酶体系统蛋白在维持足细胞稳态中发挥关键作用,其缺失导致足细胞损伤和丢失,增加糖尿病条件下足细胞损伤的易感性。与足细胞特异性Rpt3敲除小鼠和UCH-L1L193M突变小鼠中观察到泛素化蛋白聚集体类似,USP46敲低足细胞中也检测到泛素积累。蛋白聚集体积累是帕金森病和肌萎缩侧索硬化症等神经退行性疾病的明确现象,但足细胞中具体存在的蛋白聚集体 largely unidentified。本研究揭示了糖尿病肾脏中存在TDP-43聚集体,并证实USP46敲低足细胞以及糖尿病小鼠和患者肾组织中足细胞存在TDP-43细胞质转位和聚集。赖氨酸泛素化调控TDP-43聚集体形成和亚细胞定位,TDP-43在K97和K263位发生泛素化,这些位点突变导致其细胞质聚集;本研究证实USP46与TDP-43相互作用并特异性识别K97位泛素化位点。TDP-43在神经元细胞中积累具有细胞毒性,可转位至线粒体导致功能障碍,提示靶向病理性蛋白聚集体可能是肾脏疾病的有前景治疗策略。维持足细胞蛋白质稳态需要平衡泛素-蛋白酶体系统和自噬/溶酶体系统的活性,去泛素化可防止蛋白质错误折叠和聚集体形成。USP46敲低足细胞中观察到泛素积累和自噬受体TAX1BP1的诱导,提示TAX1BP1上调可能增强泛素积累和TDP-43聚集体的清除。阿卡波糖是已确立疗效的α-葡萄糖苷酶抑制剂,除降糖外,在治疗线粒体疾病、延缓衰老和减少心血管疾病方面显示出潜力。本研究发现阿卡波糖可作为USP46激动剂,体外激活USP46,恢复Wilms肿瘤1表达并抑制TDP-43细胞质转位和聚集;皮下注射较口服给药可获得更高肾浓度,以依赖于肾小球USP46但不依赖于降糖效应的方式减少糖尿病小鼠白蛋白尿和肾损伤。USP12与USP46序列相似性达93%,但阿卡波糖不诱导USP12表达。本研究局限性包括:未建立稳定USP46敲除足细胞系,具体底物未完全阐明;仅调查了阿卡波糖在肾脏中的分布,未评估其他器官分布。总之,本研究强调了USP46在足细胞稳态中的关键作用及其通过调控TDP-43聚集体形成介导糖尿病肾病足细胞损伤的作用,并展示阿卡波糖作为USP46激动剂的潜在治疗应用,提示其可能具有超越当前用途的更广泛治疗价值。

文献详细全面信息请跳转原文阅读

https://www.science.org/doi/10.1126/scitranslmed.ads4585

说   明

欢迎合理转载,请写明来源于【PharmaView】,公众号以个人学习和分享最新科研成果为目的,本文内容为阅读文献提炼总结的内容,因学识有限,难免有所疏漏和谬误,恳请批评指正。标记【原创】指原创编译,是出于便于传播目的,著作权归出版社与作者所有。

最新文章

随机文章

基本 文件 流程 错误 SQL 调试
  1. 请求信息 : 2026-04-27 22:27:46 HTTP/2.0 GET : https://b.460.net.cn/a/518701.html
  2. 运行时间 : 0.163571s [ 吞吐率:6.11req/s ] 内存消耗:4,379.09kb 文件加载:140
  3. 缓存信息 : 0 reads,0 writes
  4. 会话信息 : SESSION_ID=26d30c36b0446ff72c4c7e77481774fb
  1. /yingpanguazai/ssd/ssd1/www/b.460.net.cn/public/index.php ( 0.79 KB )
  2. /yingpanguazai/ssd/ssd1/www/b.460.net.cn/vendor/autoload.php ( 0.17 KB )
  3. /yingpanguazai/ssd/ssd1/www/b.460.net.cn/vendor/composer/autoload_real.php ( 2.49 KB )
  4. /yingpanguazai/ssd/ssd1/www/b.460.net.cn/vendor/composer/platform_check.php ( 0.90 KB )
  5. /yingpanguazai/ssd/ssd1/www/b.460.net.cn/vendor/composer/ClassLoader.php ( 14.03 KB )
  6. /yingpanguazai/ssd/ssd1/www/b.460.net.cn/vendor/composer/autoload_static.php ( 4.90 KB )
  7. /yingpanguazai/ssd/ssd1/www/b.460.net.cn/vendor/topthink/think-helper/src/helper.php ( 8.34 KB )
  8. /yingpanguazai/ssd/ssd1/www/b.460.net.cn/vendor/topthink/think-validate/src/helper.php ( 2.19 KB )
  9. /yingpanguazai/ssd/ssd1/www/b.460.net.cn/vendor/topthink/think-orm/src/helper.php ( 1.47 KB )
  10. /yingpanguazai/ssd/ssd1/www/b.460.net.cn/vendor/topthink/think-orm/stubs/load_stubs.php ( 0.16 KB )
  11. /yingpanguazai/ssd/ssd1/www/b.460.net.cn/vendor/topthink/framework/src/think/Exception.php ( 1.69 KB )
  12. /yingpanguazai/ssd/ssd1/www/b.460.net.cn/vendor/topthink/think-container/src/Facade.php ( 2.71 KB )
  13. /yingpanguazai/ssd/ssd1/www/b.460.net.cn/vendor/symfony/deprecation-contracts/function.php ( 0.99 KB )
  14. /yingpanguazai/ssd/ssd1/www/b.460.net.cn/vendor/symfony/polyfill-mbstring/bootstrap.php ( 8.26 KB )
  15. /yingpanguazai/ssd/ssd1/www/b.460.net.cn/vendor/symfony/polyfill-mbstring/bootstrap80.php ( 9.78 KB )
  16. /yingpanguazai/ssd/ssd1/www/b.460.net.cn/vendor/symfony/var-dumper/Resources/functions/dump.php ( 1.49 KB )
  17. /yingpanguazai/ssd/ssd1/www/b.460.net.cn/vendor/topthink/think-dumper/src/helper.php ( 0.18 KB )
  18. /yingpanguazai/ssd/ssd1/www/b.460.net.cn/vendor/symfony/var-dumper/VarDumper.php ( 4.30 KB )
  19. /yingpanguazai/ssd/ssd1/www/b.460.net.cn/vendor/topthink/framework/src/think/App.php ( 15.30 KB )
  20. /yingpanguazai/ssd/ssd1/www/b.460.net.cn/vendor/topthink/think-container/src/Container.php ( 15.76 KB )
  21. /yingpanguazai/ssd/ssd1/www/b.460.net.cn/vendor/psr/container/src/ContainerInterface.php ( 1.02 KB )
  22. /yingpanguazai/ssd/ssd1/www/b.460.net.cn/app/provider.php ( 0.19 KB )
  23. /yingpanguazai/ssd/ssd1/www/b.460.net.cn/vendor/topthink/framework/src/think/Http.php ( 6.04 KB )
  24. /yingpanguazai/ssd/ssd1/www/b.460.net.cn/vendor/topthink/think-helper/src/helper/Str.php ( 7.29 KB )
  25. /yingpanguazai/ssd/ssd1/www/b.460.net.cn/vendor/topthink/framework/src/think/Env.php ( 4.68 KB )
  26. /yingpanguazai/ssd/ssd1/www/b.460.net.cn/app/common.php ( 0.03 KB )
  27. /yingpanguazai/ssd/ssd1/www/b.460.net.cn/vendor/topthink/framework/src/helper.php ( 18.78 KB )
  28. /yingpanguazai/ssd/ssd1/www/b.460.net.cn/vendor/topthink/framework/src/think/Config.php ( 5.54 KB )
  29. /yingpanguazai/ssd/ssd1/www/b.460.net.cn/config/app.php ( 0.95 KB )
  30. /yingpanguazai/ssd/ssd1/www/b.460.net.cn/config/cache.php ( 0.78 KB )
  31. /yingpanguazai/ssd/ssd1/www/b.460.net.cn/config/console.php ( 0.23 KB )
  32. /yingpanguazai/ssd/ssd1/www/b.460.net.cn/config/cookie.php ( 0.56 KB )
  33. /yingpanguazai/ssd/ssd1/www/b.460.net.cn/config/database.php ( 2.47 KB )
  34. /yingpanguazai/ssd/ssd1/www/b.460.net.cn/vendor/topthink/framework/src/think/facade/Env.php ( 1.67 KB )
  35. /yingpanguazai/ssd/ssd1/www/b.460.net.cn/config/filesystem.php ( 0.61 KB )
  36. /yingpanguazai/ssd/ssd1/www/b.460.net.cn/config/lang.php ( 0.91 KB )
  37. /yingpanguazai/ssd/ssd1/www/b.460.net.cn/config/log.php ( 1.35 KB )
  38. /yingpanguazai/ssd/ssd1/www/b.460.net.cn/config/middleware.php ( 0.19 KB )
  39. /yingpanguazai/ssd/ssd1/www/b.460.net.cn/config/route.php ( 1.89 KB )
  40. /yingpanguazai/ssd/ssd1/www/b.460.net.cn/config/session.php ( 0.57 KB )
  41. /yingpanguazai/ssd/ssd1/www/b.460.net.cn/config/trace.php ( 0.34 KB )
  42. /yingpanguazai/ssd/ssd1/www/b.460.net.cn/config/view.php ( 0.82 KB )
  43. /yingpanguazai/ssd/ssd1/www/b.460.net.cn/app/event.php ( 0.25 KB )
  44. /yingpanguazai/ssd/ssd1/www/b.460.net.cn/vendor/topthink/framework/src/think/Event.php ( 7.67 KB )
  45. /yingpanguazai/ssd/ssd1/www/b.460.net.cn/app/service.php ( 0.13 KB )
  46. /yingpanguazai/ssd/ssd1/www/b.460.net.cn/app/AppService.php ( 0.26 KB )
  47. /yingpanguazai/ssd/ssd1/www/b.460.net.cn/vendor/topthink/framework/src/think/Service.php ( 1.64 KB )
  48. /yingpanguazai/ssd/ssd1/www/b.460.net.cn/vendor/topthink/framework/src/think/Lang.php ( 7.35 KB )
  49. /yingpanguazai/ssd/ssd1/www/b.460.net.cn/vendor/topthink/framework/src/lang/zh-cn.php ( 13.70 KB )
  50. /yingpanguazai/ssd/ssd1/www/b.460.net.cn/vendor/topthink/framework/src/think/initializer/Error.php ( 3.31 KB )
  51. /yingpanguazai/ssd/ssd1/www/b.460.net.cn/vendor/topthink/framework/src/think/initializer/RegisterService.php ( 1.33 KB )
  52. /yingpanguazai/ssd/ssd1/www/b.460.net.cn/vendor/services.php ( 0.14 KB )
  53. /yingpanguazai/ssd/ssd1/www/b.460.net.cn/vendor/topthink/framework/src/think/service/PaginatorService.php ( 1.52 KB )
  54. /yingpanguazai/ssd/ssd1/www/b.460.net.cn/vendor/topthink/framework/src/think/service/ValidateService.php ( 0.99 KB )
  55. /yingpanguazai/ssd/ssd1/www/b.460.net.cn/vendor/topthink/framework/src/think/service/ModelService.php ( 2.04 KB )
  56. /yingpanguazai/ssd/ssd1/www/b.460.net.cn/vendor/topthink/think-trace/src/Service.php ( 0.77 KB )
  57. /yingpanguazai/ssd/ssd1/www/b.460.net.cn/vendor/topthink/framework/src/think/Middleware.php ( 6.72 KB )
  58. /yingpanguazai/ssd/ssd1/www/b.460.net.cn/vendor/topthink/framework/src/think/initializer/BootService.php ( 0.77 KB )
  59. /yingpanguazai/ssd/ssd1/www/b.460.net.cn/vendor/topthink/think-orm/src/Paginator.php ( 11.86 KB )
  60. /yingpanguazai/ssd/ssd1/www/b.460.net.cn/vendor/topthink/think-validate/src/Validate.php ( 63.20 KB )
  61. /yingpanguazai/ssd/ssd1/www/b.460.net.cn/vendor/topthink/think-orm/src/Model.php ( 23.55 KB )
  62. /yingpanguazai/ssd/ssd1/www/b.460.net.cn/vendor/topthink/think-orm/src/model/concern/Attribute.php ( 21.05 KB )
  63. /yingpanguazai/ssd/ssd1/www/b.460.net.cn/vendor/topthink/think-orm/src/model/concern/AutoWriteData.php ( 4.21 KB )
  64. /yingpanguazai/ssd/ssd1/www/b.460.net.cn/vendor/topthink/think-orm/src/model/concern/Conversion.php ( 6.44 KB )
  65. /yingpanguazai/ssd/ssd1/www/b.460.net.cn/vendor/topthink/think-orm/src/model/concern/DbConnect.php ( 5.16 KB )
  66. /yingpanguazai/ssd/ssd1/www/b.460.net.cn/vendor/topthink/think-orm/src/model/concern/ModelEvent.php ( 2.33 KB )
  67. /yingpanguazai/ssd/ssd1/www/b.460.net.cn/vendor/topthink/think-orm/src/model/concern/RelationShip.php ( 28.29 KB )
  68. /yingpanguazai/ssd/ssd1/www/b.460.net.cn/vendor/topthink/think-helper/src/contract/Arrayable.php ( 0.09 KB )
  69. /yingpanguazai/ssd/ssd1/www/b.460.net.cn/vendor/topthink/think-helper/src/contract/Jsonable.php ( 0.13 KB )
  70. /yingpanguazai/ssd/ssd1/www/b.460.net.cn/vendor/topthink/think-orm/src/model/contract/Modelable.php ( 0.09 KB )
  71. /yingpanguazai/ssd/ssd1/www/b.460.net.cn/vendor/topthink/framework/src/think/Db.php ( 2.88 KB )
  72. /yingpanguazai/ssd/ssd1/www/b.460.net.cn/vendor/topthink/think-orm/src/DbManager.php ( 8.52 KB )
  73. /yingpanguazai/ssd/ssd1/www/b.460.net.cn/vendor/topthink/framework/src/think/Log.php ( 6.28 KB )
  74. /yingpanguazai/ssd/ssd1/www/b.460.net.cn/vendor/topthink/framework/src/think/Manager.php ( 3.92 KB )
  75. /yingpanguazai/ssd/ssd1/www/b.460.net.cn/vendor/psr/log/src/LoggerTrait.php ( 2.69 KB )
  76. /yingpanguazai/ssd/ssd1/www/b.460.net.cn/vendor/psr/log/src/LoggerInterface.php ( 2.71 KB )
  77. /yingpanguazai/ssd/ssd1/www/b.460.net.cn/vendor/topthink/framework/src/think/Cache.php ( 4.92 KB )
  78. /yingpanguazai/ssd/ssd1/www/b.460.net.cn/vendor/psr/simple-cache/src/CacheInterface.php ( 4.71 KB )
  79. /yingpanguazai/ssd/ssd1/www/b.460.net.cn/vendor/topthink/think-helper/src/helper/Arr.php ( 16.63 KB )
  80. /yingpanguazai/ssd/ssd1/www/b.460.net.cn/vendor/topthink/framework/src/think/cache/driver/File.php ( 7.84 KB )
  81. /yingpanguazai/ssd/ssd1/www/b.460.net.cn/vendor/topthink/framework/src/think/cache/Driver.php ( 9.03 KB )
  82. /yingpanguazai/ssd/ssd1/www/b.460.net.cn/vendor/topthink/framework/src/think/contract/CacheHandlerInterface.php ( 1.99 KB )
  83. /yingpanguazai/ssd/ssd1/www/b.460.net.cn/app/Request.php ( 0.09 KB )
  84. /yingpanguazai/ssd/ssd1/www/b.460.net.cn/vendor/topthink/framework/src/think/Request.php ( 55.78 KB )
  85. /yingpanguazai/ssd/ssd1/www/b.460.net.cn/app/middleware.php ( 0.25 KB )
  86. /yingpanguazai/ssd/ssd1/www/b.460.net.cn/vendor/topthink/framework/src/think/Pipeline.php ( 2.61 KB )
  87. /yingpanguazai/ssd/ssd1/www/b.460.net.cn/vendor/topthink/think-trace/src/TraceDebug.php ( 3.40 KB )
  88. /yingpanguazai/ssd/ssd1/www/b.460.net.cn/vendor/topthink/framework/src/think/middleware/SessionInit.php ( 1.94 KB )
  89. /yingpanguazai/ssd/ssd1/www/b.460.net.cn/vendor/topthink/framework/src/think/Session.php ( 1.80 KB )
  90. /yingpanguazai/ssd/ssd1/www/b.460.net.cn/vendor/topthink/framework/src/think/session/driver/File.php ( 6.27 KB )
  91. /yingpanguazai/ssd/ssd1/www/b.460.net.cn/vendor/topthink/framework/src/think/contract/SessionHandlerInterface.php ( 0.87 KB )
  92. /yingpanguazai/ssd/ssd1/www/b.460.net.cn/vendor/topthink/framework/src/think/session/Store.php ( 7.12 KB )
  93. /yingpanguazai/ssd/ssd1/www/b.460.net.cn/vendor/topthink/framework/src/think/Route.php ( 23.73 KB )
  94. /yingpanguazai/ssd/ssd1/www/b.460.net.cn/vendor/topthink/framework/src/think/route/RuleName.php ( 5.75 KB )
  95. /yingpanguazai/ssd/ssd1/www/b.460.net.cn/vendor/topthink/framework/src/think/route/Domain.php ( 2.53 KB )
  96. /yingpanguazai/ssd/ssd1/www/b.460.net.cn/vendor/topthink/framework/src/think/route/RuleGroup.php ( 22.43 KB )
  97. /yingpanguazai/ssd/ssd1/www/b.460.net.cn/vendor/topthink/framework/src/think/route/Rule.php ( 26.95 KB )
  98. /yingpanguazai/ssd/ssd1/www/b.460.net.cn/vendor/topthink/framework/src/think/route/RuleItem.php ( 9.78 KB )
  99. /yingpanguazai/ssd/ssd1/www/b.460.net.cn/route/app.php ( 1.72 KB )
  100. /yingpanguazai/ssd/ssd1/www/b.460.net.cn/vendor/topthink/framework/src/think/facade/Route.php ( 4.70 KB )
  101. /yingpanguazai/ssd/ssd1/www/b.460.net.cn/vendor/topthink/framework/src/think/route/dispatch/Controller.php ( 4.74 KB )
  102. /yingpanguazai/ssd/ssd1/www/b.460.net.cn/vendor/topthink/framework/src/think/route/Dispatch.php ( 10.44 KB )
  103. /yingpanguazai/ssd/ssd1/www/b.460.net.cn/app/controller/Index.php ( 4.81 KB )
  104. /yingpanguazai/ssd/ssd1/www/b.460.net.cn/app/BaseController.php ( 2.05 KB )
  105. /yingpanguazai/ssd/ssd1/www/b.460.net.cn/vendor/topthink/think-orm/src/facade/Db.php ( 0.93 KB )
  106. /yingpanguazai/ssd/ssd1/www/b.460.net.cn/vendor/topthink/think-orm/src/db/connector/Mysql.php ( 5.44 KB )
  107. /yingpanguazai/ssd/ssd1/www/b.460.net.cn/vendor/topthink/think-orm/src/db/PDOConnection.php ( 52.47 KB )
  108. /yingpanguazai/ssd/ssd1/www/b.460.net.cn/vendor/topthink/think-orm/src/db/Connection.php ( 8.39 KB )
  109. /yingpanguazai/ssd/ssd1/www/b.460.net.cn/vendor/topthink/think-orm/src/db/ConnectionInterface.php ( 4.57 KB )
  110. /yingpanguazai/ssd/ssd1/www/b.460.net.cn/vendor/topthink/think-orm/src/db/builder/Mysql.php ( 16.58 KB )
  111. /yingpanguazai/ssd/ssd1/www/b.460.net.cn/vendor/topthink/think-orm/src/db/Builder.php ( 24.06 KB )
  112. /yingpanguazai/ssd/ssd1/www/b.460.net.cn/vendor/topthink/think-orm/src/db/BaseBuilder.php ( 27.50 KB )
  113. /yingpanguazai/ssd/ssd1/www/b.460.net.cn/vendor/topthink/think-orm/src/db/Query.php ( 15.71 KB )
  114. /yingpanguazai/ssd/ssd1/www/b.460.net.cn/vendor/topthink/think-orm/src/db/BaseQuery.php ( 45.13 KB )
  115. /yingpanguazai/ssd/ssd1/www/b.460.net.cn/vendor/topthink/think-orm/src/db/concern/TimeFieldQuery.php ( 7.43 KB )
  116. /yingpanguazai/ssd/ssd1/www/b.460.net.cn/vendor/topthink/think-orm/src/db/concern/AggregateQuery.php ( 3.26 KB )
  117. /yingpanguazai/ssd/ssd1/www/b.460.net.cn/vendor/topthink/think-orm/src/db/concern/ModelRelationQuery.php ( 20.07 KB )
  118. /yingpanguazai/ssd/ssd1/www/b.460.net.cn/vendor/topthink/think-orm/src/db/concern/ParamsBind.php ( 3.66 KB )
  119. /yingpanguazai/ssd/ssd1/www/b.460.net.cn/vendor/topthink/think-orm/src/db/concern/ResultOperation.php ( 7.01 KB )
  120. /yingpanguazai/ssd/ssd1/www/b.460.net.cn/vendor/topthink/think-orm/src/db/concern/WhereQuery.php ( 19.37 KB )
  121. /yingpanguazai/ssd/ssd1/www/b.460.net.cn/vendor/topthink/think-orm/src/db/concern/JoinAndViewQuery.php ( 7.11 KB )
  122. /yingpanguazai/ssd/ssd1/www/b.460.net.cn/vendor/topthink/think-orm/src/db/concern/TableFieldInfo.php ( 2.63 KB )
  123. /yingpanguazai/ssd/ssd1/www/b.460.net.cn/vendor/topthink/think-orm/src/db/concern/Transaction.php ( 2.77 KB )
  124. /yingpanguazai/ssd/ssd1/www/b.460.net.cn/vendor/topthink/framework/src/think/log/driver/File.php ( 5.96 KB )
  125. /yingpanguazai/ssd/ssd1/www/b.460.net.cn/vendor/topthink/framework/src/think/contract/LogHandlerInterface.php ( 0.86 KB )
  126. /yingpanguazai/ssd/ssd1/www/b.460.net.cn/vendor/topthink/framework/src/think/log/Channel.php ( 3.89 KB )
  127. /yingpanguazai/ssd/ssd1/www/b.460.net.cn/vendor/topthink/framework/src/think/event/LogRecord.php ( 1.02 KB )
  128. /yingpanguazai/ssd/ssd1/www/b.460.net.cn/vendor/topthink/think-helper/src/Collection.php ( 16.47 KB )
  129. /yingpanguazai/ssd/ssd1/www/b.460.net.cn/vendor/topthink/framework/src/think/facade/View.php ( 1.70 KB )
  130. /yingpanguazai/ssd/ssd1/www/b.460.net.cn/vendor/topthink/framework/src/think/View.php ( 4.39 KB )
  131. /yingpanguazai/ssd/ssd1/www/b.460.net.cn/vendor/topthink/framework/src/think/Response.php ( 8.81 KB )
  132. /yingpanguazai/ssd/ssd1/www/b.460.net.cn/vendor/topthink/framework/src/think/response/View.php ( 3.29 KB )
  133. /yingpanguazai/ssd/ssd1/www/b.460.net.cn/vendor/topthink/framework/src/think/Cookie.php ( 6.06 KB )
  134. /yingpanguazai/ssd/ssd1/www/b.460.net.cn/vendor/topthink/think-view/src/Think.php ( 8.38 KB )
  135. /yingpanguazai/ssd/ssd1/www/b.460.net.cn/vendor/topthink/framework/src/think/contract/TemplateHandlerInterface.php ( 1.60 KB )
  136. /yingpanguazai/ssd/ssd1/www/b.460.net.cn/vendor/topthink/think-template/src/Template.php ( 46.61 KB )
  137. /yingpanguazai/ssd/ssd1/www/b.460.net.cn/vendor/topthink/think-template/src/template/driver/File.php ( 2.41 KB )
  138. /yingpanguazai/ssd/ssd1/www/b.460.net.cn/vendor/topthink/think-template/src/template/contract/DriverInterface.php ( 0.86 KB )
  139. /yingpanguazai/ssd/ssd1/www/b.460.net.cn/runtime/temp/b35eef690f41e64ad9e1c098cfc7d3bc.php ( 11.98 KB )
  140. /yingpanguazai/ssd/ssd1/www/b.460.net.cn/vendor/topthink/think-trace/src/Html.php ( 4.42 KB )
  1. CONNECT:[ UseTime:0.000792s ] mysql:host=127.0.0.1;port=3306;dbname=b460;charset=utf8mb4
  2. SHOW FULL COLUMNS FROM `fenlei` [ RunTime:0.001211s ]
  3. SELECT * FROM `fenlei` WHERE `fid` = 0 [ RunTime:0.000645s ]
  4. SELECT * FROM `fenlei` WHERE `fid` = 63 [ RunTime:0.000602s ]
  5. SHOW FULL COLUMNS FROM `set` [ RunTime:0.001002s ]
  6. SELECT * FROM `set` [ RunTime:0.000418s ]
  7. SHOW FULL COLUMNS FROM `article` [ RunTime:0.001145s ]
  8. SELECT * FROM `article` WHERE `id` = 518701 LIMIT 1 [ RunTime:0.001208s ]
  9. UPDATE `article` SET `lasttime` = 1777300066 WHERE `id` = 518701 [ RunTime:0.002979s ]
  10. SELECT * FROM `fenlei` WHERE `id` = 65 LIMIT 1 [ RunTime:0.000596s ]
  11. SELECT * FROM `article` WHERE `id` < 518701 ORDER BY `id` DESC LIMIT 1 [ RunTime:0.000851s ]
  12. SELECT * FROM `article` WHERE `id` > 518701 ORDER BY `id` ASC LIMIT 1 [ RunTime:0.000773s ]
  13. SELECT * FROM `article` WHERE `id` < 518701 ORDER BY `id` DESC LIMIT 10 [ RunTime:0.001821s ]
  14. SELECT * FROM `article` WHERE `id` < 518701 ORDER BY `id` DESC LIMIT 10,10 [ RunTime:0.001663s ]
  15. SELECT * FROM `article` WHERE `id` < 518701 ORDER BY `id` DESC LIMIT 20,10 [ RunTime:0.001445s ]
0.166587s