2026南京义务教育招生政策即将发布
小编给大家整理了往年各区的招生日程安排
以及2025年最新学区划分
家长们赶紧来看看吧
义务教育招生入学工作日程:
部分公办小学施教区一览:
(下滑查看全部)
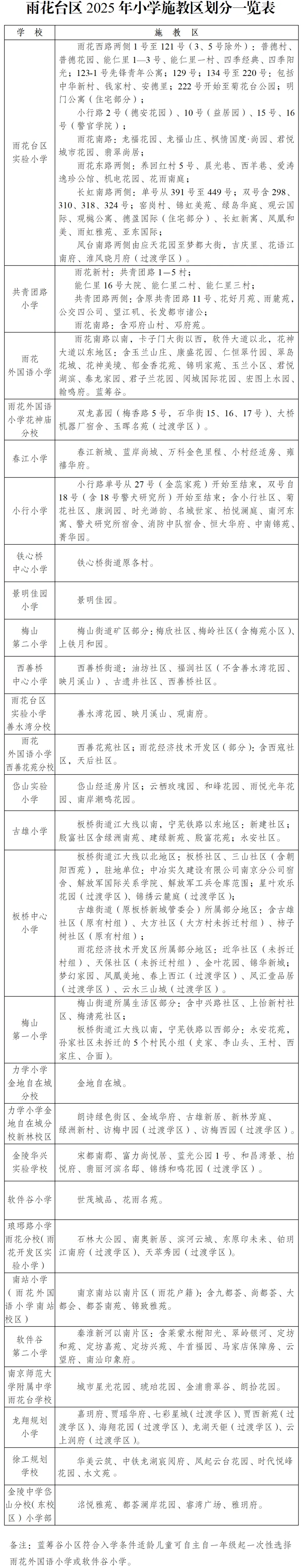
一、百家湖小学
利源北路-秦淮路-临淮街-佳湖西路-白龙桥-佳湖东路沿线以东,秦淮新河-双龙大道-上元大街以南(含水月秦淮天琴湾花园1-15幢和青春水岸家园),秦淮河以西,天元中路至天元西路以北。
二、岔路学校(东山外国语学校分校)
1.双龙大道以东,北与秦淮区接壤,秦淮河以西,秦淮新河以北。
2.秦淮河以东,北与秦淮区接壤,中前社区机场村以西,宏运大道以北(含山水方舟、秦淮绿洲三期)。
三、诚信小学(百家湖小学分校)
宁丹大道以东,天元西路-翠屏山-将军山以南,南京机场高速以西,诚信大道以北。
四、翠屏山小学
南京机场高速以东,秦淮新河以南,利源北路-秦淮路-临淮街-佳湖西路-白龙桥-佳湖东路沿线以西,天元西路以北(不含石马新寓)。
五、东山小学
宁中巷-芙阁路-东沟巷-文华街以东(不含教工新寓),通湖路至汇景新苑北侧文华街以南,天印大道以西,上元大街以北。
六、芳园西路小学(东南大学附属小学)
宁宣高速以东,天元西路以南,双龙大道-牛首山河-苏源大道以西,绕城高速以北。
七、宏运学校(东山外国语学校分校)
明城大道以东,北与雨花台区接壤,双龙大道以西,秦淮新河以北。(鉴于生源规模,今年此范围内的小学新生在南京晓庄学院滨河实验学校报名入学。)
八、将军山小学(百家湖小学分校)
1.翠屏山-将军山-韩府山以东,秦淮新河以南,南京机场高速以西,天元西路-翠屏山以北。
2.石马新寓小区。
九、江宁开发区学校(北京东路小学分校)
1.双龙大道以东,天元中路以南,前庄路-淮浦路以西,殷富街以北。
2.前庄路-淮浦路以东、秦淮河以南以西、诚信大道以北。
十、江宁实验小学
1.秦淮河以东,宏运大道以南(含秦淮绿洲一、二期),竹山路-土山路-芙阁路-东沟巷-文华街以西(含教工新寓),外港河沿线以北。
2.竹山路至土山路以东,芙阁路以南,宁中巷-新医路-鼓山路-玉堂巷-桃园路-金桃路-金箔路-东新南路以西,新亭东路至新亭路以北。
3.双龙大道以东,新秦淮河以南,秦淮河以西,上元大街以北。
十一、科学园小学
开源路-天元城小区以东(含天元城小区),新亭东路以南,天印大道以西,科建路以北。
十二、觅秀街小学(东山小学分校)
万福路以北,东麒路保障房区域。(含怡景园、觅秀园、觅秀东园等小区)。
十三、南京晓庄学院滨河实验学校(东山外国语学校分校)
南京机场高速以东,北与雨花台区接壤,明城大道以西,秦淮新河以北。
十四、南京晓庄学院弘景实验小学
方山以东,天印大道-弘景大道-吉印大道-丽泽路-军前路区域。(含天瑞家园、樾山林语)
十五、南京晓庄学院实验小学
弘景大道-南京绕城高速-龙眠大道-芝兰路区域。
十六、齐武路小学(东山外国语学校分校)
(一)文鸿路校区
弘景大道以东,芝兰路以南,知行路-解明路-福英路以西,吉印大道以北。
(二)文齐路校区
龙眠大道以西,文齐路-文芳路-芝兰路以南,知行路-解明路以东,福英路以北。
十七、清水亭学校(南师附中江宁分校分校)
苏源大道以东,双龙大道-殷富街-前庄路-诚信大道以南,秦淮河以西,南京绕城高速以北。
十八、上坊小学(南师附中江宁分校分校)
上高路-石麟路-万安北路-万安南路以东,北与东麒路保障房区域、众彩物流、麒麟街道接壤,东与淳化街道接壤,长深高速-G104国道以北。
十九、上坊新城小学(琅琊路小学分校)
1.长深高速以东,东麒路以南,上高路-石麟路-万安北路以西,万安西路以北。
2.湖山路以东,万安西路以南,万安北路-万安南路以西(含融侨悦城小区),泉东路-倪塘路-外港河以北。
二十、上元小学
1.江宁体育公园-江宁医院鼓山路院区-新医路以东,上元大街以南,同夏路-金箔路以西、以北。
2.东新南路以东,金箔路以南,天印大道以西,新亭东路以北。
二十一、潭桥小学(江宁实验小学分校)
秦淮河以东,天元路以南,开源路以西,南京绕城高速以北(含横岭新寓)。
二十二、未来科技城小学(游府西街小学分校)
南京机场高速以东,洋山河以南,秣陵新河以西,正方中路以北。
二十三、文靖东路小学
1.天印大道以东,宏运大道以南(含安和家园、景祥佳园、爱涛尚逸华府、瑞祥佳苑小区、聂村新寓),长深高速以西,上元大街至万安西路以北(含天鹅湖花园小区)。
2.东新北路以东,古庙北路以南,天印大道以西,通湖路以北。
二十四、永泰路小学(东山小学分校)
万福路以南,东麒路保障房区域(含中粮鸿云、康居园、华庭南苑、华庭北苑等小区)。
二十五、月华路小学(力学小学分校)
(一)湖东路校区
1.天印大道以东,同夏路-东山客运总站-外港河-天景山公寓春秀苑以南(含春秀苑),长深高速以西,南京绕城高速-天元东路以北。
2.开源路以东,科建路以南,天印大道-弘景大道以西,南京绕城高速以北。
(二)至善路校区
1.龙眠大道-天元东路-长深高速-福英路区域。
2.高家边小区、新华社区、新林社区。
二十六、竹山小学(东南大学附属小学)
秦淮河以东,外港河以南,竹山路-新亭路-天元城小区以西(不含天元城小区),天元路以北。
二十七、梅龙湖学校(竹山中学分校)
1.梅龙湖畔西侧商品房区域(104国道以南、长深高速以东、梅龙湖以西、采文路以北)。
2.雁冲路以南、东月桥路及采文路以东、胜利河路以西。
二十八、淳化小学
淳化社区、吴墅社区、青龙社区、青山社区、索墅社区,双岗社区唐家、上漆阁村、下漆阁村,田园社区后村、松岗庙、岗下村等。
二十九、滨江新城学校(东山外国语学校分校)
地铁S2号线以西,北至江宁河,西至长江,南至牧龙河。
三十、空港小学(百家湖小学分校)
来凤路以西、信诚大道以南、翔宇路以东、华商路以北。
三十一、禄口第二小学(百家湖小学分校)
永欣新寓(含机场二期复建房)、天元新城(里外城)、玺禄苑(葵花社)、机场社区(一小区)、白云路社区茅村、永兴社区四角井与肖家山村。
三十二、礼尚路学校(江宁开发区学校分校)
福禄路-越秀路-飞天大道以西,信诚大道以北,西与横溪街道接壤,北与秣陵街道接壤。
三十三、禄口小学(百家湖小学分校)
除空港小学、禄口第二小学和礼尚路学校小学部施教区以外的禄口片区。
三十四、东吉湖小学(拉萨路小学分校)
滨湖西路以东,正方西路以南,科技大道以西,银杏湖大道以北。
三十五、思学街小学(江宁实验小学分校)
小北山路以东,绕城高速以南,吉运路以西,思学街-吉花路以北。含山凹村、善田村等。
三十六、东善桥小学(江宁实验小学分校)
东善桥社区,童前社区,吉山社区,祖堂社区(不含山凹村),霞辉庙社区,元山社区,胜家桥社区,康和欣居及以上行政区域内的楼盘住宅小区。
三十七、秣陵小学(东山外国语学校分校)
云台山硫铁矿专用线以东,正方大道以南,秦淮河-溧水河以西,南与禄口街道接壤。
三十八、上秦淮小学(东山外国语学校分校)
双龙大道以东,云台山河以南,天禧路以西,正方大道以北。
三十九、谷里庆兴路小学(江宁实验小学分校)
1.谷里碧桂园小区。
2.荆刘社区、周村社区、箭塘社区、向阳社区。
四十、谷里小学(江宁实验小学分校)
谷里社区、亲见社区、双塘社区、石坝社区、公塘社区、张溪社区、柏树社区。
四十一、东郊小镇小学(游府西街小学分校)
锁石社区、晨光社区(含东郊小镇、银亿东城)。
四十二、汇通路小学(暂定名)(南外仙林分校分校)
沪蓉高速以北,长深高速以西,北侧、西侧均与栖霞区接壤。
四十三、麒麟科创园学校(南外仙林分校分校)
南湾营街以南,建南社区、泉水社区,启迪、中海、富力城及学校附近已交付的楼盘。
四十四、麒麟小学(南外仙林分校分校)
麒麟门社区、悦民社区、青西社区、麒麟铺社区(沪蓉高速以南区域)及以上行政区域内的楼盘住宅小区。
四十五、智康路小学(力学小学分校)
运粮河路以东,天泉路以南,天和路以西,南湾营街以北。
四十六、紫东江宁学校(南外仙林分校分校)
东流社区、袁家边社区,以及青龙地铁小镇已交付的楼盘。
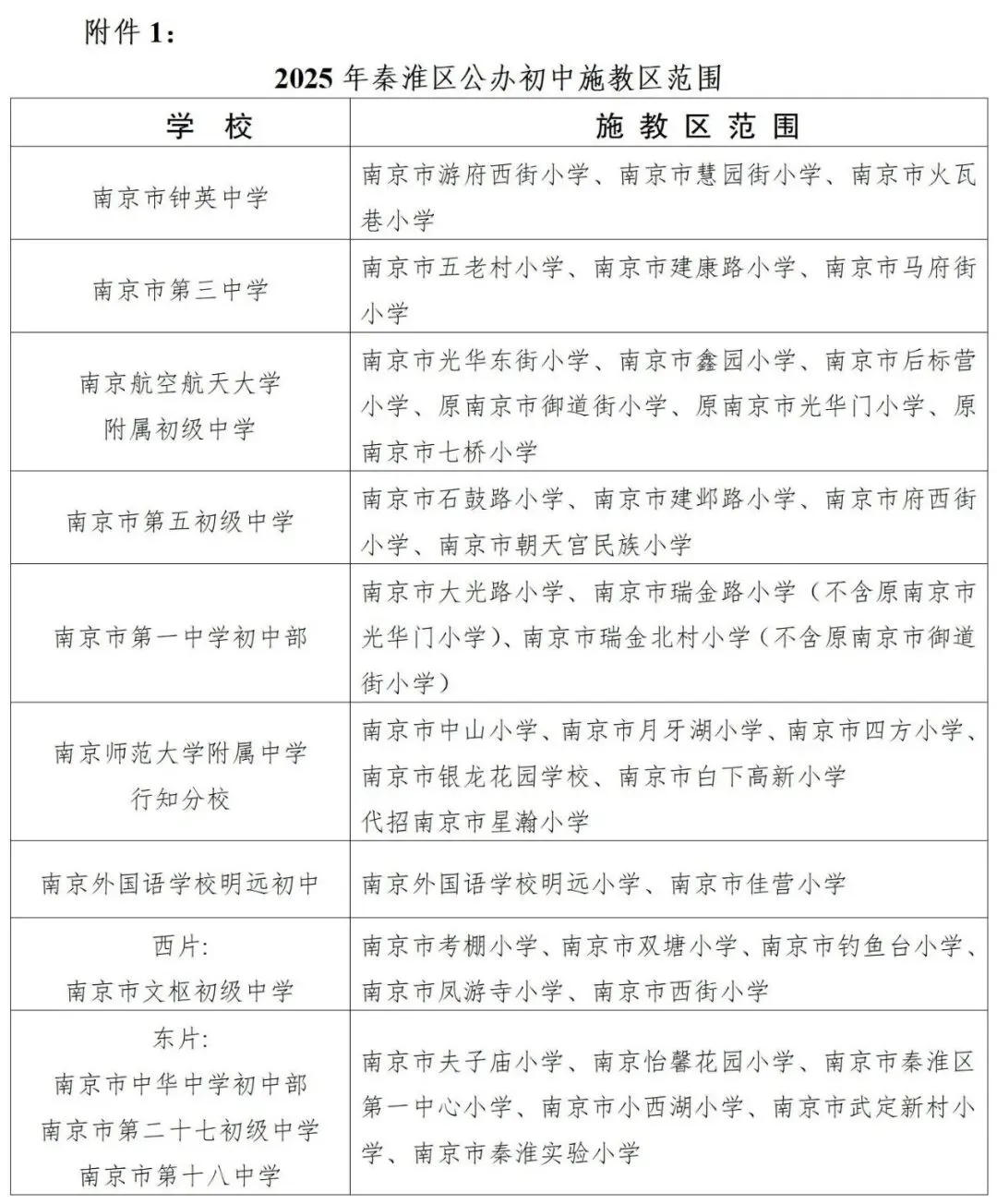
部分公办初中施教区一览:
(下滑查看全部)
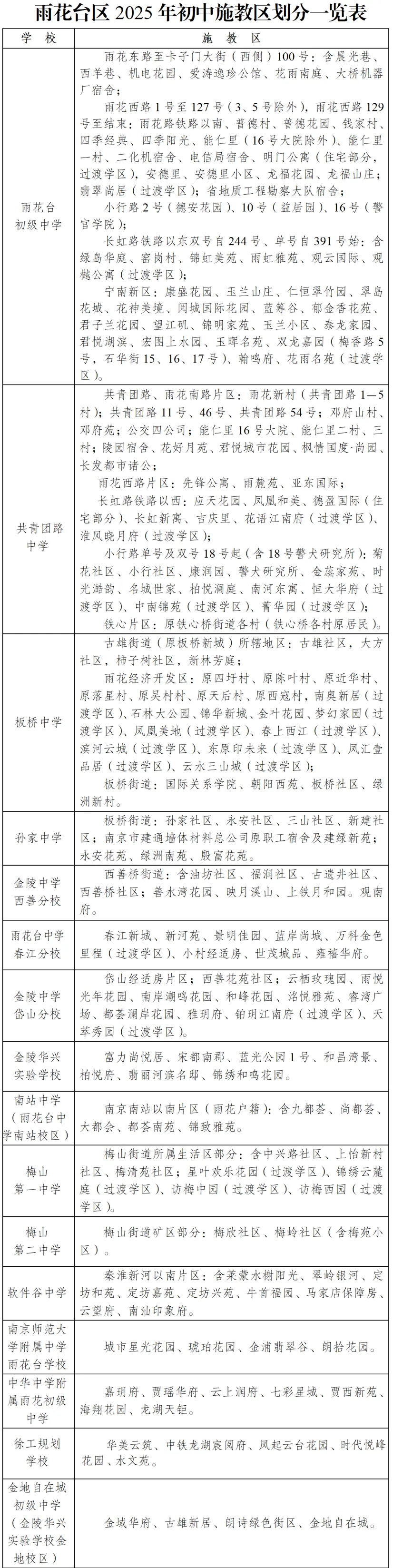
一、百家湖中学(东山外国语学校分校)
利源北路-秦淮路-临淮街-佳湖西路-白龙桥-佳湖东路沿线以东,秦淮新河以南(含水月秦淮天琴湾花园1-15幢和青春水岸家园),秦淮河以西,天元中路-天元西路以北。
二、滨河实验学校(东山外国语学校分校)
南京机场高速以东,北与雨花台区接壤,明城大道以西,秦淮新河以北。(鉴于生源规模,此范围内的初中新生在宏运学校报名入学。)
三、宏运学校(东山外国语学校分校)
1.明城大道以东,北与雨花台区、秦淮区接壤,秦淮河以西,秦淮新河以北。
2.秦淮河以东,北与秦淮区接壤,中前社区机场村以西,宏运大道以北(含山水方舟、秦淮绿洲三期)。
四、江宁高新区中学(苏派教育实验学校)
1. 长深高速-福英路-龙眠大道-芝兰路-弘景大道-南京绕城高速-天元东路区域。
2.高家边小区、新华社区、新林社区。
五、江宁开发区学校(江宁高级中学分校)
(一)东校区、西校区
1.双龙大道以东,天元中路以南,淮浦路-前庄路以西,殷富街以北。
2.前庄路-淮浦路以东、秦淮河以南以西、诚信大道以北。
3.秦淮河以东,天元中路以南,竹山路以西,科建路以北。
(二)翠屏山校区(初中部)
1.南京机场高速以东,秦淮新河以南,利源北路-秦淮路-临淮街-佳湖西路-白龙桥-佳湖东路沿线以西,天元西路以北(不含石马新寓)。
2.宁宣高速以东,天元西路以南,双龙大道以西,牛首山河以北。
六、将军山中学(东山外国语学校分校)
(一)将军大道校区
1.翠屏山-将军山-韩府山以东,秦淮新河以南,南京机场高速以西,天元西路-翠屏山以北。
2.石马新寓小区。
(二)佛城西路校区
宁丹大道以东,天元西路-翠屏山-将军山以南,南京机场高速以西,诚信大道以北。
七、齐武路中学(东山外国语学校分校)
方山以东,天印大道-弘景大道-芝兰路-龙眠大道-福英路-吉印大道-丽泽路-军前路区域。(含天瑞家园、樾山林语)
八、清水亭学校(南师附中江宁分校分校)
1.南京机场高速以东,牛首山河-双龙大道-殷富街-前庄路-诚信大道以南,秦淮河以西,南京绕城高速以北。
2.秦淮河以东、科建路以南、竹山路以西、南京绕城高速以北(含横岭新寓)。此区域的小学毕业生,可选择在清水亭学校初中部或竹山中学湖东路校区就读。
九、东山初级中学(东山外国语学校分校)
长深高速-G104道路以北,东麒路以东(含高桥社区),北与众彩物流、麒麟街道接壤,东与淳化街道接壤。
十、上元中学
江宁体育公园-江宁医院鼓山路院区-新医路-宁中巷-秦淮中学-芙阁路-东沟巷-文靖西路-秦淮河以东,宏运大道-土山机场-丰泽路以南,长深高速以西,金箔路-莱茵达路-外港河-倪塘路以北(含金陵天成、丝织厂小区)。
十一、竹山中学
(一)湖东路校区
1.竹山路-天元东路-莱茵达路以东,外港河-倪塘路以南(含天景山公寓春秀苑),长深高速以西,南京绕城高速-天元东路以北。
2.天秣路-竹山路以东,南京绕城高速以南,天印大道以西,方山以北。
3.秦淮河以东、科建路以南、竹山路以西、南京绕城高速以北(含横岭新寓)。此区域的小学毕业生,可选择在竹山中学湖东路校区或清水亭学校初中部就读。
(二)竹山路校区
秦淮河以东,文靖西路-文靖路以南(含教工新寓),东沟巷-芙阁路-秦淮中学-宁中巷-新医路-江宁医院鼓山路院区-江宁体育公园-金箔路-莱茵达路以西,天元东路以北。
十二、梅龙湖学校(竹山中学分校)
1.梅龙湖畔西侧商品房区域(104国道以南、长深高速以东、梅龙湖以西、采文路以北)。
2.雁冲路以南、东月桥路及采文路以东、胜利河路以西。
十三、淳化中学
淳化社区、吴墅社区、青龙社区、青山社区、索墅社区,双岗社区唐家及上下漆阁村,田园社区后村、松岗庙及岗下村等。
十四、礼尚路学校(江宁开发区学校分校):
来凤路-福禄路-越秀路-飞天大道以西,华商路-翔宇路-信诚大道以北,西与横溪街道接壤,北与秣陵街道接壤。
十四、礼尚路学校(江宁开发区学校分校)
来凤路-福禄路-越秀路-飞天大道以西,华商路-翔宇路-信诚大道以北,西与横溪街道接壤,北与秣陵街道接壤。
十五、禄口中学(竹山中学分校)
1.溧水河以西,信诚大道以北,福禄路-越秀路-飞天大道以东,北与秣陵街道接壤。
2.溧水河以西,信诚大道-来凤路-华商路-翔宇路-信诚大道以南,西与横溪街道接壤,禄口机场以北(含禄口机场)。
十六、觅秀街中学(竹山中学分校)
东麒路保障房片区。
十七、麒麟科创园学校(南外仙林分校分校)
建南社区、泉水社区,启迪、中海、富力城及学校附近已交付的楼盘。
十八、麒麟中学(南外仙林分校分校)
麒麟门社区、悦民社区、青西社区、麒麟铺社区、晨光社区、锁石社区及以上行政区域内的楼盘住宅小区。
十九、紫东江宁学校(南外仙林分校分校)
东流社区、袁家边社区,青龙地铁小镇已交付的楼盘。
小编提醒:2026南京招生政策即将发布,为了方便大家更快获取信息,可添加宁知老师,免费领取南京小学百校大全及2026幼升小白皮书(即将发布)
扫码添加宁知老师
获取最新升学政策
小学招生日程安排:
5月21日(周三),完成区域内公办、民办小学招生入学工作材料的审核备案工作。
5月22日(周四)起,公办小学发布入学公告,民办小学发布招生简章,明确招生入学登记相关事项。
5月25日—30日(周日—周五),公办小学学区生在义务教育招生信息化服务平台报名登记,同步开通线下咨询点。
6月4日(周三),区教育局公布民办小学、热点公办小学电脑随机派位计划。
6月14日—15日(周六—周日),小学新生填报电脑派位志愿。
6月28日(周六),同步进行民办小学、热点公办小学电脑随机派位,并公布结果。
6月29日(周日),市教育局开通电脑派位结果网络查询。
7月1日—7月11日(周二—周五)期间,被电脑随机派中的学生及其监护人到相关学校,现场办理录取确认手续,截止时间为7月11日17:00。
7月1日—2日(周二—周三),暂住在我区符合政策条件的外来务工人员随迁子女在义务教育招生信息化服务平台报名登记,各报名点学校同步开通线下咨询点。
8月10日(周日)前,公办小学、民办小学发放入学通知书(或公布新生名单),完成招生工作。
中学招生工作日程:
5月15日(周四)至5月19日(周一),民办一贯制学校征求本校小学毕业生直升初中部意愿,学生监护人办理相关手续并签字确认。
5月22日(周四)起,民办初中学校发布招生简章,明确招生入学登记相关事项。
5月25日(周日)至5月30日(周五),小学毕业生在南京市义务教育招生信息化服务平台报名登记。对信息化使用困难等特殊情况,同步开通线下服务渠道。
6月4日(周三),区教育局公布民办初中学校、区内热点公办初中学校电脑随机派位计划和秦淮区原秦淮区域公办初中学位派定计划。
6月6日(周五)至6月7日(周六),小学毕业生在南京市义务教育招生信息化服务平台填报电脑派位志愿。
其中秦淮区原秦淮区域公办初中学位派定填报志愿需到指定地点:在区内小学就读的毕业生家长到就读小学填报学位派定志愿;秦淮区户籍的跨区就读的小学毕业生家长,到秦淮区教师发展中心(秦淮区三条巷92-1号)填报学位派定志愿。
6月24日(周二)至6月25日(周三),秦淮区符合政策的随迁子女在南京市义务教育招生信息化服务平台报名登记。
6月28日(周六),秦淮区原秦淮区域公办初中学位派定。同步进行民办初中学校、区内热点公办初中学校和南京外国语学校电脑随机派位,并公布结果。
6月29日(周日),市教育局在南京市义务教育招生信息化服务平台开通电脑派位结果网络查询。
7月5日(周六),南京外国语学校组织语言能力测评。
7月1日(周二)至7月11日(周五)期间,被电脑随机派中或通过南京外国语学校语言能力测评的学生及其监护人到相应学校,现场办理录取确认手续,截止时间为7月11日17:00。
7月12日(周六)至7月13日(周日),确认直升民办一贯制学校初中部的学生及其监护人到相应学校,现场办理录取确认手续,截止时间为7月13日17:00。
8月10日(周日)前,公办、民办初中学校发放入学通知书(或公布新生名单),完成招生工作。
目前已公布的施教区:
小编提醒:2026南京招生政策即将发布,为了方便大家更快获取信息,可添加宁知老师,免费领取南京小学百校大全及2026幼升小白皮书(即将发布)
扫码添加宁知老师
获取最新升学政策
招生日程安排:
施教区划分:
(下滑查看全部)
一、六合区主城小学施教区
六合区实验小学(含旭光路小学):长江路以南,龙津路—龙津南路—宁六公路以西,宁连高速—滁河—招兵河以东。
南京市金陵中学龙湖分校小学:滁河以南,宁连高速—宁六公路以西,通湖路—龙池湖—龙群路—滁河河套南支流以北,滁河以东。
六合区双语小学:建设东路以南,八百河以西,滁河以北,龙津路—延安路—延安北路以东。
六合区双语小学雄州分校:雄州与马鞍交界以南,雄州与原新篁交界及金江公路至新篁河以西,雄州东路以北,滁河—八百河以东。
六合区广益小学:宁启铁路—建设西路以南,延安北路—延安路以西,长江路以北,招兵河以东。
南京市北京东路小学棠城分校:滁河以南,滁河以西,雍六公路以北,宁连高速—宁六公路—龙津南路以东 。
六合区方州小学:宁启铁路以南,八百河以西,建设东路(东西方向)—建设西路(东西方向)以北,北外街—宁马公路以东。(建设路未建成前原施教区范围不变)
六合区蒋湾小学:六合大道以东,宁连高速、雍六高速以南,滁河—化工园以西,槽坊河以北。
南京师范大学附属六合实验小学:雄州东路以南,机场东路以西,沪陕高速路以北,滁河以东。
注:
1.沿河东苑、沿河西苑、欧风花苑、文墨花苑、龙池翠洲五个小区,作为实验小学(含旭光路小学)和金陵中学龙湖分校小学双选施教区,双选期限3年(2025年秋季始)。
2.2025年六合区义务教育阶段学校招生,南京市北京东路小学棠城分校施教区内的适龄儿童可选择到南京师范大学附属六合实验小学就读。
双选学区学生监护人通过全市招生平台报名,填报信息等待数据校验,如房产户籍完全匹配,平台审核通过后,再次登录系统时,会出现供双选的两所学校,家长须在两所学校中选择一所。以上操作请在报名截止日(5月30日)前完成。
二、六合区主城初中施教区
南京市科利华中学棠城分校:滁河以南,滁河以西,雍六公路以北,宁连高速—宁六公路—龙津南路以东。
南京市金陵中学龙湖分校:通湖路—龙池湖—龙群路—滁河河套南支流以北,滁河以东。
六合高级中学附属初级中学棠城路校区:
建设东路以南,峨嵋路以西,雄州东路—滁河以北,龙津路—延安路—延安北路以东。
六合高级中学附属初级中学旭光路校区:
长江路以南,龙津路—龙津南路—宁六公路以西,宁连高速—滁河—招兵河以东。
六合高级中学附属初级中学复兴路校区:
包括六合区广益小学施教区(宁启铁路—建设西路以南,延安北路—延安路以西,长江路以北,招兵河以东)及六合区方州小学施教区【宁启铁路以南,八百河以西,建设东路(东西方向)—建设西路(东西方向)以北,北外街—宁马公路以东】区域;广益小学和方州小学施教区符合初中入学条件的学生填报六合高级中学附属初级中学复兴路校区。
南京师范大学附属六合实验中学:雄州东路以南,机场东路以西,沪陕高速路以北,滁河以东。
注:2025年六合区义务教育阶段学校招生,南京市科利华中学棠城分校施教区内的适龄少年可选择到南京师范大学附属六合实验中学就读。
本施教区方案根据主城学校学位资源变动情况,对主城部分小学施教区进行了调整完善。咨询电话:025-57110256;025-57675005。
小编提醒:2026南京招生政策即将发布,为了方便大家更快获取信息,可添加宁知老师,免费领取南京小学百校大全及2026幼升小白皮书(即将发布)
扫码添加宁知老师
获取最新升学政策
小学日程招生安排:
5月16日,公布雨花台区2025年小学招生入学工作实施办法。
5月19日,完成区域内公办、民办学校招生入学工作材料的审核备案工作。
5月22日,公办学校发布入学公告,民办学校发布招生简章,明确招生入学登记相关事项。
5月25日至30日,施教区户籍新生家长可登录“我的南京”APP“一件事服务”专栏,选择“教育入学一件事”进入平台,填报相关信息。5月29日、30日,数据校验未通过或有其他线下服务需要的施教区户籍新生父母(或其法定监护人),可到施教区学校线下核验。
6月4日,公布民办学校、热点公办学校、多校划片试点小学电脑随机派位计划。
6月14日至15日,有意愿参加电脑派位的本区户籍小学新生登录“我的南京”APP“一件事服务”专栏,选择“教育入学一件事”进入平台,填报电脑派位志愿。
6月16日,发布《关于做好雨花台区2025年随迁子女招生报名登记工作的通知》。
6月23日至7月6日,随迁子女新生家长可登录“我的南京”APP“一件事服务”专栏,选择“教育入学一件事”进入平台,填报相关信息。7月5日、6日,数据校验未通过或有其他线下服务需要的随迁子女新生父母(或其法定监护人),可到指定地点线下核验。
6月28日,同步进行民办学校、热点公办学校、多校划片试点小学电脑随机派位,并公布结果。
6月29日,南京市教育局官网公布电脑派位结果。
7月1日至11日,被电脑随机派中的学生及其监护人到相应学校,现场办理录取确认手续,截止时间为7月11日17:00。
8月10日前,公办、民办学校发放入学通知书或公布新生名单,完成招生工作。
中学招生日程安排:
5月16日,公布雨花台区2025年初中招生入学工作实施办法。
5月15日至19日,民办一贯制学校征求本校小学毕业生直升初中部意愿,学生监护人办理相关手续并签字确认。
5月19日,完成区域内公办、民办学校招生入学工作材料的审核备案工作。
5月22日,公办学校发布入学公告,民办学校发布招生简章,明确招生入学登记相关事项。
5月25日至30日,施教区户籍新生家长可登录“我的南京”APP“一件事服务”专栏,选择“教育入学一件事”进入平台,填报相关信息。5月29日、30日,数据校验未通过或有其他线下服务需要的施教区户籍新生父母(或其法定监护人),可到施教区学校线下核验。
6月4日,公布热点公办初中学校电脑随机派位计划。
6月6日至7日,有意愿参加电脑派位的本区户籍小学毕业生登录“我的南京”APP“一件事服务”专栏,选择“教育入学一件事”进入平台,填报电脑派位志愿。
6月16日,发布《关于做好雨花台区2025年随迁子女招生报名登记工作的通知》。
6月23日至7月6日,随迁子女新生家长可登录“我的南京”APP“一件事服务”专栏,选择“教育入学一件事”进入平台,填报相关信息。7月5日、6日,数据校验未通过或有其他线下服务需要的随迁子女新生父母(或其法定监护人),可到指定地点线下核验。
6月28日,同步进行民办学校、热点公办学校和南京外国语学校电脑随机派位,并公布结果。
6月29日,南京市教育局官网公布电脑派位结果。
7月5日,南京外国语学校组织语言能力测评。
7月1日至11日,被电脑随机派中或通过南京外国语学校语言能力测评的学生及其监护人到相应学校,现场办理录取确认手续,截止时间为7月11日17:00。
7月12日至13日,确认直升民办一贯制学校初中部的学生及其监护人到相应学校,现场办理录取确认手续,截止时间为7月13日17:00。
8月10日前,公办、民办学校发放入学通知书或公布新生名单,完成招生工作。
施教区:
(下滑查看全部)
小编提醒:2026南京招生政策即将发布,为了方便大家更快获取信息,可添加宁知老师,免费领取南京小学百校大全及2026幼升小白皮书(即将发布)
扫码添加宁知老师
获取最新升学政策
小学招生入学工作时间安排:
5月16日,区教育局公布《浦口区2025年义务教育招生入学工作实施方案》。
5月21日,完成对区域内公办、民办学校招生工作材料的审核备案工作。
5月22日起,公办学校发布入学公告,民办学校发布招生简章,明确招生入学登记相关事项。
5月25日-30日,南京市义务教育招生信息化服务平台正式上线,家长可通过网址https://zs.jsnje.cn,或登录“我的南京”APP“一件事服务”专栏选择“教育入学一件事”进入平台,填报相关信息。有其他线下服务需要的适龄儿童及其父母(或其法定监护人)可同步到相应学校现场审核报名材料,由学校指导录入。平台将根据填报的信息对户籍、房产等信息自动核验,数据校验未通过的由相应学校后期通知现场审核报名材料。符合条件的外来务工人员随迁子女家长同步在5月25日-5月30日网上选择暂住地所属街道进行报名登记,同时到相应街道指定地点现场审核报名材料。具体信息见“附件3”“附件4”。
6月4日,区教育局公布民办学校、热点公办学校电脑随机派位方案。
6月14日-15日,小学新生在义务教育招生信息化服务平台填报电脑派位志愿。
6月28日,同步进行民办学校、热点公办学校电脑随机派位,并公布结果。
6月29日,市教育局在义务教育招生信息化服务平台开通电脑派位结果网络查询。
7月1日-11日,被电脑随机派中的学生及其监护人到相关学校,现场办理录取确认手续,截止时间为7月11日17:00。
8月10日前,公办、民办学校发放入学通知书(或公布新生名单),完成招生工作。
初中招生入学工作时间安排:
5月16日,区教育局公布《浦口区2025年义务教育招生入学工作实施方案》。
5月15日-19日,民办一贯制学校征求本校小学毕业生直升初中部意愿,学生监护人办理相关手续并签字确认。
5月21日,完成对区域内公办、民办学校招生工作材料的审核备案工作。
5月22日起,公办学校发布入学公告,民办学校发布招生简章,明确招生入学登记相关事项。
5月25日-30日,南京市义务教育招生信息化服务平台正式上线,家长可通过网址https://zs.jsnje.cn,或登录“我的南京”APP“一件事服务”专栏选择“教育入学一件事”进入平台,填报相关信息。有其他线下服务需要的适龄儿童少年及其父母(或其法定监护人)可同步到相应学校现场审核报名材料,由学校指导录入。平台将根据填报的信息对户籍、房产等信息自动核验,数据校验未通过的由相应学校后期通知现场审核报名材料。符合条件的外来务工人员随迁子女家长同步在5月25日-5月30日网上选择暂住地所属街道进行报名登记,同时到相应街道指定地点现场审核报名材料。具体信息见“附件3”“附件4”。
6月4日,区教育局公布民办学校、热点公办学校电脑随机派位方案。
6月6日-7日,小学毕业生在义务教育招生信息化服务平台填报电脑派位志愿。
6月28日,同步进行民办学校、热点公办学校和南京外国语学校电脑随机派位,并公布结果。
6月29日,市教育局在义务教育招生信息化服务平台开通电脑派位结果网络查询。
7月5日,南京外国语学校组织语言能力测评。
7月1日-11日,被电脑随机派中或通过南京外国语学校语言能力测评的学生及其监护人到相关学校,现场办理录取确认手续,截止时间为7月11日17:00。
7月12日-13日,确认直升民办一贯制学校初中部的学生及其监护人到相应学校,现场办理录取确认手续,截止时间为7月13日17:00。
8月10日前,公办、民办学校发放入学通知书(或公布新生名单),完成招生工作。
施教区:
扫描二维码查看
小编提醒:2026南京招生政策即将发布,为了方便大家更快获取信息,可添加宁知老师,免费领取南京小学百校大全及2026幼升小白皮书(即将发布)
扫码添加宁知老师
获取最新升学政策
小学招生日程安排:
5月21日前,各小学依据本方案制定学校招生入学公告(或招生简章),明确招生入学登记相关事宜,报教育和社会保障局审核。
5月23日,各小学发布招生入学公告(或招生简章)。
5月25日~30日,本区户籍适龄儿童父母(或其法定监护人)登录南京市义务教育招生信息化服务平台进行网上报名。
5月28日~30日,外来随迁子女(含港澳台子女)父母(或其法定监护人)登录南京市义务教育招生信息化服务平台进行网上报名。
登录网址https://zs.jsnje.cn,或登录“我的南京”APP“一件事服务”专栏选择“教育入学一件事”进入平台,填报相关信息即可。平台将根据填报的信息对户籍、房产等进行自动核验。
区招考中心(地址:旭东路629号)和各公办小学将同步为数据校验未通过或有其他线下服务需要的适龄儿童父母(或其法定监护人)提供线下服务。
6月4日,公布实行电脑派位的热点公办学校和民办学校电脑派位计划。
6月14日~15日,有参加民办学校、扬子三小电脑派位需求的适龄儿童父母(或其法定监护人),在南京市义务教育招生信息化服务平台填报电脑派位志愿。
6月28日,同步进行民办学校、热点公办学校电脑随机派位,并公布结果。
6月29日,市教育局在义务教育招生信息化服务平台开通电脑派位结果网络查询。
7月1日~7月11日,被电脑随机派中或通过南京外国语学校语言能力测评的学生及其监护人到相应学校,现场办理录取确认手续,截止时间为7月11日17:00。
8月10日,适龄儿童父母(或其法定监护人)登录南京市义务教育招生信息化服务平台查询录取学校信息。
8月11日,适龄儿童父母(或其法定监护人)到录取学校领取入学通知书。
中学招生日程安排:
5月15日~19日,民办一贯制学校征询本校小学毕业生直升初中部意愿,学生监护人办理相关手续并签字确认。
5月21日前,各初中依据本方案制定学校招生入学公告(或招生简章),明确招生入学登记相关事宜,报教育和社会保障局审核。
5月23日,各初中发布招生入学公告(或招生简章)。
5月25日~30日,本区户籍应届小学毕业生父母(或其法定监护人)登录南京市义务教育招生信息化服务平台进行网上报名。
5月28日~30日,外来随迁应届小学毕业生(含港、澳、台)父母(或其法定监护人)登录南京市义务教育招生信息化服务平台进行网上报名。
登录网址https://zs.jsnje.cn,或登录“我的南京”APP“一件事服务”专栏选择“教育入学一件事”进入平台,填报相关信息即可。平台将根据填报的信息对户籍、房产或居住证、在宁合法稳定就业证明等进行自动核验。
区招考中心(地址:旭东路629号)和各公办初中将同步为数据校验未通过或有其他线下服务需要的应届小学毕业生父母(或其法定监护人)提供线下服务。
6月4日,公布民办学校电脑随机派位计划。
6月6日~7日,本区户籍应届小学毕业生父母(或其法定监护人)通过网址https://zs.jsnje.cn,或登录“我的南京”APP“一件事服务”专栏选择“教育入学一件事”进入平台,填报电脑派位志愿。
6月28日,同步进行民办学校和南京外国语学校电脑随机派位,并公布结果。
6月29日,市教育局在义务教育招生信息化服务平台开通电脑派位结果网络查询。
7月1日~11日期间,被电脑随机派中或通过南京外国语学校语言能力测评的学生及其监护人到相关学校,现场办理录取确认手续,截止时间为7月11日17:00。
7月12日~13日,确认直升民办一贯制学校初中部的学生及其监护人到相应学校,现场办理录取确认手续,截止时间为7月13日17:00。
8月10日,应届小学毕业生父母(或其法定监护人)登录南京市义务教育招生信息化服务平台查询录取学校信息。
8月11日,应届小学毕业生到录取学校领取录取通知书。
南京江北新区公办小学施教区(2025年):
(下滑查看全部)
南京信息工程大学附属实验小学
江北大道以东,晓山路、太子山路以南,杨新路以北,凤凰南路(至太子山路)以西围成的区域。包括晓山一村(含晓山新村、新广厦、圣德山庄、海棠花园、晓山公寓)、晓山路(晓山口)、宝润花园、滕泰雅苑、瑞凯国际、杨庄(含北村、新村、南村、西村)、福基紫景园、新庄(含东村、西村)、草芳新苑、晓山北村(含晓山南村)、化建社区(化建新村、化建新一村)、宋家庄、高洼、老吴家洼(太子山路以西靠老西厂门商场一侧的吴家洼)、蒋洼、肖庄、吕洼、果树山、桃花山、百悦家等。芳庭潘园、仁锦苑、四季花苑。
南京市九龙小学
江北大道以东,杨新路、凤凰南路(北至南京热电厂)以南区域。包括桂馨园、福基花园、福基瑞景园、福基丽景园、福基丽景园南钢一村~六村、湖滨小区、凤南街、耿家洼、蒋家洼、九龙洼、王山头、新村、新村厂外、消防中队、凤南小区、吕洼新村、卸甲山庄、风滨嘉园、山居花园等。
南京市南化第三小学
新华路以东,经久路(东至化机厂)以南,太子山路以北,凤凰南路(南至南京热电厂)以东区域。包括长冲街、永利街、钻石星城、新华一村、南化新一村、新华二村、新华三村、新华四村、铂金公寓、新华路242号、新华路359号(交通银行大厂分行)、山潘新苑、山潘二村、云玥美著苑、周洼新村、太子山路(北侧)、朱洼、新吴家洼(太子山路以东靠太子山公园一侧的吴家洼)、潘北洼、红旗村、南化三村、南化六村、七村、八村、凤凰山、官元山、凤凰北路、凤凰东路、南村、西厂门街、小门、南厂门街、八步沟、南厂岗、36巷、15巷、119巷、周家洼、毕家洼、毕洼路、小营子、南磷新村、潘营新村、南化南村、十四化建、旭东路(葛关路以西,靠近化机厂一侧)、葛关路108号(老大厂中学)等。
南京市南化第四小学
杨村二路、欣乐路以东,新华路(南至毕洼路)以西,园西路、毕洼路以北,杨村路以南围成的区域。包括南化九村、南化九村东、西巷、紫晶环球、山潘一村、山潘三村、山潘四村、水榭花苑,欣乐新村、欣城峰景、恒丰世家、旭升花苑、时代芳华里、芳华名邸、铭望府、暄玥府等。
南京市南化实验小学
晓山路以北,新华路以西,园西路以南,江北大道以东围成的区域。包括新华五村、新华六村、荣盛水景城、福基旭东新城、三丰公寓、兰亭苑、都会江来府、大汤等;原长芦街道未拆迁区域。
南京市扬子第二小学
扬村三路以东,扬村路以北,平顶山路以南,新华路以西围成的区域;经九路以北,新华路以东区域。包括扬子1村~6村、银江花园、碧景山庄、葛塘和平社区(湛庄、张营、李小营、唐国寺、焦洼、曹洼、上营陈、下营陈、姜桥、姚庄、丁家山)、新华七村、潘家营、柯家洼等。
南京市扬子第三小学
扬村二路以东、扬村路以北、扬村三路以西、平顶山路以南围成的区域;平顶山路以北,新华东路以西至冶山小铁路以东区域。包括扬子7村~12村、葛塘和平社区聚富新寓、中心村、朱洼、周洼、毕洼、赵营(小铁路以南)、尹庄、山庄、大包、山倪、山郑等。
南京市扬子第四小学
扬村二路以西,葛关路以北,江北大道以东区域、平顶山路以南围成的区域;平顶山路以北,冶山小铁路以西至江北大道以东区域。包括扬子14村~21村、绣景雅苑、和平社区中杨新村、宁馨家园、山胡、山许、油坊、东钱、赵营(小铁路以北)等。
南京市葛塘中心小学
江北大道(南至园西路)、浦六南路以西,马汊河以南,园西路以北、团结河以东围成的区域。包括尚品馨苑、彩苑小区、棠雅苑、聚瑞家园、文承苑、文承熙苑、文苑居、永恒家园、怡景佳园、紫艺华府、文承楠苑、景河苑、棠悦花园、和著府、和章府、润禾府;葛塘中山社区和工农社区在施教区域内未拆迁部分。
南京市长城小学
原长城街道所辖区域。包括接待寺社区(含长城新苑、长城佳苑、梧桐世家、长城雅苑)、长城村、官塘河村、前程村等;蔚蓝星宸苑。
南京市第一中学江北新区分校(小学部)
雅居乐滨江国际、正荣润江城、江畔都会上城、水木滨江花园、保利江汇花园。
南京明道学校研创园学校
金地风华国际、中海左岸澜庭、保利阅云台、观江樾府、颐和铂岸江璟府。代招保利西江月、越江时代苑、佳源玖棠府、江畔月明府(待相关区域配建小学建成开办后再行调整)。
南京市江北芳草园小学
正荣润锦城、江与城、大江悦府。
南京(大厂)民办育英第二外国语学校中央商务区学校
花语熙岸府、映樾里、长江时代(雍澜悦府、雍澜和府、琨玉府、宸光府)、天宸云筑、天宸江樾花园、江悦光年花园、和光锦棠府、锦绣江来花园、长江凌云府。
南京江北新区浦厂小学
顶山街道临泉社区(不含观山悦花园)、龙虎巷社区、金汤街社区、南苑社区,浦口区内中车浦镇车辆有限公司和工业公司职工子女。
南京晓庄学院顶山实验小学
大新华府、乐府江南、新江雅苑、大新嘉苑、江畔雅居、临江锦园、新立嘉园;阳光帝景、明发城市广场、恒辉假日广场、静雅嘉园、珍珠雅苑、锦绣和樾府、融侨誉江府;世茂荣里、珍珠花苑、商城小区、盛泉新城;观山悦花园。代招新悦光年花园、玖誉府(待相关区域配建小学建成开办后再行调整)。
南京工业大学实验小学
明发云庭、香漫山花园、国信自然天城、林景熙园、林景兰园、林景紫园,金地浅山艺境,山水金盾花园,明发阅山悦府、云曜府、水岸云际花园。代招江北大道快速路(北至浦镇大街)以西未拆迁居民子女和栖樾府、润辰府、江河欣府(待相关区域配建小学建成开办后再行调整)。
南京一中江北新区教育集团第一小学
金茂悦(悦茂花园)、绿地海悦、锦方栖苑、云江印月花园、花语天境府。代招保利扬子萃云台(待相关区域配建小学建成开办后再行调整)。
南京一中江北新区教育集团第二小学
浦润花园(华润国际)、悦辰府、晴翠府、晴樾府。
南京信息工程大学附属高新实验小学
盘城街道江北社区、盘城社区、新华社区、双城社区、落桥社区(原落桥村),盘龙山庄、盘金华府、鑫庭雅苑、徐窑花园、盘锦花园、盘新家园、儒林学士府、盘城新居、锦玉花园、盘福雅苑、盘城公寓、桃湖里花园等,南京信息工程大学盘城宿舍区。
南京江北新区永丰小学
盘城街道永丰社区、老幼岗社区,裕民家园小区,落桥社区(包括原庆丰村、落桥村跃进河以西)、渡桥社区、板桥社区(原新民村1-3组)。
南京江北新区六一小学
盘城街道板桥社区,泰山街道原林场村,舟桥旅、高炮师营区,南京陆军指挥学院院区,花旗社区。
南京江北新区浦口外国语学校(小学部)
旭日爱上城、旭日华庭。代招金城丽景、华侨城和中浦家园。
南京江北新区鼎泰实验小学
浦东北路以西、浦珠北路以北、兴浦路-凯天路以东区域。鼎泰家园、山水云房、恒辉翡翠城,郦都鸿图阁,盛泰嘉园。
南京江北新区浦口实验小学
大华锦绣华城(临江苑、柳州苑、桂美颂、榴美颂、香榭美颂、香邑美颂、乐美颂、爱美颂、香鸢美颂、香醍美颂),浦园村(路)、浦建村、浦东村、浦东二村、津浦新村、新马路(不含浦欣家园、184、186、188号)、浦铁一村(非铁路职工子女)、浦东路四号、六号、十八号(浦口电大门前小河为界)、南京电力环境保护科学研究所、铁道部南京煤炭设计院,桥工新村、迎江路(原桥北小学学区)、彩虹雅苑。
南京江北新区浦口实验小学浦园路分校
江月府、锦汇苑、滨河御景、宜馨苑,宁港一、二村,大坝头1-50号,浦中路,浦铁二村,小柳一、三、四、六组,夹河六、七、九组,夹河新村,轮渡桥,河西街,河北街,浦熙雅园。
南京江北新区浦口实验小学万江分校
万江共和小区(天和苑、地和苑、人和苑)。
南京江北新区泰山小学
金泉泰来苑、玉澜府、玫瑰花园、浦东花园、华侨绿洲、泰山花苑、泰山天然居、太平宝坻、景福家园、铁桥小区、爱上花园、新桥家园、新荣家园、泰福新寓、艾菲国际、铭人丽岛、杏林北苑、碧泉家园、钟表材料厂宿舍楼、毛纺厂宿舍、泰西路42号教师公寓、泰西路50号东南大学宿舍楼、南农大工学院家属区、后河沿、山澜苑、左所雅苑、春江悦茗、浦东大厦、花样年花好园、林景博园。
南京市琅琊路小学明发滨江分校
明发滨江新城。
南京市力学小学海德北岸分校
海德北岸、朗诗红树林。临江5组、桥北新村、江畔明珠、幸福美地、春江阁、浦泰和天下,金城丽景、华侨城、中浦家园,迎江雅居、尚上悦苑。
南京江北新区铁路小学
泰山街道码头街、扶轮街、阳沟街、大马路、和平街、菜市中街、浦欣家园、新景南苑;浦铁一村铁路职工子女,新马路184、186、188号,码头社区。
南京市第二十九中学天润城分校(小学部)
天润城11-14街区和16街区、万润嘉园,代招江岸水城、润富花园。
南京江北新区高新实验小学
新城香溢紫郡、亚泰山语湖。
南京江北新区浦口外国语学校高新小学
弘阳时光里花园、弘阳悦峰时光里、绿地悦峰公馆、招商兰溪谷、朗诗未来街区、新城花漾紫郡、旭日学府、蓝海雅苑、印象花园、侨谊东苑、都会诚品。
南京市琅琊路小学分校天润城小学
天润城1-10街区。
南京市琅琊路小学柳洲东路分校
北外滩水城、滨江雅园。
南京市北京东路小学分校红太阳小学
旭日上城、旭日家园。
南京江北新区沿江小学
沿江街道冯墙社区、路西社区,高新花苑、锦澜府、海悦花园、天华硅谷、天华绿谷、海润枫景、金陵公寓、浦洲花园、创业新村、荣锦瑞府等。京新社区、新化社区未拆迁的可在沿江小学和浦洲路小学中选择入学。
南京江北新区浦洲路小学
沿江街道复兴社区,润泰花园、润泰锦园、润泰佳园、润泰和园、大华锦绣时代等。京新社区、新华社区未拆迁部分可在沿江小学和浦洲路小学中选择入学。
南京江北新区玉带实验学校(小学部)
玉带社区、小摆渡社区、通江集社区、白玉社区、新犁社区、滨江社区。
南京江北新区公办初中学校施教区(2025年):
(下滑查看全部)
南京市旭东中学
晓山路-晓山西路-江北大道-园西路-新华路的区域。包括新华五村、新华六村、荣盛水景城、兰亭苑、三丰公寓、福基旭东新城、草芳新苑、滕泰雅苑、瑞凯国际、海棠花园、四周村、大汤、晓山、晓山北村、晓山南村、晓山一村、仁锦苑。
南京市南化第二中学
团山-育英路-旭东路-健民路-新华路-园西路-江北大道-葛关路-九村西路-杨村路-新华东路-平顶山路-丁家山路的南面区域。包括长冲街、钻石星城、紫晶环球、欣城峰景、恒丰世家、旭升花苑、欣乐新村、绣景雅苑、红旗村、周洼新村、百悦家、南化三村、南化八村、南化九村、南化十村、南化新村(新华村)、新华一村、新华二村、新华三村、新华四村、铂金公寓、新华七村、南磷、大厂新村、小门、西厂门、山潘新苑、山潘一村、山潘二村、吴家洼、新吴家洼、毕家洼、周家洼、毕洼路、宋家庄、官元山、太子山、凤凰北路、凤凰南路、凤凰西路、丁家山不靠扬子厂区一侧、柯家洼、姜桥、潘家营、潘营新村、南化新一村、碧景山庄、时代芳华里、芳华名邸、铭望府、云玥美著苑、暄玥府。
南京市扬子第一中学
丁家山路-平顶山路-杨村路-九村西路-葛关路-江北大道。包括扬子家属区1-21村、银江花园、中扬新村、宁馨花园、山潘三村、山潘四村、水榭花苑、聚富新寓、葛塘和平社区、丁家山靠扬子厂区一侧。
江北大道以西原南京市扬子第一中学施教区。包括葛塘老街、尚品馨苑、文承苑、文承熙苑、彩苑小区、聚瑞家园、棠雅苑、美利广场、永恒家园、怡景佳园、景河苑、芳庭潘园、中山村黄马组、葛塘桥北新村、葛塘中山社区、江北大道以西工农社区(不含仁锦苑、四周村、大汤)等区域的初一新生可在南京市扬子第一中学与南京市扬子第一中学松杨路分校之间选择学校就读。2025年3月31日后在该范围内购房落户的,安排在南京市扬子第一中学松杨路分校就读。
南京市扬子第一中学松杨路分校
原长城街道所辖区域,包括接待寺社区(含长城新苑、长城佳苑、长城雅苑、梧桐世家)、长城村、官塘河村、前程村、葛塘街道紫艺华府、文承楠苑、棠悦花园、文苑居、蔚蓝星宸苑、和著府、和章府、润禾府、都会将来府、四季花苑。
南京市扬子第一中学江北大道以西原施教区范围内的初一新生可选择南京市扬子第一中学松杨路分校就读。2025年3月31日后在该范围内购房落户的,安排在南京市扬子第一中学松杨路分校就读。
南京市九龙中学
八步沟团山育英路-经三路-江北大道的西边区域。包括宝润花园、化建新村、吕洼新村、南化南村、南化六村、南化七村、十四化建、化建新一村、新庄东村、新庄西村、杨庄、杨庄北村、杨庄西村、杨庄南村、杨庄新村、蒋洼、凤南街、王山头、桂馨园、福基瑞景园、福基花园、福基丽景园;南钢一村~六村、湖滨小区、九龙洼、耿家洼、新村、新村厂外、凤南小区、消防中队、卸甲山庄、风滨嘉园、山居花园;原长芦街道未拆迁区域。
南京市第二十九中学天润城分校(初中部)
天润城1-16街区(含万润嘉园)、江岸水城、润富花园。
南京市第二十九中学柳洲东路分校
北外滩水城、滨江雅园。
南京市沿江中学
沿江街道冯墙社区、路西社区,高新花苑、创业新村、天华硅谷、天华绿谷、海润枫景、浦洲花园、锦澜府、海悦花园、润泰锦园、大华锦绣时代、润泰佳园,京新社区、新化社区、复兴社区(不含天润城、润富花园、江岸水城、万润嘉园)、润泰和园、荣锦瑞府。
南京市金陵中学江北分校
顶山街道临泉社区、龙虎巷社区、金汤街社区、南苑社区、吉庆社区、大新社区、珍珠路社区,大新嘉苑、静雅嘉园、江畔雅居、新立嘉园、临江锦园;代招观山悦、玖誉府、新悦光年花园、浦润花园、悦辰府、锦绣和樾府、融侨誉江府、晴翠府、晴樾府、保利扬子萃云台(待相关片区配建初中建成开办再行调整)。
南京市金陵中学江北分校施教区(含代招)范围内的初一新生可选择南京江北新区浦厂中学就读。
南京江北新区浦厂中学
顶山街道临泉社区、龙虎巷社区、金汤街社区、南苑社区、吉庆社区、大新社区、珍珠路社区,大新嘉苑、静雅嘉园、江畔雅居、新立嘉园、临江锦园;代招观山悦、玖誉府、新悦光年花园、浦润花园、悦辰府、锦绣和樾府、融侨誉江府、晴翠府、晴樾府、保利扬子萃云台(待相关片区配建初中建成开办再行调整)。
南京江北新区浦厂中学施教区(含代招)范围内的初一新生可选择南京市金陵中学江北分校就读。
南京信息工程大学附属中学
盘城街道所辖范围(江北、盘城、新华、双城、永丰、老幼岗、板桥、渡桥、落桥9个社区)、锦玉花园、桃湖里花园。
南京一中明发滨江分校
明发滨江新城。
南京江北新区实验初级中学
泰山街道大华锦绣华城(临江苑、柳州苑、桂美颂、榴美颂、香榭美颂、香邑美颂、乐美颂、爱美颂、香鸢美颂、香醍美颂)、浦园路、浦园村、浦建村、浦东村、浦东二村、津浦新村、新马路、浦铁一村(含铁路职工子女)、浦东路四号、六号、十八号(浦口电大门前小河为界)、南京电力环境保护科学研究所、铁道部南京煤炭设计院、桥工新村、迎江路(原桥北小学学区)、彩虹雅苑、泰山街道江月府、锦汇苑、滨河御景、宜馨苑、浦熙雅园、宁港一、二村、大坝头1-50号、浦中路、浦铁二村、小柳三、四、六组、夹河六、七、九组;夹河新村、轮渡桥、河西街、河北街、泰山街道码头街、扶轮街、阳沟街、大马路、和平街、菜市中街、浦欣家园、码头社区、浦珠北路万江共和小区(天和苑、地和苑、人和苑)、新景南苑。
南京江北新区浦口外国语学校(初中部)
旭日爱上城、旭日华庭、旭日上城、旭日家园。
南京市第一中学泰山分校
泰山街道天景社区(含浦东花园、泰山花苑、钟表材料厂宿舍、玫瑰花园、金泉泰来苑、玉澜府、华侨绿洲、景福家园、浦东大厦等)、柳洲社区(含泰冯路泰山段等)、大桥社区、沧波门社区、铁桥社区(含铁桥小区、新桥家园、天然居、太平宝邸、弘阳爱上花园、毛纺厂宿舍等)、泰山社区、南农大工学院家属区、铭人丽岛、杏林北苑、艾菲国际、盛泰嘉园、泰山街道浦东北路以西、浦珠路以北、新马路-凯天路以东区域(含鼎泰家园、山水云房、恒辉翡翠城、郦都鸿图阁等)、临江5组、金城丽景、华侨城、中浦家园、山澜苑、左所雅苑、龙湖春江悦茗、花样年花好园、林景博园、盘城街道板桥社区(属六一小学施教区范围内)、泰山街道原林场村、花旗社区、舟桥旅、高炮师营区、南京陆军指挥学院院区。
南京市第一中学江北新区分校(初中部)
雅居乐滨江国际、正荣润江城、江畔都会上城、水木滨江花园、江汇花园;代招正荣润锦城、江与城、大江悦府、扬子江金茂悦(悦茂花园)、绿地海悦、云江印月花园、锦方栖苑、花语天境府(待相关片区配建中学建成开办再行调整)。
南京江北新区浦口外国语学校高新分校
弘阳时光里花园、弘阳悦峰时光里、绿地悦峰公馆、亚泰山语湖花园、新城香溢紫郡、招商兰溪谷。代招朗诗未来街区、新城花漾紫郡、旭日学府、蓝海雅苑、印象花园、侨谊东苑、都会诚品(待相关片区配建中学建成开办再行调整)。
南京江北新区玉带实验学校(初中部)
原玉带街道所辖区域。
南京一中明发滨江南浦路中学
海德北岸、幸福美地、桥北新村、江畔明珠、春江阁、浦泰和天下、朗诗红树林、迎江雅居、尚上悦苑。
南京市第一中学工业大学初级中学
明发云庭、明发阅山悦府、林景熙园、香漫山花园、国信自然天城、云曜府、水岸云际花园、顶山街道胡桥路社区未拆迁片区、金地浅山艺境、山水金盾花园、林景兰园、林景紫园、顶山街道石佛社区联合组自建房片区、四机一村、二村;代招栖樾府、润辰府、江河欣府(待相关片区配建中学建成开办再行调整)。
南京(大厂)民办育英第二外国语学校中央商务区学校
花语熙岸府、映樾里、琨玉府、江悦光年花园、和光锦棠府、宸光府、锦绣江来花园、长江凌云府、天宸江樾花园、雍澜悦府、雍澜和府、天宸云筑。
南京明道学校研创园学校
金地风华国际、中海左岸澜庭、颐和铂岸江璟府、观江越府、保利阅云台;代招江畔月明府、佳源玖棠府、保利西江月、越江时代苑(待相关片区配建中学建成开办再行调整)。
小编提醒:2026南京招生政策即将发布,为了方便大家更快获取信息,可添加宁知老师,免费领取南京小学百校大全及2026幼升小白皮书(即将发布)
扫码添加宁知老师
获取最新升学政策
小学招生入学工作时间安排:
5月16日(周五),区教育局公布义务教育招生入学工作实施方案。方案公布后, 区内义务教育学校启动招生工作。
5月15日-19日(周四-周一),民办一贯制学校征求本校小学毕业生直升初中部意愿,学生监护人办理相关手续并签字确认。
5月22日(周四)起,公办学校发布入学公告,民办学校发布招生简章,明确招生入学登记相关事项。
5月25日-30日(周日-周五),公办学校学区生在义务教育招生信息化服务平台报名登记,同步开通线下咨询点。
6 月4 日(周三),区教育局公布民办学校、热点公办小学电脑随机派位计划。
6月6 日-7日(周五-周六),小学毕业生在义务教育招生信息化服务平台填报电脑派位志愿,同步开通线下咨询点。
6月14日-15日(周六-周日),小学新生在义务教育招生信息化服务平台填报电脑派位志愿,同步开通线下咨询点。
6月28日(周六),同步进行民办学校、热点公办学校和南京外国语学校电脑随机派位,并公布结果。
6月29日(周日),市教育局在义务教育招生信息化服务平台开通电脑派位结果网络查询。
7月1日-7日(周二- 周一)期间,符合政策条件的随迁子女网上报名登记(具体办法通过微信公众号“建邺教育发布”提前发布)。
7月1日- 11日(周二- 周五)期间,被电脑随机派中或通过南京外国语学校语言能力测评的学生及其监护人到相应学校,现场办理录取确认手续,截止时间为 7月11日17:00。
7月12日-13日(周六-周日),确认直升民办一贯制学校初中部的学生及其监护人到相应学校,现场办理录取确认手续,截止时间为7月13日17:00。
8月10日(周日)前,公办、民办学校发放入学通知书(或公布新生名单),完成招生工作。
2025年建邺区初中招生入学工作时间安排:
5月16日(周五),区教育局公布义务教育招生入学工作实施方案。方案公布后,区内义务教育学校启动招生工作。
5月15日-19日(周四-周一),民办一贯制学校征求本校小学毕业生直升初中部意愿,学生监护人办理相关手续并签字确认。
5月22日(周四)起,公办学校发布入学公告,民办学校发布招生简章,明确招生入学登记相关事项。
5月25日-30日(周日-周五),公办学校学区生在义务教育招生信息化服务平台报名登记,同步开通线下咨询点。
6月4日(周三),区教育局公布民办学校、热点公办初中电脑随机派位计划。
6月6日-7日(周五-周六),小学毕业生在义务教育招生信息化服务平台填报电脑派位志愿,同步开通线下咨询点。
6月28日(周六),同步进行民办学校、热点公办学校和南京外国语学校电脑随机派位,并公布结果。
6月29日(周日),市教育局在义务教育招生信息化服务平台开通电脑派位结果网络查询。
7月1日-7日(周二-周一)期间,符合政策条件的随迁子女网上报名登记(具体办法通过微信公众号“建邺教育发布”提前发布)。
7月1日-11日(周二-周五)期间,被电脑随机派中或通过南京外国语学校语言能力测评的学生及其监护人到相应学校,现场办理录取确认手续,截止时间为7月11日17:00。
7月12日-13日(周六-周日),确认直升民办一贯制学校初中部的学生及其监护人到相应学校,现场办理录取确认手续,截止时间为7月13日17:00。
8月10日(周日)前,公办、民办学校发放入学通知书(或公布新生名单),完成招生工作。
公办小学施教区及招生计划一览表:
公办初中施教区及招生计划一览表:
小编提醒:2026南京招生政策即将发布,为了方便大家更快获取信息,可添加宁知老师,免费领取南京小学百校大全及2026幼升小白皮书(即将发布)
扫码添加宁知老师
获取最新升学政策
小学招生日程安排:
5月16日,区教育局公布2025年招生入学工作实施方案。
5月25日~5月30日,学区生(含随迁子女)在义务教育招生信息化服务平台报名登记,各校同步开通线下咨询点。(家长可通过网址https://zs.jsnje.cn或登录“我的南京”APP“一件事服务”专栏选择“教育入学一件事”进入平台)
5月25日~6月4日,对一年级新生登记信息进行线上初审和现场审核。完成统筹调剂工作。
7月15日前,各校分批次公布新生名单。
8月8日前,各校上报一年级新生招录名册(电子稿、纸质稿),需校长签字并加盖学校公章。
8月10日前,完成小学招生工作。
若报考南京市民办小学
6月14日~15日,小学新生在义务教育招生信息化服务平台填报电脑派位志愿。
6月28日,同步进行南京市民办学校和南京外国语学校电脑随机派位,并公布结果。
6月29日,市教育局在义务教育招生信息化服务平台开通电脑派位结果网络查询。
7月1日~11日,被电脑派位随机选中或通过南京外国语学校语言能力测试的学生及其监护人到相应学校,现场办理录取确认手续,截止时间为7月11日17:00。
初中招生日程安排:
5月16日,区教育局公布2025年初中招生入学工作实施方案。
5月25日~5月30日,学区生(含随迁子女)在义务教育招生信息化服务平台报名登记,各校同步开通线下咨询点。(家长可通过网址https://zs.jsnje.cn或登录“我的南京”APP“一件事服务”专栏选择“教育入学一件事”进入平台)
5月25日~6月4日,对初一新生登记信息进行线上初审和现场审核。完成统筹调剂工作。
7月1日前,各小学打印小学毕业生学籍卡并交给学生或家长,新生报到时,交相应初中校。
7月15日前,各校分批次公布录取名单。
8月8日前,各校上报初一新生招录名册(电子稿、纸质稿),需校长签字并加盖学校公章。
8月10日前,完成初中招生工作。
若报考南京市民办初中和南京外国语学校:
6月6日~7日,小学毕业生在义务教育招生信息化服务平台填报电脑派位志愿。
6月28日,同步进行南京市民办学校和南京外国语学校电脑随机派位,并公布结果。
6月29日,市教育局在义务教育招生信息化服务平台开通电脑派位结果网络查询。
7月5日,南京外国语学校组织语言能力测试。
7月1日~11日,被电脑派位随机选中或通过南京外国语学校语言能力测试的学生及其监护人到相应学校,现场办理录取确认手续,截止时间为7月11日17:00。
小学施教区划分:
(下滑查看全部)
1.永阳街道
(1)力学小学溧水学校:琴音大道与天生桥大道交界口沿天生桥大道向西→秦淮大道向北→秀园路向西→珍珠南路向南→无想山大道向东→琴音大道向北合围区域。(过渡学区)
(2)实验小学崇文路校区:琴音大道与天生桥大道交界口沿天生桥大道向西→秦淮大道向北→秀园路向西→珍珠南路向南→高平大街向东→琴音大道向北合围区域。
(3)实验小学中山东路校区:琴音大道与青年东路交界口沿青年东路向西→青年路向西→淮源街向南→秀园路向东→秦淮大道向南→天生桥大道向东→琴音大道向北合围区域。
(4)实验小学通济街校区:秦淮大道与河北路(规划)交界口沿秦淮大道向南→青年路向西→淮源街向南→中山路向西→弯子口→珍珠路→珍珠桥→沿河街向西→北门桥→望京街向北→双塘路向北→永寿路向东南→中山桥→河北路(规划)→秦淮大道合围的永阳街道所属区域。
(5)实验小学教育集团文昌小学:琴音大道与青年东路交界口沿青年东路向西→秦淮大道向北→开园路向东所合围区域以及该区域东侧永阳街道区域(不含原东庐)。
(6)状元坊小学:原黄栗树村→毓秀路→南门桥→中大街→南门口→中山路向东→弯子口→珍珠路→珍珠桥→沿河街向西→北门桥→望京街向北→双塘路向北→永寿路向西→栖凤路合围的永阳街道所辖区域。
(7)第三小学金龙路校区:原黄栗树村→毓秀路→天生桥大道向东→珍珠南路向南→无想山大道向西永阳街道辖区范围。
(8)第三小学庆丰路校区:淮源街和秀园路交界口→秀园路向西→珍珠南路向南→天生桥大道向西→毓秀路向北→南门口→中山路向东→淮源街向南合围区域。
(9)东庐小学:原东庐所辖琴音大道东侧区域户籍适龄儿童。
2.开发区
(1)状元坊小学双塘路校区及游府西街小学溧水分校:开发区所辖的机场路、前进、荷花、团山、明珠桥、新安、星河、杨林桥八个社区范围内,珍珠北路以西区域为两校共同施教区,符合入学条件的学生可以在以上两所学校中任选一所报名入学。开发区辖区内珍珠佳苑、琴韵华庭、碧水家园三个小区为状元坊小学双塘校区施教区。
(2)开发区小学(游府西街小学溧水分校红光路校区):在开发区所辖的机场路、前进、荷花、团山、明珠桥、新安、星河、杨林桥八个社区范围内,珍珠北路以东区域范围(不含珍珠佳苑、琴韵华庭、碧水家园)。
(3)南外仙林分校溧水学校:开发区辖区内秦淮社区、康怡社区、群力社区、崇贤社区、空港社区、乌山社区、柘塘社区等七个社区。
(4)柘塘小学、群力小学:施教区不变,以上两所学校与南外仙林溧水学校施教区重合的学生,可在原学校与南外仙林溧水学校中任选一所报名入学。
(5)沙河小学:沙河社区。
3.其他镇(街)
其他镇(街)中心小学负责本镇(街)范围内适龄儿童的招生工作,统一划定本镇(街)内各小学的施教范围。
中学施教区划分:
(下滑查看全部)
1.永阳街道
(1)江苏省溧水高级中学附属初级中学:中山西路—中山路—弯子口—中山路—中山东路以南的永阳街道(不含原东庐)范围。
(2)溧水区第一初级中学:中山西路—中山路—弯子口—中山路—中山东路以北,开发区和永阳街道行政区划分界线以南的永阳街道(不含原东庐)范围。
(3)东庐初级中学:原东庐乡所辖区域。
2.开发区
(1)金陵中学溧水分校:开发区行政区域机场路、前进、荷花、团山、明珠桥、新安、星河、杨林桥和沙河等九个社区。
(2)南外仙林分校溧水学校:开发区行政区域内秦淮、康怡、群力、崇贤、空港、乌山、柘塘等七个社区。
(3)柘塘初级中学:施教区不变,与南外仙林溧水学校施教区重合的学生,可在柘塘初级中学与南外仙林溧水学校中任选一所就读。
3.其他镇(街)
按对口招生的原则,其他镇(街)辖区内初中负责本镇(街)范围内招生工作。具有溧水各镇(街)户籍在外就读的小学毕业生回原籍,相应的初中校必须按政策安排其入学。
小编提醒:2026南京招生政策即将发布,为了方便大家更快获取信息,可添加宁知老师,免费领取南京小学百校大全及2026幼升小白皮书(即将发布)
扫码添加宁知老师
获取最新升学政策
小学招生日程安排:
5月22日(周四),各公办、民办小学张贴一年级招生通告。
5月25日(周日)至5月30日(周五),本区户籍适龄儿童在南京市义务教育招生信息化服务平台报名登记。有特殊情况的可线下咨询(时间地点见附件)。
6月4日(周三),公布区内实行电脑派位的热点公办小学和民办小学名单及电脑派位计划。
6月12日(周四)至6月13日(周五),符合条件的外来务工人员随迁子女在南京市义务教育招生信息化服务平台报名登记。有特殊情况的可同时向法定监护人居住证地址对应的公办小学咨询。
6月14日(周六)至6月15日(周日),有参加电脑派位意愿的本区户籍适龄儿童,在南京市义务教育招生信息化服务平台填报电脑派位志愿。
6月28日(周六),民办小学和区内热点公办小学电脑派位。
6月29日(周日),家长可通过南京市义务教育招生信息化服务平台查询电脑派位结果。
7月1日(周二)至7月11日(周五),被电脑随机派中的适龄儿童监护人到相应学校,现场办理录取确认手续,截止时间为7月11日17:00。
8月10日(周日),公办、民办小学发布入学通知。
中学招生日程安排:
5月22日(周四),公办初中张贴施教区通告,民办初中发布招生简章。
5月25日(周日)至5月30日(周五),本区户籍的应届小学毕业生在南京市义务教育招生信息化服务平台报名登记。有特殊情况的可线下咨询。在区内小学就读的向就读小学咨询;在区外小学就读的至萨家湾46号线下咨询,时间为5月28日(周三)至5月30日(周五)上午8:30-11:30,下午2:00-5:00。
6月4日(周三),公布区内实行电脑派位的民办初中、热点公办初中名单及电脑派位计划。
6月6日(周五)至6月7日(周六),有参加电脑派位意愿的本区户籍小学毕业生,在南京市义务教育招生信息化服务平台填报电脑派位志愿。
6月9日(周一)至6月11日(周三),符合条件的外来务工人员随迁子女在南京市义务教育招生信息化服务平台报名登记。有特殊情况的向本区就读小学咨询。
6月28日(周六),民办初中和区内热点公办初中电脑派位。
6月29日(周日),通过南京市义务教育招生信息化服务平台查询电脑派位结果。
7月1日(周二)至7月11日(周五),被电脑随机派中的学生及其监护人到相应学校,现场办理录取确认手续,截止时间为7月11日17:00。
8月10日(周日)前,初中学校发放入学通知书(或公布新生名单)。
小编提醒:2026南京招生政策即将发布,为了方便大家更快获取信息,可添加宁知老师,免费领取南京小学百校大全及2026幼升小白皮书(即将发布)
扫码添加宁知老师
获取最新升学政策
小学招生日程安排:
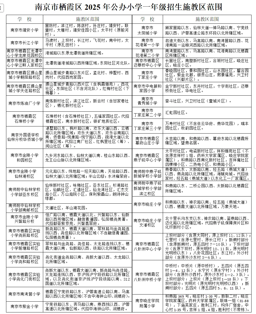
5月16日(周五),公布《南京市栖霞区2025年小学招生入学工作实施办法》。
5 月21日(周三),区教育行政部门完成区域内公办、民办小学招生入学工作材料的审核备案工作。
5月22日(周四)起,公办小学发布入学公告,民办小学发布招生简章,明确招生入学登记相关事项。
5月25日—30日(周日—周五),公办小学学区生在义务教育招生信息化服务平台报名登记。
6月4日(周三),区教育局公布民办小学、热点公办小学电脑随机派位计划。
6月14日—15日(周六—周日),小学新生在义务教育招生信息化服务平台填报电脑派位志愿。
6月28日(周六),同步进行民办学校、热点公办学校电脑随机派位,并公布结果。
6月29日(周日),市教育局在义务教育招生信息化服务平台开通电脑派位结果网络查询。
7 月1日—7月11日(周二—周五)期间,被电脑随机派中的学生及其监护人到相应学校,现场办理录取确认手续,截止时间为7月11日17:00。
7月3日—4日(周四—周五),现场审核外来务工人员随迁子女入学材料,符合条件的外来务工人员随迁子女在义务教育招生信息化服务平台报名登记。
8月10日(周日)前,公办、民办小学发放入学通知书(或公布新生名单),完成招生工作。
中学招生日程安排:
5月16日(周五),公布《南京市栖霞区2025年初中招生入学工作实施办法》。
5月15日—19日(周四—周一),民办一贯制学校征求本校小学毕业生直升初中部意愿,学生监护人办理相关手续并签字确认。
5月21日(周三),区教育行政部门完成区域内公办、民办初中招生入学工作材料的审核备案工作。
5月22日(周四)起,公办初中发布入学公告,民办初中发布招生简章,明确招生入学登记相关事项。
5月25日—30日(周日—周五),公办初中学区生在义务教育招生信息化服务平台报名登记。
6月4日(周三),区教育局公布民办初中、热点公办初中电脑随机派位计划。
6月6日—7日(周五—周六),小学毕业生在义务教育招生信息化服务平台填报电脑派位志愿。
6月28日(周六),同步进行民办学校、热点公办学校电脑随机派位,并公布结果。
6月29日(周日),市教育局在义务教育招生信息化服务平台开通电脑派位结果网络查询。
7月1日—7月11日(周二—周五)期间,被电脑随机派中的学生及其监护人到相应学校,现场办理录取确认手续,截止时间为7月11日17:00。
7月3日—4日(周四—周五),现场审核外来务工人员随迁子女入学材料,符合条件的外来务工人员随迁子女在义务教育招生信息化服务平台报名登记。
7月12日—13日(周六—周日),确认直升民办一贯制学校初中部的学生及其监护人到相应学校,现场办理录取确认手续,截止时间为 7 月13日17:00。
8月10日(周日)前,公办、民办初中发放入学通知书(或公布新生名单),完成招生工作。
施教区:
(下滑查看全部)
小编提醒:2026南京招生政策即将发布,为了方便大家更快获取信息,可添加宁知老师,免费领取南京小学百校大全及2026幼升小白皮书(即将发布)
扫码添加宁知老师
获取最新升学政策
小学招生日程安排:
中学招生日程安排:
小编提醒:2026南京招生政策即将发布,为了方便大家更快获取信息,可添加宁知老师,免费领取南京小学百校大全及2026幼升小白皮书(即将发布)
扫码添加宁知老师
获取最新升学政策
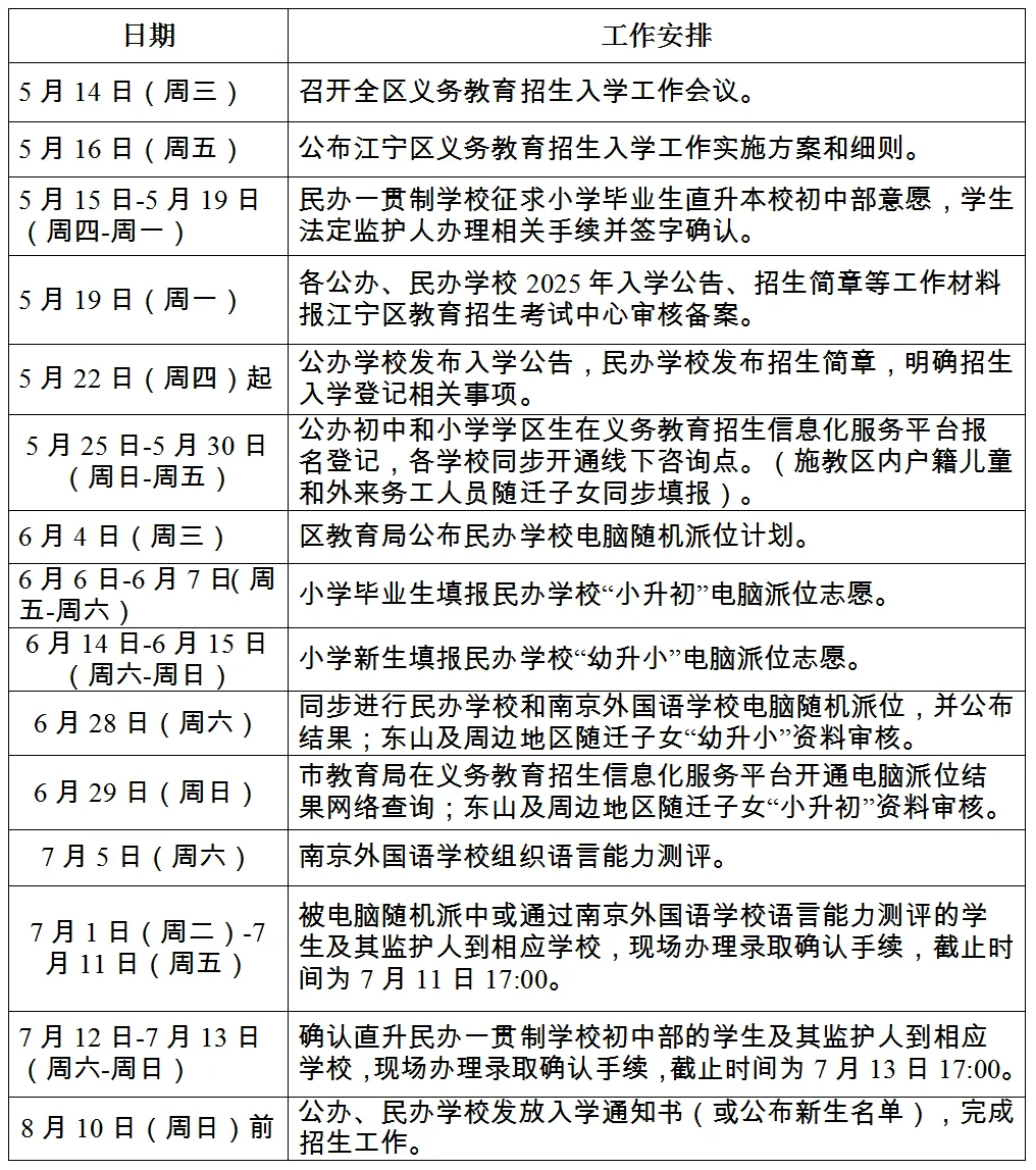
招生入学工作日程安排:
施教区范围:
(下滑查看全部)
全区公办义务教育阶段学校施教区按城区(淳溪街道)、古柏街道和其他六个街镇进行划分。淳溪、古柏街道以外的六个街镇义务教育阶段学校施教区相对独立,适龄儿童少年在户籍所在街镇义务教育阶段学校入学。2025年淳溪、古柏街道公办义务教育阶段学校施教区范围为:
(一)小学
1.实验小学:沿石臼湖南路-石臼湖北路-镇兴路-太安路-芜太路-官溪路-湖滨大道-石臼湖南路所形成的区域。
2.宝塔小学:沿石臼湖南路-石臼湖北路-芜太路-水阳江路-湖滨大道-石臼湖南路所形成的区域。
补充说明:2025年,宝塔小学一年级新生在宝塔小学康乐路校区(省淳中北面)就读,2026年回宝塔小学励志路校区就读二年级。
3.淳溪中心小学:沿石臼湖北路-芜太路-太安路-镇兴路-石臼湖北路所形成的区域。
补充说明:2025年,淳溪中心小学一年级新生在淳溪中心小学镇兴路校区(原老职中)就读,2026年回淳溪中心小学大丰路校区就读二年级。
4.新城小学:沿芜太路-溧芜高速-石固河-凤山路-丹阳湖北路-芜太路所形成的区域,以及芜太路以北的花奔村。
5.南师附中高淳学校(小学部):沿凤山路-花园大道-花山路-芜太路-丹阳湖北路-凤山路所形成的区域。
6.滨湖小学:东至芜太路、北至双高路、西至石固河、南至固城湖所形成的区域。
7.汶溪小学:雅居乐、东方曼园和东方公馆住宅小区。
8.淳溪薛城小学:金澜花园、薛城村、临城村、邢丰村和荣复村。
9.淳溪长乐小学:长乐村和杨家村。
10.金陵汇淳学校(小学部):沿芜太路-花山路-花园大道-溧芜高速-宁宣高速-漆桥河-芜太路所形成区域内的淳溪、古柏街道区域。
11.古柏中心小学:溧芜高速以北的淳溪、古柏街道区域。
12.考虑到历史原因、生源和学位数情况,对部分区域设立多校划片,具体方案为:
(1)芜太路以北的花奔村适龄儿童可选择施教区学校新城小学报名入学,也可申请淳溪中心小学报名入学。
(2)薛城村、临城村、邢丰村、荣复村适龄儿童可选择施教区学校薛城小学报名入学,也可申请新城小学报名入学(区招考中心将根据新城小学、淳溪中心小学学位空余情况统筹安排入学)。
(3)宝塔小学、新城小学、淳溪中心小学施教区内适龄儿童可申请南师附中高淳学校(小学部)报名入学(申请人数未超过空余学位数时,一次性全部录取;申请人数超过空余学位数时,按照随机派位规则录取,未派中的回原施教区学校入学)。
(4)古柏中心小学施教区内适龄儿童可选择施教区学校古柏中心小学报名入学,也可申请金陵汇淳学校(小学部)报名入学。
以上多校划片区域内有申请意向的适龄儿童父母(或其法定监护人)可通过以下方式报名:1.网上报名:5月25日至5月30日通过南京市义务教育招生信息化服务平台(网址https://zs.jsnje.cn)或登录“我的南京”APP“一件事服务”专栏选择“教育入学一件事”进入平台报名登记;2.线下报名(网上报名不成功的):5月25日至30日到户籍所在施教区小学报名登记。区招考中心将在施教区范围内学生学位派定后,根据学位空余情况统筹安排入学。
2026年秋季招生时,根据区域生源数和学校学位数情况适时调整多校划片方案。
(二)初中
1.第一中学:对应新城小学和薛城小学施教区(具体范围为:芜太路以北、溧芜高速以南的碧桂园、中交荣域、大丰景苑、大丰佳苑、中宏万家、万科溪望城、丰和湾、宝龙世家、悦熙台、水映华庭、金澜花园等住宅小区,及芜太路以北的花奔村、薛城村、临城村、邢丰村、荣复村)。
2.第二中学:沿宝塔路-固城湖北路-镇兴路-太安路-芜太路-官溪路-湖滨大道-宝塔路所形成的区域。
考虑到历史原因,家庭户籍为东湖村和襟湖村的适龄学生,可申请在第二中学报名入学。
3.第三中学:沿宝塔路-固城湖北路-镇兴路-太安路-芜太路-水阳江路-宝塔路所形成的区域,及淳溪长乐小学施教区范围。
4.南师附中高淳学校(初中部):对应南师附中高淳学校(小学部)、汶溪小学施教区范围,以及芜太路以西、双高路以南、双湖南路以东区域内的紫晶美域、滨湖丽景、南塘小区、南塘新村住宅小区和南塘村、河城村。
5.金陵汇淳学校(初中部):对应金陵汇淳学校(小学部)和古柏中心小学施教区范围,以及芜太路以南的驼头村(设三年过渡期,2023年~2025年芜太路以南的驼头村户籍初一新生可在施教区学校金陵汇淳学校(初中部)入学,也可申请到第二中学入学。)。
小编提醒:2026南京招生政策即将发布,为了方便大家更快获取信息,可添加宁知老师,免费领取南京小学百校大全及2026幼升小白皮书(即将发布)
扫码添加宁知老师
获取最新升学政策
