


引言
细胞对雄激素信号的响应强度,暗藏一道“年龄分水岭”。
南京医科大学团队于《Nature Aging》发表研究,通过单细胞与空间转录组,揭示雄激素应答转录元程序(AR-MP) 是区分早发与晚发前列腺癌的核心“分子开关”。
○ 早发前列腺癌(≤55岁):AR-MP高度激活,肿瘤细胞与APOE⁺巨噬细胞“抱团”,形成促癌微环境;
○ 晚发前列腺癌(>55岁):AR-MP被抑制,炎症性成纤维细胞(iCAF)推动肿瘤向去势抵抗演变。
💡这项研究不仅绘就了前列腺癌随年龄变化的“微环境地图”📌,更提示治疗策略应“因龄而异”——年轻患者或可主攻AR与TAMs,而老年患者则需聚焦EMT与iCAF干预❗❗
课题无从下手?数据分析复杂?关注筑梦科研,我将为你提供选题灵感与数据分析,助力您高效产出、抢占首发
文章核心架构速览
文章核心要点已为大家整理好,点击图片一键获取!

文献解读

标题:单细胞和空间RNA测序确定早期和晚期前列腺癌症的不同微环境和进展特征
发表期刊:Nature Aging
发表时间:2025年5月
影响因子:19.5
我真的可以一键发sci吗?


当然可以!我们筑梦科研有专业的数据分析团队,从选题到分析,再到论文润色返修,一条龙服务!


那我需要准备什么?


准备接收文章被顶刊录用的好消息!不管是公共数据库/单细胞/转录组/机器学习/预后模型/文献计量学/虚拟敲除等,我们都可以提供服务!
我该怎么联系你?


扫描下方二维码!筑梦科研期待为您服务!

筑梦科研
一键助力发SCI
研究背景
前列腺癌可按发病年龄分为早发型(EOPC,≤55岁)和晚发型(LOPC),两者临床病理特征及预后存在差异,可能与年龄相关的激素水平及免疫活性变化有关。目前对二者在肿瘤微环境层面的异质性尚缺乏系统认识,探索此异质性对制定年龄特异性精准干预策略至关重要。
研究思路
1.单细胞RNA测序:对10例侵袭性前列腺癌患者(4例EOPC,6例LOPC)的治疗初发肿瘤组织进行测序。
2.空间转录组测序:对2例样本(EOPC4, LOPC3)进行空间转录组分析。
3.公共数据验证:整合TCGA、GEO等数据库的超3,000例前列腺癌转录组数据及UK Biobank的GWAS数据。
4.分子与病理实验:利用免疫组织化学、多重免疫荧光、流式细胞术及Western blotting在独立队列中进行验证。
5.动物模型:建立年轻(8月龄)与年老(16月龄)小鼠原位肿瘤模型,评估去势治疗反应。
6.生物信息学分析:运用非负矩阵分解、细胞通讯分析、基因集富集分析等方法对数据进行深度挖掘。
研究结果
01
早发与晚发型前列腺癌的不同肿瘤微环境景观
EOPC富集免疫细胞与平滑肌细胞,雄激素应答、缺氧及脂肪酸代谢通路激活;LOPC富集上皮细胞与成纤维细胞,上皮间质转化通路上调(图1-2)。

图1 | 10例前列腺癌(PCa)患者的细胞景观

图2 | EOPC 与 LOPC 的显著细胞景观差异
02
恶性上皮细胞的年龄相关转录特征
EOPC中雄激素应答元程序高表达,与ErbB信号、缺氧及脂质代谢正相关;LOPC中侵袭性元程序(与EMT相关)更活跃(图3)。

图3 | AR-MP在 EOPC 与 LOPC 中呈现差异性激活
03
APOE⁺肿瘤相关巨噬细胞促进EOPC肿瘤进展
EOPC中鉴定出APOE⁺ TAM亚型,具M2型及髓源性抑制细胞特征,通过FN1-整合素、EREG-EGFR与肿瘤细胞互作,并与不良预后相关(图4)。

图4 | APOE +肿瘤相关巨噬细胞(TAMs)促进 EOPC 中肿瘤进展
04
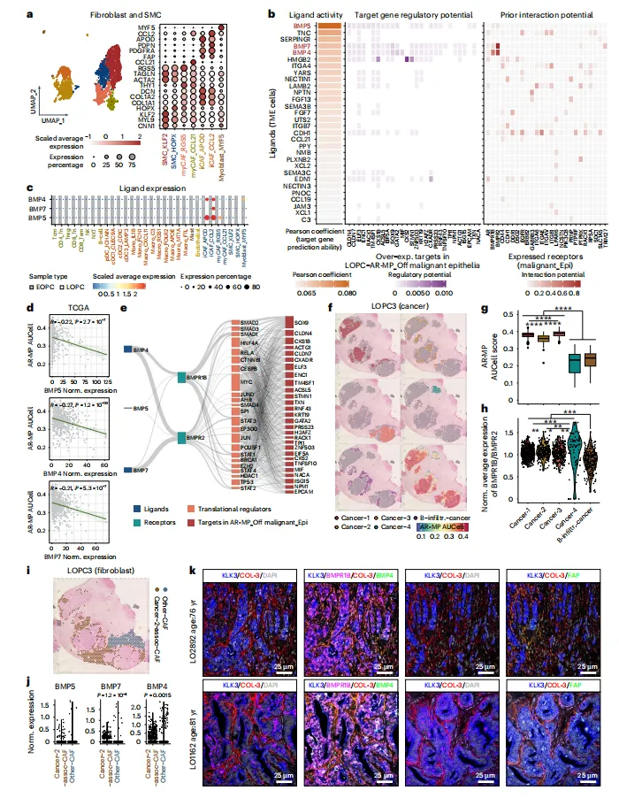
炎性癌相关成纤维细胞通过下调AR-MP促进LOPC进展
LOPC中炎性癌相关成纤维细胞高表达BMPs,通过BMP-BMPR信号下调AR-MP,激活EMT通路,与肿瘤进展及不良预后相关(图5-6)。

图5 | CAFs下调 LOPC 中的AR-MP表达

图6 | iCAFs与AR-MP及 LOPC 中前列腺癌(PCa)进展的关联性
05
动物模型验证及临床意义
年轻小鼠(模拟EOPC)对去势治疗更敏感,肿瘤中AR-MP、缺氧及脂肪酸合成活性更高;年老小鼠(模拟LOPC)中iCAF浸润更显著,并通过BMP4-BMPR1B与肿瘤细胞互作(图7)。

图7 | EOPC 与 LOPC 间异质性的验证
文章小结
该研究通过单细胞与空间转录组测序,揭示早发型与晚发型前列腺癌在肿瘤微环境与转录程序上的显著差异。
EOPC以雄激素应答元程序激活为特征,与APOE⁺肿瘤相关巨噬细胞在缺氧、脂质代谢重编程的微环境中互作;LOPC则表现为AR-MP下调,炎性癌相关成纤维细胞通过BMP-BMPR信号诱导上皮间质转化及去势抵抗。动物模型证实年轻小鼠对去势治疗更敏感,为年龄特异性精准干预提供了依据。
如果你也对数据分析感兴趣,想深入挖掘、复现高分思路,欢迎随时私信交流~点燃每一个科研火花,助力您的科研之旅!
往期精彩推荐
1.
2.
3.
IF35.7!恭喜中国药科大学博士生斩获双一区顶刊!发现炎症性血栓治疗新靶标P2Y14R,并揭示丙谷胺可作为安全抗栓新策略


长按扫码
获取1v1数据分析方案
您的点赞是支撑我创作的动力,点个赞再走吧~

点赞
收藏
分享