(点击页面左下角阅读原文,直达文献页面)
一、中文标题
整合基因组进化与系统代谢工程改造季也蒙迈耶氏酵母 用于2-苯乙醇的生物合成(Engineering the robustness of Meyerozyma guilliermondii for efficient 2-phenylethanol biosynthesis)
发表单位:南京工业大学生物与制药工程学院,材料化学工程国家重点实验室
通讯作者:姜岷、信丰学、章文明
时间:2026年4月1日
链接:
https://www.sciencedirect.com/science/article/pii/S1096717626000509

如何系统提升非常规酵母季也蒙迈耶氏酵母对高毒性芳香化合物2-苯乙醇(2-PE)的耐受性,并实现其高效生物合成?
2-苯乙醇(2-PE)是一种高价值的玫瑰香型化合物,但其对微生物具有显著毒性,限制了其生物合成效率。本研究通过整合非理性诱变、适应性进化(ALE)与系统代谢工程,系统解析并重塑了Meyerozyma guilliermondii 在2-PE胁迫下的细胞耐受性网络。研究发现,多个内源耐受元件协同作用,重新分配能量与还原力,增强谷胱甘肽依赖的氧化还原缓冲能力,并强化膜与线粒体稳定性。最终工程菌株E-EA20-GA-ME在不使用原位产物回收(ISPR)条件下,2-PE产量达到7.09 g/L;结合ISPR后,产量提升至13.43 g/L。本研究为构建耐受毒性化合物的微生物平台提供了理论与工程框架。
2-苯乙醇(2-PE)是一种具有玫瑰香气的芳香醇,广泛应用于食品、化妆品、制药及日用化学品领域。传统的植物提取法成本高、产量低,而化学合成法存在环境不友好等问题。微生物合成2-PE因其发酵周期短、成本低、可持续性强而受到广泛关注。然而,2-PE对微生物具有显著的毒性作用,浓度超过2–3 g/L即可抑制大多数微生物的生长,破坏膜结构、干扰能量代谢并诱导活性氧(ROS)积累。
为解决这一问题,研究者通常采用原位产物回收(ISPR)技术,如液-液萃取,以减轻产物抑制。然而,ISPR增加了工艺复杂性和成本,且掩盖了宿主菌株自身耐受性不足的问题。因此,开发具有高内在耐受性的微生物底盘是提升2-PE合成效率的关键。
Meyerozyma guilliermondii 菌株YLG18天然耐受高达4 g/L的2-PE,显著优于其他酵母。此外,该菌株具有高效的Ehrlich代谢途径,能快速利用前体L-苯丙氨酸,是合成芳香族化合物的理想底盘。尽管如此,其天然耐受性仍不足以支撑高产工业化生产。
本研究通过非理性诱变、适应性进化与系统代谢工程相结合,系统解析了2-PE毒性机制,筛选并验证了多个内源耐受元件,最终构建出具有极高2-PE耐受性和合成能力的工程菌株,显著降低了对ISPR的依赖。
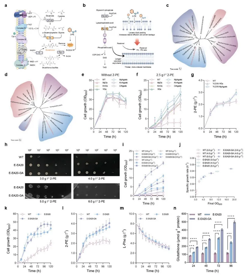
研究首先通过EMS和ARTP组合诱变,筛选出能在含6 g/L 2-PE平板上生长的突变株。进一步通过180天的适应性进化,获得菌株EA20,其在5.25 g/L 2-PE条件下稳定生长。与野生型相比,EA20在3、4、5 g/L 2-PE下的比生长速率分别提高了1.53、2.81和4.26倍。此外,EA20还表现出对高温、低pH和高渗透压的交叉耐受性。在摇瓶发酵中,EA20的2-PE产量达3.15 g/L,比野生型提高40%。

图1 耐受菌株筛选
全基因组测序发现EA20中存在12个编码区突变,涉及氨基酸代谢、氧化还原辅因子再生、能量代谢和膜运输等通路。通过等位基因替换验证,确认四个关键突变基因:Lys2(L-2-氨基己二酸还原酶)、Atr(线粒体ATP依赖性通透酶)、Gat(谷氨酰胺酰胺转移酶)和Scy(蛋白激酶结构域蛋白)。这些突变分别导致酶活性下降或构象改变。例如,Lys2突变导致NADPH依赖的酶活性下降35.21%,可能有助于细胞重新分配能量用于抗ROS应激。

图2 性能研究

图3 功能分析
将四个突变基因共同在EA20中表达,构建菌株E-EA20。虽然平板耐受性未显著提升,但在液体培养中表现出更长的生长稳定期和更高的2-PE产量。其中,E-EA20在3 g/L 2-PE下的OD600达8.52,2-PE产量为3.56 g/L,比EA20提高13%。进一步分析表明,这些突变通过减少ATP和NADPH的消耗,增强谷胱甘肽合成和膜完整性,从而提升耐受性。

图4 提高耐受
为增强抗氧化能力,研究筛选并表达了来自Yarrowia lipolytica 的谷氨酰胺合成酶(YlGs)和来自Kluyveromyces marxianus 的谷氨酸-丙酮酸转氨酶(KmAgpat)。单独表达YlGs或KmAgpat的菌株在2.5 g/L 2-PE下生长显著优于野生型。将两者共同表达于E-EA20中,构建菌株E-EA20-GA,其在5 g/L 2-PE下的比生长速率达0.031 h⁻¹,细胞内谷胱甘肽水平提高2.4倍,2-PE产量达4.92 g/L。

图5 鉴定和评估
在E-EA20-GA中过表达内源ARO10、GAP和ARO80基因,构建菌株E-EA20-GA-ME,进一步强化2-PE合成通量。摇瓶发酵中,该菌株2-PE产量达7.09 g/L,为目前无ISPR条件下的最高报道值。
在5 L生物反应器中,E-EA20-GA-ME结合脂肪酸甲酯(FAME)ISPR系统,优化相比(1:2)和添加时间(36 h)后,2-PE产量达13.43 g/L,生产率为0.085 g/L/h,比E-EA20-GA提高30.98%。

图6 规模化发酵
本研究通过整合非理性诱变、适应性进化和系统代谢工程,显著提升了M. guilliermondii 对2-PE的耐受性,创下了无ISPR条件下2-PE产量7.09 g/L的记录。四个内源突变基因(Lys2、Atr、Gat、Scy)通过重新分配能量和还原力、增强谷胱甘肽合成和膜稳定性,协同赋予细胞高耐受性。异源表达Gs和Agpat进一步强化了抗氧化能力。值得注意的是,部分突变导致酶活性下降,可能通过显性负效应或竞争性抑制机制,减少非必需代谢通路的资源消耗,从而增强抗逆性。这些耐受元件不仅适用于2-PE,还可能为其他毒性化合物的生物合成提供通用工程策略。未来可进一步优化代谢通量、拓展底物谱,并探索其在工业化发酵中的应用潜力。
【近期热文】
最新!中国科学院深圳先研院国家杰青JACS-合成生物学-光驱动CO₂和H₂O合成C4化合物:基于工程化光催化剂-微生物联合体
最新!江南大学院士组副处长&教育部长江学者&Chem Eng J-重编程内在荚膜多糖生物合成途径以实现软骨素在大肠杆菌1917中的高效分泌生产
最新多轮菌株一代更比一代强!清华大学院士候选人&长江学者Trends Biotechnol-工程改造盐单胞菌用于低盐、开放、非灭菌条件下的PHB生产
最新最高产!江南大学国家级人才&郑州工程技术学院院长&英国皇家学会会士Bioresour Technol-跨界共培养工程用于从葡萄糖从头生物合成色醇
最新最高产!江南大学教育部新世纪人才&太湖学者特聘教授Chem Eng J-通过协调在区室化生物合成高效生产乳链菌肽及羊毛硫肽
最新!华东理工大学主任&原院长&国家高层次领军人才Chem Eng J-合成生物学-基于平菇来源途径的多层次代谢工程用于酵母中高效生产麦角硫因
最新!江南大学院长&国家杰青Biotechnol Adv-合成生物学-利用人工智能工程化合成生物学传感器:从可编程电路到下一代生物传感