
导读
针对骨质疏松性骨折相关感染中皮质骨溶解、细菌定植且现有治疗仅控感染未护骨的问题,设计基于双膦酸盐修饰透明质酸的纳米复合水凝胶,负载万古霉素、Ag⁺并设 BP/TSPP 两种配方,利用生物膜病理性 pH 实现抗菌剂位点特异性释放,同时通过双膦酸盐抑制破骨细胞活化、阻止骨细胞凋亡;在大鼠模型中验证,该水凝胶有效清除耐甲氧西林金黄色葡萄球菌,保留皮质骨完整性,TSPP 配方降低 BP 剂量还改善了骨痂重塑,最终证实该双效水凝胶可通过防骨溶解、恢复愈合级联反应,成为治疗骨质疏松性骨折相关感染的潜力方案。
注:该文章发表于《Nature Communications》,其最新影响因子高达15.7,位于JCR和中科院分区的Q1区。
研发出 pH 响应型双膦酸盐基复合水凝胶,实现抗菌剂的感染位点特异性释放;整合抗感染与骨保护双功能,同时清除细菌、抑制破骨细胞活化和骨细胞凋亡;设计 TSPP 改性配方,降低 BP 剂量并解决高剂量 BP 延迟骨痂重塑的问题,适配骨质疏松的病理特点。
合成双膦酸盐修饰透明质酸(HABP),制备 HABP-BP 和 HABP-TSPP 两种水凝胶并负载万古霉素、Ag⁺,通过流变学、电镜检测水凝胶结构与性能,体外检测其抗菌、抑制破骨细胞分化、保护骨细胞及促骨髓间充质干细胞成骨的能力;构建去卵巢大鼠骨质疏松性股骨骨折合并耐甲氧西林金黄色葡萄球菌感染模型,将大鼠分为对照组、单纯抗生素组、不同水凝胶处理组,通过 X 线、显微 CT 分析骨组织形态,结合组织染色、免疫组化、细菌培养等检测骨溶解、骨愈合、感染清除及细胞水平变化,还通过四点弯曲试验检测骨痂力学强度,利用 ELISA、流式细胞术等验证相关分子机制。
所制水凝胶具有良好的可注射性、自修复性,在酸性感染微环境中可加速释放 Ag⁺和万古霉素,实现 > 5-log 的细菌载量降低并破坏生物膜;体外实验证实水凝胶可抑制破骨细胞分化、缓解 TNF-α 诱导的骨细胞凋亡,同时支持骨髓间充质干细胞成骨矿化。动物实验中,该水凝胶有效清除骨折部位及植入物上的细菌,显著减少皮质骨溶解、保留骨完整性,上调成骨相关因子表达;HABP-BP 组虽护骨但延迟骨痂重塑,HABP-TSPP 组因低 BP 剂量实现更协调的骨痂形成与重塑,提升骨折部位力学强度,且水凝胶无全身毒性,未引发明显炎症反应。

Fig. 1:该图直观展示了双膦酸盐基抗菌纳米复合水凝胶改善骨质疏松性骨折相关感染(FRI)中皮质骨溶解、促进骨愈合的整体作用机制与过程,首先呈现了骨质疏松性 FRI 的病理特征为皮质骨溶解、细菌入侵骨细胞 - 陷窝小管网络,接着说明将可注射水凝胶应用于骨折部位后,感染部位的酸性微环境会触发水凝胶中 BP-Ca²⁺-Ag⁺纳米颗粒解体并释放 Ag⁺,通过抑制破骨细胞活化和骨细胞凋亡实现皮质骨完整性的保护,同时阻止细菌对皮质骨的入侵,最终揭示经该水凝胶治疗后,皮质骨完整性得以恢复,骨折部位的协调愈合级联反应也重新建立,实现骨折愈合。

Fig. 2:该图围绕双膦酸盐基生物活性水凝胶的制备、理化特性及抗菌剂的 pH 响应释放特性展开说明,首先通过示意图展示了基于 HABP 与自组装 BP-Ag/Ca²⁺纳米颗粒间的配位作用制备水凝胶的原理,流变学分析结果表明不同配方的水凝胶均具备稳定的结构强度,且 HABP-BP-Ag⁺水凝胶拥有剪切稀化和自修复的特性,HABP-TSPP 系列水凝胶自修复能力稍弱则体现了 BP 比 TSPP 的配位动力学更优;扫描电镜图像证实所有水凝胶配方均具有均匀的多孔结构,且 BP/TSPP-Ag⁺/Ca²⁺纳米颗粒分布均匀,结构稳定;而药物释放实验结果明确,水凝胶中的 Ag⁺、万古霉素和 BP 在生理 pH 下缓慢释放,在模拟感染微环境的酸性 pH(~5.5)下释放显著加速,实现了病理 pH 特异性的抗菌剂释放,同时也证实 HABP-TSPP-V-Ag⁺组的 BP 累积释放量远低于 HABP-BP-V-Ag⁺组。

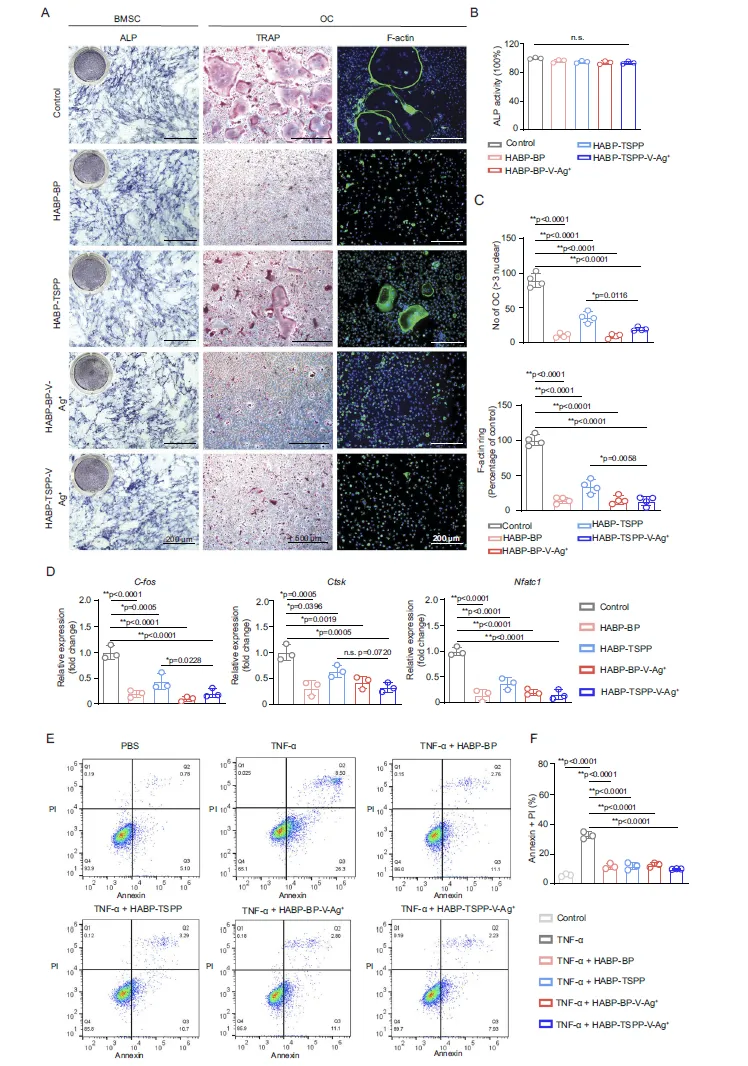
Fig. 3:该图旨在验证双膦酸盐基水凝胶在体外对成骨、破骨细胞及骨细胞的生物学作用,实验结果显示,水凝胶提取物处理后的骨髓间充质干细胞(BMSCs)碱性磷酸酶(ALP)活性与对照组无显著差异,且矿化能力提升,成骨相关基因表达上调,说明水凝胶不影响成骨分化且能促进成骨矿化;抗酒石酸酸性磷酸酶(TRAP)染色和 F - 肌动蛋白环染色结果表明,HABP-BP 系列水凝胶能显著减少多核破骨细胞数量、抑制肌动蛋白环形成,破骨细胞特异性基因表达也显著下调,Ag⁺的加入进一步增强了破骨细胞分化抑制效果,HABP-TSPP 系列水凝胶抑制作用较弱但加入 Ag⁺后效果提升;流式细胞术结果则证实,水凝胶提取物能显著缓解 TNF-α 诱导的 MLO-Y4 骨细胞凋亡,且该保护作用由 BP 而非 TSPP 介导,整体说明水凝胶可在支持成骨的同时抑制破骨细胞生成、保护骨细胞。

Fig. 4:该图系统验证了双膦酸盐基水凝胶在体外的杀菌效果及生物膜破坏能力,纸片扩散实验显示 HABP-BP-Ag⁺水凝胶对耐甲氧西林金黄色葡萄球菌(MRSA)的抑菌圈显著大于 HABP-BP-V 水凝胶,证明 Ag⁺能增强水凝胶的抗菌能力;活菌 / 死菌染色和共聚焦图像显示,不含抗菌成分的 HABP-BP 组对生物膜无明显作用,而 HABP-BP-V-Ag⁺和 HABP-TSPP-V-Ag⁺组能有效破坏生物膜,死菌信号显著增加;菌落形成单位(CFU)实验量化证实,HABP-BP-V 组能实现 2-log 以上的细菌载量降低,而加入 Ag⁺的 HABP-BP-V-Ag⁺组能实现 5-log 以上的降低,HABP-TSPP-V-Ag⁺组抗菌效果与之相当;最后通过示意图阐释了水凝胶的杀菌机制,即 Ag⁺破坏细菌细胞壁、诱导活性氧(ROS)生成,ROS 破坏生物膜结构,帮助万古霉素进入生物膜内部发挥作用,二者协同实现高效的细菌清除和生物膜破坏。

Fig. 5:该图通过骨质疏松性 FRI 大鼠模型,在体内验证了双膦酸盐基水凝胶对皮质骨溶解的预防作用及骨折愈合的促进效果,首先展示了去卵巢造模、骨折感染造模及分组处理的动物实验流程;术后 4 周的 X 线和显微 CT 结果显示,未处理的 OVX-M 组出现严重的皮质骨溶解、骨痂面积和宽度显著增加,而 HABP-BP-V-Ag⁺和 HABP-TSPP-V-Ag⁺组能显著提升高密度骨体积(BVh)、减少骨痂面积,单纯抗生素组和仅含 BP 的水凝胶组无明显保护效果;术后 8 周的检测结果进一步证实,OVX-M 组皮质骨溶解加剧,无骨折间隙桥接,而两种水凝胶处理组的高密度骨体积显著提升,其中 HABP-BP-V-Ag⁺组骨痂体积大但存在重塑延迟,HABP-TSPP-V-Ag⁺组因 BP 剂量降低,骨痂面积更小、重塑效果更优,整体明确水凝胶能有效阻止骨质疏松性 FRI 中的皮质骨丢失,促进骨折愈合。

Fig. 6:该图通过组织学染色分析,揭示了双膦酸盐基水凝胶能恢复骨质疏松性 FRI 中受损的骨痂形成,重建协调的骨愈合过程,术后 4 周和 8 周的 H&E 染色显示,未处理的 OVX-M 组骨折间隙存在大量坏死组织和炎症细胞浸润,无骨痂桥接,而水凝胶处理组的炎症坏死显著减轻,皮质骨结构完整,骨痂形成良好;番红 O 染色显示,OVX-M 组无软骨骨痂形成,HABP-BP-V-Ag⁺组软骨骨痂面积较小,HABP-TSPP-V-Ag⁺组在术后 4 周即出现软骨骨痂,并在 8 周逐渐矿化实现骨折间隙完全桥接;骨愈合半定量评分和骨痂面积量化结果证实,水凝胶处理组的骨愈合质量显著优于未处理组,且 HABP-TSPP-V-Ag⁺组在 8 周时的骨痂成熟度更高;最后通过示意图对比了未处理组骨质疏松性 FRI 出现骨不连的病理状态,以及 HABP-TSPP-V-Ag⁺组水凝胶治疗后协调愈合级联反应恢复、实现骨折愈合的过程。

Fig. 7:该图通过免疫组化和免疫荧光染色,验证了双膦酸盐基水凝胶在骨质疏松性 FRI 大鼠模型中能增强成骨、减轻骨折部位局部炎症,术后 4 周和 8 周的骨钙素(OCN)免疫组化结果显示,未处理的 OVX-M 组成骨相关因子 OCN 表达显著低于正常去卵巢对照组,而水凝胶处理组的 OCN 表达显著上调,成骨能力恢复;肿瘤坏死因子 -α(TNF-α)免疫荧光染色结果表明,OVX-M 组骨折部位的促炎因子 TNF-α 表达显著升高,且在 8 周时仍维持高水平,而水凝胶处理组能显著降低 TNF-α 的表达,局部炎症反应得到有效缓解;对 OCN 和 TNF-α 表达的定量分析进一步证实了上述结果,说明水凝胶通过抑制局部过度炎症、增强成骨分化,为骨折愈合创造了良好的微环境。

Fig. 8:该图证实了双膦酸盐基水凝胶在体内能有效清除骨质疏松性 FRI 中的 MRSA 感染,阻止细菌在皮质骨和植入物上的定植,首先通过示意图展示了骨质疏松性 FRI 中细菌入侵皮质骨骨细胞陷窝的病理过程;革兰氏染色结果显示,OVX-M 组和单纯抗生素治疗的 OVX-M-V 组的皮质骨组织和骨细胞陷窝中均能检测到革兰氏阳性菌,而 HABP-BP-V-Ag⁺和 HABP-TSPP-V-Ag⁺组未检测到细菌;扫描电镜图像显示,OVX-M 组和 OVX-M-V 组的克氏针表面有大量生物膜和坏死组织附着,而水凝胶处理组的克氏针表面无生物膜形成,结构干净;CFU 定量检测结果证实,水凝胶处理组能彻底清除骨组织和克氏针上的细菌,而 OVX-M-V 组仅能轻微降低骨组织中的细菌载量,对植入物上的细菌无明显清除效果,整体说明水凝胶能实现骨折部位和植入物的彻底抗菌,阻止细菌深部定植。

Fig. 9:该图阐明了双膦酸盐基水凝胶在体内通过抑制破骨细胞活化、保护骨细胞凋亡,实现皮质骨保护并促进骨折愈合的细胞机制,组织蛋白酶 K(CTSK)免疫组化结果显示,未处理的 OVX-M 组骨折部位有大量 CTSK 阳性破骨细胞,水凝胶处理组能显著减少破骨细胞数量、降低 CTSK 表达,且 HABP-TSPP-V-Ag⁺组在术后 8 周的破骨细胞数量高于 HABP-BP-V-Ag⁺组;TUNEL 染色结果证实,OVX-M 组的皮质骨细胞凋亡率显著升高,而水凝胶处理组能显著降低骨细胞凋亡比例,保护骨细胞存活;对 CTSK 表达和骨细胞凋亡的定量分析进一步验证了上述结果;最后通过示意图总结了水凝胶的作用机制,即通过抑制破骨细胞活化、减少骨细胞凋亡,增强皮质骨完整性,阻止细菌入侵,同时维持破骨 - 成骨偶联,为骨折愈合提供稳定的微环境,最终实现骨痂形成和骨折愈合,且低剂量 BP 的 HABP-TSPP-V-Ag⁺组能更好地维持骨重塑平衡,愈合效果更优。
本研究开发的双膦酸盐基复合水凝胶是治疗骨质疏松性骨折相关感染的有效一体化方案,其利用感染部位酸性微环境实现抗菌剂靶向释放,可彻底清除耐甲氧西林金黄色葡萄球菌、破坏生物膜;同时通过双膦酸盐抑制破骨细胞活化、阻止骨细胞凋亡,有效保留皮质骨完整性,恢复骨折部位稳定的无菌环境。TSPP 改性配方通过降低 BP 剂量,平衡了骨保护与骨痂重塑的需求,实现了更优的骨愈合效果。该水凝胶兼具抗感染、护骨、促愈合功能,为骨质疏松性骨折相关感染的临床治疗提供了新的靶向策略。
局限性:未完全阐明骨细胞在该病症中的分子机制,未验证水凝胶在正常骨中的作用,仅针对早期感染研究,模型未模拟开放胫骨骨折的临床场景。展望:后续将探究骨细胞相关分子机制,验证水凝胶在不同骨折模型、晚期感染中的效果,检测其在创面渗出液等临床环境中的稳定性,推进临床转化。
文章来源: Li J, Zhang Y, Liu Y, Xu Y, Xu H, Ling Q, Tian Z, Ling C, Tang Z, Abdukahar K, Li Y, Hu Z, Qiu Y, Bian L, Zhu Z, Zhang K, Liu Z. Dual-action bisphosphonate hydrogel preserves cortical bone integrity and restores healing cascade in osteoporotic fracture-related infection. Nat Commun. 2026 Jan 10;17(1):1276. doi: 10.1038/s41467-025-68036-1. PMID: 41519832; PMCID: PMC12868614.
#骨质疏松性骨折感染#膦酸盐水凝胶#皮质骨溶解#骨细胞凋亡#pH响应释药#抗菌水凝胶#骨痂重塑#骨折愈合

国家杰青一对一答疑视频
医学省自然申请答疑,立项的关键条件是哪一些?从哪些方向可以杀出重围
临床型博士如何准备国青标书?没有预实验怎么办?专家一对一解答规划
中医药科研研究
