当前位置:首页>南京>海水循环农业系统丨南京大学朱嘉等Nature Water:基于淀粉样纤维基生物蒸发器的太阳能驱动海水淡化循环农业

海水循环农业系统丨南京大学朱嘉等Nature Water:基于淀粉样纤维基生物蒸发器的太阳能驱动海水淡化循环农业

  • 2026-04-16 03:32:56
海水循环农业系统丨南京大学朱嘉等Nature Water:基于淀粉样纤维基生物蒸发器的太阳能驱动海水淡化循环农业

    南京大学朱嘉、宋琰两位学者携手海南大学肖娟秀以及海南医科大学Tao Yang,共同提出一套太阳能驱动型海水循环农业系统。该系统以太阳能作为核心动力源,可将海水转化为符合高标准的灌溉用水,在保障农作物正常生产的同时,还能实现农业废弃物的高价值转化,由此搭建起水资源粮食作物衍生材料的闭环循环模式。研究团队在海南地区开展了为期3个月的实地试验验证,成功打通了从种子催芽、作物生长,到成熟采收、加工处理,再到废弃物回收再利用的全流程循环链条。试验结果显示,这套系统在水资源利用效率与农业产能提升方面表现突出,为破解全球范围内水资源匮乏与粮食安全两大难题开辟了新的路径。202548日,该研究成果以《基于淀粉样纤维基生物蒸发器的太阳能驱动海水淡化循环农业》(“Solar-powered circular desalination agriculture enabled by amyloid fibril-based bioevaporators”)为题,在线发表于国际权威期刊《自然·水》(《Nature Water》)。

    论文链接:https://doi.org/10.1038/s44221-026-00615-y

    在全球范围内,淡水短缺与耕地资源紧张正成为制约农业发展的关键瓶颈。尤其是在沿海地区,虽然拥有丰富的海水资源,却长期面临灌溉用水不足与土壤盐碱化问题。传统海水淡化农业虽然提供了一条路径,但仍存在能耗高、成本高以及硼污染等难题,难以实现大规模可持续应用。与此同时,传统农业模式以获取生产废弃为主,资源利用效率低,环境负担沉重,亟需向循环利用模式转型。

    构建了一个由-食物循环材料循环耦合而成的闭环体系如图1所示。这是一种可持续、离网型的海水淡化农业策略,利用海水和阳光生产食物,同时最大限度减少废弃物,实现水食物材料的循环利用。在水食物循环中,利用食物废弃物衍生的生物蒸发器进行太阳能海水淡化,提供充足的无硼灌溉水和饮用水;种植的大豆提供食物和高附加值产品;废水则被回收以维持淡化过程。在材料循环中,农业副产品得到增值利用:豆粕被转化为基于淀粉样纤维的生物蒸发器,豆秆被加工为肥料以支持农业持续发展。这两大相互关联的循环共同构建了高效的循环式海水淡化农业系统,优化水资源与资源管理,减少浪费,提升沿海地区的粮食安全。这种边生产、边再生的模式,也为未来农业提供了重要范式。

图1 | 基于淀粉样纤维生物蒸发器的太阳能驱动循环海水淡化农业‌。

    其制备流程(图2a)采用自下而上策略,经蛋白提取、纤维化、定向冷冻干燥与原位PPy功能化,形成具备特定功能的三维材料。图2b–d显示,材料由淀粉样纤维构建出高比表面积的网络结构,并通过聚吡咯修饰实现高效光热转换,兼具分子间强相互作用与机械稳定性,可在海水环境中长期运行。图2e证实该方法可放大至15 cm级实物,具备规模化应用潜力,且材料来源与用途形成农业闭环,相比高温碳化工艺更绿色低碳。性能方面,图2f荧光增强(~490 nm)验证了β-折叠结构的形成;图2c中垂直通道(约100 μm)为水分输运提供高速通路;图2g显示材料在300–2500 nm波段光吸收率超92%1个太阳光照下2 min升温至76.5°C,光热效率极高;图2h表明其亲水性极强,10 s内吸收超自身22倍质量的水;图2i显示其在60 %应变下仍可完全恢复,力学耐久性优异。该材料集高吸光、高导水、高稳定于一体,是实现太阳能驱动循环农业系统的关键基础。

2 | 通过升级回收废弃豆粕制备基于淀粉样纤维的生物蒸发器的制备与表征。

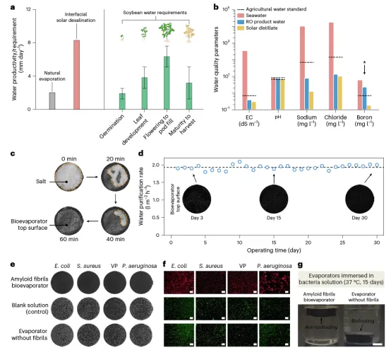
    该生物蒸发器在性能、水质与耐久性方面均展现出卓越优势,为可持续农业提供可靠保障。3a显示,界面太阳能蒸发系统产水率达8.29 mm·day¹,显著高于自然蒸发(约2 mm·day¹),且完全覆盖大豆各生长阶段的用水需求。图3b表明,蒸馏水不仅电导率低,硼含量更降至0.18 mg·L¹,远低于作物毒性阈值,克服了传统反渗透水含硼偏高的缺陷。在长期运行中,图3c证实盐分可在60min内完全溶解,无累积风险;图3d显示系统在30 d模拟昼夜循环下产水稳定,插图可见表面无明显结构退化。更关键的是抗菌性能:图3e–g表明,该材料对海洋细菌灭活率超99.99 %,表面无生物污堵,而传统蒸发器则严重污染,证明其具备优异的抗生物污染能力。综上,该系统兼具高效产水、优质出水、自清洁与长效稳定特性,是推动太阳能农业规模化应用的理想选择。

3 | 基于淀粉样纤维的生物蒸发器在太阳能淡化中的性能与稳定性。

 4展示了太阳能淡化农业的海南实地试验结果,通过系统对比三种灌溉方式对大豆生长与产量的影响,全面验证了太阳能蒸馏水在农业应用中的核心优势。‌‌4a明确了本次试验的三种灌溉策略:(1) 界面太阳能淡化(2) 自然蒸发淡化(无光热蒸发器)与(3) 反渗透(RO)淡化4b直观呈现了三种条件下大豆植株的形态差异:太阳能淡化组生长最为旺盛,自然蒸发组几乎无法正常发育,RO水组则表现出明显的生长受限。4c进一步量化了生长指标,太阳能淡化组在发芽率、株高动态、第42天鲜重及叶面积扩展等方面均显著领先。星号标注统计学显著差异(P < 0.01):鲜重 P = 0.0055,干重 P = 0.0019,证实太阳能蒸馏水对生长的促进作用具有可靠性。4d揭示了关键差异的原因:第42天的代表性叶片显示,RO水灌溉的叶片边缘出现明显黄化,这是典型的硼毒性伤害;而太阳能蒸馏水灌溉的叶片无可见损伤,表明其完全去除了对植物有害的硼元素。4e展示了成熟大豆植株的形态对比,太阳能蒸馏水组(编号1–9)植株普遍健壮,而RO水组植株矮小、长势不均。4f的产量数据更具说服力:太阳能淡化组的每株平均饱荚数、地上生物量、总荚重和总豆重均显著高于其他两组。星号标注显著差异(P < 0.01):饱荚数 P = 0.0019,地上生物量 P = 0.0030。数据以均值±标准差表示,样本为生物学独立个体(发芽实验 n = 3 重复,每重复30粒种子;植株重量 n = 6;饱荚数与地上生物量 n = 9),统计分析采用Welch双尾t检验和Wilcoxon秩和检验,未进行多重比较校正。综上,该试验不仅证明太阳能蒸馏水可满足作物生长需求,更通过显著优于RO水的生长表现与产量数据,验证了其能种且种得更好的核心价值,为资源受限地区的可持续农业灌溉提供了关键技术支撑

4 | 太阳能淡化农业的实地试验

    图5全面验证了太阳能循环淡化农业系统的规模化潜力与综合效益,证实其具备从实验室走向实际应用的可行性。在规模化方面,图5a展示了一个11×6的放大田块,系统可无缝对接商用材料与标准滴灌设备,展现出优异的工程兼容性。在作物适用性方面,图5b证明该系统不仅能种植大豆,还可成功培育多种蔬菜和高价值经济作物(如中华玫瑰),比例尺10 cm,凸显其广泛的种植适应性与市场潜力。从物质循环角度看,图5c描绘了典型2平方米部署的完整物料流:输入仅为太阳能、海水和少量化学品;输出涵盖大豆、饮用水、豆油及可回收盐分;所有残余物(豆粕、秸秆、叶片)被回收再利用,实现全系统零废弃闭环LN代表液氮,用于样品保存。在社会供给能力上,图5d量化了0.6公顷系统(相当于全球人均耕地)的实际产出:每日可满足1,853的饮水需求(5 L·¹·d¹)、237的蛋白质摄入(50 g·¹·d¹)及47的主食需求,充分展现其在资源受限地区保障基本生存需求的巨大价值。综上,该系统通过规模化部署、多作物适配、全物料循环与高社会回报,构建了一条可复制、可持续的现代农业新路径。

5 | 太阳能循环淡化农业的可扩展性与循环应用潜力

    报道了一种循环式太阳能海水淡化农业策略的设计与示范,该策略利用海水和阳光生产食物,且几乎不产生浪费。在海南岛进行的为期3个月的实地试验,验证了从种子萌发、作物生长与收获,到产品加工和废弃物升级利用的完整循环过程,且是在真实环境下实现的。值得注意的是,0.6公顷的系统规模(相当于全球人均耕地面积)可满足47的每日食物需求。该循环式太阳能淡化农业模式具备四大独特优势:第一,完全依赖太阳能生产充足的灌溉用水,实现可持续的淡化农业与盐碱地修复;第二,太阳能淡化能有效去除硼元素——这是传统淡化技术中难以处理且对植物有害的污染物,确保农业用水安全;第三,所有废弃物均被循环利用:废水被重新用于维持淡化运行,加工产生的豆粕废料转化为淡化功能材料,农业副产品则制成肥料以改善土壤健康,真正实现闭环循环;第四,系统可支持多种粮食作物和高价值经济作物种植,兼具营养供给与经济效益。该系统为资源受限地区应对水资源短缺、粮食安全与能源挑战,提供了一种可持续且可规模化推广的综合解决方案。

Xia, M., Song, Y., Yu, J.et al. Solar-powered circular desalination agriculture enabled by amyloid fibril-based bioevaporators. Nat Water (2026). https://doi.org/10.1038/s44221-026-00615-y、

海转通 台州海洋创新验证转化中心

最新文章

随机文章

基本 文件 流程 错误 SQL 调试
  1. 请求信息 : 2026-04-18 09:21:00 HTTP/2.0 GET : https://b.460.net.cn/a/531604.html
  2. 运行时间 : 0.200206s [ 吞吐率:4.99req/s ] 内存消耗:4,404.72kb 文件加载:140
  3. 缓存信息 : 0 reads,0 writes
  4. 会话信息 : SESSION_ID=40ca3359d0c49f9bb704b2f0824c3972
  1. /yingpanguazai/ssd/ssd1/www/b.460.net.cn/public/index.php ( 0.79 KB )
  2. /yingpanguazai/ssd/ssd1/www/b.460.net.cn/vendor/autoload.php ( 0.17 KB )
  3. /yingpanguazai/ssd/ssd1/www/b.460.net.cn/vendor/composer/autoload_real.php ( 2.49 KB )
  4. /yingpanguazai/ssd/ssd1/www/b.460.net.cn/vendor/composer/platform_check.php ( 0.90 KB )
  5. /yingpanguazai/ssd/ssd1/www/b.460.net.cn/vendor/composer/ClassLoader.php ( 14.03 KB )
  6. /yingpanguazai/ssd/ssd1/www/b.460.net.cn/vendor/composer/autoload_static.php ( 4.90 KB )
  7. /yingpanguazai/ssd/ssd1/www/b.460.net.cn/vendor/topthink/think-helper/src/helper.php ( 8.34 KB )
  8. /yingpanguazai/ssd/ssd1/www/b.460.net.cn/vendor/topthink/think-validate/src/helper.php ( 2.19 KB )
  9. /yingpanguazai/ssd/ssd1/www/b.460.net.cn/vendor/topthink/think-orm/src/helper.php ( 1.47 KB )
  10. /yingpanguazai/ssd/ssd1/www/b.460.net.cn/vendor/topthink/think-orm/stubs/load_stubs.php ( 0.16 KB )
  11. /yingpanguazai/ssd/ssd1/www/b.460.net.cn/vendor/topthink/framework/src/think/Exception.php ( 1.69 KB )
  12. /yingpanguazai/ssd/ssd1/www/b.460.net.cn/vendor/topthink/think-container/src/Facade.php ( 2.71 KB )
  13. /yingpanguazai/ssd/ssd1/www/b.460.net.cn/vendor/symfony/deprecation-contracts/function.php ( 0.99 KB )
  14. /yingpanguazai/ssd/ssd1/www/b.460.net.cn/vendor/symfony/polyfill-mbstring/bootstrap.php ( 8.26 KB )
  15. /yingpanguazai/ssd/ssd1/www/b.460.net.cn/vendor/symfony/polyfill-mbstring/bootstrap80.php ( 9.78 KB )
  16. /yingpanguazai/ssd/ssd1/www/b.460.net.cn/vendor/symfony/var-dumper/Resources/functions/dump.php ( 1.49 KB )
  17. /yingpanguazai/ssd/ssd1/www/b.460.net.cn/vendor/topthink/think-dumper/src/helper.php ( 0.18 KB )
  18. /yingpanguazai/ssd/ssd1/www/b.460.net.cn/vendor/symfony/var-dumper/VarDumper.php ( 4.30 KB )
  19. /yingpanguazai/ssd/ssd1/www/b.460.net.cn/vendor/topthink/framework/src/think/App.php ( 15.30 KB )
  20. /yingpanguazai/ssd/ssd1/www/b.460.net.cn/vendor/topthink/think-container/src/Container.php ( 15.76 KB )
  21. /yingpanguazai/ssd/ssd1/www/b.460.net.cn/vendor/psr/container/src/ContainerInterface.php ( 1.02 KB )
  22. /yingpanguazai/ssd/ssd1/www/b.460.net.cn/app/provider.php ( 0.19 KB )
  23. /yingpanguazai/ssd/ssd1/www/b.460.net.cn/vendor/topthink/framework/src/think/Http.php ( 6.04 KB )
  24. /yingpanguazai/ssd/ssd1/www/b.460.net.cn/vendor/topthink/think-helper/src/helper/Str.php ( 7.29 KB )
  25. /yingpanguazai/ssd/ssd1/www/b.460.net.cn/vendor/topthink/framework/src/think/Env.php ( 4.68 KB )
  26. /yingpanguazai/ssd/ssd1/www/b.460.net.cn/app/common.php ( 0.03 KB )
  27. /yingpanguazai/ssd/ssd1/www/b.460.net.cn/vendor/topthink/framework/src/helper.php ( 18.78 KB )
  28. /yingpanguazai/ssd/ssd1/www/b.460.net.cn/vendor/topthink/framework/src/think/Config.php ( 5.54 KB )
  29. /yingpanguazai/ssd/ssd1/www/b.460.net.cn/config/app.php ( 0.95 KB )
  30. /yingpanguazai/ssd/ssd1/www/b.460.net.cn/config/cache.php ( 0.78 KB )
  31. /yingpanguazai/ssd/ssd1/www/b.460.net.cn/config/console.php ( 0.23 KB )
  32. /yingpanguazai/ssd/ssd1/www/b.460.net.cn/config/cookie.php ( 0.56 KB )
  33. /yingpanguazai/ssd/ssd1/www/b.460.net.cn/config/database.php ( 2.47 KB )
  34. /yingpanguazai/ssd/ssd1/www/b.460.net.cn/vendor/topthink/framework/src/think/facade/Env.php ( 1.67 KB )
  35. /yingpanguazai/ssd/ssd1/www/b.460.net.cn/config/filesystem.php ( 0.61 KB )
  36. /yingpanguazai/ssd/ssd1/www/b.460.net.cn/config/lang.php ( 0.91 KB )
  37. /yingpanguazai/ssd/ssd1/www/b.460.net.cn/config/log.php ( 1.35 KB )
  38. /yingpanguazai/ssd/ssd1/www/b.460.net.cn/config/middleware.php ( 0.19 KB )
  39. /yingpanguazai/ssd/ssd1/www/b.460.net.cn/config/route.php ( 1.89 KB )
  40. /yingpanguazai/ssd/ssd1/www/b.460.net.cn/config/session.php ( 0.57 KB )
  41. /yingpanguazai/ssd/ssd1/www/b.460.net.cn/config/trace.php ( 0.34 KB )
  42. /yingpanguazai/ssd/ssd1/www/b.460.net.cn/config/view.php ( 0.82 KB )
  43. /yingpanguazai/ssd/ssd1/www/b.460.net.cn/app/event.php ( 0.25 KB )
  44. /yingpanguazai/ssd/ssd1/www/b.460.net.cn/vendor/topthink/framework/src/think/Event.php ( 7.67 KB )
  45. /yingpanguazai/ssd/ssd1/www/b.460.net.cn/app/service.php ( 0.13 KB )
  46. /yingpanguazai/ssd/ssd1/www/b.460.net.cn/app/AppService.php ( 0.26 KB )
  47. /yingpanguazai/ssd/ssd1/www/b.460.net.cn/vendor/topthink/framework/src/think/Service.php ( 1.64 KB )
  48. /yingpanguazai/ssd/ssd1/www/b.460.net.cn/vendor/topthink/framework/src/think/Lang.php ( 7.35 KB )
  49. /yingpanguazai/ssd/ssd1/www/b.460.net.cn/vendor/topthink/framework/src/lang/zh-cn.php ( 13.70 KB )
  50. /yingpanguazai/ssd/ssd1/www/b.460.net.cn/vendor/topthink/framework/src/think/initializer/Error.php ( 3.31 KB )
  51. /yingpanguazai/ssd/ssd1/www/b.460.net.cn/vendor/topthink/framework/src/think/initializer/RegisterService.php ( 1.33 KB )
  52. /yingpanguazai/ssd/ssd1/www/b.460.net.cn/vendor/services.php ( 0.14 KB )
  53. /yingpanguazai/ssd/ssd1/www/b.460.net.cn/vendor/topthink/framework/src/think/service/PaginatorService.php ( 1.52 KB )
  54. /yingpanguazai/ssd/ssd1/www/b.460.net.cn/vendor/topthink/framework/src/think/service/ValidateService.php ( 0.99 KB )
  55. /yingpanguazai/ssd/ssd1/www/b.460.net.cn/vendor/topthink/framework/src/think/service/ModelService.php ( 2.04 KB )
  56. /yingpanguazai/ssd/ssd1/www/b.460.net.cn/vendor/topthink/think-trace/src/Service.php ( 0.77 KB )
  57. /yingpanguazai/ssd/ssd1/www/b.460.net.cn/vendor/topthink/framework/src/think/Middleware.php ( 6.72 KB )
  58. /yingpanguazai/ssd/ssd1/www/b.460.net.cn/vendor/topthink/framework/src/think/initializer/BootService.php ( 0.77 KB )
  59. /yingpanguazai/ssd/ssd1/www/b.460.net.cn/vendor/topthink/think-orm/src/Paginator.php ( 11.86 KB )
  60. /yingpanguazai/ssd/ssd1/www/b.460.net.cn/vendor/topthink/think-validate/src/Validate.php ( 63.20 KB )
  61. /yingpanguazai/ssd/ssd1/www/b.460.net.cn/vendor/topthink/think-orm/src/Model.php ( 23.55 KB )
  62. /yingpanguazai/ssd/ssd1/www/b.460.net.cn/vendor/topthink/think-orm/src/model/concern/Attribute.php ( 21.05 KB )
  63. /yingpanguazai/ssd/ssd1/www/b.460.net.cn/vendor/topthink/think-orm/src/model/concern/AutoWriteData.php ( 4.21 KB )
  64. /yingpanguazai/ssd/ssd1/www/b.460.net.cn/vendor/topthink/think-orm/src/model/concern/Conversion.php ( 6.44 KB )
  65. /yingpanguazai/ssd/ssd1/www/b.460.net.cn/vendor/topthink/think-orm/src/model/concern/DbConnect.php ( 5.16 KB )
  66. /yingpanguazai/ssd/ssd1/www/b.460.net.cn/vendor/topthink/think-orm/src/model/concern/ModelEvent.php ( 2.33 KB )
  67. /yingpanguazai/ssd/ssd1/www/b.460.net.cn/vendor/topthink/think-orm/src/model/concern/RelationShip.php ( 28.29 KB )
  68. /yingpanguazai/ssd/ssd1/www/b.460.net.cn/vendor/topthink/think-helper/src/contract/Arrayable.php ( 0.09 KB )
  69. /yingpanguazai/ssd/ssd1/www/b.460.net.cn/vendor/topthink/think-helper/src/contract/Jsonable.php ( 0.13 KB )
  70. /yingpanguazai/ssd/ssd1/www/b.460.net.cn/vendor/topthink/think-orm/src/model/contract/Modelable.php ( 0.09 KB )
  71. /yingpanguazai/ssd/ssd1/www/b.460.net.cn/vendor/topthink/framework/src/think/Db.php ( 2.88 KB )
  72. /yingpanguazai/ssd/ssd1/www/b.460.net.cn/vendor/topthink/think-orm/src/DbManager.php ( 8.52 KB )
  73. /yingpanguazai/ssd/ssd1/www/b.460.net.cn/vendor/topthink/framework/src/think/Log.php ( 6.28 KB )
  74. /yingpanguazai/ssd/ssd1/www/b.460.net.cn/vendor/topthink/framework/src/think/Manager.php ( 3.92 KB )
  75. /yingpanguazai/ssd/ssd1/www/b.460.net.cn/vendor/psr/log/src/LoggerTrait.php ( 2.69 KB )
  76. /yingpanguazai/ssd/ssd1/www/b.460.net.cn/vendor/psr/log/src/LoggerInterface.php ( 2.71 KB )
  77. /yingpanguazai/ssd/ssd1/www/b.460.net.cn/vendor/topthink/framework/src/think/Cache.php ( 4.92 KB )
  78. /yingpanguazai/ssd/ssd1/www/b.460.net.cn/vendor/psr/simple-cache/src/CacheInterface.php ( 4.71 KB )
  79. /yingpanguazai/ssd/ssd1/www/b.460.net.cn/vendor/topthink/think-helper/src/helper/Arr.php ( 16.63 KB )
  80. /yingpanguazai/ssd/ssd1/www/b.460.net.cn/vendor/topthink/framework/src/think/cache/driver/File.php ( 7.84 KB )
  81. /yingpanguazai/ssd/ssd1/www/b.460.net.cn/vendor/topthink/framework/src/think/cache/Driver.php ( 9.03 KB )
  82. /yingpanguazai/ssd/ssd1/www/b.460.net.cn/vendor/topthink/framework/src/think/contract/CacheHandlerInterface.php ( 1.99 KB )
  83. /yingpanguazai/ssd/ssd1/www/b.460.net.cn/app/Request.php ( 0.09 KB )
  84. /yingpanguazai/ssd/ssd1/www/b.460.net.cn/vendor/topthink/framework/src/think/Request.php ( 55.78 KB )
  85. /yingpanguazai/ssd/ssd1/www/b.460.net.cn/app/middleware.php ( 0.25 KB )
  86. /yingpanguazai/ssd/ssd1/www/b.460.net.cn/vendor/topthink/framework/src/think/Pipeline.php ( 2.61 KB )
  87. /yingpanguazai/ssd/ssd1/www/b.460.net.cn/vendor/topthink/think-trace/src/TraceDebug.php ( 3.40 KB )
  88. /yingpanguazai/ssd/ssd1/www/b.460.net.cn/vendor/topthink/framework/src/think/middleware/SessionInit.php ( 1.94 KB )
  89. /yingpanguazai/ssd/ssd1/www/b.460.net.cn/vendor/topthink/framework/src/think/Session.php ( 1.80 KB )
  90. /yingpanguazai/ssd/ssd1/www/b.460.net.cn/vendor/topthink/framework/src/think/session/driver/File.php ( 6.27 KB )
  91. /yingpanguazai/ssd/ssd1/www/b.460.net.cn/vendor/topthink/framework/src/think/contract/SessionHandlerInterface.php ( 0.87 KB )
  92. /yingpanguazai/ssd/ssd1/www/b.460.net.cn/vendor/topthink/framework/src/think/session/Store.php ( 7.12 KB )
  93. /yingpanguazai/ssd/ssd1/www/b.460.net.cn/vendor/topthink/framework/src/think/Route.php ( 23.73 KB )
  94. /yingpanguazai/ssd/ssd1/www/b.460.net.cn/vendor/topthink/framework/src/think/route/RuleName.php ( 5.75 KB )
  95. /yingpanguazai/ssd/ssd1/www/b.460.net.cn/vendor/topthink/framework/src/think/route/Domain.php ( 2.53 KB )
  96. /yingpanguazai/ssd/ssd1/www/b.460.net.cn/vendor/topthink/framework/src/think/route/RuleGroup.php ( 22.43 KB )
  97. /yingpanguazai/ssd/ssd1/www/b.460.net.cn/vendor/topthink/framework/src/think/route/Rule.php ( 26.95 KB )
  98. /yingpanguazai/ssd/ssd1/www/b.460.net.cn/vendor/topthink/framework/src/think/route/RuleItem.php ( 9.78 KB )
  99. /yingpanguazai/ssd/ssd1/www/b.460.net.cn/route/app.php ( 1.72 KB )
  100. /yingpanguazai/ssd/ssd1/www/b.460.net.cn/vendor/topthink/framework/src/think/facade/Route.php ( 4.70 KB )
  101. /yingpanguazai/ssd/ssd1/www/b.460.net.cn/vendor/topthink/framework/src/think/route/dispatch/Controller.php ( 4.74 KB )
  102. /yingpanguazai/ssd/ssd1/www/b.460.net.cn/vendor/topthink/framework/src/think/route/Dispatch.php ( 10.44 KB )
  103. /yingpanguazai/ssd/ssd1/www/b.460.net.cn/app/controller/Index.php ( 4.81 KB )
  104. /yingpanguazai/ssd/ssd1/www/b.460.net.cn/app/BaseController.php ( 2.05 KB )
  105. /yingpanguazai/ssd/ssd1/www/b.460.net.cn/vendor/topthink/think-orm/src/facade/Db.php ( 0.93 KB )
  106. /yingpanguazai/ssd/ssd1/www/b.460.net.cn/vendor/topthink/think-orm/src/db/connector/Mysql.php ( 5.44 KB )
  107. /yingpanguazai/ssd/ssd1/www/b.460.net.cn/vendor/topthink/think-orm/src/db/PDOConnection.php ( 52.47 KB )
  108. /yingpanguazai/ssd/ssd1/www/b.460.net.cn/vendor/topthink/think-orm/src/db/Connection.php ( 8.39 KB )
  109. /yingpanguazai/ssd/ssd1/www/b.460.net.cn/vendor/topthink/think-orm/src/db/ConnectionInterface.php ( 4.57 KB )
  110. /yingpanguazai/ssd/ssd1/www/b.460.net.cn/vendor/topthink/think-orm/src/db/builder/Mysql.php ( 16.58 KB )
  111. /yingpanguazai/ssd/ssd1/www/b.460.net.cn/vendor/topthink/think-orm/src/db/Builder.php ( 24.06 KB )
  112. /yingpanguazai/ssd/ssd1/www/b.460.net.cn/vendor/topthink/think-orm/src/db/BaseBuilder.php ( 27.50 KB )
  113. /yingpanguazai/ssd/ssd1/www/b.460.net.cn/vendor/topthink/think-orm/src/db/Query.php ( 15.71 KB )
  114. /yingpanguazai/ssd/ssd1/www/b.460.net.cn/vendor/topthink/think-orm/src/db/BaseQuery.php ( 45.13 KB )
  115. /yingpanguazai/ssd/ssd1/www/b.460.net.cn/vendor/topthink/think-orm/src/db/concern/TimeFieldQuery.php ( 7.43 KB )
  116. /yingpanguazai/ssd/ssd1/www/b.460.net.cn/vendor/topthink/think-orm/src/db/concern/AggregateQuery.php ( 3.26 KB )
  117. /yingpanguazai/ssd/ssd1/www/b.460.net.cn/vendor/topthink/think-orm/src/db/concern/ModelRelationQuery.php ( 20.07 KB )
  118. /yingpanguazai/ssd/ssd1/www/b.460.net.cn/vendor/topthink/think-orm/src/db/concern/ParamsBind.php ( 3.66 KB )
  119. /yingpanguazai/ssd/ssd1/www/b.460.net.cn/vendor/topthink/think-orm/src/db/concern/ResultOperation.php ( 7.01 KB )
  120. /yingpanguazai/ssd/ssd1/www/b.460.net.cn/vendor/topthink/think-orm/src/db/concern/WhereQuery.php ( 19.37 KB )
  121. /yingpanguazai/ssd/ssd1/www/b.460.net.cn/vendor/topthink/think-orm/src/db/concern/JoinAndViewQuery.php ( 7.11 KB )
  122. /yingpanguazai/ssd/ssd1/www/b.460.net.cn/vendor/topthink/think-orm/src/db/concern/TableFieldInfo.php ( 2.63 KB )
  123. /yingpanguazai/ssd/ssd1/www/b.460.net.cn/vendor/topthink/think-orm/src/db/concern/Transaction.php ( 2.77 KB )
  124. /yingpanguazai/ssd/ssd1/www/b.460.net.cn/vendor/topthink/framework/src/think/log/driver/File.php ( 5.96 KB )
  125. /yingpanguazai/ssd/ssd1/www/b.460.net.cn/vendor/topthink/framework/src/think/contract/LogHandlerInterface.php ( 0.86 KB )
  126. /yingpanguazai/ssd/ssd1/www/b.460.net.cn/vendor/topthink/framework/src/think/log/Channel.php ( 3.89 KB )
  127. /yingpanguazai/ssd/ssd1/www/b.460.net.cn/vendor/topthink/framework/src/think/event/LogRecord.php ( 1.02 KB )
  128. /yingpanguazai/ssd/ssd1/www/b.460.net.cn/vendor/topthink/think-helper/src/Collection.php ( 16.47 KB )
  129. /yingpanguazai/ssd/ssd1/www/b.460.net.cn/vendor/topthink/framework/src/think/facade/View.php ( 1.70 KB )
  130. /yingpanguazai/ssd/ssd1/www/b.460.net.cn/vendor/topthink/framework/src/think/View.php ( 4.39 KB )
  131. /yingpanguazai/ssd/ssd1/www/b.460.net.cn/vendor/topthink/framework/src/think/Response.php ( 8.81 KB )
  132. /yingpanguazai/ssd/ssd1/www/b.460.net.cn/vendor/topthink/framework/src/think/response/View.php ( 3.29 KB )
  133. /yingpanguazai/ssd/ssd1/www/b.460.net.cn/vendor/topthink/framework/src/think/Cookie.php ( 6.06 KB )
  134. /yingpanguazai/ssd/ssd1/www/b.460.net.cn/vendor/topthink/think-view/src/Think.php ( 8.38 KB )
  135. /yingpanguazai/ssd/ssd1/www/b.460.net.cn/vendor/topthink/framework/src/think/contract/TemplateHandlerInterface.php ( 1.60 KB )
  136. /yingpanguazai/ssd/ssd1/www/b.460.net.cn/vendor/topthink/think-template/src/Template.php ( 46.61 KB )
  137. /yingpanguazai/ssd/ssd1/www/b.460.net.cn/vendor/topthink/think-template/src/template/driver/File.php ( 2.41 KB )
  138. /yingpanguazai/ssd/ssd1/www/b.460.net.cn/vendor/topthink/think-template/src/template/contract/DriverInterface.php ( 0.86 KB )
  139. /yingpanguazai/ssd/ssd1/www/b.460.net.cn/runtime/temp/b35eef690f41e64ad9e1c098cfc7d3bc.php ( 11.98 KB )
  140. /yingpanguazai/ssd/ssd1/www/b.460.net.cn/vendor/topthink/think-trace/src/Html.php ( 4.42 KB )
  1. CONNECT:[ UseTime:0.000931s ] mysql:host=127.0.0.1;port=3306;dbname=b460;charset=utf8mb4
  2. SHOW FULL COLUMNS FROM `fenlei` [ RunTime:0.001707s ]
  3. SELECT * FROM `fenlei` WHERE `fid` = 0 [ RunTime:0.000709s ]
  4. SELECT * FROM `fenlei` WHERE `fid` = 63 [ RunTime:0.000637s ]
  5. SHOW FULL COLUMNS FROM `set` [ RunTime:0.001470s ]
  6. SELECT * FROM `set` [ RunTime:0.000591s ]
  7. SHOW FULL COLUMNS FROM `article` [ RunTime:0.001780s ]
  8. SELECT * FROM `article` WHERE `id` = 531604 LIMIT 1 [ RunTime:0.001304s ]
  9. UPDATE `article` SET `lasttime` = 1776475260 WHERE `id` = 531604 [ RunTime:0.019392s ]
  10. SELECT * FROM `fenlei` WHERE `id` = 65 LIMIT 1 [ RunTime:0.000669s ]
  11. SELECT * FROM `article` WHERE `id` < 531604 ORDER BY `id` DESC LIMIT 1 [ RunTime:0.001088s ]
  12. SELECT * FROM `article` WHERE `id` > 531604 ORDER BY `id` ASC LIMIT 1 [ RunTime:0.001038s ]
  13. SELECT * FROM `article` WHERE `id` < 531604 ORDER BY `id` DESC LIMIT 10 [ RunTime:0.009566s ]
  14. SELECT * FROM `article` WHERE `id` < 531604 ORDER BY `id` DESC LIMIT 10,10 [ RunTime:0.002163s ]
  15. SELECT * FROM `article` WHERE `id` < 531604 ORDER BY `id` DESC LIMIT 20,10 [ RunTime:0.003833s ]
0.203011s