
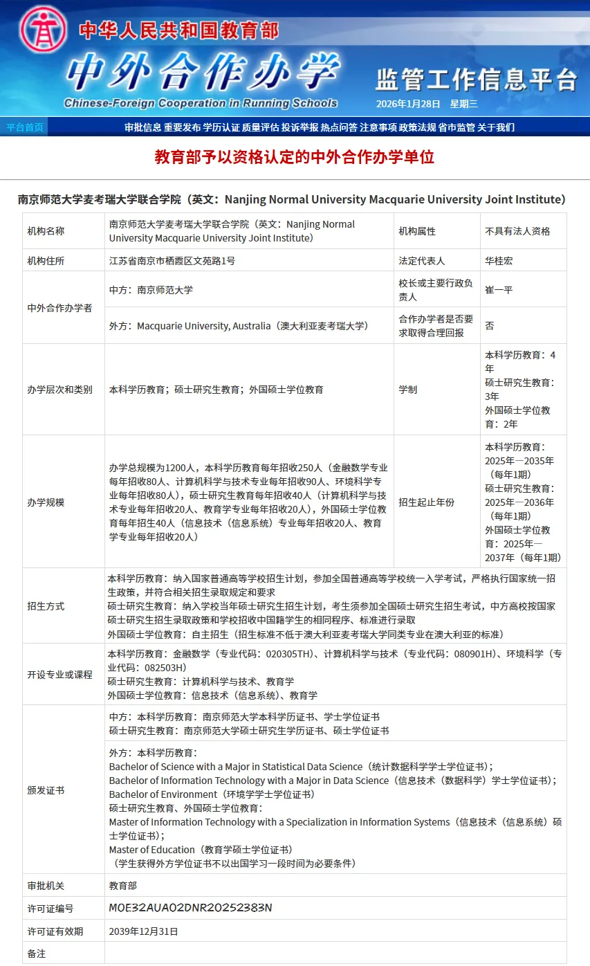
南京师范大学麦考瑞大学联合学院是南京师范大学与澳大利亚麦考瑞大学共同建设的中外合作办学机构,于2025年5月正式获得教育部批准。
学费6.4万元/学年,在中外合办项目中属偏低水平
两种培养模式:“3+0”双学位模式、“2+0”单学位模式
统考or申请制都有

对中外合办硕士有任何问题,可扫码二维码联系老师!
南京师范大学麦考瑞大学联合学院实施本科及研究生层次的高等学历教育,开设金融数学、计算机科学与技术、环境科学三个本科专业,计算机科学与技术、教育学两个硕士研究生专业。

📌招生计划
“3+0”双学位模式:计算机科学与技术专业招收20人、教育学专业招收20人;
“2+0”单学位模式:信息技术(信息系统)专业招收20人、教育学专业招收20人。
📌培养模式
国家统招“3+0”双学位模式(3年在南京师范大学就读),纳入南京师范大学当年硕士研究生招生计划,考生须参加全国硕士研究生招生考试,按国家硕士研究生招生录取政策和学校招收中国籍学生的相同程序、标准进行录取。
自主招生“2+0”单学位模式(2年在南京师范大学就读),采取申请审核制,招生标准不低于澳大利亚麦考瑞大学同类专业在澳大利亚的标准。
📌统考要求:


📌收费标准:
南京师范大学麦考瑞大学联合学院开设的硕士研究生专业在国内学习阶段按64000元/年收费。
学生就读期间自主选择赴麦考瑞大学学习,学习期间的学费按外方标准收取。
📌文凭与证书:
学生在学校规定学习年限内,修完专业培养方案规定的课程,取得规定学分,达到我校毕业条件及硕士学位授予条件,由我校颁发南京师范大学硕士研究生毕业证书,授予南京师范大学硕士学位证书。
学生达到麦考瑞大学学位授予条件,由麦考瑞大授予硕士学位。学生获得麦考瑞大学学位不以赴麦考瑞大学学习一段时间为必要条件。
✅办学特点和优势:
(一)师资力量与教学资源
优质师资团队:麦考瑞大学选派优秀师资来南师大授课,专任教师100%拥有博士学位,中方教师均具有境外留学或工作经历,为学生传授前沿知识与国际经验。
联合教研平台:设立国际联合教研室,整合与共享教育资源,推动学科专业建设与发展,为教学与科研提供有力支持。
(二)国际化课程体系
引入核心课程:引进麦考瑞大学核心课程体系和教学方法,计算机科学与技术专业引进专业课程7门,教育学专业引进专业课程8门,采用全英文授课,使学生在国内享受优质国际化教育。
(三)个性化培养与多元发展
定制培养方案:根据学生不同需求和特点,共同设计个性化培养方案和课程体系,提供多元化学习选择,并为学生提供麦考瑞大学游学或学习机会,满足个性发展和职业规划要求。
导师联合指导:学生可同时获得中外双方导师的联合指导,培养创新精神和实践能力,提升综合素养与竞争力。
(四)国际视野与全球竞争力
让学生在接受国内教育同时,接触国际先进学术思想和文化理念,拓宽国际视野,增强跨文化交流能力和全球竞争力,使其具备国际化环境中学习和工作的能力,适应未来全球化社会需求。
中方:南京师范大学

南京师范大学作为国家 “双一流” 建设高校以及江苏高水平大学建设高峰计划 A 类高校,人文底蕴深厚,师范特色显著,在中国地方高校和师范大学中位居前列,正朝着建设 “特色鲜明、有国际影响的一流大学” 的目标迈进。学校学科实力强劲,全面推进学科 “高原造峰” 计划,构建起 “弘文、强理、建新工” 的学科发展体系,致力于强化基础学科,培育特色学科,促进学科交叉融合与创新发展。
外方:澳大利亚麦考瑞大学

澳大利亚麦考瑞大学成立于1964 年,坐落于澳大利亚新南威尔士州悉尼市,是一所享有国际盛誉的公立研究型大学。在2025年的QS世界大学排名中位列第133 位,泰晤士高等教育世界大学排名中位居第178位,其教学质量和科研实力在QS World University Rankings八个项目中荣获 5 星认证,彰显了卓越的教育水准。
南京师范大学麦考瑞大学联合学院依托两校在相关领域高度互补的学科优势和特色,秉持先进的国际化教育教学理念,通过联合师资、联合培养、联合管理等机制,实现强强联手,旨在培养具有家国情怀与国际视野的复合型人才,使其具备适应人工智能时代需求的跨学科创新能力、立足中国实际的全球治理素养以及贯通中西文化的战略沟通能力

欢迎联系老师了解更多中外合办硕士项目信息,把握入学机会!
☑️江苏省内申请制硕士项目:考研失利紧急上岸Plan B!申请制中外合办硕士,不用统考也能读硕士!【更新】