
N6-甲基腺苷(m6A)调控基因表达并参与众多重要的生物学过程。然而,m6A 在支气管肺发育不良(bronchopulmonary dysplasia, BPD)发生发展过程中的作用仍不明确。本研究旨在初步探索 m6A RNA 甲基化调节因子在BPD患儿外周血表达水平变化及 BPD 患儿临床分型和肺组织浸润免疫细胞亚群中的意义。

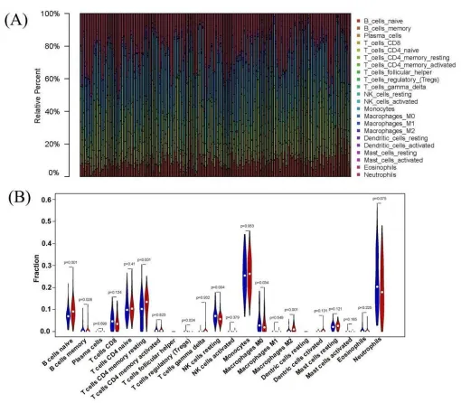
图1:BPD肺组织浸润型免疫细胞亚群的CIBERSORT分析

图2:BPD肺组织中呈现IL-33和PVT1的高 m6A 甲基化水平
1. BPD 患儿外周血 m6A 甲基化调节因子表达水平及肺组织中浸润免疫细胞亚群比例发生改变;
2. BPD 肺组织中 lncRNA&mRNA 表达谱及 m6A 甲基化水平发生显著变化;
3. LncRNA PVT1 募集 YTHDC1 调节 IL-33 m6A 修饰参与 BPD 发病机制;
4. 沉默 PVT1 可抑制肺泡细胞凋亡并改善肺结构,有望成为 BPD 防治新靶点。
医学国自然,省自然,博士课题设计,医学实验外包,医学SCI,实验方案设计,免费的线上博导一对一沟通,确认实力后再谈合作,科研合作可以加微信:SCI971SCI

国家杰青一对一答疑视频
医学省自然申请答疑,立项的关键条件是哪一些?从哪些方向可以杀出重围
临床型博士如何准备国青标书?没有预实验怎么办?专家一对一解答规划
国自然立项分享
国自然标书思路分享
中医药科研分享
消化领域科研分享
呼吸领域科研分享
心血管领域科研分享
脑,神经领域科研分享
肿瘤领域科研分享
泌尿领域科研分享