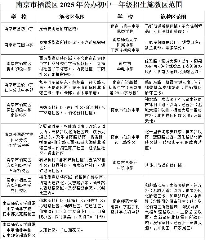
按过往时间线推断,要到5月中旬南京市各区才会发布招生入学工作实施办法。进行新一轮的学区划分,今年金三银四也是客户买房的高峰期,遇到很多朋友多片区看房买房,需要兼顾学区。于是汇总一下25年各区学区划分供大家参考,后续再做更新。个人介绍:一个始终如一且有温暖的链家房产经纪人,博学优秀,优秀店经理。主营区域玄武区红山、新玄武锁金村,栖霞区迈皋桥、晓庄、万寿、燕子矶,鼓楼小市和五塘广场,新房覆盖南京主城八区,三年楼市新房主播,可免费专业推荐筛选,全程解答讲解。致力于做一个真诚靠谱和极致专业的长期主义者。

1.南京市科利华小学:湖景花园、和平大沟、板井巷、韶山路龙蟠路(新庄村 39 号〈新庄花园〉、53 号、55 号)、赞成湖畔居(不含临街小高层)、御湖国际
2.南京市锁金新村第一小学:锁金村1-78号、板仓村1号起至花园路口(不含板仓街49号)、锁金(一村、二村、六村)、子村(不含岗子村63号)、白马山庄、新世界花园
3.南京市锁金新村第二小学:锁金村80号起、锁金(三村四村、五村)、岗子村 63 号、钟麓花园、四季翠岭、南京林业大学校园内、林化所、板仓街 49 号、130 号、紫玉山庄、盛世华庭
4.南京市海英小学:中山东路 321-331号(单)、清溪路、清溪村、后半山园(含海院)、半山园、前半山园、后宰门街 1-13号(单)、32号、后宰门东村70-84号(双号)、81号、88 号半山世纪花园、富贵山4-10号、24 号之3之4、25 号,佛心桥43 号起、后宰门西村(北安门街东侧)、富贵山庄
5.南京市小营小学:南空大院、北京东路30号(1-5幢)30号之1起(外国语学校后住宅楼-小营路)、军民三村 67号69 号、和平新村 73 号以后(含 73 号)、九华山、演武厅、演武新村、东西大影壁、小营北路、龙蟠中路(小营-太平门街)、华山饭店、北极新村、紫金新村、御史廊、月新公寓、斯亚花园、农场巷、太平门街、珠江路 551号起以东(单号)、马标(24 号楼俱乐部以西,即5 9号楼、25-28 号楼、43 号楼、62-6号小平房、24 号楼西)、马标(24号楼-俱乐部以东,即 10-15 号楼21-24 号楼东、33-38 号楼、62 号楼、18 号平房)、炮标、太平新村、富贵山 1-3号、24号、24之1之2、佛心桥 1-42号(北安门街西侧)、后宰门西村(北安门街西侧)、黄埔路4号、后宰门街(不含 1-13 号〈单〉、32号)、中山东路 307-311号(单)、明故宫路、龙蟠中路88号马标61-64 幢
6.南京市北京东路小学:北京东路24-30号(双号,30号只有旧楼 06 幢)、39-71号(单号,不含 57、67、69号)、公教一村、兰家庄、兰园、太平北路 138 号
7.南京市成贤街小学:珠江路511-549号(单)、花红园、文德里、文德里村、红旗新村(1-19 幢)、文昌街、太平北路 35-51号(单)、114-132号(双)、华能花园(太平北路 108 号)、碑亭巷 106-152 号(双)、太平桥南、杨家胡同、成贤大厦
8.南京市逸仙小学:中山东路 295号、297号、301号、305号(单)、逸仙村、汉府街(1号、18号、37号)、汉府新村、钟岚里、梅园新村、桃源新村、裕德里、大悲巷、汉府雅苑、长江后街、东箭道、黄埔路2号(黄埔花园)、黄家塘23号(不含办公楼)、重庆新村 16号、雍园、竺桥、珠江路648-652号(双)700号、碑亭巷9-51号(单)、珠江路498号
9.南京市长江路小学:碑亭巷53-203号(单)、杨将军巷石婆婆庵、网巾市(含相府吉邸)、肚带营、邓府巷、长江路9号壹零壹座
10.南京市洪武北路小学:中山东路1-75号(单)、忠林坊刘军师桥、中山路178-200号(双)、青石街 11、20、21、2224、26、40、42 号、香铺营、相府营、安将军巷、红庙、鸡鹅巷、观音阁、通贤桥、一枝园、如意里、北门桥路、廊东街 14 号楼估衣廊双号、廊后街31、33号、韩家巷8号、10号、陆家里 13号、汇文里、北门桥、长江花园、洪武北路 121号(苏苑大厦)、凯润金城、中盈福邸家园
11.南京市同仁小学:同仁街、同仁西街、同仁后街 48-50 号珠江路1-213号(单)、珠江路2-196号(双,中山路-莲花桥)新世界(珠江路88号)、居安里、进香河1-31号(单)、33号2(时代华府)、同仁新寓、吉兆花园、吉兆营、中山路 202-366号(双)、薛家巷、唱经楼西街、唱经楼、张家菜园、都司巷、尖角营、丹凤街、双龙巷、北京东路 2-10号(双)、石婆婆巷、周必由巷、大石桥 32-36 号(双)、丹凤新寓、卫巷、鱼市街
12.南京师范大学附属小学:成贤街45-117(单)、56-114号(双)、沙塘园、四牌楼(含61号新建酒店式公寓五层、六层)文昌桥、蓁巷、进香河路33号(不含时代华府即33号-2)、大石桥 2-28 号(双)、15 号、17 号、新安里9号、珠江路 217 号397号(单)、198-384号(双)、进香河路10号-16号(双)22 号、老虎桥、将军巷、双井巷、大小纱帽巷、成贤街39号(成贤公寓)
13.南京市中央路小学:中央路20-84(双号)、中央路206-310号(双号)、大钟亭、大钟新村、厚载巷1-25号(单)2-22 号(双)、傅厚岗 1-13号(单)、2-16号(双)、百子亭(不含 46、48 号)、洞庭路 16 号、玄武门 41-67号(单)、鸡鸣寺、解放门、西家大塘、峨嵋新村、天山路、鸡鸣山庄、百子亭后、台城花园、北京东路 1-37号(单)、北极西村、北极山村、北极阁、峨嵋路、高楼门、大树根、后大树根、玄武巷、廖家巷昆仑路、北西家大塘、万和尊邸、源江新村
14.南京农业大学实验小学:孝陵卫街3号起(单号)、前线歌舞团、童卫路6号、7号、8号、9号、18号、美林东苑(童卫路19 号)、卫岗3、21、25、26、28、55 号、罗汉巷、晏公庙、双拜巷2-76号(双)、1-135 号(单)、西新村 12-14 幢、小卫街(东元山庄、都市山庄、电视机厂宿舍、1101厂宿舍、美树苑、樱花苑 )、铁匠营、胜利村 108号
15.南京市孝陵卫初级中学(小学部):孝陵卫1号(新建住宅楼 01、02 幢 )、沧波门行政村、余粮行政村、钟灵街社区(柳营顾家营、农机所)、双拜巷78号以后的双号及137-151号(单)、柳营村108号(上逸园)、灵谷寺路8号(体育学院)、农科院社区、大发融悦、双拜巷 192 号、龙湖紫金原著
16.南京市樱花小学:花园路、蒋王庙街双号、钟山山庄、园丁园、樱驼花园、樱海公寓、樱铁村、华侨新村、东方花园(花园路 88号)、东方城(启明园、朝霞园、拂晓园、旭日园、初阳园、晨曦园、100号、101号)、宁栖园、花园路口以北板仓村门牌、紫庐、采菊东篱
17.南京市北京东路小学红山分校(红山小学):黑墨营( 1-53.100、101号、花木公司 01幢)、阳光嘉园(黑墨营98号)、曹后村 1-220号、沈阳村1-139号、黄家圩128-241号、红山路41-200 号(不含 145.号)、十字街 1-72 号(不含2号、70号)、红森公寓、伊刘苗圃、尚塘村、藤子村、中电颐和家园二期、紫金悦峯、臻境西园、珑润城
18.南京市月苑第一小学:月苑(1村、2 村、3 村、4 村、5村、6 村)、紫藤苑、紫萝苑、营苑东村、营苑西村、营苑新寓、小营村、月苑南路、月苑综合楼、墨香山庄、雯锦雅苑、兴贤佳园修贤苑、尚贤苑、近贤苑、营苑祥和家园、紫金墨香苑
19.南京师范大学附属小学仙鹤门分校:仙居雅苑、仙居华庭仙居花园、仙鹤茗苑、小新庄、紫金东郡、骋望云邸、奥克斯钟山府、紫气钟山
20.南京市理工大学实验小学:胜利村50号、100号、康定里长巷 200 号、孝陵卫 200号、银城东苑、紫金南苑、钟山花园城童卫路16号(大邦云顶)
21.南京市立贤小学:北苑之星、北苑(1村、2村、3村)、翡翠华庭
22.南京市北京东路小学阳光分校:阳光聚宝山庄、汇景嘉园
23.南京市北京东路小学紫金山分校:紫金华府、五矿晏山居钟秀嘉园
24.南京师范大学附属小学铁北新城分校:玄武公馆、星河天赋、星河天颂花园、映园、臻境南园、臻境北园、复地明日之城
25.南京市长江路小学启迪分校:盛和家园
1.南京市第九初级中学:
南京市长江路小学:碑亭巷53-203号(单)、杨将军巷、石婆婆庵、网巾市(含相府吉邸)、肚带营、邓府巷、长江路9号、壹零壹座
南京市洪武北路小学:中山东路1-75号(单)、忠林坊、刘军师桥、中山路 178-200号(双)、青石街 11、20、21、22、2426、40、42 号、香铺营、相府营、安将军巷、红庙、鸡鹅巷、观音阁、通贤桥、一枝园、如意里、北门桥路、廊东街 14 号楼、估衣廊双号、廊后街 31、33号、韩家巷8号、10号、陆家里 13号汇文里、北门桥、长江花园、洪武北路 121号(苏苑大厦)、凯润金城、中盈福邸家园
南京市同仁小学:同仁街、同仁西街、同仁后街48-50号珠江路1-213号(单)、珠江路2-196号(双,中山路-莲花桥)新世界(珠江路88号)、居安里、进香河1-31号(单)、33号2(时代华府)、同仁新寓、吉兆花园、吉兆营、中山路 202-366号(双)、薛家巷、唱经楼西街、唱经楼、张家菜园、都司巷、尖角营、丹凤街、双龙巷、北京东路 2-10号(双)、石婆婆巷、周必由巷、大石桥 32-36号(双)、丹凤新寓、卫巷、鱼市街
南京师范大学附属小学(部分地段):成贤街45-117(单)56-114号(双)、沙塘园、四牌楼(含61号新建酒店式公寓五层六层 )、文昌桥、蓁巷、进香河路33号(不含时代华府即 33 号2)、大石桥 2-28号(双)、15 号、17号、新安里9号
2.南京市第十三中学锁金分校:
南京市锁金新村第一小学:锁金村1-78号、板仓村1号起至花园路口(不含板仓街 49号)、锁金(一村、二村、六村)、岗子村(不含岗子村 63号)、白马山庄、新世界花园
南京市锁金新村第二小学:锁金村80号起、锁金(三村、四村、五村)、岗子村 63 号、钟麓花园、四季翠岭、南京林业大学校园内、林化所、板仓街 49 号、130号、紫玉山庄、盛世华庭
南京市樱花小学:花园路、蒋王庙街双号、钟山山庄、园丁园、樱驼花园、樱海公寓、樱铁村、华侨新村、东方花园(花园路88号)、东方城(启明园、朝霞园、晓园、旭日园、初阳园晨曦园、100号、101号)、宁栖园、花园路口以北板仓村门牌、
紫庐、采菊东篱南京市科利华小学(部分地段):龙蟠路(新庄村39号(新庄花园〉、53 号、55 号)、赞成湖畔居(不含临街小高层)、御湖国际
3.南京市红山初级中学(第十三中红山分校):
南京市月苑第一小学:月苑(1村、2村、3村、4村、5 村、6 村)、紫藤苑、紫萝苑、营苑东村、营苑西村、营苑新寓、小营村、月苑南路、月苑综合楼、墨香山庄、雯锦雅苑、兴贤佳园修贤苑、尚贤苑、近贤苑、营苑祥和家园、紫金墨香苑
南京市立贤小学:北苑之星、北苑(1村、2村、3村)、翡翠华庭
南京市北京东路小学阳光分校:阳光聚宝山庄、汇景嘉园
4.南京市第五十四中学:
南京市小营小学(部分地段):马标(24号楼-俱乐部以东即 10-15 号楼、21-24号楼东、33-38 号楼、62 号楼、18号平房 )、炮标、太平新村、富贵山 1-3 号、24 号、24之1之2、佛心桥 1-42 号(北安门街西侧)、后宰门西村(北安门街西侧)珠江路 681号、黄埔路4号、后宰门街(不含1-13号〈单〉、32号)、中山东路307-311号(单)、明故宫路、龙蟠中路88号马标 61-64 幢
南京市海英小学:中山东路321-331号(单)、清溪路、清溪村、后半山园(含海院 )、半山园、前半山园、后宰门街 1-13号(单)、32号、后宰门东村70-84号(双号)、81号、88 号、半山世纪花园、富贵山 4-10号、24号之3之4、25 号,佛心桥43 号起、后宰门西村(北安门街东侧)、富贵山庄
5.南京市科利华中学:
南京市中央路小学:中央路20-84(双号)、中央路206-310号(双)、大钟亭、大钟新村、厚载巷1-25号(单)、2--22号(双)傅厚岗 1-13 号(单)、2-16号(双)、百子亭(不含46、48号)、洞庭路 16 号、玄武门 41-67 号(单)、鸡鸣寺、解放门、西家大塘、峨嵋新村、天山路、鸡鸣山庄、百子亭后、台城花园、北京东路 1-37 号(单)、北极西村、北极山村、北极阁、峨嵋路、高楼门、大树根、后大树根、玄武巷、廖家巷、昆仑路、北西家大塘、万和尊邸、源江新村
南京市科利华小学(部分地段):湖景花园、和平大沟、板井巷、韶山路
6.南京市科利华中学(梅园校区):
南京市小营小学(部分地段):南空大院、北京东路30号(1-5幢)、30号之1起(外国语学校后住宅楼-小营路)、军民三村 67号、69 号、和平新村 73 号以后(含 73 号)、九华山、演武厅、演武新村、东西大影壁、小营北路、龙蟠中路(小营-太平门街)华山饭店、北极新村、紫金新村、御史廊、月新公寓、斯亚花园农场巷、太平门街、珠江路551号起以东(单号)(不含珠江路 68号)、马标(24号楼-俱乐部以西,即5 9号楼、25-28 号楼、43 号楼、62-6 号小平房、24 号楼西)
南京市北京东路小学:北京东路24-30号(双号,30号只有旧楼 06 幢)、39-71号(单号,不含 57、67、69号)、公教一村兰家庄、兰园、太平北路 138 号
南京市成贤街小学:珠江路511-549号(单)、花红园、文德里、文德里村、红旗新村(1-19 幢)、文昌街、太平北路 35-51号(单)、114-132号(双)、华能花园(太平北路108号)、碑亭巷 106-152 号(双)、太平桥南、杨家胡同、成贤大厦
南京市逸仙小学:中山东路295号、297号、301号、305号(单)、逸仙村、汉府街(1号、18号、37号)、汉府新村、钟岚里、梅园新村、桃源新村、裕德里、大悲巷、汉府雅苑、长江后街、东箭道、黄埔路2号(黄埔花园)、黄家塘23号(不含办公楼)、重庆新村16号、雍园、竺桥、珠江路648-652号(双)700号、碑亭巷9-51号(单)、珠江路498号
南京师范大学附属小学(部分地段):珠江路217号-397号(单)、198-384号(双)、进香河路10号-16号(双)、22号:老虎桥、将军巷、双井巷、大小纱帽巷、成贤街39号(成贤公寓)
7.南京市科利华紫金中学(科利华中学紫金分校):
南京市北京东路小学紫金山分校:紫金华府、五矿晏山居钟秀嘉园
8.南京市科利华铁北中学(科利华中学铁北分校):
南京师范大学附属小学铁北新城分校:玄武公馆、星河天赋星河天颂花园、映园、臻境南园、臻境北园、复地明日之城
9.科利华铁北第二中学:
南京市北京东路小学红山分校(红山小学):黑墨营(1-53.100、101号、花木公司 01幢)、阳光嘉园(黑墨营98号)、曹后村 1-220号、沈阳村1-139号、黄家圩128-241号、红山路41-200号(不含 145号)、十字街1-72号(不含2号、70号)、红森公寓、伊刘苗圃、尚塘村、藤子村、中电颐和家园二期、紫金悦峯、臻境西园、珑润城
10.南京市弘光中学(南京理工大学附属中学):
南京农业大学实验小学:孝陵卫街3号起(单号)、前线歌舞团、童卫路6号、7号、8号、9号、18号、美林东苑(童卫路19号)、卫岗3、21、25、26、28、55 号、罗汉巷、晏公庙、双拜巷2-76号(双)、1-135 号(单)、西新村 12-14 幢、小卫街(东元山庄、都市山庄、电视机厂宿舍、1101厂宿舍、美树苑、樱花苑)、铁匠营、胜利村108号
南京理工大学实验小学:胜利村50号、100号、康定里、长巷 200号、孝陵卫 200号、银城东苑、紫金南苑、钟山花园城、童卫路16号(大邦云顶)
11.南京市孝陵卫初级中学:
南京市孝陵卫初级中学(小学部):孝陵卫1号(新建住宅楼01、02 幢 )、沧波门行政村、余粮行政村、钟灵街社区(柳营、顾家营、农机所)、双拜巷 78号以后的双号及137-151号(单)、柳营村108号(上逸园)、灵谷寺路8号(体育学院)、农科院社区、大发融悦、双拜巷 192号、龙湖紫金原著
12.南京市紫东实验学校:
南京师范大学附属小学仙鹤门分校:仙居雅苑、仙居华庭、仙居花园、仙鹤茗苑、小新庄、紫金东郡、骋望云邸、奥克斯钟山府、紫气钟山
鼓楼区小学施教区
南京市拉萨路小学
拉萨路、广州路[159-215号(单)、192-298号(双)]、峨嵋岭、北校尉营、百步坡、汉中路[140-280号(双)]、怡景花园、永庆村、牌楼巷。
南京市力学小学
匡芦新村(匡庐新村)、匡庐路(匡芦路)、仙霞路、山阴路、剑阁路、石钟路、虎丘路、宁海路[123号-底(单),96号-底(双)]、汉口西路[74号-底(不分单双)]、扬州路、北东瓜市、西康路[1-5号(单),2-38号(双)]、培德里。
南京市琅琊路小学
琅琊路校区:琅琊路、北京西路[19-69号(包括69-1)(单),34-70号(包括70-1)(双)]、天竺路、普陀路、灵隐路、莫干路、颐和路、牯岭路[1-9号(包括9-1)(单),2-18号(双)]、玉泉路、钱塘路、天目路[20号-底(双)、23号-底(单)]、西康路[7-33号(单)、40-52号(双)]。
玉泉路校区:西桥[6号-底(不分单双)]、北阴阳营、三省里、华新巷、鼓楼新村、武夷路、云南路[25号-底(单),40号-底(双)]、苏州路、北京西路[13-17号(单),14-32号(双)]、天目路[1-21号(单),2-18号(双)]、宁海路[1-121号(单)(65-底),2-94号(双)(56-底)]、南阴阳营。
汉口路校区:中山路[201号-底(单)]、广州路[2-144号(双)]、小粉桥、汉口路、青岛路、随园、东合群新村、合群新村、陶谷新村、南东瓜市、平仓巷、南秀村、上海路[77号-底(单),80号-底(双)]、上海路新村、赵家菜园、金银街、北秀村、汉口西路[1-65号(单),2-72号(双)]
南京市芳草园小学
芳草园、蓝天园、碧树园。
南京市鼓楼区第一中心小学
上海路[1-75号(单),2-68号(双)]、五台山、五台花园、豆菜桥、干河沿前、后北街、广州路[1-157号(单),146-190号(双)]、中山路[1-199号(单)]、麻家巷、华侨路、豆菜巷、盔头巷、汉中路[2-138号(双)]、明华新村、沈举人巷、沈举人巷后街、双石鼓、双石新村、慈悲社、五台山村、大锏银巷、平家巷、兴业里、管家桥、高家酒馆。
江苏第二师范学院附属小学
虎踞路[85号-底(单),86号-底(双)]、清凉新村[43号-底(不分单双)]、场门口、北京西路[71号-底(单),74号-底(双)]、虎踞北路[1-19号(单)]、黄瓜园、清凉门、西芦柴厂、石头城[1-79号(单),2-80号(双)]、石头新村、红土山、清凉雅苑
南京市赤壁路小学
赤壁路、珞珈路、宁夏路、江苏路、牯岭路[11号-底(单)、20号-底(双)]、琅琊新村、西康新村、西康路[35号-底(单)、54号-底(双)]、水佐岗、水佑岗、竹林新村、童家山、康藏路、老菜市、马鞍山、天津新村、虎踞北路[2-50号(双)]、北京西路72号、三步两桥、东门新村。大富里、富贵里、四卫头、大同新村、勤益里、山西路、山西新村、人和街、乐业村、中山北路[34-148号(双),81-249号(单)]、湖南里、湖南路[48号-底(双)、187号-底(单)]、山西南村、付佐路、付佐园、大方巷、大方新村、华安新村、老菜市、北四卫头、祁家桥。
南京市渊声巷小学
头条巷、二条巷、三条巷、四条巷、五条巷、水井巷、兴皋巷、渊声巷、西桥[(1-5号)(不分单双)]、云南路[1-23号(单),2-38号(双)]、中山北路[1-79号(单)]、鼓楼街、北京西路[1-11号(单),2-12号(双)]。
南京市青云巷小学
中央路[1-165号(单)]、高云岭、高云岭村、厚载巷[27号-底(单),36号-底(双)]、傅厚岗、青云巷、湖北路、新泉里、文云巷、翠琅村、鼓楼车站、车站东巷、厚载村、中山北路[2-32号(双)]、裴家桥、裴西村、狮子桥、湖南路[1-185号(单),2-46号(双)]。
南京市回龙桥小学
校门口、回龙桥、妙耳山、晚市、中山北路[251-283号(单)]、建邺村、镇江路[2-12号(单),1-25号(双)]、虎踞北路[52-84号(双)]。
南京市古平岗小学
古平岗、定淮门、晏公庙东、虎踞北路[21-73号(单)]、佳盛花园、石头城[82号-底(双),81号-底(单)]、龙池庵、归云堂、久安里、嘉乐村、四维新村、宏业村、南祖师庵、中山北路[341-455号(单)]、金城花园、利群村、戴家巷。
南京市南昌路小学
中央路[167-323号(单)]、童家巷(里)(包括塘湾)、马家街(包括43巷、和平新村、永新里)、观音巷、观音里、芦席营[1-55号(单),2-52号(双)]、新模范马路[1-5号(单)]。
南京市天正小学
天正湖滨花园(中央路399号)、江西路、许府巷[2-36(双),42-46(双),3-7(单)、17-19(单)、25-41(单)]、建设新村、中央路[341-345(单)、365-367(单)、379、381]、芦席营82号、南昌路[2,6-28(双),34-36(双)]、凤凰和鸣(中央路389号)。
南京大学附属丁家桥小学
劝业村、医平村、新生院、青石村、长江新村、蔡家巷、又一村、东柏果园、新模范马路[7-9号(单),26-36号(双)]、模范马路[1-85号(单),2-56号(双)]、丁家桥[87号-底(不分单双)]、工人新村、永平村、许家桥、新模范马路[2-24号(双)]、芦席营[57号-底(单),54号-底(双,除82号外)]、南昌路单号、金贸花园。
南京市马台街小学
西流湾、天福里、虹桥、龙仓巷、将军庙(含工行新寓)、铁路南街(宏景公寓)、中山北路[150-200号(双)]、司背后(含天福园)、马台街、平安里、集贤里、新菜市、新模范马路[11号-底(单)]、丁家桥[1-85号(单),2号-底(双)]。
南京市三牌楼小学
模范新村、三牌楼、北一村、北二村、广东路、铁路中街[1-50号(不分单双)]、和会街、中山北路[202-212号(双)]、狗耳巷、新模范马路[38号-底(双)]、模范马路[87号-底(单),58号-底(双)]、模范马路166巷、三牌楼大街[1-159号(单)、2-168号(双))]、西柏果园、天和园。
南京财经大学附属小学
福建路[桥西23-底(单),4号-底(双)]、华富大厦(华富园)、钟阜大厦、洪庙、洪庙一巷、福建新村、三牌楼大街[161号-底(单),170号-底(双)]、颂德里、铁路北街(金川雅苑)、铁路中街[51号-底(不分单双)]、交通一村、萨家湾、中山北路[256-306号(双),311-339号(单)]、金川门、东妙峰庵、西妙峰庵、陵村、大桥南路[2-12号(双)]、娄子巷[83号-底(单),170号-底(双)]、西瓜圃桥、中海凯旋门。
南京市紫竹苑小学
黑龙江路(含汇林绿洲、蓝山公寓、紫苑、龙门居、大公馆等)、新门口、紫竹苑、紫竹林、东瓜圃桥、钟阜路、福建路(桥东)。
南京市察哈尔路小学
中山北路[214-254号(双),285-309号(单)]、察哈尔路、镇江路[(14号-底(双),27号-底(单)]、虎踞北路[86号-底(双),75号-底(单)]、华严岗、双门楼。
南京市龙江小学
宝地园、腾飞园、港龙园、中青园、月光广场、新城市花园、龙园西路(56、59号)、龙园北路80号、朗睛名居、裕顺雅苑、金陵名人居、定淮门大街11、15号、江东北路388号正泰大厦、金陵御沁园、龙津街、龙腾街。
南京市白云园小学
金海园、芳町园、白云园、阳光广场高教五幢高层、龙园西路9号、江东北路216、218、220号(新城市假日花园)、江东北路298号(阳光锦绣阁)、江东北路300号(阳光金峰阁)、花开四季(花开园、四季园)、凤凰东街52号(曲水文华苑)、凤凰东街66号(西城风尚)、龙园西路23号(摩尔特区)、树客国际。
南京市宝船小学
舸舫园、宁工新寓、宝苑新寓、高教新村、鼓教新村、金湾花园、闻涛新寓(就是漓江路21-1第三干休所,不用写出来)、苏武公寓、天平新村、中保绿苑、华保新寓、江滨新寓、江景园、西苑公寓、滨江广场(公寓)、银城街双号、海德卫城、宝船听涛、漓江雅苑、辰龙雅苑、宁西公寓、阅景龙江国际公寓。
南京市凤凰花园城小学
凤凰花园城(金陵园、清溪园、静幽园、福安园)、裕华名居、管子桥、中心南村、天启花园、怡和佳园、聚泽园。
南京市银城小学
银城花园、闽江路8号香榭里、闽江路18号瑞园、聚福园、长江之家、银城街单号、雅瑰园、湘江路7号百步滨江、湘江路18号、湘江路30号、锦江路68号、锦江路77号辰龙绿苑、锦江路99号锦一方、天玺国际、育才公寓、江东北路111号东宝大厦、江东北路121号辰龙广场、江东北路193号、江东北路195号、江东北路197号、江东北路209号永嘉年华、江东北路269号华茂大厦、江东北路330号金舟花园、东宝花园、清凉门大街291号辰龙绿苑、清凉门大街296号苏宁馨瑰园、清凉门大街298号长阳花园、东宝路2号聚锦园、东宝路8号时代天地广场、东宝路88号正大滨江瑞景家园、东宝路以北、瀚宫(湘江路18号)、湘江路单号、龙江国际。
南京市芳草园小学凤凰校区
凤凰街、凤凰西街[1-159号(单),2-58号(双)]、凤凰庄、凤凰新村(1-9幢)、汉中门大街双号(北圩路以东)、乐瑰园、鑫宏花园、西城岚湾、虎踞关、清凉山、清凉新村[1-42号(不分单双)]、广州路[217号-底(单),300号-底(双)]、萍聚村、蛇山(已经拆迁)、汉中路[282号-底(双)]、龙蟠里、虎踞路[1-83号(单),2-84号(双)]、汉中门外大街、中海凤凰熙岸、劲顺花园、清凉山庄。
南京市莫愁新寓小学
莫愁新寓(迎春里、荷花里、涌泉里、胜棋里、郁金里)、凤凰新村(除1-9幢外)、凤凰二村、三村、凤凰西街[161号-底(单)、60号-底(双)]、汉北街、金地苑、教工新村、莫愁花园(牡丹里、海棠里)、华阳佳园(华彩苑、华明苑、华贵苑、华清苑、华聚园)、名城世纪园、枫亚苑、汉中门大街58号、龙凤玫瑰园、杏林新村。
南京市汉江路小学
龙凤花园(隽凤苑、腾龙里)、金信花园、江东北路[196-208号(双)]、杏聚村、丁香园、千秋情缘、苏城南苑、苏城北苑、汇贤居、辰龙紫苑。
南京市金陵汇文学校(小学部)
世纪花园、清河一村、清河二村 临江新寓、望江新寓、江东北路[91-109号(单)]、嘉景苑、政院新寓、锦江花苑、天水滨江、乾和福邸。
南京市科睿小学
苏宁睿城、佳和园、长江华府、苏宁檀悦、江东软件园区划调整2007年3月23日前(含2007年3月23日)划入鼓楼区的地段号。具体电台责任区门牌号(常口号牌)、江东村电台队全号1-101(顺序号);江东村积余二队全号25-49(单号)、162-302(双号);江东村积余三队1-23(单号)、26、38、40、42、60、68、70、72、74、76、78、82,86-160(双号);江东村江东四队(江东门北街)57、59、133,137-179(单号);江东门北街33号(发射台)居民有几户;河北一队(全部)、积余一队(全部);河北二队6、8、10、16、18、20、26、28、32、34、36、38、40、46、50、52、54、56、60、62、66、70、72、72-1、74、76、78、80、82、84、86、90、94、96、100、102、104、106、110、112、114、118、218(河北大街18号)(306-1号、309、314、316、318、321、325、331、346、350、353、369、373、377、386、416去了后为河北后街)、积善一队、二队(鼓楼区)、下圩一队、二队(鼓楼区)、北河口、清江村。
南京市天妃宫小学
建宁路[280-292(双)]、中山北路[408-574号(双)]、龙头房、杨家花园、商场北路、承德路、热河路;鲜鱼巷、惠民桥、永宁街、正丰街、商埠街、公共路、铁路埂、大马路、天保里(天光里、天祥里);铁路桥、营盘街、中山北路530巷、刘家湾;黄土山、驴子巷、北祖师庵、于家巷、盐西街、盐东街,桃园村,建宁路[188-204号(双),255-293号(单)]、长征医院南京分院家属区、多伦路、建宁新村、光夏新村、花家桥、盐仓桥、盐大街、大桥南路[1-9(单)]、中山北路[342-354号(双)]、卢龙山庄(建宁路178号)、证大阅公馆(建宁路308号)、龙湖春江紫宸(建宁路355、365号)、证大阅江府(建宁路368号)。
南师附中树人学校附属小学
清江花苑小区(定淮门大街2号-清风园、明月园、绿茵园、碧波园、嘉和园、圆梦园),清江西苑小区(江东北路418号),定淮门大街2、4、 6(逸沁园小区)、8、10、12号(物资大厦);百合园、定淮门大街18、20、28、30、32号、新和园小区、省外汽160号、新河一村、新河二村、划子村、舸舫西园、新河村、三汊河南街,迎江园、北新河村,三汊河大街、高鼓村、有恒路,民佳园、苏宁璞邸、紫金上河苑、金陵湾(郑和南路8号、有恒路199号)。
南京市复兴小学
二板桥地区(含白云亭小区、宁惠公寓、江海大院)、热河南路双号、复兴街、陡门沟、惠纺园、中山北路[569-593号(单)]、东河边、边城世家、皇冠钻石双星、当代河畔花园(当代万国府)。
南京市力人学校(小学部)
宝善街、九家圩、张家圩、中山北路[599-645号(单)]、百合华府(中山北路611号)、中山北路645号(船运大队宿舍);唐山路、南通路(郑和中路以西部分)、大兴码头(部队宿舍)、世茂滨江小区、长江峰景。
南京市姜家园小学
姜家园[1-213号(不分单双),299号],姜家园7巷、19巷、37巷、47巷1-57号、57巷1-79号、120巷,姜家园后街[1-48号(不分单双)],姜家圩[1-180号(不分单双)],姜圩路[1-180号(不分单双)],热河南路[3-251号(单)],劳工新村1-3号,中山北路[463-519号(单)]、察哈尔路136号桃清苑、桃园世纪(白云亭路1、2号)、中海桃源里。
南京市长平路小学
建宁路[102、122-152号(双)、127-251号(单)],义民新村,滨江花园,晓街,四平路、四平一路、四平二路,大桥南路[20-42号(双)],江沿村,栅栏门,栅栏门铁路梗,仙鹿雅居(建宁路161号),五所村2号(无户口,却实际居住)、五所村、三所村、头所村、新民路、大桥南路[16-18号(双)]、家乐福新寓、新民村、金川花苑(金川门外18号)、大桥南路21号、23号。
南京市民生实验小学
建宁路[1-125号(单),2-100号(双)]、工农新村、安乐村、绿城花园(建宁路57号)、亚东花园(建宁路24号)、808库(建宁路18号西站货场)。
南京市方兴小学
方家营一、二、三、四个居委会(水关桥以西、隧道以北),宝塔桥东街、宝塔桥西街,董家巷,芦柴州,煤炭港(宝塔桥以西);老江口、东炮台、名士埂、城河路、滨江路、龙江桥、兴安路、兴安西路、石墙外、轮渡所,江边路(惠民桥市场以北)、大桥新村、桥南一村、桥景苑、南堡新寓。
南京市滨江小学
金陵新1-9村、金陵村[1-94号(不分单双)]、金陵村[394-463号(不分单双),678-718号(不分单双)],金陵村100号宝象花园,金陵村400号以外,燕康园,燕禾园,上元门(上元里居委会范围内),燕江路[100-299号(含支号、附号)(不分单双)],山水雅苑(宝燕南路)。
南京市鼓楼区第二实验小学
东井村3号1-39幢,小市村1-29幢,小市村[1-100号(不分单双)]。
南京市小市中心小学
中央北路和燕路泰和园、小市街、百灵街、东门街100号以内、金基翠城花园;中央北路80号以内单号、欣芝园、河路道、汽轮三、四村、小市新村、铁古庙、千禧苑、幕府南路208号、汽轮六村、郭家山、金碧花园、张王庙、丁香花园、泛悦城市广场(北祥路69号)。
南京市建宁小学
东门前街、东门后街、东门街138至148号(双号)、东门街154至158号(双号)、联合村、汽轮一、二村、和燕园、安怀村33至49号、安怀村250至260号、燕语华庭。
南京市拉萨路小学分校砺志实验小学
东井一村、东井二村(东井村2号),安怀新村,汽轮七村,黄家圩路(全程)、紫霞公寓,线路新村(光明新村)、万科红郡、复地新都、紫郡兰园、盛世雅居、安怀村460-1(北崮戎院)、安怀村468号绿苑小区、安怀村101号、安怀村261号到底(不分单双号)
南京市拉萨路小学五塘小学
幕府东路以南五塘村,五塘新村(小区),矿山机械厂宿舍,五佰村,伍佰新寓,白云石矿住宅区(五塘地区),美景雅苑(中央北路141号),盛世花园、盛景园、石城花园(石城家园),汽轮五村,幕府新村,幕府一、二、三村;五塘和园、格林东苑、幕府花园、文景花园(窑上村16号)。
幕府东路以北白云新寓,黄方村,窑上村1234队,272运输大队,白云雅居。
南京市象山小学
金陵村[95-393号(不分单双)],金陵村100号1-9幢(桥梁厂宿舍),金川新寓,燕江园,燕归园,象山雅苑,象山新寓,水关桥[1-496号(不分单双)],幕府西路81-122号(不分单双),恒盛嘉园,恒茂嘉园,中浩森林湾、大庙乡、江雁依山郡、张蔡村、易盛花园、金燕路95号、金帆北苑、金达花园、置信雅苑。
南京市旭日景城小学
幕府东路以北旭日景城小区、云谷山庄、盛世新寓、德水香林。
幕府西路南北星河翠庭(幕府西路9号)、幕府佳园(幕府西路28号)、金域中央(幕府西路33号),云燕铁路宿舍(云燕园)。














































利源北路-秦淮路-临淮街-佳湖西路-白龙桥-佳湖东路沿线以东,秦淮新河-双龙大道-上元大街以南(含水月秦淮天琴湾花园1-15幢和青春水岸家园),秦淮河以西,天元中路至天元西路以北。
1.双龙大道以东,北与秦淮区接壤,秦淮河以西,秦淮新河以北。
2.秦淮河以东,北与秦淮区接壤,中前社区机场村以西,宏运大道以北(含山水方舟、秦淮绿洲三期)。
宁丹大道以东,天元西路-翠屏山-将军山以南,南京机场高速以西,诚信大道以北。
南京机场高速以东,秦淮新河以南,利源北路-秦淮路-临淮街-佳湖西路-白龙桥-佳湖东路沿线以西,天元西路以北(不含石马新寓)。
宁中巷-芙阁路-东沟巷-文华街以东(不含教工新寓),通湖路至汇景新苑北侧文华街以南,天印大道以西,上元大街以北。
宁宣高速以东,天元西路以南,双龙大道-牛首山河-苏源大道以西,绕城高速以北。
明城大道以东,北与雨花台区接壤,双龙大道以西,秦淮新河以北。(鉴于生源规模,今年此范围内的小学新生在南京晓庄学院滨河实验学校报名入学。)
1.翠屏山-将军山-韩府山以东,秦淮新河以南,南京机场高速以西,天元西路-翠屏山以北。
1.双龙大道以东,天元中路以南,前庄路-淮浦路以西,殷富街以北。
2.前庄路-淮浦路以东、秦淮河以南以西、诚信大道以北。
1.秦淮河以东,宏运大道以南(含秦淮绿洲一、二期),竹山路-土山路-芙阁路-东沟巷-文华街以西(含教工新寓),外港河沿线以北。
2.竹山路至土山路以东,芙阁路以南,宁中巷-新医路-鼓山路-玉堂巷-桃园路-金桃路-金箔路-东新南路以西,新亭东路至新亭路以北。
3.双龙大道以东,新秦淮河以南,秦淮河以西,上元大街以北。
开源路-天元城小区以东(含天元城小区),新亭东路以南,天印大道以西,科建路以北。
万福路以北,东麒路保障房区域。(含怡景园、觅秀园、觅秀东园等小区)。
十三、南京晓庄学院滨河实验学校(东山外国语学校分校)南京机场高速以东,北与雨花台区接壤,明城大道以西,秦淮新河以北。
方山以东,天印大道-弘景大道-吉印大道-丽泽路-军前路区域。(含天瑞家园、樾山林语)
(一)文鸿路校区
弘景大道以东,芝兰路以南,知行路-解明路-福英路以西,吉印大道以北。
(二)文齐路校区
龙眠大道以西,文齐路-文芳路-芝兰路以南,知行路-解明路以东,福英路以北。
苏源大道以东,双龙大道-殷富街-前庄路-诚信大道以南,秦淮河以西,南京绕城高速以北。
上高路-石麟路-万安北路-万安南路以东,北与东麒路保障房区域、众彩物流、麒麟街道接壤,东与淳化街道接壤,长深高速-G104国道以北。
1.长深高速以东,东麒路以南,上高路-石麟路-万安北路以西,万安西路以北。
2.湖山路以东,万安西路以南,万安北路-万安南路以西(含融侨悦城小区),泉东路-倪塘路-外港河以北。
1.江宁体育公园-江宁医院鼓山路院区-新医路以东,上元大街以南,同夏路-金箔路以西、以北。
2.东新南路以东,金箔路以南,天印大道以西,新亭东路以北。
秦淮河以东,天元路以南,开源路以西,南京绕城高速以北(含横岭新寓)。
南京机场高速以东,洋山河以南,秣陵新河以西,正方中路以北。
1.天印大道以东,宏运大道以南(含安和家园、景祥佳园、爱涛尚逸华府、瑞祥佳苑小区、聂村新寓),长深高速以西,上元大街至万安西路以北(含天鹅湖花园小区)。
2.东新北路以东,古庙北路以南,天印大道以西,通湖路以北。
万福路以南,东麒路保障房区域(含中粮鸿云、康居园、华庭南苑、华庭北苑等小区)。
(一)湖东路校区
1.天印大道以东,同夏路-东山客运总站-外港河-天景山公寓春秀苑以南(含春秀苑),长深高速以西,南京绕城高速-天元东路以北。
2.开源路以东,科建路以南,天印大道-弘景大道以西,南京绕城高速以北。
(二)至善路校区
1.龙眠大道-天元东路-长深高速-福英路区域。
2.高家边小区、新华社区、新林社区。
秦淮河以东,外港河以南,竹山路-新亭路-天元城小区以西(不含天元城小区),天元路以北。
1.梅龙湖畔西侧商品房区域(104国道以南、长深高速以东、梅龙湖以西、采文路以北)。
2.雁冲路以南、东月桥路及采文路以东、胜利河路以西。
淳化社区、吴墅社区、青龙社区、青山社区、索墅社区,双岗社区唐家、上漆阁村、下漆阁村,田园社区后村、松岗庙、岗下村等。
地铁S2号线以西,北至江宁河,西至长江,南至牧龙河。
来凤路以西、信诚大道以南、翔宇路以东、华商路以北。
永欣新寓(含机场二期复建房)、天元新城(里外城)、玺禄苑(葵花社)、机场社区(一小区)、白云路社区茅村、永兴社区四角井与肖家山村。
福禄路-越秀路-飞天大道以西,信诚大道以北,西与横溪街道接壤,北与秣陵街道接壤。
除空港小学、禄口第二小学和礼尚路学校小学部施教区以外的禄口片区。
滨湖西路以东,正方西路以南,科技大道以西,银杏湖大道以北。
小北山路以东,绕城高速以南,吉运路以西,思学街-吉花路以北。含山凹村、善田村等。
东善桥社区,童前社区,吉山社区,祖堂社区(不含山凹村),霞辉庙社区,元山社区,胜家桥社区,康和欣居及以上行政区域内的楼盘住宅小区。
云台山硫铁矿专用线以东,正方大道以南,秦淮河-溧水河以西,南与禄口街道接壤。
双龙大道以东,云台山河以南,天禧路以西,正方大道以北。
1.谷里碧桂园小区。
2.荆刘社区、周村社区、箭塘社区、向阳社区。
谷里社区、亲见社区、双塘社区、石坝社区、公塘社区、张溪社区、柏树社区。
沪蓉高速以北,长深高速以西,北侧、西侧均与栖霞区接壤。
南湾营街以南,建南社区、泉水社区,启迪、中海、富力城及学校附近已交付的楼盘。
麒麟门社区、悦民社区、青西社区、麒麟铺社区(沪蓉高速以南区域)及以上行政区域内的楼盘住宅小区。
运粮河路以东,天泉路以南,天和路以西,南湾营街以北。
东流社区、袁家边社区,以及青龙地铁小镇已交付的楼盘。
利源北路-秦淮路-临淮街-佳湖西路-白龙桥-佳湖东路沿线以东,秦淮新河以南(含水月秦淮天琴湾花园1-15幢和青春水岸家园),秦淮河以西,天元中路-天元西路以北。
南京机场高速以东,北与雨花台区接壤,明城大道以西,秦淮新河以北。(鉴于生源规模,此范围内的初中新生在宏运学校报名入学。)
1.明城大道以东,北与雨花台区、秦淮区接壤,秦淮河以西,秦淮新河以北。
2.秦淮河以东,北与秦淮区接壤,中前社区机场村以西,宏运大道以北(含山水方舟、秦淮绿洲三期)。
1. 长深高速-福英路-龙眠大道-芝兰路-弘景大道-南京绕城高速-天元东路区域。
2.高家边小区、新华社区、新林社区。
(一)东校区、西校区
1.双龙大道以东,天元中路以南,淮浦路-前庄路以西,殷富街以北。
2.前庄路-淮浦路以东、秦淮河以南以西、诚信大道以北。
3.秦淮河以东,天元中路以南,竹山路以西,科建路以北。
(二)翠屏山校区(初中部)
1.南京机场高速以东,秦淮新河以南,利源北路-秦淮路-临淮街-佳湖西路-白龙桥-佳湖东路沿线以西,天元西路以北(不含石马新寓)。
2.宁宣高速以东,天元西路以南,双龙大道以西,牛首山河以北。
(一)将军大道校区
1.翠屏山-将军山-韩府山以东,秦淮新河以南,南京机场高速以西,天元西路-翠屏山以北。
2.石马新寓小区。
(二)佛城西路校区
宁丹大道以东,天元西路-翠屏山-将军山以南,南京机场高速以西,诚信大道以北。
方山以东,天印大道-弘景大道-芝兰路-龙眠大道-福英路-吉印大道-丽泽路-军前路区域。(含天瑞家园、樾山林语)
1.南京机场高速以东,牛首山河-双龙大道-殷富街-前庄路-诚信大道以南,秦淮河以西,南京绕城高速以北。
2.秦淮河以东、科建路以南、竹山路以西、南京绕城高速以北(含横岭新寓)。此区域的小学毕业生,可选择在清水亭学校初中部或竹山中学湖东路校区就读。
长深高速-G104道路以北,东麒路以东(含高桥社区),北与众彩物流、麒麟街道接壤,东与淳化街道接壤。
江宁体育公园-江宁医院鼓山路院区-新医路-宁中巷-秦淮中学-芙阁路-东沟巷-文靖西路-秦淮河以东,宏运大道-土山机场-丰泽路以南,长深高速以西,金箔路-莱茵达路-外港河-倪塘路以北(含金陵天成、丝织厂小区)。
(一)湖东路校区
1.竹山路-天元东路-莱茵达路以东,外港河-倪塘路以南(含天景山公寓春秀苑),长深高速以西,南京绕城高速-天元东路以北。
2.天秣路-竹山路以东,南京绕城高速以南,天印大道以西,方山以北。
3.秦淮河以东、科建路以南、竹山路以西、南京绕城高速以北(含横岭新寓)。此区域的小学毕业生,可选择在竹山中学湖东路校区或清水亭学校初中部就读。
(二)竹山路校区
秦淮河以东,文靖西路-文靖路以南(含教工新寓),东沟巷-芙阁路-秦淮中学-宁中巷-新医路-江宁医院鼓山路院区-江宁体育公园-金箔路-莱茵达路以西,天元东路以北。
1.梅龙湖畔西侧商品房区域(104国道以南、长深高速以东、梅龙湖以西、采文路以北)。
2.雁冲路以南、东月桥路及采文路以东、胜利河路以西。
淳化社区、吴墅社区、青龙社区、青山社区、索墅社区,双岗社区唐家及上下漆阁村,田园社区后村、松岗庙及岗下村等。
十四、礼尚路学校(江宁开发区学校分校):
来凤路-福禄路-越秀路-飞天大道以西,华商路-翔宇路-信诚大道以北,西与横溪街道接壤,北与秣陵街道接壤。
来凤路-福禄路-越秀路-飞天大道以西,华商路-翔宇路-信诚大道以北,西与横溪街道接壤,北与秣陵街道接壤。
1.溧水河以西,信诚大道以北,福禄路-越秀路-飞天大道以东,北与秣陵街道接壤。
2.溧水河以西,信诚大道-来凤路-华商路-翔宇路-信诚大道以南,西与横溪街道接壤,禄口机场以北(含禄口机场)。
建南社区、泉水社区,启迪、中海、富力城及学校附近已交付的楼盘。
麒麟门社区、悦民社区、青西社区、麒麟铺社区、晨光社区、锁石社区及以上行政区域内的楼盘住宅小区。
利源北路-秦淮路-临淮街-佳湖西路-白龙桥-佳湖东路沿线以东,秦淮新河-双龙大道-上元大街以南(含水月秦淮天琴湾花园1-15幢和青春水岸家园),秦淮河以西,天元中路至天元西路以北。
1.双龙大道以东,北与秦淮区接壤,秦淮河以西,秦淮新河以北。
2.秦淮河以东,北与秦淮区接壤,中前社区机场村以西,宏运大道以北(含山水方舟、秦淮绿洲三期)。
宁丹大道以东,天元西路-翠屏山-将军山以南,南京机场高速以西,诚信大道以北。
南京机场高速以东,秦淮新河以南,利源北路-秦淮路-临淮街-佳湖西路-白龙桥-佳湖东路沿线以西,天元西路以北(不含石马新寓)。
宁中巷-芙阁路-东沟巷-文华街以东(不含教工新寓),通湖路至汇景新苑北侧文华街以南,天印大道以西,上元大街以北。
宁宣高速以东,天元西路以南,双龙大道-牛首山河-苏源大道以西,绕城高速以北。
明城大道以东,北与雨花台区接壤,双龙大道以西,秦淮新河以北。(鉴于生源规模,今年此范围内的小学新生在南京晓庄学院滨河实验学校报名入学。)
1.翠屏山-将军山-韩府山以东,秦淮新河以南,南京机场高速以西,天元西路-翠屏山以北。
1.双龙大道以东,天元中路以南,前庄路-淮浦路以西,殷富街以北。
2.前庄路-淮浦路以东、秦淮河以南以西、诚信大道以北。
1.秦淮河以东,宏运大道以南(含秦淮绿洲一、二期),竹山路-土山路-芙阁路-东沟巷-文华街以西(含教工新寓),外港河沿线以北。
2.竹山路至土山路以东,芙阁路以南,宁中巷-新医路-鼓山路-玉堂巷-桃园路-金桃路-金箔路-东新南路以西,新亭东路至新亭路以北。
3.双龙大道以东,新秦淮河以南,秦淮河以西,上元大街以北。
开源路-天元城小区以东(含天元城小区),新亭东路以南,天印大道以西,科建路以北。
万福路以北,东麒路保障房区域。(含怡景园、觅秀园、觅秀东园等小区)。
十三、南京晓庄学院滨河实验学校(东山外国语学校分校)南京机场高速以东,北与雨花台区接壤,明城大道以西,秦淮新河以北。
方山以东,天印大道-弘景大道-吉印大道-丽泽路-军前路区域。(含天瑞家园、樾山林语)
(一)文鸿路校区
弘景大道以东,芝兰路以南,知行路-解明路-福英路以西,吉印大道以北。
(二)文齐路校区
龙眠大道以西,文齐路-文芳路-芝兰路以南,知行路-解明路以东,福英路以北。
苏源大道以东,双龙大道-殷富街-前庄路-诚信大道以南,秦淮河以西,南京绕城高速以北。
上高路-石麟路-万安北路-万安南路以东,北与东麒路保障房区域、众彩物流、麒麟街道接壤,东与淳化街道接壤,长深高速-G104国道以北。
1.长深高速以东,东麒路以南,上高路-石麟路-万安北路以西,万安西路以北。
2.湖山路以东,万安西路以南,万安北路-万安南路以西(含融侨悦城小区),泉东路-倪塘路-外港河以北。
1.江宁体育公园-江宁医院鼓山路院区-新医路以东,上元大街以南,同夏路-金箔路以西、以北。
2.东新南路以东,金箔路以南,天印大道以西,新亭东路以北。
秦淮河以东,天元路以南,开源路以西,南京绕城高速以北(含横岭新寓)。
南京机场高速以东,洋山河以南,秣陵新河以西,正方中路以北。
1.天印大道以东,宏运大道以南(含安和家园、景祥佳园、爱涛尚逸华府、瑞祥佳苑小区、聂村新寓),长深高速以西,上元大街至万安西路以北(含天鹅湖花园小区)。
2.东新北路以东,古庙北路以南,天印大道以西,通湖路以北。
万福路以南,东麒路保障房区域(含中粮鸿云、康居园、华庭南苑、华庭北苑等小区)。
(一)湖东路校区
1.天印大道以东,同夏路-东山客运总站-外港河-天景山公寓春秀苑以南(含春秀苑),长深高速以西,南京绕城高速-天元东路以北。
2.开源路以东,科建路以南,天印大道-弘景大道以西,南京绕城高速以北。
(二)至善路校区
1.龙眠大道-天元东路-长深高速-福英路区域。
2.高家边小区、新华社区、新林社区。
秦淮河以东,外港河以南,竹山路-新亭路-天元城小区以西(不含天元城小区),天元路以北。
1.梅龙湖畔西侧商品房区域(104国道以南、长深高速以东、梅龙湖以西、采文路以北)。
2.雁冲路以南、东月桥路及采文路以东、胜利河路以西。
淳化社区、吴墅社区、青龙社区、青山社区、索墅社区,双岗社区唐家、上漆阁村、下漆阁村,田园社区后村、松岗庙、岗下村等。
地铁S2号线以西,北至江宁河,西至长江,南至牧龙河。
来凤路以西、信诚大道以南、翔宇路以东、华商路以北。
永欣新寓(含机场二期复建房)、天元新城(里外城)、玺禄苑(葵花社)、机场社区(一小区)、白云路社区茅村、永兴社区四角井与肖家山村。
福禄路-越秀路-飞天大道以西,信诚大道以北,西与横溪街道接壤,北与秣陵街道接壤。
除空港小学、禄口第二小学和礼尚路学校小学部施教区以外的禄口片区。
滨湖西路以东,正方西路以南,科技大道以西,银杏湖大道以北。
小北山路以东,绕城高速以南,吉运路以西,思学街-吉花路以北。含山凹村、善田村等。
东善桥社区,童前社区,吉山社区,祖堂社区(不含山凹村),霞辉庙社区,元山社区,胜家桥社区,康和欣居及以上行政区域内的楼盘住宅小区。
云台山硫铁矿专用线以东,正方大道以南,秦淮河-溧水河以西,南与禄口街道接壤。
双龙大道以东,云台山河以南,天禧路以西,正方大道以北。
1.谷里碧桂园小区。
2.荆刘社区、周村社区、箭塘社区、向阳社区。
谷里社区、亲见社区、双塘社区、石坝社区、公塘社区、张溪社区、柏树社区。
沪蓉高速以北,长深高速以西,北侧、西侧均与栖霞区接壤。
南湾营街以南,建南社区、泉水社区,启迪、中海、富力城及学校附近已交付的楼盘。
麒麟门社区、悦民社区、青西社区、麒麟铺社区(沪蓉高速以南区域)及以上行政区域内的楼盘住宅小区。
运粮河路以东,天泉路以南,天和路以西,南湾营街以北。
东流社区、袁家边社区,以及青龙地铁小镇已交付的楼盘。
利源北路-秦淮路-临淮街-佳湖西路-白龙桥-佳湖东路沿线以东,秦淮新河以南(含水月秦淮天琴湾花园1-15幢和青春水岸家园),秦淮河以西,天元中路-天元西路以北。
南京机场高速以东,北与雨花台区接壤,明城大道以西,秦淮新河以北。(鉴于生源规模,此范围内的初中新生在宏运学校报名入学。)
1.明城大道以东,北与雨花台区、秦淮区接壤,秦淮河以西,秦淮新河以北。
2.秦淮河以东,北与秦淮区接壤,中前社区机场村以西,宏运大道以北(含山水方舟、秦淮绿洲三期)。
1. 长深高速-福英路-龙眠大道-芝兰路-弘景大道-南京绕城高速-天元东路区域。
2.高家边小区、新华社区、新林社区。
(一)东校区、西校区
1.双龙大道以东,天元中路以南,淮浦路-前庄路以西,殷富街以北。
2.前庄路-淮浦路以东、秦淮河以南以西、诚信大道以北。
3.秦淮河以东,天元中路以南,竹山路以西,科建路以北。
(二)翠屏山校区(初中部)
1.南京机场高速以东,秦淮新河以南,利源北路-秦淮路-临淮街-佳湖西路-白龙桥-佳湖东路沿线以西,天元西路以北(不含石马新寓)。
2.宁宣高速以东,天元西路以南,双龙大道以西,牛首山河以北。
(一)将军大道校区
1.翠屏山-将军山-韩府山以东,秦淮新河以南,南京机场高速以西,天元西路-翠屏山以北。
2.石马新寓小区。
(二)佛城西路校区
宁丹大道以东,天元西路-翠屏山-将军山以南,南京机场高速以西,诚信大道以北。
方山以东,天印大道-弘景大道-芝兰路-龙眠大道-福英路-吉印大道-丽泽路-军前路区域。(含天瑞家园、樾山林语)
1.南京机场高速以东,牛首山河-双龙大道-殷富街-前庄路-诚信大道以南,秦淮河以西,南京绕城高速以北。
2.秦淮河以东、科建路以南、竹山路以西、南京绕城高速以北(含横岭新寓)。此区域的小学毕业生,可选择在清水亭学校初中部或竹山中学湖东路校区就读。
长深高速-G104道路以北,东麒路以东(含高桥社区),北与众彩物流、麒麟街道接壤,东与淳化街道接壤。
江宁体育公园-江宁医院鼓山路院区-新医路-宁中巷-秦淮中学-芙阁路-东沟巷-文靖西路-秦淮河以东,宏运大道-土山机场-丰泽路以南,长深高速以西,金箔路-莱茵达路-外港河-倪塘路以北(含金陵天成、丝织厂小区)。
(一)湖东路校区
1.竹山路-天元东路-莱茵达路以东,外港河-倪塘路以南(含天景山公寓春秀苑),长深高速以西,南京绕城高速-天元东路以北。
2.天秣路-竹山路以东,南京绕城高速以南,天印大道以西,方山以北。
3.秦淮河以东、科建路以南、竹山路以西、南京绕城高速以北(含横岭新寓)。此区域的小学毕业生,可选择在竹山中学湖东路校区或清水亭学校初中部就读。
(二)竹山路校区
秦淮河以东,文靖西路-文靖路以南(含教工新寓),东沟巷-芙阁路-秦淮中学-宁中巷-新医路-江宁医院鼓山路院区-江宁体育公园-金箔路-莱茵达路以西,天元东路以北。
1.梅龙湖畔西侧商品房区域(104国道以南、长深高速以东、梅龙湖以西、采文路以北)。
2.雁冲路以南、东月桥路及采文路以东、胜利河路以西。
淳化社区、吴墅社区、青龙社区、青山社区、索墅社区,双岗社区唐家及上下漆阁村,田园社区后村、松岗庙及岗下村等。
十四、礼尚路学校(江宁开发区学校分校):
来凤路-福禄路-越秀路-飞天大道以西,华商路-翔宇路-信诚大道以北,西与横溪街道接壤,北与秣陵街道接壤。
来凤路-福禄路-越秀路-飞天大道以西,华商路-翔宇路-信诚大道以北,西与横溪街道接壤,北与秣陵街道接壤。
1.溧水河以西,信诚大道以北,福禄路-越秀路-飞天大道以东,北与秣陵街道接壤。
2.溧水河以西,信诚大道-来凤路-华商路-翔宇路-信诚大道以南,西与横溪街道接壤,禄口机场以北(含禄口机场)。
建南社区、泉水社区,启迪、中海、富力城及学校附近已交付的楼盘。
麒麟门社区、悦民社区、青西社区、麒麟铺社区、晨光社区、锁石社区及以上行政区域内的楼盘住宅小区。
南京信息工程大学附属实验小学
江北大道以东,晓山路、太子山路以南,杨新路以北,凤凰南路(至太子山路)以西围成的区域。包括晓山一村(含晓山新村、新广厦、圣德山庄、海棠花园、晓山公寓)、晓山路(晓山口)、宝润花园、滕泰雅苑、瑞凯国际、杨庄(含北村、新村、南村、西村)、福基紫景园、新庄(含东村、西村)、草芳新苑、晓山北村(含晓山南村)、化建社区(化建新村、化建新一村)、宋家庄、高洼、老吴家洼(太子山路以西靠老西厂门商场一侧的吴家洼)、蒋洼、肖庄、吕洼、果树山、桃花山、百悦家等。芳庭潘园、仁锦苑、四季花苑。
南京市九龙小学
江北大道以东,杨新路、凤凰南路(北至南京热电厂)以南区域。包括桂馨园、福基花园、福基瑞景园、福基丽景园、福基丽景园南钢一村~六村、湖滨小区、凤南街、耿家洼、蒋家洼、九龙洼、王山头、新村、新村厂外、消防中队、凤南小区、吕洼新村、卸甲山庄、风滨嘉园、山居花园等。
南京市南化第三小学
新华路以东,经久路(东至化机厂)以南,太子山路以北,凤凰南路(南至南京热电厂)以东区域。包括长冲街、永利街、钻石星城、新华一村、南化新一村、新华二村、新华三村、新华四村、铂金公寓、新华路242号、新华路359号(交通银行大厂分行)、山潘新苑、山潘二村、云玥美著苑、周洼新村、太子山路(北侧)、朱洼、新吴家洼(太子山路以东靠太子山公园一侧的吴家洼)、潘北洼、红旗村、南化三村、南化六村、七村、八村、凤凰山、官元山、凤凰北路、凤凰东路、南村、西厂门街、小门、南厂门街、八步沟、南厂岗、36巷、15巷、119巷、周家洼、毕家洼、毕洼路、小营子、南磷新村、潘营新村、南化南村、十四化建、旭东路(葛关路以西,靠近化机厂一侧)、葛关路108号(老大厂中学)等。
南京市南化第四小学
杨村二路、欣乐路以东,新华路(南至毕洼路)以西,园西路、毕洼路以北,杨村路以南围成的区域。包括南化九村、南化九村东、西巷、紫晶环球、山潘一村、山潘三村、山潘四村、水榭花苑,欣乐新村、欣城峰景、恒丰世家、旭升花苑、时代芳华里、芳华名邸、铭望府、暄玥府等。
南京市南化实验小学
晓山路以北,新华路以西,园西路以南,江北大道以东围成的区域。包括新华五村、新华六村、荣盛水景城、福基旭东新城、三丰公寓、兰亭苑、都会江来府、大汤等;原长芦街道未拆迁区域。
南京市扬子第二小学
扬村三路以东,扬村路以北,平顶山路以南,新华路以西围成的区域;经九路以北,新华路以东区域。包括扬子1村~6村、银江花园、碧景山庄、葛塘和平社区(湛庄、张营、李小营、唐国寺、焦洼、曹洼、上营陈、下营陈、姜桥、姚庄、丁家山)、新华七村、潘家营、柯家洼等。
南京市扬子第三小学
扬村二路以东、扬村路以北、扬村三路以西、平顶山路以南围成的区域;平顶山路以北,新华东路以西至冶山小铁路以东区域。包括扬子7村~12村、葛塘和平社区聚富新寓、中心村、朱洼、周洼、毕洼、赵营(小铁路以南)、尹庄、山庄、大包、山倪、山郑等。
南京市扬子第四小学
扬村二路以西,葛关路以北,江北大道以东区域、平顶山路以南围成的区域;平顶山路以北,冶山小铁路以西至江北大道以东区域。包括扬子14村~21村、绣景雅苑、和平社区中杨新村、宁馨家园、山胡、山许、油坊、东钱、赵营(小铁路以北)等。
南京市葛塘中心小学
江北大道(南至园西路)、浦六南路以西,马汊河以南,园西路以北、团结河以东围成的区域。包括尚品馨苑、彩苑小区、棠雅苑、聚瑞家园、文承苑、文承熙苑、文苑居、永恒家园、怡景佳园、紫艺华府、文承楠苑、景河苑、棠悦花园、和著府、和章府、润禾府;葛塘中山社区和工农社区在施教区域内未拆迁部分。
南京市长城小学
原长城街道所辖区域。包括接待寺社区(含长城新苑、长城佳苑、梧桐世家、长城雅苑)、长城村、官塘河村、前程村等;蔚蓝星宸苑。
南京市第一中学江北新区分校(小学部)
雅居乐滨江国际、正荣润江城、江畔都会上城、水木滨江花园、保利江汇花园。
南京明道学校研创园学校
金地风华国际、中海左岸澜庭、保利阅云台、观江樾府、颐和铂岸江璟府。代招保利西江月、越江时代苑、佳源玖棠府、江畔月明府(待相关区域配建小学建成开办后再行调整)。
南京市江北芳草园小学
正荣润锦城、江与城、大江悦府。
南京(大厂)民办育英第二外国语学校中央商务区学校
花语熙岸府、映樾里、长江时代(雍澜悦府、雍澜和府、琨玉府、宸光府)、天宸云筑、天宸江樾花园、江悦光年花园、和光锦棠府、锦绣江来花园、长江凌云府。
南京江北新区浦厂小学
顶山街道临泉社区(不含观山悦花园)、龙虎巷社区、金汤街社区、南苑社区,浦口区内中车浦镇车辆有限公司和工业公司职工子女。
南京晓庄学院顶山实验小学
大新华府、乐府江南、新江雅苑、大新嘉苑、江畔雅居、临江锦园、新立嘉园;阳光帝景、明发城市广场、恒辉假日广场、静雅嘉园、珍珠雅苑、锦绣和樾府、融侨誉江府;世茂荣里、珍珠花苑、商城小区、盛泉新城;观山悦花园。代招新悦光年花园、玖誉府(待相关区域配建小学建成开办后再行调整)。
南京工业大学实验小学
明发云庭、香漫山花园、国信自然天城、林景熙园、林景兰园、林景紫园,金地浅山艺境,山水金盾花园,明发阅山悦府、云曜府、水岸云际花园。代招江北大道快速路(北至浦镇大街)以西未拆迁居民子女和栖樾府、润辰府、江河欣府(待相关区域配建小学建成开办后再行调整)。
南京一中江北新区教育集团第一小学
金茂悦(悦茂花园)、绿地海悦、锦方栖苑、云江印月花园、花语天境府。代招保利扬子萃云台(待相关区域配建小学建成开办后再行调整)。
南京一中江北新区教育集团第二小学
浦润花园(华润国际)、悦辰府、晴翠府、晴樾府。
南京信息工程大学附属高新实验小学
盘城街道江北社区、盘城社区、新华社区、双城社区、落桥社区(原落桥村),盘龙山庄、盘金华府、鑫庭雅苑、徐窑花园、盘锦花园、盘新家园、儒林学士府、盘城新居、锦玉花园、盘福雅苑、盘城公寓、桃湖里花园等,南京信息工程大学盘城宿舍区。
南京江北新区永丰小学
盘城街道永丰社区、老幼岗社区,裕民家园小区,落桥社区(包括原庆丰村、落桥村跃进河以西)、渡桥社区、板桥社区(原新民村1-3组)。
南京江北新区六一小学
盘城街道板桥社区,泰山街道原林场村,舟桥旅、高炮师营区,南京陆军指挥学院院区,花旗社区。
南京江北新区浦口外国语学校(小学部)
旭日爱上城、旭日华庭。代招金城丽景、华侨城和中浦家园。
南京江北新区鼎泰实验小学
浦东北路以西、浦珠北路以北、兴浦路-凯天路以东区域。鼎泰家园、山水云房、恒辉翡翠城,郦都鸿图阁,盛泰嘉园。
南京江北新区浦口实验小学
大华锦绣华城(临江苑、柳州苑、桂美颂、榴美颂、香榭美颂、香邑美颂、乐美颂、爱美颂、香鸢美颂、香醍美颂),浦园村(路)、浦建村、浦东村、浦东二村、津浦新村、新马路(不含浦欣家园、184、186、188号)、浦铁一村(非铁路职工子女)、浦东路四号、六号、十八号(浦口电大门前小河为界)、南京电力环境保护科学研究所、铁道部南京煤炭设计院,桥工新村、迎江路(原桥北小学学区)、彩虹雅苑。
南京江北新区浦口实验小学浦园路分校
江月府、锦汇苑、滨河御景、宜馨苑,宁港一、二村,大坝头1-50号,浦中路,浦铁二村,小柳一、三、四、六组,夹河六、七、九组,夹河新村,轮渡桥,河西街,河北街,浦熙雅园。
南京江北新区浦口实验小学万江分校
万江共和小区(天和苑、地和苑、人和苑)。
南京江北新区泰山小学
金泉泰来苑、玉澜府、玫瑰花园、浦东花园、华侨绿洲、泰山花苑、泰山天然居、太平宝坻、景福家园、铁桥小区、爱上花园、新桥家园、新荣家园、泰福新寓、艾菲国际、铭人丽岛、杏林北苑、碧泉家园、钟表材料厂宿舍楼、毛纺厂宿舍、泰西路42号教师公寓、泰西路50号东南大学宿舍楼、南农大工学院家属区、后河沿、山澜苑、左所雅苑、春江悦茗、浦东大厦、花样年花好园、林景博园。
南京市琅琊路小学明发滨江分校
明发滨江新城。
南京市力学小学海德北岸分校
海德北岸、朗诗红树林。临江5组、桥北新村、江畔明珠、幸福美地、春江阁、浦泰和天下,金城丽景、华侨城、中浦家园,迎江雅居、尚上悦苑。
南京江北新区铁路小学
泰山街道码头街、扶轮街、阳沟街、大马路、和平街、菜市中街、浦欣家园、新景南苑;浦铁一村铁路职工子女,新马路184、186、188号,码头社区。
南京市第二十九中学天润城分校(小学部)
天润城11-14街区和16街区、万润嘉园,代招江岸水城、润富花园。
南京江北新区高新实验小学
新城香溢紫郡、亚泰山语湖。
南京江北新区浦口外国语学校高新小学
弘阳时光里花园、弘阳悦峰时光里、绿地悦峰公馆、招商兰溪谷、朗诗未来街区、新城花漾紫郡、旭日学府、蓝海雅苑、印象花园、侨谊东苑、都会诚品。
南京市琅琊路小学分校天润城小学
天润城1-10街区。
南京市琅琊路小学柳洲东路分校
北外滩水城、滨江雅园。
南京市北京东路小学分校红太阳小学
旭日上城、旭日家园。
南京江北新区沿江小学
沿江街道冯墙社区、路西社区,高新花苑、锦澜府、海悦花园、天华硅谷、天华绿谷、海润枫景、金陵公寓、浦洲花园、创业新村、荣锦瑞府等。京新社区、新化社区未拆迁的可在沿江小学和浦洲路小学中选择入学。
南京江北新区浦洲路小学
沿江街道复兴社区,润泰花园、润泰锦园、润泰佳园、润泰和园、大华锦绣时代等。京新社区、新华社区未拆迁部分可在沿江小学和浦洲路小学中选择入学。
南京江北新区玉带实验学校(小学部)
玉带社区、小摆渡社区、通江集社区、白玉社区、新犁社区、滨江社区。
南京市旭东中学
晓山路-晓山西路-江北大道-园西路-新华路的区域。包括新华五村、新华六村、荣盛水景城、兰亭苑、三丰公寓、福基旭东新城、草芳新苑、滕泰雅苑、瑞凯国际、海棠花园、四周村、大汤、晓山、晓山北村、晓山南村、晓山一村、仁锦苑。
南京市南化第二中学
团山-育英路-旭东路-健民路-新华路-园西路-江北大道-葛关路-九村西路-杨村路-新华东路-平顶山路-丁家山路的南面区域。包括长冲街、钻石星城、紫晶环球、欣城峰景、恒丰世家、旭升花苑、欣乐新村、绣景雅苑、红旗村、周洼新村、百悦家、南化三村、南化八村、南化九村、南化十村、南化新村(新华村)、新华一村、新华二村、新华三村、新华四村、铂金公寓、新华七村、南磷、大厂新村、小门、西厂门、山潘新苑、山潘一村、山潘二村、吴家洼、新吴家洼、毕家洼、周家洼、毕洼路、宋家庄、官元山、太子山、凤凰北路、凤凰南路、凤凰西路、丁家山不靠扬子厂区一侧、柯家洼、姜桥、潘家营、潘营新村、南化新一村、碧景山庄、时代芳华里、芳华名邸、铭望府、云玥美著苑、暄玥府。
南京市扬子第一中学
丁家山路-平顶山路-杨村路-九村西路-葛关路-江北大道。包括扬子家属区1-21村、银江花园、中扬新村、宁馨花园、山潘三村、山潘四村、水榭花苑、聚富新寓、葛塘和平社区、丁家山靠扬子厂区一侧。
江北大道以西原南京市扬子第一中学施教区。包括葛塘老街、尚品馨苑、文承苑、文承熙苑、彩苑小区、聚瑞家园、棠雅苑、美利广场、永恒家园、怡景佳园、景河苑、芳庭潘园、中山村黄马组、葛塘桥北新村、葛塘中山社区、江北大道以西工农社区(不含仁锦苑、四周村、大汤)等区域的初一新生可在南京市扬子第一中学与南京市扬子第一中学松杨路分校之间选择学校就读。2025年3月31日后在该范围内购房落户的,安排在南京市扬子第一中学松杨路分校就读。
南京市扬子第一中学松杨路分校
原长城街道所辖区域,包括接待寺社区(含长城新苑、长城佳苑、长城雅苑、梧桐世家)、长城村、官塘河村、前程村、葛塘街道紫艺华府、文承楠苑、棠悦花园、文苑居、蔚蓝星宸苑、和著府、和章府、润禾府、都会将来府、四季花苑。
南京市扬子第一中学江北大道以西原施教区范围内的初一新生可选择南京市扬子第一中学松杨路分校就读。2025年3月31日后在该范围内购房落户的,安排在南京市扬子第一中学松杨路分校就读。
南京市九龙中学
八步沟团山育英路-经三路-江北大道的西边区域。包括宝润花园、化建新村、吕洼新村、南化南村、南化六村、南化七村、十四化建、化建新一村、新庄东村、新庄西村、杨庄、杨庄北村、杨庄西村、杨庄南村、杨庄新村、蒋洼、凤南街、王山头、桂馨园、福基瑞景园、福基花园、福基丽景园;南钢一村~六村、湖滨小区、九龙洼、耿家洼、新村、新村厂外、凤南小区、消防中队、卸甲山庄、风滨嘉园、山居花园;原长芦街道未拆迁区域。
南京市第二十九中学天润城分校(初中部)
天润城1-16街区(含万润嘉园)、江岸水城、润富花园。
南京市第二十九中学柳洲东路分校
北外滩水城、滨江雅园。
南京市沿江中学
沿江街道冯墙社区、路西社区,高新花苑、创业新村、天华硅谷、天华绿谷、海润枫景、浦洲花园、锦澜府、海悦花园、润泰锦园、大华锦绣时代、润泰佳园,京新社区、新化社区、复兴社区(不含天润城、润富花园、江岸水城、万润嘉园)、润泰和园、荣锦瑞府。
南京市金陵中学江北分校
顶山街道临泉社区、龙虎巷社区、金汤街社区、南苑社区、吉庆社区、大新社区、珍珠路社区,大新嘉苑、静雅嘉园、江畔雅居、新立嘉园、临江锦园;代招观山悦、玖誉府、新悦光年花园、浦润花园、悦辰府、锦绣和樾府、融侨誉江府、晴翠府、晴樾府、保利扬子萃云台(待相关片区配建初中建成开办再行调整)。
南京市金陵中学江北分校施教区(含代招)范围内的初一新生可选择南京江北新区浦厂中学就读。
南京江北新区浦厂中学
顶山街道临泉社区、龙虎巷社区、金汤街社区、南苑社区、吉庆社区、大新社区、珍珠路社区,大新嘉苑、静雅嘉园、江畔雅居、新立嘉园、临江锦园;代招观山悦、玖誉府、新悦光年花园、浦润花园、悦辰府、锦绣和樾府、融侨誉江府、晴翠府、晴樾府、保利扬子萃云台(待相关片区配建初中建成开办再行调整)。
南京江北新区浦厂中学施教区(含代招)范围内的初一新生可选择南京市金陵中学江北分校就读。
南京信息工程大学附属中学
盘城街道所辖范围(江北、盘城、新华、双城、永丰、老幼岗、板桥、渡桥、落桥9个社区)、锦玉花园、桃湖里花园。
南京一中明发滨江分校
明发滨江新城。
南京江北新区实验初级中学
泰山街道大华锦绣华城(临江苑、柳州苑、桂美颂、榴美颂、香榭美颂、香邑美颂、乐美颂、爱美颂、香鸢美颂、香醍美颂)、浦园路、浦园村、浦建村、浦东村、浦东二村、津浦新村、新马路、浦铁一村(含铁路职工子女)、浦东路四号、六号、十八号(浦口电大门前小河为界)、南京电力环境保护科学研究所、铁道部南京煤炭设计院、桥工新村、迎江路(原桥北小学学区)、彩虹雅苑、泰山街道江月府、锦汇苑、滨河御景、宜馨苑、浦熙雅园、宁港一、二村、大坝头1-50号、浦中路、浦铁二村、小柳三、四、六组、夹河六、七、九组;夹河新村、轮渡桥、河西街、河北街、泰山街道码头街、扶轮街、阳沟街、大马路、和平街、菜市中街、浦欣家园、码头社区、浦珠北路万江共和小区(天和苑、地和苑、人和苑)、新景南苑。
南京江北新区浦口外国语学校(初中部)
旭日爱上城、旭日华庭、旭日上城、旭日家园。
南京市第一中学泰山分校
泰山街道天景社区(含浦东花园、泰山花苑、钟表材料厂宿舍、玫瑰花园、金泉泰来苑、玉澜府、华侨绿洲、景福家园、浦东大厦等)、柳洲社区(含泰冯路泰山段等)、大桥社区、沧波门社区、铁桥社区(含铁桥小区、新桥家园、天然居、太平宝邸、弘阳爱上花园、毛纺厂宿舍等)、泰山社区、南农大工学院家属区、铭人丽岛、杏林北苑、艾菲国际、盛泰嘉园、泰山街道浦东北路以西、浦珠路以北、新马路-凯天路以东区域(含鼎泰家园、山水云房、恒辉翡翠城、郦都鸿图阁等)、临江5组、金城丽景、华侨城、中浦家园、山澜苑、左所雅苑、龙湖春江悦茗、花样年花好园、林景博园、盘城街道板桥社区(属六一小学施教区范围内)、泰山街道原林场村、花旗社区、舟桥旅、高炮师营区、南京陆军指挥学院院区。
南京市第一中学江北新区分校(初中部)
雅居乐滨江国际、正荣润江城、江畔都会上城、水木滨江花园、江汇花园;代招正荣润锦城、江与城、大江悦府、扬子江金茂悦(悦茂花园)、绿地海悦、云江印月花园、锦方栖苑、花语天境府(待相关片区配建中学建成开办再行调整)。
南京江北新区浦口外国语学校高新分校
弘阳时光里花园、弘阳悦峰时光里、绿地悦峰公馆、亚泰山语湖花园、新城香溢紫郡、招商兰溪谷。代招朗诗未来街区、新城花漾紫郡、旭日学府、蓝海雅苑、印象花园、侨谊东苑、都会诚品(待相关片区配建中学建成开办再行调整)。
南京江北新区玉带实验学校(初中部)
原玉带街道所辖区域。
南京一中明发滨江南浦路中学
海德北岸、幸福美地、桥北新村、江畔明珠、春江阁、浦泰和天下、朗诗红树林、迎江雅居、尚上悦苑。
南京市第一中学工业大学初级中学
明发云庭、明发阅山悦府、林景熙园、香漫山花园、国信自然天城、云曜府、水岸云际花园、顶山街道胡桥路社区未拆迁片区、金地浅山艺境、山水金盾花园、林景兰园、林景紫园、顶山街道石佛社区联合组自建房片区、四机一村、二村;代招栖樾府、润辰府、江河欣府(待相关片区配建中学建成开办再行调整)。
南京(大厂)民办育英第二外国语学校中央商务区学校
花语熙岸府、映樾里、琨玉府、江悦光年花园、和光锦棠府、宸光府、锦绣江来花园、长江凌云府、天宸江樾花园、雍澜悦府、雍澜和府、天宸云筑。
南京明道学校研创园学校
金地风华国际、中海左岸澜庭、颐和铂岸江璟府、观江越府、保利阅云台;代招江畔月明府、佳源玖棠府、保利西江月、越江时代苑(待相关片区配建中学建成开办再行调整)。
六合区实验小学(含旭光路小学):长江路以南,龙津路—龙津南路—宁六公路以西,宁连高速—滁河—招兵河以东。
南京市金陵中学龙湖分校小学:滁河以南,宁连高速—宁六公路以西,通湖路—龙池湖—龙群路—滁河河套南支流以北,滁河以东。
六合区双语小学:建设东路以南,八百河以西,滁河以北,龙津路—延安路—延安北路以东。
六合区双语小学雄州分校:雄州与马鞍交界以南,雄州与原新篁交界及金江公路至新篁河以西,雄州东路以北,滁河—八百河以东。
六合区广益小学:宁启铁路—建设西路以南,延安北路—延安路以西,长江路以北,招兵河以东。
南京市北京东路小学棠城分校:滁河以南,滁河以西,雍六公路以北,宁连高速—宁六公路—龙津南路以东 。
六合区方州小学:宁启铁路以南,八百河以西,建设东路(东西方向)—建设西路(东西方向)以北,北外街—宁马公路以东。(建设路未建成前原施教区范围不变)
六合区蒋湾小学:六合大道以东,宁连高速、雍六高速以南,滁河—化工园以西,槽坊河以北。
南京师范大学附属六合实验小学:雄州东路以南,机场东路以西,沪陕高速路以北,滁河以东。
注:1.沿河东苑、沿河西苑、欧风花苑、文墨花苑、龙池翠洲五个小区,作为实验小学(含旭光路小学)和金陵中学龙湖分校小学双选施教区,双选期限3年(2025年秋季始)。
2.2025年六合区义务教育阶段学校招生,南京市北京东路小学棠城分校施教区内的适龄儿童可选择到南京师范大学附属六合实验小学就读。
双选学区学生监护人通过全市招生平台报名,填报信息等待数据校验,如房产户籍完全匹配,平台审核通过后,再次登录系统时,会出现供双选的两所学校,家长须在两所学校中选择一所。以上操作请在报名截止日(5月30日)前完成。
南京市科利华中学棠城分校:滁河以南,滁河以西,雍六公路以北,宁连高速—宁六公路—龙津南路以东。
南京市金陵中学龙湖分校:通湖路—龙池湖—龙群路—滁河河套南支流以北,滁河以东。
六合高级中学附属初级中学棠城路校区:建设东路以南,峨嵋路以西,雄州东路—滁河以北,龙津路—延安路—延安北路以东。
六合高级中学附属初级中学旭光路校区:长江路以南,龙津路—龙津南路—宁六公路以西,宁连高速—滁河—招兵河以东。
六合高级中学附属初级中学复兴路校区:包括六合区广益小学施教区(宁启铁路—建设西路以南,延安北路—延安路以西,长江路以北,招兵河以东)及六合区方州小学施教区【宁启铁路以南,八百河以西,建设东路(东西方向)—建设西路(东西方向)以北,北外街—宁马公路以东】区域;广益小学和方州小学施教区符合初中入学条件的学生填报六合高级中学附属初级中学复兴路校区。
南京师范大学附属六合实验中学:雄州东路以南,机场东路以西,沪陕高速路以北,滁河以东。
注:2025年六合区义务教育阶段学校招生,南京市科利华中学棠城分校施教区内的适龄少年可选择到南京师范大学附属六合实验中学就读。
双选学区学生监护人通过全市招生平台报名,填报信息等待数据校验,如房产户籍完全匹配,平台审核通过后,再次登录系统时,会出现供双选的两所学校,家长须在两所学校中选择一所。以上操作请在报名截止日(5月30日)前完成。
(1)力学小学溧水学校:琴音大道与天生桥大道交界口沿天生桥大道向西→秦淮大道向北→秀园路向西→珍珠南路向南→无想山大道向东→琴音大道向北合围区域。(过渡学区) (2)实验小学崇文路校区:琴音大道与天生桥大道交界口沿天生桥大道向西→秦淮大道向北→秀园路向西→珍珠南路向南→高平大街向东→琴音大道向北合围区域。 (3)实验小学中山东路校区:琴音大道与青年东路交界口沿青年东路向西→青年路向西→淮源街向南→秀园路向东→秦淮大道向南→天生桥大道向东→琴音大道向北合围区域。
(4)实验小学通济街校区:秦淮大道与河北路(规划)交界口沿秦淮大道向南→青年路向西→淮源街向南→中山路向西→弯子口→珍珠路→珍珠桥→沿河街向西→北门桥→望京街向北→双塘路向北→永寿路向东南→中山桥→河北路(规划)→秦淮大道合围的永阳街道所属区域。
(5)实验小学教育集团文昌小学:琴音大道与青年东路交界口沿青年东路向西→秦淮大道向北→开园路向东所合围区域以及该区域东侧永阳街道区域(不含原东庐)。
(6)状元坊小学:原黄栗树村→毓秀路→南门桥→中大街→南门口→中山路向东→弯子口→珍珠路→珍珠桥→沿河街向西→北门桥→望京街向北→双塘路向北→永寿路向西→栖凤路合围的永阳街道所辖区域。
(7)第三小学金龙路校区:原黄栗树村→毓秀路→天生桥大道向东→珍珠南路向南→无想山大道向西永阳街道辖区范围。
(8)第三小学庆丰路校区:淮源街和秀园路交界口→秀园路向西→珍珠南路向南→天生桥大道向西→毓秀路向北→南门口→中山路向东→淮源街向南合围区域。
(9)东庐小学:原东庐所辖琴音大道东侧区域户籍适龄儿童。
(1)状元坊小学双塘路校区及游府西街小学溧水分校:开发区所辖的机场路、前进、荷花、团山、明珠桥、新安、星河、杨林桥八个社区范围内,珍珠北路以西区域为两校共同施教区,符合入学条件的学生可以在以上两所学校中任选一所报名入学。开发区辖区内珍珠佳苑、琴韵华庭、碧水家园三个小区为状元坊小学双塘校区施教区。 (2)开发区小学(游府西街小学溧水分校红光路校区):在开发区所辖的机场路、前进、荷花、团山、明珠桥、新安、星河、杨林桥八个社区范围内,珍珠北路以东区域范围(不含珍珠佳苑、琴韵华庭、碧水家园)。
(3)南外仙林分校溧水学校:开发区辖区内秦淮社区、康怡社区、群力社区、崇贤社区、空港社区、乌山社区、柘塘社区等七个社区。
(4)柘塘小学、群力小学:施教区不变,以上两所学校与南外仙林溧水学校施教区重合的学生,可在原学校与南外仙林溧水学校中任选一所报名入学。
(5)沙河小学:沙河社区。
其他镇(街)中心小学负责本镇(街)范围内适龄儿童的招生工作,统一划定本镇(街)内各小学的施教范围。(1)江苏省溧水高级中学附属初级中学:中山西路—中山路—弯子口—中山路—中山东路以南的永阳街道(不含原东庐)范围。
(2)溧水区第一初级中学:中山西路—中山路—弯子口—中山路—中山东路以北,开发区和永阳街道行政区划分界线以南的永阳街道(不含原东庐)范围。
(3)东庐初级中学:原东庐乡所辖区域。
(1)金陵中学溧水分校:开发区行政区域机场路、前进、荷花、团山、明珠桥、新安、星河、杨林桥和沙河等九个社区。 (2)南外仙林分校溧水学校:开发区行政区域内秦淮、康怡、群力、崇贤、空港、乌山、柘塘等七个社区。
(3)柘塘初级中学:施教区不变,与南外仙林溧水学校施教区重合的学生,可在柘塘初级中学与南外仙林溧水学校中任选一所就读。
按对口招生的原则,其他镇(街)辖区内初中负责本镇(街)范围内招生工作。具有溧水各镇(街)户籍在外就读的小学毕业生回原籍,相应的初中校必须按政策安排其入学。1.实验小学:沿石臼湖南路-石臼湖北路-镇兴路-太安路-芜太路-官溪路-湖滨大道-石臼湖南路所形成的区域。2.宝塔小学:沿石臼湖南路-石臼湖北路-芜太路-水阳江路-湖滨大道-石臼湖南路所形成的区域。
补充说明:2025年,宝塔小学一年级新生在宝塔小学康乐路校区(省淳中北面)就读,2026年回宝塔小学励志路校区就读二年级。
3.淳溪中心小学:沿石臼湖北路-芜太路-太安路-镇兴路-石臼湖北路所形成的区域。
补充说明:2025年,淳溪中心小学一年级新生在淳溪中心小学镇兴路校区(原老职中)就读,2026年回淳溪中心小学大丰路校区就读二年级。
4.新城小学:沿芜太路-溧芜高速-石固河-凤山路-丹阳湖北路-芜太路所形成的区域,以及芜太路以北的花奔村。
5.南师附中高淳学校(小学部):沿凤山路-花园大道-花山路-芜太路-丹阳湖北路-凤山路所形成的区域。
6.滨湖小学:东至芜太路、北至双高路、西至石固河、南至固城湖所形成的区域。
7.汶溪小学:雅居乐、东方曼园和东方公馆住宅小区。
8.淳溪薛城小学:金澜花园、薛城村、临城村、邢丰村和荣复村。
9.淳溪长乐小学:长乐村和杨家村。
10.金陵汇淳学校(小学部):沿芜太路-花山路-花园大道-溧芜高速-宁宣高速-漆桥河-芜太路所形成区域内的淳溪、古柏街道区域。
11.古柏中心小学:溧芜高速以北的淳溪、古柏街道区域。
12.考虑到历史原因、生源和学位数情况,对部分区域设立多校划片,具体方案为:
(1)芜太路以北的花奔村适龄儿童可选择施教区学校新城小学报名入学,也可申请淳溪中心小学报名入学。
(2)薛城村、临城村、邢丰村、荣复村适龄儿童可选择施教区学校薛城小学报名入学,也可申请新城小学报名入学(区招考中心将根据新城小学、淳溪中心小学学位空余情况统筹安排入学)。
(3)宝塔小学、新城小学、淳溪中心小学施教区内适龄儿童可申请南师附中高淳学校(小学部)报名入学(申请人数未超过空余学位数时,一次性全部录取;申请人数超过空余学位数时,按照随机派位规则录取,未派中的回原施教区学校入学)。
(4)古柏中心小学施教区内适龄儿童可选择施教区学校古柏中心小学报名入学,也可申请金陵汇淳学校(小学部)报名入学。
以上多校划片区域内有申请意向的适龄儿童父母(或其法定监护人)可通过以下方式报名:1.网上报名:5月25日至5月30日通过南京市义务教育招生信息化服务平台(网址https://zs.jsnje.cn)或登录“我的南京”APP“一件事服务”专栏选择“教育入学一件事”进入平台报名登记;2.线下报名(网上报名不成功的):5月25日至30日到户籍所在施教区小学报名登记。区招考中心将在施教区范围内学生学位派定后,根据学位空余情况统筹安排入学。
2026年秋季招生时,根据区域生源数和学校学位数情况适时调整多校划片方案。
初中
1.第一中学:对应新城小学和薛城小学施教区(具体范围为:芜太路以北、溧芜高速以南的碧桂园、中交荣域、大丰景苑、大丰佳苑、中宏万家、万科溪望城、丰和湾、宝龙世家、悦熙台、水映华庭、金澜花园等住宅小区,及芜太路以北的花奔村、薛城村、临城村、邢丰村、荣复村)。
2.第二中学:沿宝塔路-固城湖北路-镇兴路-太安路-芜太路-官溪路-湖滨大道-宝塔路所形成的区域。
考虑到历史原因,家庭户籍为东湖村和襟湖村的适龄学生,可申请在第二中学报名入学。
3.第三中学:沿宝塔路-固城湖北路-镇兴路-太安路-芜太路-水阳江路-宝塔路所形成的区域,及淳溪长乐小学施教区范围。
4.南师附中高淳学校(初中部):对应南师附中高淳学校(小学部)、汶溪小学施教区范围,以及芜太路以西、双高路以南、双湖南路以东区域内的紫晶美域、滨湖丽景、南塘小区、南塘新村住宅小区和南塘村、河城村。
5.金陵汇淳学校(初中部):对应金陵汇淳学校(小学部)和古柏中心小学施教区范围,以及芜太路以南的驼头村(设三年过渡期,2023年~2025年芜太路以南的驼头村户籍初一新生可在施教区学校金陵汇淳学校(初中部)入学,也可申请到第二中学入学。)。