




结直肠癌免疫抑制微环境阻碍免疫治疗响应,亟需新策略。安徽医科大学与南京大学团队发现,中药半边莲的活性成分洛贝林可显著抑制CRC生长并重塑肿瘤微环境。
通过单细胞测序和靶点发现技术,鉴定出MAPK14为洛贝林的直接靶点,洛贝林通过抑制MAPK14核转位和p53磷酸化,洛贝林与抗PD-1联用具有协同效应。该研究为CRC免疫治疗提供了新策略。
📢如果你也想用“国自然”发文的话,关注西瓜生信,联系我们带你进一步了解~


文章标题:洛贝林通过靶向MAPK14上调Slurp1介导的TAM替代性活化抑制并延缓结直肠癌生长
发表期刊:Advanced Science
发表时间:2025年1月22日
影响因子:IF14.1/Q1

研究背景

结直肠癌是全球第三大常见癌症和第二大癌症死亡原因。尽管免疫治疗取得进展,但仅部分患者获益,主要原因是肿瘤微环境中免疫抑制细胞的存在。洛贝林是半边莲的主要生物碱,具有戒烟、抗焦虑等药理作用,但其在CRC中的体内功能和分子机制未见报道。本研究旨在揭示洛贝林通过调节TAM极化抑制CRC的机制。

研究方法

本研究建立MC38和CT26荷瘤小鼠模型,评估洛贝林体内抗肿瘤效果;构建人CRC类器官验证其临床潜力。流式细胞术分析巨噬细胞极化,双荧光素酶报告基因实验验证p53对Slurp1启动子的转录调控。最后评估洛贝林与抗PD-1联合治疗的效果。

你也想挑战前沿生信研究方向?你也想拥有同款高分数据库,却苦于不知从何入手?别再观望了,赶紧联系西瓜生信团队!我们提供全方位专业支持,从数据分析到思路设计,助你轻松搞定科研难题!


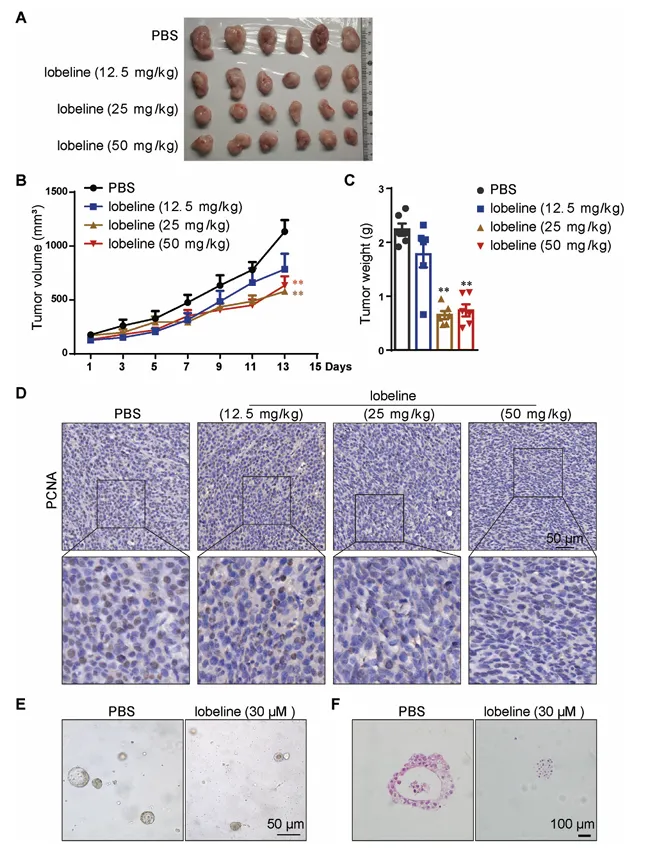
洛贝林降低MC38荷瘤小鼠和CRC类器官的肿瘤负荷
在MC38荷瘤C57BL/6小鼠中,洛贝林剂量依赖性地抑制肿瘤体积和重量,25 mg/kg为最佳剂量。PCNA蛋白水平随洛贝林浓度升高而降低,表明洛贝林抑制结肠癌细胞增殖(图1)。

在CT26荷瘤BALB/c小鼠中观察到类似抗肿瘤效果。人CRC类器官实验中,洛贝林显著抑制类器官生长。这些结果表明洛贝林在体内外均能有效抑制CRC增殖。
scRNA-seq分析揭示洛贝林改变TME并增强抗肿瘤免疫
对PBS和洛贝林处理组的移植瘤进行scRNA-seq,获得11,152和10,074个单细胞转录组,鉴定出三类主要细胞:癌细胞、成纤维细胞和免疫细胞。洛贝林处理后,癌细胞比例下降,免疫细胞比例上升(图2)。

图2.scRNA-seq分析揭示洛贝林抑制小鼠移植CRC生
抗肿瘤免疫细胞比例增加,而M2样TAM比例减少。UMAP聚类显示20个亚群。通路富集分析显示洛贝林处理后T细胞功能激活,癌细胞DNA复制相关通路复杂互作,成纤维细胞富集胶原相关通路。这些数据表明洛贝林显著改变TME。
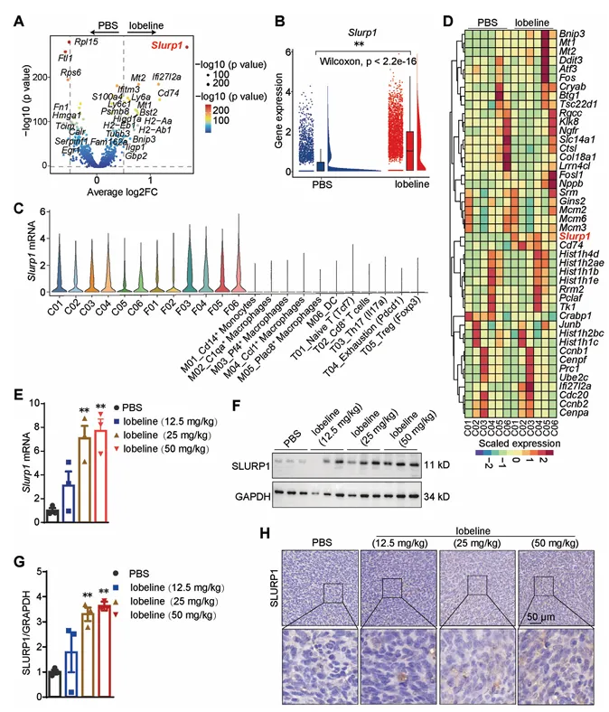
洛贝林促进SLURP1转录和翻译
通过scRNA-seq差异基因分析,发现洛贝林处理后Slurp1显著上调。Slurp1在癌细胞亚群中表达最高,成纤维细胞次之,其他细胞类型表达极低。热图显示洛贝林组所有六个癌细胞亚群中Slurp1均升高(图3)。

图3.洛贝林促进SLURP1转录和翻译
qPCR和Western blot证实洛贝林组肿瘤中Slurp1 mRNA和SLURP1蛋白水平显著升高。免疫组化显示洛贝林组肿瘤组织中SLURP1表达增强。这些结果表明洛贝林促进癌细胞中SLURP1的表达和分泌。
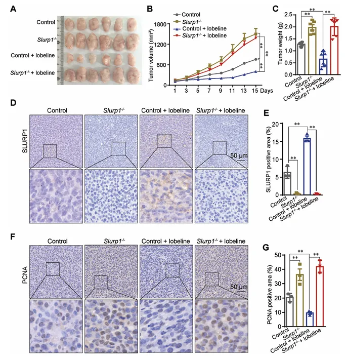
Slurp1敲除逆转洛贝林对肿瘤负荷的改善作用
利用CRISPR/Cas9构建Slurp1敲除MC38细胞,Western blot确认敲除效率。将Slurp1-/-或对照MC38细胞皮下注射C57BL/6小鼠,洛贝林治疗。结果显示,Slurp1-/-组肿瘤体积和重量显著高于对照组,且洛贝林的治疗效果在Slurp1-/-组中被完全消除(图4)。

图4.Slurp1敲除逆转洛贝林对肿瘤负荷的改善作用
免疫组化显示Slurp1-/-组SLURP1蛋白降低、PCNA升高。这表明Slurp1是洛贝林抗肿瘤作用所必需的,敲除Slurp1几乎完全消除了洛贝林的疗效。
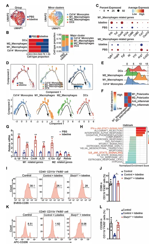
结肠癌细胞来源的SLURP1参与洛贝林调节巨噬细胞极化的过程
将髓系细胞分为CD14+单核细胞、M1样巨噬细胞、M2样巨噬细胞和DC四个亚群。与PBS组相比,洛贝林组M1样巨噬细胞、CD14+单核细胞和DC数量显著增加,M2样巨噬细胞数量显著减少。差异基因分析显示,洛贝林组M1相关基因上调,M2相关基因下调(图5)。

图5.结肠癌细胞来源的SLURP1参与洛贝林调节巨噬细胞极化的过程
细胞轨迹分析显示洛贝林组TAM倾向于向M1极化。KEGG分析显示洛贝林激活IFN-γ-JAK-STAT1通路并抑制IL-6-JAK-STAT3通路。流式细胞术证实,洛贝林处理后M1型巨噬细胞增加、M2型减少,而Slurp1敲除逆转了这些变化。这表明癌细胞来源的SLURP1介导洛贝林对巨噬细胞极化的调节。
MAPK14是洛贝林的靶点蛋白
采用TRAP技术鉴定洛贝林结合蛋白,共筛选出16个潜在靶点,其中MAPK14被选为后续研究对象。将A34E、R57A、R67A、R173A突变体转染MC38细胞,MST显示这些突变体的结合亲和力比野生型降低近百倍,表明这些残基是介导结合的关键(图6)。

图6.MAPK14是洛贝林的靶点蛋白
已知的洛贝林靶点VMAT2在MC38细胞中不表达,CHRNA2/4的敲低不影响洛贝林对SLURP1的调节。这些结果证明MAPK14是洛贝林在CRC细胞中的直接功能靶点。

本研究首次揭示洛贝林通过靶向MAPK14-p53-Slurp1信号轴重塑CRC免疫微环境:洛贝林结合MAPK14后阻止其核转位,降低p53磷酸化水平,解除p53对Slurp1的转录抑制,上调SLURP1分泌;分泌的SLURP1促进TAM向M1型极化、抑制M2型极化,同时激活CD8+ T细胞,从而抑制肿瘤生长。
洛贝林与抗PD-1联用具有协同效应。该研究不仅阐明了中药半边莲抗CRC的分子机制,还发现MAPK14-p53-Slurp1轴是CRC免疫治疗的潜在新靶点。由于MAPK14在多种癌症中高表达,洛贝林可能具有更广泛的抗癌应用前景。未来需开展临床试验验证其安全性和有效性。
📢如果你也想用“国自然”进行发文,思路复现,那就快来联系我们吧~

有需要的朋友联系~

IF30.9!南京大学&南京医科大学联手用“国自然”荣登《Cell》子刊!竟发现父亲运动可通过精子miRNA提升后代耐力!
