
医药数据库是什么?今天,我们为你揭开「医药数据宝库」的神秘面纱!想知道如何免费使用这个「医药神器」?往下看,3分钟教你用对数据库,健康少走弯路!”


中文标题:CD146+CAFs通过COL4A1介导胃癌中的免疫抑制:潜在治疗靶点
发表期刊:Journal for ImmunoTherapy of Cancer
发布时间:2025年12月
影响因子:10.6


01
研究背景
Hot
胃癌免疫治疗疗效有限,肿瘤微环境(TME)免疫抑制是关键障碍。癌相关成纤维细胞(CAFs)是 TME 核心成分,但其异质性及免疫调控机制尚未明确。亟需挖掘特异性 CAF 亚群及作用机制,为突破免疫治疗瓶颈提供新靶点。
02
研究方法
Hot
通过单细胞 RNA 测序(scRNA-seq)富集并分析 9 对胃癌及癌旁组织中的成纤维细胞;结合 TCGA、ACRG 等公共数据库,运用 CellChat、SCENIC 等生信工具解析细胞通讯及调控网络;通过体外共培养、流式细胞术、Western blot 等验证分子机制;构建人源化免疫重建胃癌异种移植模型,评估靶向治疗效果。
03
研究结果
Hot
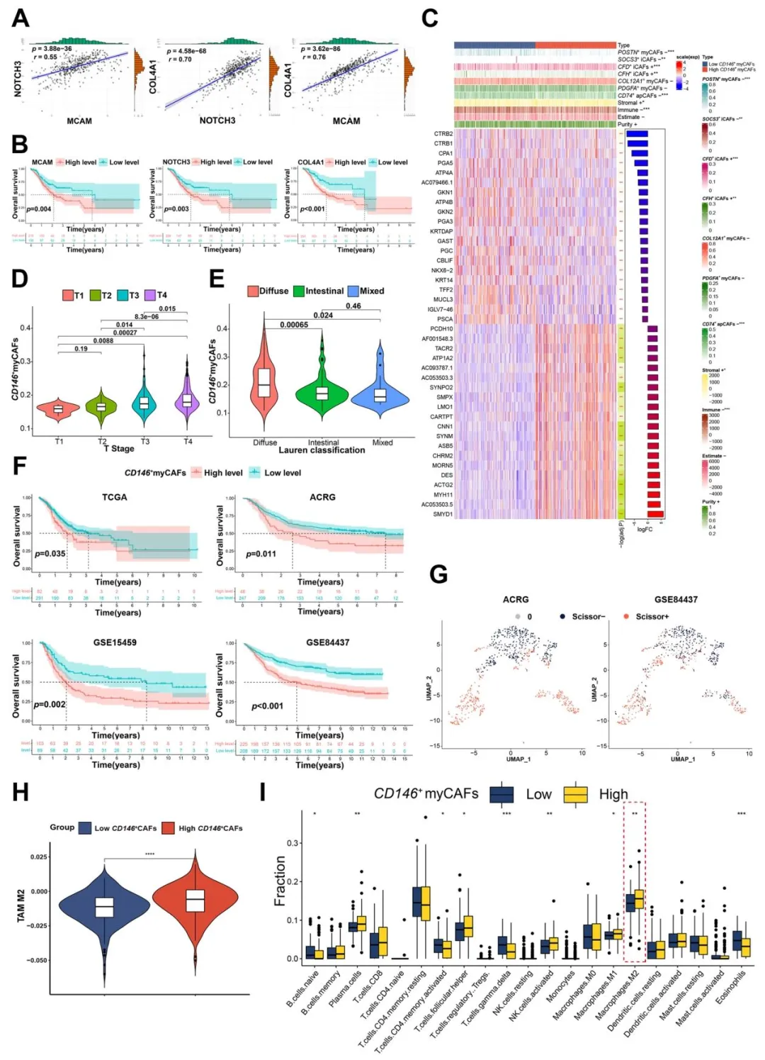
1
scRNA-seq 鉴定出胃癌 TME 中富集的 CD146+CAF 亚群
从 8322 个成纤维细胞中鉴定出 8 个亚群,CD146+CAFs 在肿瘤组织中显著富集(图 1C-D),且几乎不存在于正常黏膜。该亚群高表达 NOTCH3、CD146 及 COL4A1(图 1J),伪时间轨迹分析显示其起源于 SOSC3+iCAFs 样前体细胞,富集 Notch、PI3K-AKT 等通路(图 2F)。


2
CD146+CAFs 与不良预后及 M2 型巨噬细胞浸润相关
TCGA-STAD 数据库显示,CD146、NOTCH3、COL4A1 高表达与胃癌患者短生存期相关(图 4B)。CD146+CAFs 丰度与肿瘤 T 分期、Lauren 分型相关,且与 M2 型肿瘤相关巨噬细胞(TAMs)浸润呈正相关(图 4H-I),提示其参与免疫抑制。

3
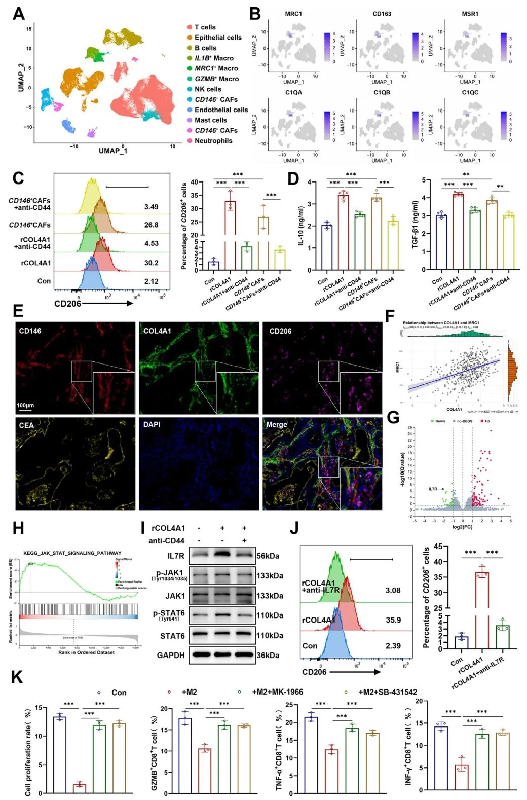
胃癌细胞通过 JAG1-NOTCH3 和 LGALS3-CD146 信号促进 CD146+CAFs 扩增
3D 共培养实验表明,胃癌细胞通过分泌 JAG1 结合 CAFs 表面 NOTCH3,同时通过 LGALS3 结合 CD146,双重信号促进 CD146+CAFs 增殖并抑制其凋亡(图 5A-I)。抑制剂或中和抗体可阻断该效应,证实信号通路的关键作用。

4
CD146+CAFs 通过 PI3K/AKT 通路分泌 COL4A1
NOTCH3 激活后结合 CD146 启动子驱动其转录,LGALS3 激活 CD146 下游 PI3K/AKT 通路,通过转录因子 EBF2 放大 CD146 表达,同时通过 TCF3 促进 COL4A1 分泌(图 6F-R),形成正反馈环路强化其功能表型。

5
CD146+CAFs 通过 COL4A1/CD44/IL7R 通路诱导巨噬细胞 M2 极化,抑制 CD8+T 细胞功能
CD146+CAFs 分泌的 COL4A1 结合巨噬细胞表面 CD44,激活 JAK1-STAT6 通路促进 M2 极化(图 7C-D),且 IL7R 是关键下游分子(图 7G-I)。M2 型巨噬细胞通过分泌 IL-10、TGF-β1 抑制 CD8+T 细胞增殖及细胞因子分泌(图 7K)。

6
靶向 CD146 或 COL4A1 可改善免疫微环境并抑制肿瘤生长
体内实验显示,抗 CD146 或抗 COL4A1 中和抗体可显著抑制肿瘤生长(图 8B-C),降低血清 IL-10、TGF-β1 水平(图 8D),减少 M2 型巨噬细胞浸润,增强 CD8+T 细胞浸润及功能(图 8E),证实其治疗潜力。

04
文章小结
Hot
本研究鉴定出胃癌 TME 中特异性富集的 CD146+CAF 亚群,其通过 JAG1-NOTCH3/LGALS3-CD146 信号扩增,分泌 COL4A1 诱导巨噬细胞 M2 极化,抑制 CD8+T 细胞功能。靶向 CD146 或 COL4A1 可重塑免疫微环境,为胃癌免疫治疗提供了新靶点及策略。
“医药无小事,一个正确的信息可能改变健康结局。希望这个数据库能成为你身边的「医药智囊团」,让每一次选择都更安心。转发给关心的人,或许TA正需要这份指南。医药之路,我们陪你一起走稳!

感兴趣的各位朋友,欢迎大家扫码咨询,我们一定竭尽全力为您答疑解惑!为了您能第一时间收到推送,欢迎各位朋友们关注我们哦!你们的支持是我们最大的动力!祝大家生活愉快!❀☀
手把手教你掌握发sci技术-别观望了,快来报名!!!
📈 真实科研路径:
从「方案设计→数据获取→清洗质控→结果解读」完整闭环,拒绝碎片化知识🎯 专属学习保障:
配备「一对一导师制」全程答疑,包教包会,确保独立完成分析项目💎 适合人群:急需生信技能提升的医学科研人员计划用数据分析发文的临床医生面临技术瓶颈的硕博研究生✨ 现在报名享:赠送高分文章复现代码包获赠TCGA/GEO等数据库标准处理流程前20名加赠「SCI论文图表美化模板库」

往期回顾
4.2/Q2,多组学数据库助力发现!血浆 EVs 中 3 类 lncRNAs 破解 PCOS 合并 MetS 诊断难题
3.4/Q1,儿童和青少年偏头痛负担的上升趋势:1990 年至 2021 年的综合分析及未来预测
3.9/Q3,多组学 “透视” 肝癌!西湖大学团队用 scTrio-seq2+TCGA 揭秘:甲基化距离比基因表达更准推肿瘤进化

欢迎关注我们哦


