当前位置:首页>南京>提前招生简章|南京铁道职业技术学院2025年提前招生简章

提前招生简章|南京铁道职业技术学院2025年提前招生简章

  • 2026-03-24 12:31:58
提前招生简章|南京铁道职业技术学院2025年提前招生简章
扫描二维码添加
院校/专业、3+2名单
领取往年单招院校考核方式汇总表
加入26年高职单招咨询答疑交流群
第一章 总则

第一条 为规范招生行为,切实维护考生合法权益,确保招生工作顺利进行,根据《中华人民共和国教育法》、《中华人民共和国高等教育法》和教育部、江苏省教育厅招生工作相关规定,结合我校实际,制定本简章。

第二条 本简章适用于我校提前招生工作。

第三条 学校全称:南京铁道职业技术学院。学校招生代码:国标代码13106,江苏省代码1155。学校办学地址:江苏省南京市浦口区珍珠南路65号。

第四条 学校简介:学校是省属公办专科层次的全日制普通高校,是江苏省高水平高职院校建设单位、国家优质高等职业院校、中国特色高水平高职学校和专业群建设单位。学校创建于1941年,1955年更名为南京铁路运输学校,2002年升格为高等职业技术学院,更名为南京铁道职业技术学院。

第五条 学校招生层次为:专科。颁发学历证书的学校名称为:南京铁道职业技术学院。对在规定的年限内达到所在专业毕业要求的学生,颁发南京铁道职业技术学院普通专科毕业证书。

第二章 组织机构

第六条 学校招生工作的领导机构是学校招生工作领导小组。

第七条 学校招生工作的组织实施机构是学校学生工作与招生就业处。

第八条 学校根据需要组建赴江苏省内各市的招生宣传工作组,负责该地区的招生宣传和咨询工作。招生宣传工作组成员由学校在职教职工组成。

第九条 学校招生工作实行上级主管部门、学校监督部门和第三方多重监督机制,在上级主管部门、学校监督部门的监督下进行,同时接受社会各界监督。

第三章 招生计划

第十条 在省教育厅相关部门指导和统筹协调下,根据学校人才培养目标、办学条件等实际情况,统筹考虑江苏省高考报名人数、区域协调发展等因素,结合近年来本校招生计划编制情况,综合分析,经审核后,确定学校分专业提前招生计划。招生专业(含专业名称、专业代码、学制等信息)及招生计划数以省级招生主管部门核定为准,具体招生专业以江苏考生服务平台公布信息为准。

欢迎扫码加入下方江苏高职提前招生qq群交流

可以全面了解提前招生院校招生简章、历年招录数据,还可以直接在线咨询群内老师哦!

注:

1.招生专业、计划数以省教育厅核准公布为准;具体招生专业以江苏考生服务平台公布信息为准;

2.轨道类专业适合男生报考,不建议女生报考;

3.城市轨道车辆应用技术(3+2)为我校与南京工程学院高职本科分段培养项目。

第四章 报名考试

第十一条 报考要求

(一)已参加2025年江苏省普通高考报名,且参加了普通高中学业水平语文、数学、外语、思想政治、历史、地理、物理、化学、生物、信息技术10门科目的合格性考试并取得成绩的高中教育阶段毕业生。普通考生学业水平合格性考试成绩须达到10合格,艺术特长生须达到6合格,体育特长生须达到3合格。

(二)参加江苏省高校招生统一体检,符合高校招生体检工作指导意见中的要求。

(三)城市轨道交通运营管理、铁道交通运营管理、铁道信号自动控制、城市轨道交通通信信号技术、铁道通信与信息化技术、城市轨道交通机电技术、轨道交通通信信号设备制造与维护、城市轨道车辆应用技术、城市轨道车辆应用技术(3+2)、铁道车辆技术、铁道机车运用与维护、动车组检修技术、城市轨道交通车辆制造与维护、铁道供电技术、城市轨道交通供配电技术、城市轨道交通工程技术、铁道工程技术、高速铁路施工与维护、高速铁路综合维修技术、铁路物流管理等轨道类专业,建议双眼矫正视力不低于4.8且无色盲、色弱考生报考。

(四)因轨道企业用人要求和特有工种性质,轨道类专业适合身高170CM及以上男生报考。

(五)因学校外语教学主要为英语,请其他语种的考生慎重填报。

第十二条 报名形式:网上报名。考生根据合格性考试成绩、报名条件和专业计划,登录江苏省教育考试院官方网站(http://www.jseea.cn/)或我校网站(http://www.njrts.edu.cn/)进行网上报名。

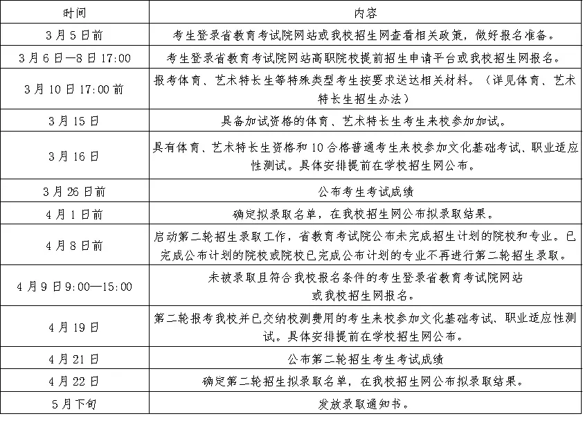
第十三条 报名时间:2025年3月6日—8日,截止时间:3月8日17:00。

第十四条 考生可填报6个专业志愿和1个专业调剂志愿。

第十五条 报考体育特长生、艺术特长生需符合我校2025年提前招生考生报考要求。报名条件及报名材料详见附件一、附件二。

第十六条 考试考核

(一)在江苏省教育考试院的指导与监督下,我校采取“文化基础考试+职业适应性测试”相结合的方式对考生进行考核。文化基础考试、职业适应性测试对象包含所有考生。

1.文化基础考试:由学校依据高中课程标准命题,对考生进行语、数、外综合测试,采用笔试方式,其中外语部分设英语、日语两个语种,考生选择其中一个语种参加考试。

2.职业适应性测试:主要考核考生的职业认知、职业态度、职业倾向、心理素质、逻辑思维等,采用笔试方式。

3.文化基础考试和职业适应性测试合并进行,时间为150分钟。

4.体育、艺术特长生专业加试:详见附件一、附件二。

(二)考核分值

1.文化基础考试:满分为200分,其中语文70分、数学70分、外语60分。体育、艺术特长生60分为合格分。

2.职业适应性测试:对考生进行合格性评判,结果为“合格”或“不合格”。职业适应性测试总分大于或等于6分时为不合格。

3.体育、艺术特长生加试:满分为200分,120分为合格分。

第十七条 考核时间和地点

(一)体育、艺术特长生资格加试安排:2025年3月15日,在我校(南京市浦口区珍珠南路65号)进行。未按规定时间参加专业加试,视为放弃。

(二)文化基础考试、职业适应性测试安排在2025年3月16日,在我校(南京市浦口区珍珠南路65号)进行。具体安排和要求详见学校招生网,未按规定时间参加学校考核,视为放弃。

(三)考试时间和地点如有变化会提前在学校招生网通知。考生最终考核结果,由学生工作与招生就业处汇总后报我校招生工作领导小组审批,并向社会公布。

第十八条 日程安排和违规处理

(一)根据省教育考试院下达的提前招生工作日程和我校实际情况安排,如有变化,我校将通过招生网发布通知。我校如第一轮即完成公布的计划总数,将不再组织第二轮招生录取工作。

(二)违规处理

1.考生本人应本着诚信原则参加考试,提供材料必须真实,如有弄虚作假者,一经查实,将取消其提前招生录取资格。

2.凡在提前招生中违规的考生及工作人员,按《国家教育考试违规处理办法》(教育部令第33号)和《普通高等学校招生违规行为处理暂行办法》(教育部令第36号)处理。考生的违规情况将报省教育考试院,记入高考诚信电子档案。

第五章 录取办法

第十九条 我校根据以下录取规则确定拟录取考生名单,上报江苏省教育考试院备案,备案后在学校招生网向社会公布。

(一)普通考生的录取

1.考生总分=文化基础考试成绩+政策加分。

2.录取规则:职业适应性测试不合格的考生不予录取。所有参加校测具有文化基础考试成绩且职业适应性测试合格的考生,按照招生计划数1:1进行第一批录取。第一批录取结束,若未录满则根据缺额招生计划数按1:1从剩余未录取考生中递补录取,直至完成提前招生计划。

按照“总分优先,遵循志愿”的原则,根据考生总分和所填报志愿,由高分到低分依次录取。考生所报志愿6个专业已录满且服从专业调剂,依据“总分优先”原则在未录满专业中按照专业代号顺序予以调剂录取;考生所报志愿6个专业已录满且不服从专业调剂,不予录取。总分同分的考生按文化基础考试成绩、文化基础考试中数学、语文、外语成绩高者依次优先录取,如仍相同,比较考生专业志愿顺序,顺序在前者优先录取。

(二)体育、艺术特长生的录取

参加体育、艺术特长生加试,未获得特长生资格但学业水平合格性考试成绩达到10合格的考生,可以普通考生身份参加学校组织的考试考核和录取。

1.考生总分=文化基础考试成绩+政策加分。

2.录取规则:对已取得特长生资格、文化基础考试成绩合格且职业适应性测试合格的考生,按考生总分由高到低录取,同一专业录取同类特长生人数原则上不超过该专业计划数的5%(专业计划数20人以下,同类特长生最多录取1人;专业计划数20人及以上,同类特长生录取数小数部分四舍五入)。考生所报志愿6个专业已录满且服从专业调剂,依据“总分优先”原则在未录满专业中按照专业代号顺序予以调剂录取;考生所报志愿6个专业已录满且不服从专业调剂,不予录取。总分同分的考生按文化基础考试成绩、专业加试成绩、文化基础考试中数学、语文、外语成绩高者依次录取,如仍相同,比较考生专业志愿顺序,顺序在前者优先录取。

(三)政策加分

我校严格按照教育部和省教育厅的相关规定执行加分优惠政策,并以江苏省教育考试院核定结果为准。

第六章 其他

第二十条 学校录取的考生,经省招生主管部门审核批准后,由学校寄发录取通知书。

第二十一条 学校考核费用60元/人,体育、艺术特长生专业加试费用60元/人,以上费用按照原省物价局、省财政厅、省教育厅印发的《关于进一步明确我省高校收费政策有关问题的通知》(苏价费〔2007〕423号)等有关规定的标准执行。

第二十二条 学费按《江苏省物价局 江苏省财政厅关于公办高等学校学费标准等有关问题的通知》(苏价费[2014]136号)文件相关规定收取,文科类专业4700元/学年、工科类专业5300元/学年;住宿费按江苏省物价局、江苏省财政厅、江苏省教育厅《高等学校社会化学生公寓收费管理暂行办法》(苏价费[2002]369号、苏财综[2002]162号)文件相关规定收取,四人间1500元/学年、六人间1200元/学年,住宿费标准如有调整,具体收费标准以省发改委、省教育厅出台的相关文件为准。

第二十三条 新生入校后,学校将在三个月内进行体检和入学资格复查,体检不合格或复查不合格者,取消其入学资格。

第二十四条 学校将精准落实各项奖助政策,助力发展型资助育人服务对象全面发展。家庭经济有困难的学生入学前可向户籍所在区县教育局学生资助管理中心申请生源地信用助学贷款。入学时如暂时无法缴纳学费,可通过“绿色通道”办理学费缓交手续。入学后可向学校申请发展型资助育人服务对象资格,由学校认定后在奖学金、助学金、助学贷款、学费减免、缓缴学费、勤工助学、专项和临时困难补助等方面予以相应的资助。

第七章 附则

第二十六条 高职院校提前招生为国家授权高校独立组织考试录取的一种方式,且在高考前完成录取工作。按江苏省教育厅文件规定,已被高职院校提前招生录取的考生,不再参加6月份的普通高考和任何其他形式的录取。确需参加高考的,须向高考报名地县(市、区)招生考试机构提出书面申请,经批准后方可参加,但不得再参加录取。

第二十七条 一经参加我校组织的文化基础考试或特长生专业加试并取得成绩的考生,学校将不再接受考生自愿放弃的申请。

第二十八条 本简章通过学校招生网向社会发布,对于各种媒体节选公布的简章内容,如理解有误,以学校公布的完整的招生简章为准。

第二十九条 学校以往有关招生工作的政策、规定如与本简章相冲突,以本简章为准,原政策、规定即时废止。如遇国家法律、法规、规章和上级有关政策变化,以变化后的规定为准。

第三十条 本简章由南京铁道职业技术学院学生工作与招生就业处负责解释。

南京铁道职业技术学院

2025年2月18日

最新文章

随机文章

基本 文件 流程 错误 SQL 调试
  1. 请求信息 : 2026-04-06 10:50:35 HTTP/2.0 GET : https://b.460.net.cn/a/479434.html
  2. 运行时间 : 0.079791s [ 吞吐率:12.53req/s ] 内存消耗:4,484.03kb 文件加载:140
  3. 缓存信息 : 0 reads,0 writes
  4. 会话信息 : SESSION_ID=05bf8c8a39b34825d84683d08d2e1882
  1. /yingpanguazai/ssd/ssd1/www/b.460.net.cn/public/index.php ( 0.79 KB )
  2. /yingpanguazai/ssd/ssd1/www/b.460.net.cn/vendor/autoload.php ( 0.17 KB )
  3. /yingpanguazai/ssd/ssd1/www/b.460.net.cn/vendor/composer/autoload_real.php ( 2.49 KB )
  4. /yingpanguazai/ssd/ssd1/www/b.460.net.cn/vendor/composer/platform_check.php ( 0.90 KB )
  5. /yingpanguazai/ssd/ssd1/www/b.460.net.cn/vendor/composer/ClassLoader.php ( 14.03 KB )
  6. /yingpanguazai/ssd/ssd1/www/b.460.net.cn/vendor/composer/autoload_static.php ( 4.90 KB )
  7. /yingpanguazai/ssd/ssd1/www/b.460.net.cn/vendor/topthink/think-helper/src/helper.php ( 8.34 KB )
  8. /yingpanguazai/ssd/ssd1/www/b.460.net.cn/vendor/topthink/think-validate/src/helper.php ( 2.19 KB )
  9. /yingpanguazai/ssd/ssd1/www/b.460.net.cn/vendor/topthink/think-orm/src/helper.php ( 1.47 KB )
  10. /yingpanguazai/ssd/ssd1/www/b.460.net.cn/vendor/topthink/think-orm/stubs/load_stubs.php ( 0.16 KB )
  11. /yingpanguazai/ssd/ssd1/www/b.460.net.cn/vendor/topthink/framework/src/think/Exception.php ( 1.69 KB )
  12. /yingpanguazai/ssd/ssd1/www/b.460.net.cn/vendor/topthink/think-container/src/Facade.php ( 2.71 KB )
  13. /yingpanguazai/ssd/ssd1/www/b.460.net.cn/vendor/symfony/deprecation-contracts/function.php ( 0.99 KB )
  14. /yingpanguazai/ssd/ssd1/www/b.460.net.cn/vendor/symfony/polyfill-mbstring/bootstrap.php ( 8.26 KB )
  15. /yingpanguazai/ssd/ssd1/www/b.460.net.cn/vendor/symfony/polyfill-mbstring/bootstrap80.php ( 9.78 KB )
  16. /yingpanguazai/ssd/ssd1/www/b.460.net.cn/vendor/symfony/var-dumper/Resources/functions/dump.php ( 1.49 KB )
  17. /yingpanguazai/ssd/ssd1/www/b.460.net.cn/vendor/topthink/think-dumper/src/helper.php ( 0.18 KB )
  18. /yingpanguazai/ssd/ssd1/www/b.460.net.cn/vendor/symfony/var-dumper/VarDumper.php ( 4.30 KB )
  19. /yingpanguazai/ssd/ssd1/www/b.460.net.cn/vendor/topthink/framework/src/think/App.php ( 15.30 KB )
  20. /yingpanguazai/ssd/ssd1/www/b.460.net.cn/vendor/topthink/think-container/src/Container.php ( 15.76 KB )
  21. /yingpanguazai/ssd/ssd1/www/b.460.net.cn/vendor/psr/container/src/ContainerInterface.php ( 1.02 KB )
  22. /yingpanguazai/ssd/ssd1/www/b.460.net.cn/app/provider.php ( 0.19 KB )
  23. /yingpanguazai/ssd/ssd1/www/b.460.net.cn/vendor/topthink/framework/src/think/Http.php ( 6.04 KB )
  24. /yingpanguazai/ssd/ssd1/www/b.460.net.cn/vendor/topthink/think-helper/src/helper/Str.php ( 7.29 KB )
  25. /yingpanguazai/ssd/ssd1/www/b.460.net.cn/vendor/topthink/framework/src/think/Env.php ( 4.68 KB )
  26. /yingpanguazai/ssd/ssd1/www/b.460.net.cn/app/common.php ( 0.03 KB )
  27. /yingpanguazai/ssd/ssd1/www/b.460.net.cn/vendor/topthink/framework/src/helper.php ( 18.78 KB )
  28. /yingpanguazai/ssd/ssd1/www/b.460.net.cn/vendor/topthink/framework/src/think/Config.php ( 5.54 KB )
  29. /yingpanguazai/ssd/ssd1/www/b.460.net.cn/config/app.php ( 0.95 KB )
  30. /yingpanguazai/ssd/ssd1/www/b.460.net.cn/config/cache.php ( 0.78 KB )
  31. /yingpanguazai/ssd/ssd1/www/b.460.net.cn/config/console.php ( 0.23 KB )
  32. /yingpanguazai/ssd/ssd1/www/b.460.net.cn/config/cookie.php ( 0.56 KB )
  33. /yingpanguazai/ssd/ssd1/www/b.460.net.cn/config/database.php ( 2.47 KB )
  34. /yingpanguazai/ssd/ssd1/www/b.460.net.cn/vendor/topthink/framework/src/think/facade/Env.php ( 1.67 KB )
  35. /yingpanguazai/ssd/ssd1/www/b.460.net.cn/config/filesystem.php ( 0.61 KB )
  36. /yingpanguazai/ssd/ssd1/www/b.460.net.cn/config/lang.php ( 0.91 KB )
  37. /yingpanguazai/ssd/ssd1/www/b.460.net.cn/config/log.php ( 1.35 KB )
  38. /yingpanguazai/ssd/ssd1/www/b.460.net.cn/config/middleware.php ( 0.19 KB )
  39. /yingpanguazai/ssd/ssd1/www/b.460.net.cn/config/route.php ( 1.89 KB )
  40. /yingpanguazai/ssd/ssd1/www/b.460.net.cn/config/session.php ( 0.57 KB )
  41. /yingpanguazai/ssd/ssd1/www/b.460.net.cn/config/trace.php ( 0.34 KB )
  42. /yingpanguazai/ssd/ssd1/www/b.460.net.cn/config/view.php ( 0.82 KB )
  43. /yingpanguazai/ssd/ssd1/www/b.460.net.cn/app/event.php ( 0.25 KB )
  44. /yingpanguazai/ssd/ssd1/www/b.460.net.cn/vendor/topthink/framework/src/think/Event.php ( 7.67 KB )
  45. /yingpanguazai/ssd/ssd1/www/b.460.net.cn/app/service.php ( 0.13 KB )
  46. /yingpanguazai/ssd/ssd1/www/b.460.net.cn/app/AppService.php ( 0.26 KB )
  47. /yingpanguazai/ssd/ssd1/www/b.460.net.cn/vendor/topthink/framework/src/think/Service.php ( 1.64 KB )
  48. /yingpanguazai/ssd/ssd1/www/b.460.net.cn/vendor/topthink/framework/src/think/Lang.php ( 7.35 KB )
  49. /yingpanguazai/ssd/ssd1/www/b.460.net.cn/vendor/topthink/framework/src/lang/zh-cn.php ( 13.70 KB )
  50. /yingpanguazai/ssd/ssd1/www/b.460.net.cn/vendor/topthink/framework/src/think/initializer/Error.php ( 3.31 KB )
  51. /yingpanguazai/ssd/ssd1/www/b.460.net.cn/vendor/topthink/framework/src/think/initializer/RegisterService.php ( 1.33 KB )
  52. /yingpanguazai/ssd/ssd1/www/b.460.net.cn/vendor/services.php ( 0.14 KB )
  53. /yingpanguazai/ssd/ssd1/www/b.460.net.cn/vendor/topthink/framework/src/think/service/PaginatorService.php ( 1.52 KB )
  54. /yingpanguazai/ssd/ssd1/www/b.460.net.cn/vendor/topthink/framework/src/think/service/ValidateService.php ( 0.99 KB )
  55. /yingpanguazai/ssd/ssd1/www/b.460.net.cn/vendor/topthink/framework/src/think/service/ModelService.php ( 2.04 KB )
  56. /yingpanguazai/ssd/ssd1/www/b.460.net.cn/vendor/topthink/think-trace/src/Service.php ( 0.77 KB )
  57. /yingpanguazai/ssd/ssd1/www/b.460.net.cn/vendor/topthink/framework/src/think/Middleware.php ( 6.72 KB )
  58. /yingpanguazai/ssd/ssd1/www/b.460.net.cn/vendor/topthink/framework/src/think/initializer/BootService.php ( 0.77 KB )
  59. /yingpanguazai/ssd/ssd1/www/b.460.net.cn/vendor/topthink/think-orm/src/Paginator.php ( 11.86 KB )
  60. /yingpanguazai/ssd/ssd1/www/b.460.net.cn/vendor/topthink/think-validate/src/Validate.php ( 63.20 KB )
  61. /yingpanguazai/ssd/ssd1/www/b.460.net.cn/vendor/topthink/think-orm/src/Model.php ( 23.55 KB )
  62. /yingpanguazai/ssd/ssd1/www/b.460.net.cn/vendor/topthink/think-orm/src/model/concern/Attribute.php ( 21.05 KB )
  63. /yingpanguazai/ssd/ssd1/www/b.460.net.cn/vendor/topthink/think-orm/src/model/concern/AutoWriteData.php ( 4.21 KB )
  64. /yingpanguazai/ssd/ssd1/www/b.460.net.cn/vendor/topthink/think-orm/src/model/concern/Conversion.php ( 6.44 KB )
  65. /yingpanguazai/ssd/ssd1/www/b.460.net.cn/vendor/topthink/think-orm/src/model/concern/DbConnect.php ( 5.16 KB )
  66. /yingpanguazai/ssd/ssd1/www/b.460.net.cn/vendor/topthink/think-orm/src/model/concern/ModelEvent.php ( 2.33 KB )
  67. /yingpanguazai/ssd/ssd1/www/b.460.net.cn/vendor/topthink/think-orm/src/model/concern/RelationShip.php ( 28.29 KB )
  68. /yingpanguazai/ssd/ssd1/www/b.460.net.cn/vendor/topthink/think-helper/src/contract/Arrayable.php ( 0.09 KB )
  69. /yingpanguazai/ssd/ssd1/www/b.460.net.cn/vendor/topthink/think-helper/src/contract/Jsonable.php ( 0.13 KB )
  70. /yingpanguazai/ssd/ssd1/www/b.460.net.cn/vendor/topthink/think-orm/src/model/contract/Modelable.php ( 0.09 KB )
  71. /yingpanguazai/ssd/ssd1/www/b.460.net.cn/vendor/topthink/framework/src/think/Db.php ( 2.88 KB )
  72. /yingpanguazai/ssd/ssd1/www/b.460.net.cn/vendor/topthink/think-orm/src/DbManager.php ( 8.52 KB )
  73. /yingpanguazai/ssd/ssd1/www/b.460.net.cn/vendor/topthink/framework/src/think/Log.php ( 6.28 KB )
  74. /yingpanguazai/ssd/ssd1/www/b.460.net.cn/vendor/topthink/framework/src/think/Manager.php ( 3.92 KB )
  75. /yingpanguazai/ssd/ssd1/www/b.460.net.cn/vendor/psr/log/src/LoggerTrait.php ( 2.69 KB )
  76. /yingpanguazai/ssd/ssd1/www/b.460.net.cn/vendor/psr/log/src/LoggerInterface.php ( 2.71 KB )
  77. /yingpanguazai/ssd/ssd1/www/b.460.net.cn/vendor/topthink/framework/src/think/Cache.php ( 4.92 KB )
  78. /yingpanguazai/ssd/ssd1/www/b.460.net.cn/vendor/psr/simple-cache/src/CacheInterface.php ( 4.71 KB )
  79. /yingpanguazai/ssd/ssd1/www/b.460.net.cn/vendor/topthink/think-helper/src/helper/Arr.php ( 16.63 KB )
  80. /yingpanguazai/ssd/ssd1/www/b.460.net.cn/vendor/topthink/framework/src/think/cache/driver/File.php ( 7.84 KB )
  81. /yingpanguazai/ssd/ssd1/www/b.460.net.cn/vendor/topthink/framework/src/think/cache/Driver.php ( 9.03 KB )
  82. /yingpanguazai/ssd/ssd1/www/b.460.net.cn/vendor/topthink/framework/src/think/contract/CacheHandlerInterface.php ( 1.99 KB )
  83. /yingpanguazai/ssd/ssd1/www/b.460.net.cn/app/Request.php ( 0.09 KB )
  84. /yingpanguazai/ssd/ssd1/www/b.460.net.cn/vendor/topthink/framework/src/think/Request.php ( 55.78 KB )
  85. /yingpanguazai/ssd/ssd1/www/b.460.net.cn/app/middleware.php ( 0.25 KB )
  86. /yingpanguazai/ssd/ssd1/www/b.460.net.cn/vendor/topthink/framework/src/think/Pipeline.php ( 2.61 KB )
  87. /yingpanguazai/ssd/ssd1/www/b.460.net.cn/vendor/topthink/think-trace/src/TraceDebug.php ( 3.40 KB )
  88. /yingpanguazai/ssd/ssd1/www/b.460.net.cn/vendor/topthink/framework/src/think/middleware/SessionInit.php ( 1.94 KB )
  89. /yingpanguazai/ssd/ssd1/www/b.460.net.cn/vendor/topthink/framework/src/think/Session.php ( 1.80 KB )
  90. /yingpanguazai/ssd/ssd1/www/b.460.net.cn/vendor/topthink/framework/src/think/session/driver/File.php ( 6.27 KB )
  91. /yingpanguazai/ssd/ssd1/www/b.460.net.cn/vendor/topthink/framework/src/think/contract/SessionHandlerInterface.php ( 0.87 KB )
  92. /yingpanguazai/ssd/ssd1/www/b.460.net.cn/vendor/topthink/framework/src/think/session/Store.php ( 7.12 KB )
  93. /yingpanguazai/ssd/ssd1/www/b.460.net.cn/vendor/topthink/framework/src/think/Route.php ( 23.73 KB )
  94. /yingpanguazai/ssd/ssd1/www/b.460.net.cn/vendor/topthink/framework/src/think/route/RuleName.php ( 5.75 KB )
  95. /yingpanguazai/ssd/ssd1/www/b.460.net.cn/vendor/topthink/framework/src/think/route/Domain.php ( 2.53 KB )
  96. /yingpanguazai/ssd/ssd1/www/b.460.net.cn/vendor/topthink/framework/src/think/route/RuleGroup.php ( 22.43 KB )
  97. /yingpanguazai/ssd/ssd1/www/b.460.net.cn/vendor/topthink/framework/src/think/route/Rule.php ( 26.95 KB )
  98. /yingpanguazai/ssd/ssd1/www/b.460.net.cn/vendor/topthink/framework/src/think/route/RuleItem.php ( 9.78 KB )
  99. /yingpanguazai/ssd/ssd1/www/b.460.net.cn/route/app.php ( 1.72 KB )
  100. /yingpanguazai/ssd/ssd1/www/b.460.net.cn/vendor/topthink/framework/src/think/facade/Route.php ( 4.70 KB )
  101. /yingpanguazai/ssd/ssd1/www/b.460.net.cn/vendor/topthink/framework/src/think/route/dispatch/Controller.php ( 4.74 KB )
  102. /yingpanguazai/ssd/ssd1/www/b.460.net.cn/vendor/topthink/framework/src/think/route/Dispatch.php ( 10.44 KB )
  103. /yingpanguazai/ssd/ssd1/www/b.460.net.cn/app/controller/Index.php ( 4.81 KB )
  104. /yingpanguazai/ssd/ssd1/www/b.460.net.cn/app/BaseController.php ( 2.05 KB )
  105. /yingpanguazai/ssd/ssd1/www/b.460.net.cn/vendor/topthink/think-orm/src/facade/Db.php ( 0.93 KB )
  106. /yingpanguazai/ssd/ssd1/www/b.460.net.cn/vendor/topthink/think-orm/src/db/connector/Mysql.php ( 5.44 KB )
  107. /yingpanguazai/ssd/ssd1/www/b.460.net.cn/vendor/topthink/think-orm/src/db/PDOConnection.php ( 52.47 KB )
  108. /yingpanguazai/ssd/ssd1/www/b.460.net.cn/vendor/topthink/think-orm/src/db/Connection.php ( 8.39 KB )
  109. /yingpanguazai/ssd/ssd1/www/b.460.net.cn/vendor/topthink/think-orm/src/db/ConnectionInterface.php ( 4.57 KB )
  110. /yingpanguazai/ssd/ssd1/www/b.460.net.cn/vendor/topthink/think-orm/src/db/builder/Mysql.php ( 16.58 KB )
  111. /yingpanguazai/ssd/ssd1/www/b.460.net.cn/vendor/topthink/think-orm/src/db/Builder.php ( 24.06 KB )
  112. /yingpanguazai/ssd/ssd1/www/b.460.net.cn/vendor/topthink/think-orm/src/db/BaseBuilder.php ( 27.50 KB )
  113. /yingpanguazai/ssd/ssd1/www/b.460.net.cn/vendor/topthink/think-orm/src/db/Query.php ( 15.71 KB )
  114. /yingpanguazai/ssd/ssd1/www/b.460.net.cn/vendor/topthink/think-orm/src/db/BaseQuery.php ( 45.13 KB )
  115. /yingpanguazai/ssd/ssd1/www/b.460.net.cn/vendor/topthink/think-orm/src/db/concern/TimeFieldQuery.php ( 7.43 KB )
  116. /yingpanguazai/ssd/ssd1/www/b.460.net.cn/vendor/topthink/think-orm/src/db/concern/AggregateQuery.php ( 3.26 KB )
  117. /yingpanguazai/ssd/ssd1/www/b.460.net.cn/vendor/topthink/think-orm/src/db/concern/ModelRelationQuery.php ( 20.07 KB )
  118. /yingpanguazai/ssd/ssd1/www/b.460.net.cn/vendor/topthink/think-orm/src/db/concern/ParamsBind.php ( 3.66 KB )
  119. /yingpanguazai/ssd/ssd1/www/b.460.net.cn/vendor/topthink/think-orm/src/db/concern/ResultOperation.php ( 7.01 KB )
  120. /yingpanguazai/ssd/ssd1/www/b.460.net.cn/vendor/topthink/think-orm/src/db/concern/WhereQuery.php ( 19.37 KB )
  121. /yingpanguazai/ssd/ssd1/www/b.460.net.cn/vendor/topthink/think-orm/src/db/concern/JoinAndViewQuery.php ( 7.11 KB )
  122. /yingpanguazai/ssd/ssd1/www/b.460.net.cn/vendor/topthink/think-orm/src/db/concern/TableFieldInfo.php ( 2.63 KB )
  123. /yingpanguazai/ssd/ssd1/www/b.460.net.cn/vendor/topthink/think-orm/src/db/concern/Transaction.php ( 2.77 KB )
  124. /yingpanguazai/ssd/ssd1/www/b.460.net.cn/vendor/topthink/framework/src/think/log/driver/File.php ( 5.96 KB )
  125. /yingpanguazai/ssd/ssd1/www/b.460.net.cn/vendor/topthink/framework/src/think/contract/LogHandlerInterface.php ( 0.86 KB )
  126. /yingpanguazai/ssd/ssd1/www/b.460.net.cn/vendor/topthink/framework/src/think/log/Channel.php ( 3.89 KB )
  127. /yingpanguazai/ssd/ssd1/www/b.460.net.cn/vendor/topthink/framework/src/think/event/LogRecord.php ( 1.02 KB )
  128. /yingpanguazai/ssd/ssd1/www/b.460.net.cn/vendor/topthink/think-helper/src/Collection.php ( 16.47 KB )
  129. /yingpanguazai/ssd/ssd1/www/b.460.net.cn/vendor/topthink/framework/src/think/facade/View.php ( 1.70 KB )
  130. /yingpanguazai/ssd/ssd1/www/b.460.net.cn/vendor/topthink/framework/src/think/View.php ( 4.39 KB )
  131. /yingpanguazai/ssd/ssd1/www/b.460.net.cn/vendor/topthink/framework/src/think/Response.php ( 8.81 KB )
  132. /yingpanguazai/ssd/ssd1/www/b.460.net.cn/vendor/topthink/framework/src/think/response/View.php ( 3.29 KB )
  133. /yingpanguazai/ssd/ssd1/www/b.460.net.cn/vendor/topthink/framework/src/think/Cookie.php ( 6.06 KB )
  134. /yingpanguazai/ssd/ssd1/www/b.460.net.cn/vendor/topthink/think-view/src/Think.php ( 8.38 KB )
  135. /yingpanguazai/ssd/ssd1/www/b.460.net.cn/vendor/topthink/framework/src/think/contract/TemplateHandlerInterface.php ( 1.60 KB )
  136. /yingpanguazai/ssd/ssd1/www/b.460.net.cn/vendor/topthink/think-template/src/Template.php ( 46.61 KB )
  137. /yingpanguazai/ssd/ssd1/www/b.460.net.cn/vendor/topthink/think-template/src/template/driver/File.php ( 2.41 KB )
  138. /yingpanguazai/ssd/ssd1/www/b.460.net.cn/vendor/topthink/think-template/src/template/contract/DriverInterface.php ( 0.86 KB )
  139. /yingpanguazai/ssd/ssd1/www/b.460.net.cn/runtime/temp/b35eef690f41e64ad9e1c098cfc7d3bc.php ( 11.98 KB )
  140. /yingpanguazai/ssd/ssd1/www/b.460.net.cn/vendor/topthink/think-trace/src/Html.php ( 4.42 KB )
  1. CONNECT:[ UseTime:0.000390s ] mysql:host=127.0.0.1;port=3306;dbname=b460;charset=utf8mb4
  2. SHOW FULL COLUMNS FROM `fenlei` [ RunTime:0.000558s ]
  3. SELECT * FROM `fenlei` WHERE `fid` = 0 [ RunTime:0.000271s ]
  4. SELECT * FROM `fenlei` WHERE `fid` = 63 [ RunTime:0.000221s ]
  5. SHOW FULL COLUMNS FROM `set` [ RunTime:0.000509s ]
  6. SELECT * FROM `set` [ RunTime:0.000185s ]
  7. SHOW FULL COLUMNS FROM `article` [ RunTime:0.000517s ]
  8. SELECT * FROM `article` WHERE `id` = 479434 LIMIT 1 [ RunTime:0.001628s ]
  9. UPDATE `article` SET `lasttime` = 1775443835 WHERE `id` = 479434 [ RunTime:0.001844s ]
  10. SELECT * FROM `fenlei` WHERE `id` = 65 LIMIT 1 [ RunTime:0.000238s ]
  11. SELECT * FROM `article` WHERE `id` < 479434 ORDER BY `id` DESC LIMIT 1 [ RunTime:0.000410s ]
  12. SELECT * FROM `article` WHERE `id` > 479434 ORDER BY `id` ASC LIMIT 1 [ RunTime:0.002752s ]
  13. SELECT * FROM `article` WHERE `id` < 479434 ORDER BY `id` DESC LIMIT 10 [ RunTime:0.001079s ]
  14. SELECT * FROM `article` WHERE `id` < 479434 ORDER BY `id` DESC LIMIT 10,10 [ RunTime:0.002106s ]
  15. SELECT * FROM `article` WHERE `id` < 479434 ORDER BY `id` DESC LIMIT 20,10 [ RunTime:0.000882s ]
0.081340s