

📝溃疡性结肠炎是多因素疾病,病程不可预测,炎症局限于黏膜层,被视为上皮屏障疾病。但导致上皮屏障受损的初始因素尚不明确,阐明这些因素对揭示发病机制和新治疗策略至关重要。
📝南京大学医学院朱敏生教授团队以“An Aeromonas variant that produces aerolysin promotes susceptibility to ulcerative colitis”为题在国际顶级期刊《Science》上,研究首次证实气单胞菌新亚种(MTB)是UC的关键环境诱因:其气溶素毒素破坏肠道巨噬细胞屏障,增加结肠炎易感性。
📚如果你也想用“蛋白组学”发文的话,关注生信喇叭,联系我们带你进一步了解~

标题:一种产生气溶素的气单胞菌变种会增加对溃疡性结肠炎的易感性
发表期刊:Science
发表时间:2025年11月20日
影响因子:IF45.8/Q1
肠道上皮富含组织驻留巨噬细胞,是抵御病原体的第一道防线。我们推测UC患者这些巨噬细胞功能受损,导致上皮完整性破坏,因此对UC结肠组织中的巨噬细胞进行了研究。
①临床样本分析(结肠组织、粪便的IHC、流式、蛋白组)
②细菌与毒力因子鉴定(筛选巨噬细胞毒性、离子交换色谱+质谱鉴定气溶素,分离产毒菌MTB)
③分子细胞生物学(测定气溶素IC50、siRNA筛选受体)
④动物模型(化学/遗传性巨噬细胞缺失模型、MTB野生株/敲除株/回补株、抗气溶素抗体,结合DSS、IL-10敲除、无菌小鼠模型)

新致病菌:锁定产气溶素的气单胞菌变体(MTB),特异性杀伤肠道巨噬细胞。
新机制:提出“巨噬细胞屏障先损”假说,突破传统上皮中心论。
证据闭环:从临床现象到细菌、毒素、动物模型、基因敲除、抗体治疗,再回临床验证,链条完整。
转化潜力:抗气溶素抗体可预防/治疗结肠炎,提供全新药物靶点。



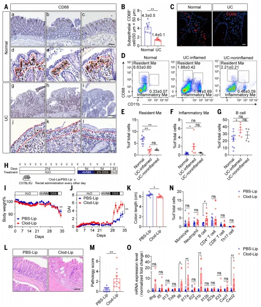
巨噬细胞缺失先于UC上皮炎症
图1 的可视化与定量数据共同提出颠覆性假说:UC中巨噬细胞屏障瓦解可能是上皮损伤和炎症的“上游事件”,而非后果,为后续寻找巨噬细胞缺失原因指明方向。
在UC患者结肠的形态完好、尚未发生炎症的区域,通过免疫组化定量发现,上皮下CD68+巨噬细胞密度较健康对照显著降低67%。
流式细胞术进一步细化了这一发现:在UC结肠中,代表组织驻留巨噬细胞的CD68+CD11b-亚群普遍减少,而代表炎症性巨噬细胞的CD68+CD11b+CCR2+HLA-DR+和CD68+CD14+亚群以及B/T细胞,仅在已发炎的区域增多。
图1.溃疡性结肠炎患者结肠上皮固有巨噬细胞数量减少,并导致动物对DSS的易感性增加
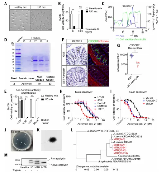
图2A-E 展示了从复杂生物样本中逐步分离、鉴定关键致病因子的经典生化流程。这系列证据成功地将临床样本中的毒性表型与一个具体的分子挂钩,完成了从“现象”到“分子”的跨越。
图2F-I 从体内和体外、功能和量化两个层面,完整论证了气溶素“精准打击”巨噬细胞的机制。这解释了为何在患者体内,巨噬细胞的丢失会先于上皮损伤,为图1的临床观察提供了直接的机制解释。

图2. 巨噬细胞对气单胞菌属MTB分泌的气溶素具有超敏感性
锁定元凶:新型气单胞菌变体MTB
图2J-M 和 图3 共同完成了从“毒素”追溯到“产毒细菌”,并在动物模型中验证其完整致病性的关键步骤。这证明了MTB不是无害的共生菌,而是在特定条件下能够驱动UC样疾病的病原体。
细菌鉴定:从UC粪便中分离出产气溶素的单菌落,命名为巨噬细胞毒性细菌。通过基因组学和生化分析,确认其为气单胞菌属的一个新变体,与已知菌株存在差异(图2J-L)。
致病性验证:在模拟病理条件的小鼠中,MTB能够成功定植。MTB感染可耗竭结肠巨噬细胞,并显著加重DSS诱导的结肠炎,在IL-10基因敲除小鼠中甚至可单独诱发结肠炎(图3A-H, L-P)。而清除巨噬细胞后,MTB的致病效应消失,证明其致病依赖于巨噬细胞(图3I-K)。
图2.巨噬细胞对气单胞菌属MTB分泌的气溶素具有超敏感性
图3.MTB给药诱导的溃疡性结肠炎样表型及免疫应答
遗传学证实:气溶素为MTB必需毒力因子
图4 提供了最严格的遗传学证据,利用“基因敲除-表型丧失-基因回补-表型恢复”的经典范式,无可辩驳地证明了气溶素是MTB致病所必需的、非冗余的核心毒力因子。这为后续靶向气溶素的治疗策略提供了坚实的理论基础。
构建了气溶素基因敲除的MTB突变体。与野生型相比,△aerMTB完全丧失了体外杀伤巨噬细胞、体内耗竭结肠巨噬细胞以及诱发结肠炎的能力,但其定植能力不受影响(图4A-K)。将气溶素基因重新回补至突变体后,其致病力得以恢复(图4L-P)。
图4.气溶素对结核分枝杆菌诱导的巨噬细胞破坏及结肠炎不可或缺
患者流行率与动物治疗验证
图5 将基础研究发现回返至人类疾病,证明了MTB/气溶素与UC的高度相关性,而非动物实验的偶然现象。图6 是研究的转化医学高潮,它直接验证了基于机制的治疗策略在动物模型中的高效性,为开发全新的UC疗法提供了充满希望的临床前证据。
临床流行率:qPCR检测显示,72.15%的UC患者粪便产气单胞菌阳性,远高于健康对照和克罗恩病患者。在40%的UC患者结肠组织可检测到气溶素蛋白(图5)。
治疗潜力:
预防:在MTB攻击前给予抗气溶素多克隆抗体,可完全阻止小鼠结肠炎的发生,并保护巨噬细胞屏障(图6A-J)。
治疗:在已建立MTB结肠炎后,给予抗气溶素单克隆抗体,可显著缓解疾病症状(图6K-M)。
图5.结肠溃疡粪便中分枝杆菌的存在及UC结肠组织中气溶素蛋白的检测
图6.抗气溶胶溶素抗体减轻MTB诱导的结肠炎
本研究揭示产气溶素的气单胞菌通过清除肠道巨噬细胞诱发UC,颠覆上皮中心论,并证明抗气溶素治疗有效,为UC诊疗开辟新路径。
如果你也想用“国自然+蛋白组学”进行发文,思路复现,那就快来联系我们吧~


关注生信喇叭🦜
微信号:TVZZ0808



