近日,江北两所高中传来建设新动态,分别是江浦高级中学扩建、浦厂高中新建,相关规划及招标信息已陆续公示,具体详情如下。
江浦高级中学扩建
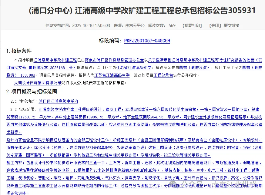
江北的四星级普高——江浦高级中学,将进行扩建。这次扩建的总建筑面积大概1.19万平方米,主要会新建宿舍楼、食堂,还有学生活动室这些设施。
目前,这所位于江北新区江浦街道的学校,改扩建工程项目的规划设计方案,已进入批前公示阶段。
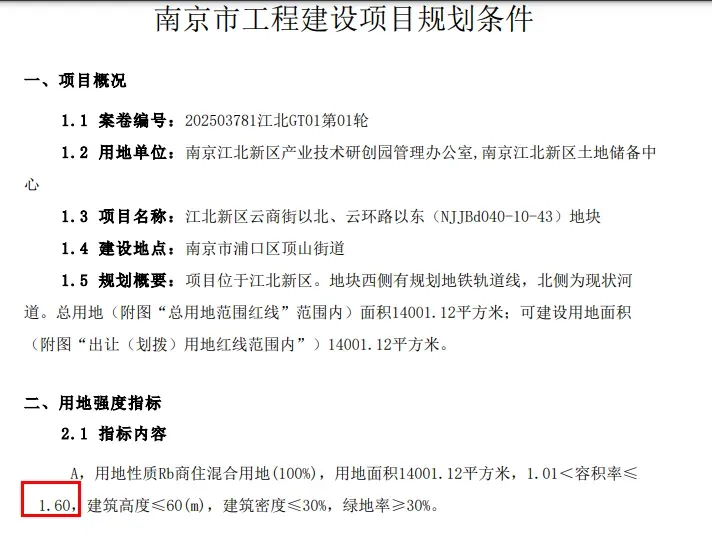
项目具体在浦口区江浦街道,东边是象山东路,西边挨着象山路,南边靠孝祥路,北边就是狮山路。

项目总用地面积131214.38平方米,用地性质为A33c高中用地(100%),0.32≤容积率≤1.5,12≤建筑高度≤24米,建筑密度≤30%, 绿地率≥35%。
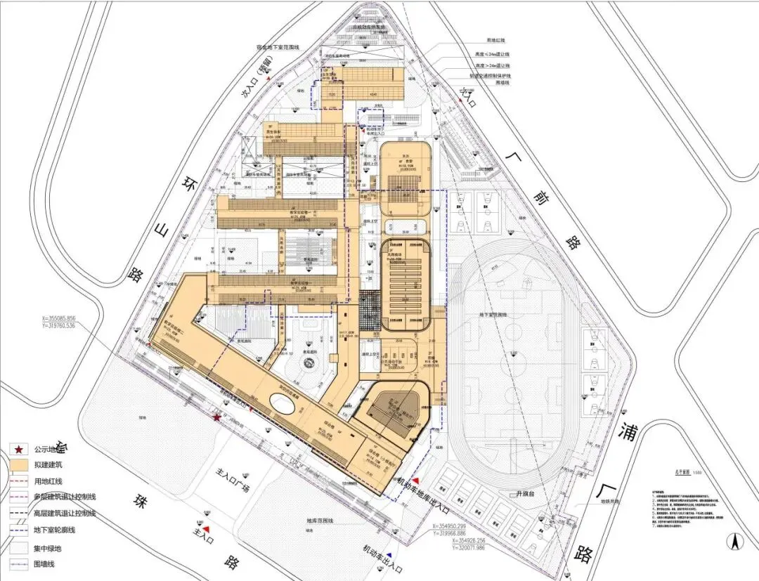
项目效果图
根据公示的信息来看,这次扩建拟新建的总建筑面积约1.19万平方米,其中地上约1.08万平方米,主要用来做宿舍楼和食堂;地下约0.11万平方米,主要是学生活动室和设备用房,计划总工期410日历天。
从公示的效果图能看出来,改扩建后的校园还挺有特点,宿舍楼和食堂之间有天桥连着,学生来回走会特别方便。
再看看之前公布的招标方案,这个项目会建一栋六层的现代化学生宿舍楼、一栋三层的食堂,还有一层地下室,实际总建筑面积是11950.72平方米。除此之外,还会同步打造室外景观绿化、配套道路,顺便改造一下校园里现有的其他建筑和设施,整个工程计划工期是15个月。工程总投资概算审定额有10149.79万元,其中工程费用8435.35万元,工程建设其他费用1231.11万元,预备费用483.33万元。
2000年从文昌路搬迁到现校区后,江浦高级中学校区已经历经20余年,现有设施已经难以满足学生学习生活需求,因此,校区改扩建也十分紧迫和必要。江浦高级中学早在2000年就从文昌路搬到了现在的校区,一晃已经20多年了,现有的设施早就跟不上学生们学习生活的需求,所以这次改扩建也确实很有必要。

这所学校坐落在长江边、老山脚下,曾经是浦口区唯一的四星级高中,始建于1939年,前身是“教育部战区巡回教学团江浦补习学社”,这么多年也历经了不少变迁。
它还是江苏省首批办好的95所重点中学之一,1994年通过了省教育厅的复查验收,正式成为省重点中学;2000年异地新建后,改名叫“江苏省江浦高级中学”,2005年被评为省四星级普通高中,2022年也顺利通过了四星级高中的复审。
2000年江浦高中搬到象山路校区后,江浦人都亲切地叫它“新江中”,原来的文昌路校区就成了江浦高级中学文昌校区,也就是大家口中的“老江中”。如今,“老江中”也搬到了浦口高新区海桥路的现代化新校区,原文昌路校区则交给了浦口中专的综合高中使用。
浦厂高中新建(十四中新校区)
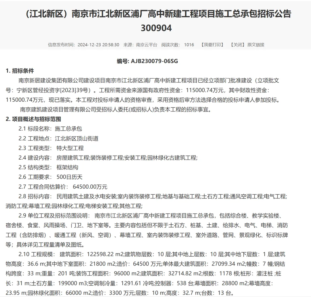
江北新区还有一所高中也有新动静——浦厂高中新建工程项目,已发布方案设计和初步设计的招标公告。这个项目总投资大概11.5亿元,是特大型工程,工期要求是500日历天。
最近,江北新区管委会网站公示了《南京市江北新区浦厂高中新建工程规划设计方案》,项目的效果图也一起放出来了。其实一年前,江北新区管委会网站就公示过这所学校的设计方案,对比两个方案不难发现,主要的改动就集中在学校大门的设计上。
新方案里透露,浦厂高中的江北新校区在江北新区顶山街道,具体位置是环山路(规划)以东、珍珠路以北、浦厂路以西、厂前路(规划)以南,建成后会是一所16轨48班的学校。
项目拟新建的总建筑面积约12.76万平方米,其中地上约10.58万平方米,地下约2.18万平方米;规划用地性质是中小学用地,用地面积大概8.283公顷,容积率不超过1.5,建筑高度不超过40米。
一年前,江北新区管委会网站就曾公示浦厂高级中学规划设计方案。对比之前方案,新方案基本没有太大改动,仅学校大门发生更改。(上图为新方案大门设计效果图,下图为原方案设计效果图,两相对比变动还是很大)
从两个方案的效果图对比来看,两个方案都非常有特色,大门气势恢宏。
从之前的学校招标公告能看到,这个项目的施工总承包范围还挺广,包括综合楼、教学实验楼、宿舍楼、食堂、风雨操场、门卫室还有地下室等多个建筑单体,总投资还是约11.5亿元,工期要求500日历天。
单位工程及招标范围概览:南京市江北新区浦厂高中新建工程项目施工总承包范围,涵盖了综合楼、教学实验楼、宿舍楼、食堂、风雨操场、门卫以及地下室等多个建筑单体。
在建设单位这一栏,显示的是南京新居建设集团有限公司和南京市第十四中学。
值得一提的是,从建设单位的信息能看出来,这个项目是由南京新居建设集团有限公司和南京市第十四中学一起负责的,所以浦厂高中,其实就是十四中的新校区。
2022年暑期,南京市第十四中学整体搬迁入驻位于沿江街道民兵路的新校区,原校址给了江北新城高级中学。学校的整体搬迁,为江北新区又一座四星级高中的诞生奠定了坚实的基础。
2022年暑假,南京市第十四中学整体搬到了沿江街道民兵路的新校区,原来的校址交给了江北新城高级中学使用。而现在,十四中所在的天华东路校址只是临时过渡用的,等浦厂高中新校区建成后,学校将整体搬迁至该新校区。